R
Renesas Electronics Corporation
| Series | Category | # Parts | Status | Description |
|---|---|---|---|---|
| Part | Spec A | Spec B | Spec C | Spec D | Description |
|---|---|---|---|---|---|
| Series | Category | # Parts | Status | Description |
|---|---|---|---|---|
| Part | Spec A | Spec B | Spec C | Spec D | Description |
|---|---|---|---|---|---|
| Series | Category | # Parts | Status | Description |
|---|---|---|---|---|
| Development Boards, Kits, Programmers | 1 | Active | ||
ISL80113Ultra Low Dropout 3A Low Input Voltage NMOS LDOs | Integrated Circuits (ICs) | 3 | Active | The ISL80111, ISL80112, and ISL80113 are ultra low dropout LDOs providing the optimum balance between performance, size and power consumption in size constrained designs for data communication, computing, storage and medical applications. These LDOs are specified for 1A, 2A and 3A of output current and are optimized for low voltage conversions. Operating with a VINof 1V to 3. 6V and with a legacy 2. 9V to 5. 5V on the BIAS, the VOUTis adjustable from 0. 8V to 3. 3V. With a VINPSRR greater than 40dB at 100kHz makes these LDOs an ideal choice in noise sensitive applications. The guaranteed ±1. 6% VOUTaccuracy overall conditions lend these parts to supplying an accurate voltage to the latest low voltage digital ICs. An enable input allows the part to be placed into a low quiescent current shutdown mode. A submicron CMOS process is utilized for this product family to deliver best-in-class analog performance and overall value for applications in need of input voltage conversions typically below 2. 5V. It also has the superior load transient regulation unique to a NMOS power stage. These LDOs consume significantly lower quiescent current as a function of load compared to bipolar LDOs. |
ISL80122A Low Quiescent Current 1MHz High Efficiency Synchronous Buck Regulator | PMIC | 3 | Active | The ISL8012 is a high efficiency, monolithic, synchronous step-down DC/DC converter that can deliver up to 2A continuous output current from a 2. 7V to 5. 5V input supply. It uses a current control architecture to deliver very low duty cycle operation at high frequency with fast transient response and excellent loop stability. The ISL8012 integrates a pair of low ON-resistance P-Channel and N-Channel internal MOSFETs to maximize efficiency and minimize external component count. The 100% duty-cycle operation allows less than 240mV dropout voltage at 2A output current. High 1MHz pulse width modulation (PWM) switching frequency allows the use of small external components. The ISL8012 can be configured for discontinuous or forced continuous operation at light load. Forced continuous operation reduces noise and RF interference while discontinuous mode provides high efficiency by reducing switching losses at light loads. Fault protection is provided by internal current limiting during short circuit and overcurrent conditions, an output overvoltage comparator and over-temperature monitor circuit. A power-good output voltage monitor indicates when the output is in regulation. The ISL8012 offers a 1ms Power-good (PG) timer at power-up. When shutdown, ISL8012 discharges the output capacitor. Other features include internal soft-start, internal compensation, overcurrent protection, and thermal shutdown. The ISL8012 is offered in a space saving 3mmx3mm 10 Ld DFN package lead free package with exposed pad lead frames for low thermal. The complete converter occupies less than 0. 35in2area. |
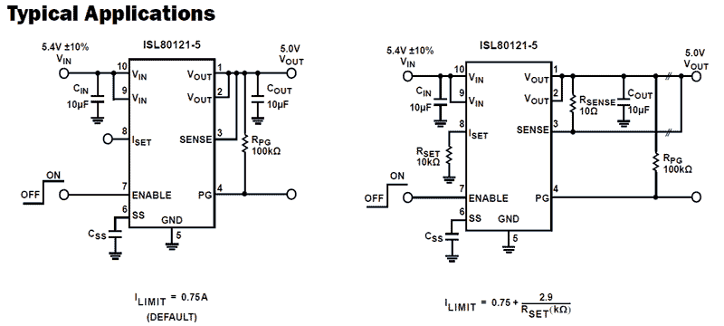
ISL80121-51A Ultra Low Dropout Linear Regulator with Programmable Current Limiting | PMIC | 3 | Active | The ISL80121-5 is a low dropout voltage, single output LDO with programmable current limiting. The ISL80121-5 operates from input voltages of 5V to 6V with a nominal output voltage of 5V. Other custom voltage options are available upon request. A submicron BiCMOS process is utilized for this product family to deliver the best in class analog performance and overall value. The programmable current limiting improves system reliability of end applications. An external capacitor on the soft-start pin provides an adjustable soft-starting ramp. The ENABLE feature allows the part to be placed into a low quiescent current shutdown mode. This BiCMOS LDO will consume significantly lower quiescent current as a function of load compared to bipolar LDOs, which translates into higher efficiency and packages with smaller footprints. Quiescent current is modestly compromised to achieve a very fast load transient response. |
ISL8013640V, Low Quiescent Current, 50mA Linear Regulator | Power Management (PMIC) | 2 | Active | The ISL80136 is a high voltage, low quiescent current linear regulator ideally suited for "always-on" and "keep alive" applications. The ISL80136 operates from an input voltage of +6V to +40V under normal operating conditions, consuming only 18µA of quiescent current at no load. The ISL80136 offers adjustable output voltages from 2.5V to 12V. It features an EN pin that can be used to put the device into a low-quiescent current shutdown mode where it draws only 1.8µA of supply current. The device features over-temperature shutdown and current limit protection. The ISL80136 is rated across the -40°C to +125°C temperature range and is available in an 8 lead EPSOIC with an exposed pad package. |
ISL8013840V, Low Quiescent Current, 150mA Linear Regulator | Power Management (PMIC) | 2 | Active | The ISL80138 is a high voltage, adjustable VOUTlow quiescent current linear regulator ideally suited for "always-on" and "keep alive" applications. The ISL80138 operates from an input voltage of +6V to +40V under normal operating conditions and consumes only 18µA of quiescent current at no load. The ISL80138 features an EN pin that can be used to put the device into a low-quiescent current shutdown mode where it draws only 2µA of supply current. The device features over-temperature shutdown and current limit protection. The ISL80138 is rated to operate across the -40°C to +125°C temperature range and is available in a 14 lead HTSSOP with an exposed pad package. |
ISL8013A3A Low Quiescent Current 1MHz High Efficiency Synchronous Buck Regulator | Power Management (PMIC) | 5 | Active | The ISL8013A is a high efficiency, monolithic, synchronous step-down DC/DC converter that can deliver up to 3A continuous output current from a 2. 8V to 5. 5V input supply. It uses a current control architecture to deliver very low duty cycle operation at high frequency with fast transient response and excellent loop stability. The ISL8013A integrates a pair of low ON-resistance P-Channel and N-Channel internal MOSFETs to maximize efficiency and minimize external component count. The 100% duty-cycle operation allows less than 300mV dropout voltage at 3A output current. High 1MHz pulse-width modulation (PWM) switching frequency allows for the use of small external components and the SYNC input enables multiple ICs to synchronize out-of-phase to reduce ripple and eliminate beat frequencies. The ISL8013A can be configured for discontinuous or forced continuous operation at light load. Forced continuous operation reduces noise and RF interference while discontinuous mode provides high efficiency by reducing switching losses at light loads. Fault protection is provided by internal hiccup mode current limiting during short circuit and overcurrent conditions, an output overvoltage comparator and over-temperature monitor circuit. A power-good output voltage monitor indicates when the output is in regulation. The ISL8013A is offered in a space saving 4mmx4mm, Pb-free QFN package with exposed pad leadframes for low thermal resistance. The ISL8013A includes a pair of low ON-resistance P-Channel and N-Channel internal MOSFETs to maximize efficiency and minimize external component count. The 100% duty-cycle operation allows less than 300mV dropout voltage at 3A. The ISL8013A offers a 1ms Power-Good (PG) timer at power-up. When shut down, ISL8013A discharges the output capacitor. Other features include internal soft-start, internal compensation, overcurrent protection, and thermal shutdown. The ISL8013A is offered in a 4mmx4mm 16 Ld QFN package with 1mm maximum height. The complete converter occupies less than 0. 4in2area. |
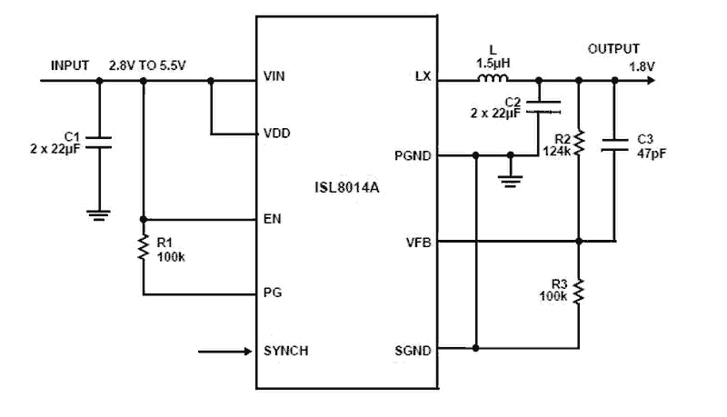
ISL8014A4A Low Quiescent Current 1MHz High Efficiency Synchronous Buck Regulator | Development Boards, Kits, Programmers | 3 | Active | The ISL8014A is a high efficiency, monolithic, synchronous step-down DC/DC converter that can deliver up to 4A continuous output current from a 2. 8V to 5. 5V input supply. It uses a current control architecture to deliver very low duty cycle operation at high frequency with fast transient response and excellent loop stability. The ISL8014A integrates a pair of low ON-resistance P-Channel and N-Channel internal MOSFETs to maximize efficiency and minimize external component count. The 100% duty-cycle operation allows less than 400mV dropout voltage at 4A output current. High 1MHz pulse-width modulation (PWM) switching frequency allows the for use of small external components and the SYNC input enables multiple ICs to synchronize out-of-phase to reduce ripple and eliminate beat frequencies. The ISL8014A can be configured for discontinuous or forced continuous operation at light load. Forced continuous operation reduces noise and RF interference while discontinuous mode provides high efficiency by reducing switching losses at light loads. Fault protection is provided by internal hiccup mode current limiting during short circuit and overcurrent conditions, an output overvoltage comparator and over-temperature monitor circuit. A power-good output voltage monitor indicates when the output is in regulation. The ISL8014A is offered in a space saving 4mmx4mm QFN, lead free package with exposed pad lead frames for low thermal resistance. The ISL8014A offers a 1ms power-good (PG) timer at power-up. When shutdown, ISL8014A discharges the output capacitor. Other features include internal soft-start, internal compensation, overcurrent protection, and thermal shutdown. The ISL8014A is offered in a 16 Ld 4mmx4mm QFN package with 1mm maximum height. The complete converter occupies less than 0. 4in2area. |
ISL80166A Low Quiescent Current High Efficiency Synchronous Buck Regulator | Development Boards, Kits, Programmers | 12 | Active | The ISL8016 is a high efficiency, monolithic, synchronous step-down DC/DC converter that can deliver up to 6A continuous output current from a 2. 7V to 5. 5V input supply. The output voltage is adjustable from 0. 6V to VIN. With an adjustable current limit, reverse current protection, pre-bias start and over temperature protection the ISL8016 offers a highly robust power solution. It uses current control architecture to deliver fast transient response and excellent loop stability. The ISL8016 integrates a pair of low ON-resistance P-Channel and N-Channel internal MOSFETs to maximize efficiency and minimize external component count. 100% duty-cycle operation allows less than 200mV dropout at 6A output current. Adjustable frequency and synchronization allow the ISL8016 to be used in applications requiring low noise. Paralleling capability with phase interleaving allows the IC to support >6A output current while offering reduced input and output noise. The ISL8016 can be configured for discontinuous or forced continuous operation at light load. Forced continuous operation reduces noise and RF interference while discontinuous mode provides high efficiency by reducing switching losses at light loads. The ISL8016 is offered in a space saving 20 Ld 3x4 QFN lead free package with exposed pad lead frames for excellent thermal performance. The complete converter occupies less than 0. 15in2area. Various fixed output voltages are available upon request. |
ISL80188A Low Quiescent Current High Efficiency Synchronous Buck Regulator | Development Boards, Kits, Programmers | 1 | Active | The ISL8018 is a high efficiency, monolithic, synchronous step-down DC/DC converter that can deliver up to 8A continuous output current from a 2. 7V to 5. 5V input supply. The output voltage is adjustable from 0. 6V to VIN. With an adjustable current limit, reverse current protection, prebias start and over-temperature protection, the ISL8018 offers a highly robust power solution. It uses current control architecture to deliver fast transient response and excellent loop stability. The ISL8018 integrates a pair of low ON-resistance P-channel and N-channel internal MOSFETs to maximize efficiency and minimize external component count. 100% duty-cycle operation allows less than 250mV dropout at 8A output current. Adjustable frequency and synchronization allow the ISL8018 to be used in applications requiring low noise. The ISL8018 can be configured for discontinuous or forced continuous operation at light load. Forced continuous operation reduces noise and RF interference while discontinuous mode provides high efficiency by reducing switching losses at light loads. The ISL8018 is offered in a space saving 20 Ld 3x4 QFN lead free package with exposed pad lead frames for excellent thermal performance. The complete converter occupies less than 96. 8mm2area. |
| Part | Category | Description |
|---|---|---|
Renesas Electronics Corporation | Integrated Circuits (ICs) | IC MCU 32BIT 1MB FLASH 48LFQFP |
Renesas Electronics Corporation | Integrated Circuits (ICs) | 16-BIT GENERAL MCU RL78/G23 96K |
Renesas Electronics Corporation | Isolators | OPTOISOLATOR 5KV TRANS 4SMD |
Renesas Electronics Corporation | Integrated Circuits (ICs) | IC REG PQFN |
Renesas Electronics Corporation X1228S14-2.7Obsolete | Integrated Circuits (ICs) | IC RTC CLK/CALENDAR I2C 14SOIC |
Renesas Electronics Corporation | Integrated Circuits (ICs) | 32-BIT MICROCONTROLLER OPTIMIZED FOR DUAL-MOTOR AND PFC CONTROL |
Renesas Electronics Corporation R5F104FJAFP#V0Obsolete | Integrated Circuits (ICs) | LOW POWER, HIGH FUNCTION, GENERAL PURPOSE MICROCONTROLLERS FOR MOTOR CONTROL, INDUSTRIAL AND METERING APPLICATIONS |
Renesas Electronics Corporation MK1493-03BGILFTRObsolete | Integrated Circuits (ICs) | IC CLOCK GENERATOR 48TSSOP |
Renesas Electronics Corporation | Development Boards Kits Programmers | E10A-USB SH4AL-DSP LICENSE TOOL |
Renesas Electronics Corporation | Integrated Circuits (ICs) | 32BIT MCU R32C/100X |