R
Renesas Electronics Corporation
| Series | Category | # Parts | Status | Description |
|---|---|---|---|---|
| Part | Spec A | Spec B | Spec C | Spec D | Description |
|---|---|---|---|---|---|
| Series | Category | # Parts | Status | Description |
|---|---|---|---|---|
| Part | Spec A | Spec B | Spec C | Spec D | Description |
|---|---|---|---|---|---|
| Series | Category | # Parts | Status | Description |
|---|---|---|---|---|
ISL8022Dual 2A/1.7A Low Quiescent Current 2.25MHz High Efficiency Synchronous Buck Regulator | Integrated Circuits (ICs) | 3 | Active | The ISL8022 is a high efficiency, dual synchronous step-down DC/DC regulator that can deliver up to 2A/1. 7A continuous output current per channel. The channels are 180° out-of-phase for input RMS current and EMI reduction. The supply voltage range of 2. 8V to 5. 5V allows for the use of a single Li+ cell, three NiMH cells or a regulated 5V input. The current mode control architecture enables very low duty cycle operation at high frequency with fast transient response and excellent loop stability. The ISL8022 operates at 2. 25MHz switching frequency allowing for the use of small, low cost inductors and capacitors. Each channel is optimized for generating an output voltage as low as 0. 6V. The ISL8022 has a user configurable mode of operation-forced PWM mode and PFM/PWM mode. The forced PWM mode operation reduces noise and RF interference while the PFM mode operation provides high efficiency by reducing switching losses at light loads. In PFM mode of operation, both channels draw a total quiescent current of only 40µA, hence enabling high light load efficiency in order to maximize battery life. The ISL8022 offers a 1ms Power-Good (PG) to monitor both outputs at power-up. When shutdown, ISL8022 discharges the outputs capacitor. Other features include internal digital soft-start, enable for power sequence, overcurrent protection, and thermal shutdown. The ISL8022 is offered in a 4mmx3mm 12 Ld DFN package with 1mm maximum height. The complete converter occupies less than 1. 8cm2area. |
ISL8023ACompact Synchronous Buck Regulator | PMIC | 5 | Active | The ISL8023A is a highly efficient, monolithic, synchronous step-down DC/DC converter that can deliver 3A of continuous output current from a 2.7V to 5.5V input supply. The device uses current mode control architecture to deliver very low-duty cycle operation at high frequency with fast transient response and excellent loop stability. It has an adjustable frequency from 500kHz to 4MHz with the default at 2MHz (ISL8023A/24A).
TheISL8023integrates a very low ON-resistance P-Channel (45mΩ) high-side FET and N-Channel (19mΩ) low-side FET to maximize efficiency and minimize external component count. The 100% duty-cycle operation allows less than 200mV dropout voltage at 4A output current. The operation frequency of the pulse-width modulator (PWM) is adjustable from 500kHz to 4MHz. The default switching frequency of 1MHz is set by connecting the FS pin high, which allows for the use of small external components.
The ISL8023 can be configured for discontinuous or forced continuous operation at light load. Forced continuous operation reduces noise and RF interference while discontinuous mode provides higher efficiency by reducing switching losses at light loads.
Fault protection is provided by internal hiccup mode current limiting during short circuit and overcurrent conditions. Other protection, such as overvoltage and over-temperature are also integrated into the device. A power-good output voltage monitor indicates when the output is in regulation.
The ISL8023 offers a 1ms power-good (PG) timer at power-up. When in shutdown, the device discharges the output capacitor through an internal soft-stop switch. Other features include internal fixed or adjustable soft-start and internal/external compensation. The ISL8023 is offered in a space-saving 16 Ld 3mm x 3mm Pb-free QFN package with an exposed pad for improved thermal performance and 1mm maximum height. The complete converter occupies less than 0.22 in² area.
Various fixed output voltages are available upon request. See the datasheet for more details. |
ISL8024ACompact Synchronous Buck Regulator | Integrated Circuits (ICs) | 3 | Active | The ISL8024A is a highly efficient, monolithic, synchronous step-down DC/DC converter that can deliver 4A of continuous output current from a 2.7V to 5.5V input supply. The device uses current mode control architecture to deliver very low-duty cycle operation at high frequency with fast transient response and excellent loop stability. It has an adjustable frequency from 500kHz to 4MHz with the default at 2MHz (ISL8023A/24A).
TheISL8024integrates a very low ON-resistance P-Channel (45mΩ) high-side FET and N-Channel (19mΩ) low-side FET to maximize efficiency and minimize external component count. The 100% duty-cycle operation allows less than 200mV dropout voltage at 4A output current. The operation frequency of the pulse-width modulator (PWM) is adjustable from 500kHz to 4MHz. The default switching frequency of 1MHz is set by connecting the FS pin high, which allows for the use of small external components.
The ISL8024 can be configured for discontinuous or forced continuous operation at light load. Forced continuous operation reduces noise and RF interference while discontinuous mode provides higher efficiency by reducing switching losses at light loads.
Fault protection is provided by internal hiccup mode current limiting during short circuit and overcurrent conditions. Other protection, such as overvoltage and over-temperature are also integrated into the device. A power-good output voltage monitor indicates when the output is in regulation.
The ISL8024 offers a 1ms power-good (PG) timer at power-up. When in shutdown, the device discharges the output capacitor through an internal soft-stop switch. Other features include internal fixed or adjustable soft-start and internal/external compensation. The device is offered in a space-saving 16 Ld 3mm x 3mm Pb-free QFN package with an exposed pad for improved thermal performance and 1mm maximum height. The complete converter occupies less than 0.22 in² area.
Various fixed output voltages are available upon request. See the datasheet for more details. |
ISL8025ACompact Synchronous Buck Regulator | Power Management (PMIC) | 5 | Active | The ISL8025, ISL8025A are highly efficient, monolithic, synchronous step-down DC/DC converters that can deliver 5A of continuous output current from a 2. 7V to 5. 5V input supply. The devices use current mode control architecture to deliver a very low duty cycle operation at high frequency with fast transient response and excellent loop stability. The ISL8025, ISL8025A integrates a very low ON-resistance P-Channel (36mΩ) high-side FET and N-Channel (13mΩ) low-side FET to maximize efficiency and minimize external component count. The 100% duty-cycle operation allows less than 180mV dropout voltage at 5A output current. The operation frequency of the pulse-width modulator (PWM) is adjustable from 500kHz to 4MHz. The default switching frequency, which is set by connecting the FS pin high, is 1MHz for the ISL8025 and 2MHz for the ISL8025A. The ISL8025, ISL8025A can be configured for discontinuous or forced continuous operation at light load. Forced continuous operation reduces noise and RF interference, while discontinuous mode provides higher efficiency by reducing switching losses at light loads. Fault protection is provided by internal hiccup mode current limiting during short circuit and overcurrent conditions. Other protection, such as overvoltage and over-temperature, are also integrated into the device. A power-good output voltage monitor indicates when the output is in regulation. The ISL8025, ISL8025A offers a 1ms Power-good (PG) timer at power-up. When in shutdown, the ISL8025, ISL8025A discharges the output capacitor through an internal soft-stop switch. Other features include internal fixed or adjustable soft-start and internal/external compensation. The ISL8025, ISL8025A are offered in a space saving 16 Ld 3x3 Pb-free QFN package with an exposed pad for improved thermal performance and 1mm maximum height. The complete converter occupies less than 0. 22 in2area. |
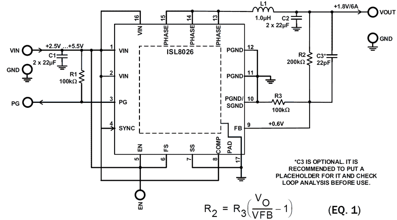
ISL8026ACompact Synchronous Buck Regulators | PMIC | 7 | Active | The ISL8026, ISL8026A are highly efficient, monolithic, synchronous step-down DC/DC converters that can deliver 6A of continuous output current from a 2. 5V to 5. 5V input supply. The devices use current mode control architecture to deliver a very low duty cycle operation at high frequency with fast transient response and excellent loop stability. The ISL8026, ISL8026A integrate a very low ON-resistance P-Channel (36mΩ) high-side FET and N-Channel (13mΩ) low-side FET to maximize efficiency and minimize external component count. The 100% duty-cycle operation allows less than 180mV dropout voltage at 6A output current. The operation frequency of the Pulse-width Modulator (PWM) is adjustable from 500kHz to 4MHz. The default switching frequency, which is set by connecting the FS pin high, is 1MHz for the ISL8026 and 2MHz for the ISL8026A. The ISL8026, ISL8026A can be configured for discontinuous or forced continuous operation at light load. Forced continuous operation reduces noise and RF interference, while discontinuous mode provides higher efficiency by reducing switching losses at light loads. Fault protection is provided by internal hiccup mode current limiting during short-circuit and overcurrent conditions. Other protection, such as overvoltage and over-temperature, are also integrated into the device. A power-good output voltage monitor indicates when the output is in regulation. The ISL8026, ISL8026A offer a 1ms Power-good (PG) timer at power-up. When in shutdown, the ISL8026, ISL8026A discharge the output capacitor through an internal soft-stop switch. Other features include internal fixed or adjustable soft-start and internal/external compensation. The ISL8026, ISL8026A are offered in a space saving 16 Ld 3x3 Pb-free TQFN package with an exposed pad for improved thermal performance and 0. 8mm maximum height. The complete converter occupies less than 0. 22 in2area. |
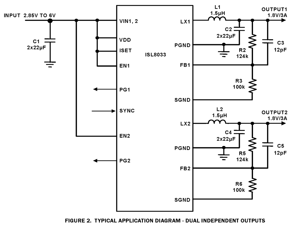
ISL8033Dual 3A Low Quiescent Current High Efficiency Synchronous Buck Regulator | DC/DC & AC/DC (Off-Line) SMPS Evaluation Boards | 2 | Active | ISL8033 is a dual integrated power controller rated for 3A per channel with a 1MHz step-down regulator that is ideal for any low power low-voltage applications. The ISL8033A offers 2. 5MHz operation for smaller more compacted design. The channels are 180° out-of-phase for input RMS current and EMI reduction. It is optimized for generating low output voltages down to 0. 8V each. The supply voltage range is from 2. 85V to 6V, allowing for the use of a single Li+ cell, three NiMH cells or a regulated 5V input. It has a guaranteed minimum output current of 3A each when ISET is connected to VDD. The output current of each output is selectable by setting ISET pin. The ISL8033, ISL8033A includes a pair of low ON-resistance P-Channel and N-Channel internal MOSFETs to maximize efficiency and minimize external component count. 100% dutycycle operation allows less than 250mV dropout voltage at 3A. The ISL8033, ISL8033A offers an independent 1ms Power-Good (PG) timer at power-up. When shutdown, ISL8033, ISL8033A discharges the output capacitor. Other features include internal digital soft-start, enable for power sequence, controllable softstop output discharge during disabled, start-up with pre-biased output, 100% maximum duty cycle for lowest dropout, 100% duty cycle operation for smooth transition, less than 8µA logic controlled shutdown current, independent enable, overcurrent protection, and thermal shutdown. The ISL8033, ISL8033A is offered in a 24 Ld 4mmx4mm QFN package with 1mm maximum height. The complete converter occupies less than 5. 46cm2area. |
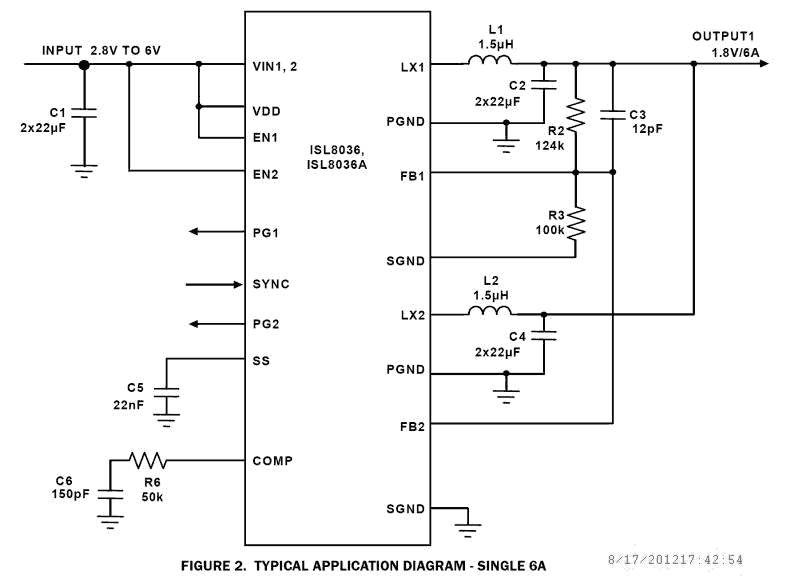
ISL8036Dual 3A 1MHz/2.5MHz High Efficiency Synchronous Buck Regulator | DC/DC & AC/DC (Off-Line) SMPS Evaluation Boards | 6 | Active | ISL8036, ISL8036A are integrated power controllers rated for dual 3A output current or current sharing operation with a 1MHz (ISL8036)/2. 5MHz (ISL8036A) step-down regulator, which is ideal for any low power low-voltage applications. The channels are 180° out-of-phase for input RMS current and EMI reduction. It is optimized for generating low output voltages down to 0. 8V each. The supply voltage range is from 2. 8V to 6V, allowing for the use of a single Li+ cell, three NiMH cells or a regulated 5V input. The two channels are 180° out-of-phase, and each one has a guaranteed minimum output current of 3A. They can be combined to form a single 6A output in the current sharing mode. While in current sharing, the interleaved PWM signals reduce input and output ripple. The ISL8036, ISL8036A includes a pair of low ON-resistance P-channel and N-channel internal MOSFETs to maximize efficiency and minimize external component count. 100% duty-cycle operation allows less than 250mV dropout voltage at 3A each. The ISL8036, ISL8036A offers an independent 1ms Power-good (PG) timer at power-up. When shutdown, ISL8036, ISL8036A discharges the output capacitor. Other features include internal digital soft-start, enable for power sequence, overcurrent protection, and thermal shutdown. The ISL8036, ISL8036A is offered in a 24 Ld 4mmx4mm QFN package with 1mm maximum height. The complete converter occupies less than 1. 5cm2 area. |
| Voltage Regulators - Linear, Low Drop Out (LDO) Regulators | 2 | Active | ||
ISL80505High Performance 500mA LDO | Power Management (PMIC) | 2 | Active | The ISL80505 is a single output Low Dropout voltage regulator (LDO) capable of sourcing up to 500mA output current. This LDO operates from input voltages of 1.8V to 6V. The output voltage of ISL80505 can be programmed from 0.8V to 5.5V. A submicron BiCMOS process is utilized for this product family to deliver the best in class analog performance and overall value. This CMOS LDO consumes significantly lower quiescent current as a function of load compared to bipolar LDOs, which translates into higher efficiency and packages with smaller footprints. State-of-the-art internal compensation achieves a very fast load transient response and excellent PSRR. The ISL80505 provides an output accuracy of ±1.8% VOUTaccuracy over all load, line and temperature variations (TJ= -40°C to +125°C). An external capacitor on the soft-start pin provides an adjustable soft starting of the output voltage ramp to control the inrush current. The ENABLE feature allows the part to be placed into a low quiescent current shutdown mode. |
ISL80510High Performance 1A LDO | Voltage Regulators - Linear, Low Drop Out (LDO) Regulators | 1 | Active | The ISL80510 is a single output Low Dropout voltage regulator (LDO) capable of sourcing up to 1A output current. This LDO operates from input voltages of 2. 2V to 6V. The output voltage of ISL80510 can be programmed from 0. 8V to 5. 5V. A submicron BiCMOS process is utilized for this product family to deliver the best in class analog performance and overall value. This CMOS LDO consumes significantly lower quiescent current as a function of load compared to bipolar LDOs, which translates into higher efficiency and packages with smaller footprints. State-of-the-art internal compensation achieves a very fast load transient response and excellent PSRR. The ISL80510 provides an output accuracy of ±1. 8% VOUTaccuracy over all load, line and temperature variation (TJ= -40°C to +125°C). An external capacitor on the soft-start pin provides an adjustable soft starting of the output voltage ramp to control the inrush current. The ENABLE feature allows the part to be placed into a low quiescent current shutdown mode. |
| Part | Category | Description |
|---|---|---|
Renesas Electronics Corporation | Integrated Circuits (ICs) | IC MCU 32BIT 1MB FLASH 48LFQFP |
Renesas Electronics Corporation | Integrated Circuits (ICs) | 16-BIT GENERAL MCU RL78/G23 96K |
Renesas Electronics Corporation | Isolators | OPTOISOLATOR 5KV TRANS 4SMD |
Renesas Electronics Corporation | Integrated Circuits (ICs) | IC REG PQFN |
Renesas Electronics Corporation X1228S14-2.7Obsolete | Integrated Circuits (ICs) | IC RTC CLK/CALENDAR I2C 14SOIC |
Renesas Electronics Corporation | Integrated Circuits (ICs) | 32-BIT MICROCONTROLLER OPTIMIZED FOR DUAL-MOTOR AND PFC CONTROL |
Renesas Electronics Corporation R5F104FJAFP#V0Obsolete | Integrated Circuits (ICs) | LOW POWER, HIGH FUNCTION, GENERAL PURPOSE MICROCONTROLLERS FOR MOTOR CONTROL, INDUSTRIAL AND METERING APPLICATIONS |
Renesas Electronics Corporation MK1493-03BGILFTRObsolete | Integrated Circuits (ICs) | IC CLOCK GENERATOR 48TSSOP |
Renesas Electronics Corporation | Development Boards Kits Programmers | E10A-USB SH4AL-DSP LICENSE TOOL |
Renesas Electronics Corporation | Integrated Circuits (ICs) | 32BIT MCU R32C/100X |