R
Renesas Electronics Corporation
| Series | Category | # Parts | Status | Description |
|---|---|---|---|---|
| Part | Spec A | Spec B | Spec C | Spec D | Description |
|---|---|---|---|---|---|
| Series | Category | # Parts | Status | Description |
|---|---|---|---|---|
| Part | Spec A | Spec B | Spec C | Spec D | Description |
|---|---|---|---|---|---|
| Part | Category | Description |
|---|---|---|
Renesas Electronics Corporation | Integrated Circuits (ICs) | IC MCU 32BIT 1MB FLASH 48LFQFP |
Renesas Electronics Corporation | Integrated Circuits (ICs) | 16-BIT GENERAL MCU RL78/G23 96K |
Renesas Electronics Corporation | Isolators | OPTOISOLATOR 5KV TRANS 4SMD |
Renesas Electronics Corporation | Integrated Circuits (ICs) | IC REG PQFN |
Renesas Electronics Corporation X1228S14-2.7Obsolete | Integrated Circuits (ICs) | IC RTC CLK/CALENDAR I2C 14SOIC |
Renesas Electronics Corporation | Integrated Circuits (ICs) | 32-BIT MICROCONTROLLER OPTIMIZED FOR DUAL-MOTOR AND PFC CONTROL |
Renesas Electronics Corporation R5F104FJAFP#V0Obsolete | Integrated Circuits (ICs) | LOW POWER, HIGH FUNCTION, GENERAL PURPOSE MICROCONTROLLERS FOR MOTOR CONTROL, INDUSTRIAL AND METERING APPLICATIONS |
Renesas Electronics Corporation MK1493-03BGILFTRObsolete | Integrated Circuits (ICs) | IC CLOCK GENERATOR 48TSSOP |
Renesas Electronics Corporation | Development Boards Kits Programmers | E10A-USB SH4AL-DSP LICENSE TOOL |
Renesas Electronics Corporation | Integrated Circuits (ICs) | 32BIT MCU R32C/100X |
| Series | Category | # Parts | Status | Description |
|---|---|---|---|---|
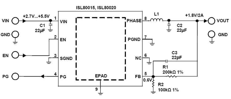
ISL80020Compact Synchronous Buck Converter | DC/DC & AC/DC (Off-Line) SMPS Evaluation Boards | 4 | Active | The ISL80020, ISL80020A, ISL80015 and ISL80015A are highly efficient, monolithic, synchronous step-down DC/DC converters that can deliver up to 2A of continuous output current from a 2. 7V to 5. 5V input supply. They use peak current mode control architecture to allow very low duty cycle operation. They operate at either 1MHz or 2MHz switching frequency, thereby providing superior transient response and allowing for the use of small inductors. They have excellent stability. The ISL80020, ISL80020A, ISL80015 and ISL80015A integrate very low rDS(ON)MOSFETs in order to maximize efficiency. In addition, since the high-side MOSFET is a PMOS, the need for a Boot capacitor is eliminated, thereby reducing external component count. They can operate at 100% duty cycle (at 1MHz). The device is configured in PWM (pulse width modulation) for fast transient response, which helps reduce the output noise and RF interference. These devices are offered in a space saving 8 pin 2mmx2mm TDFN lead free package with exposed pad for improved thermal performance. The complete converter occupies less than 64mm2area. |
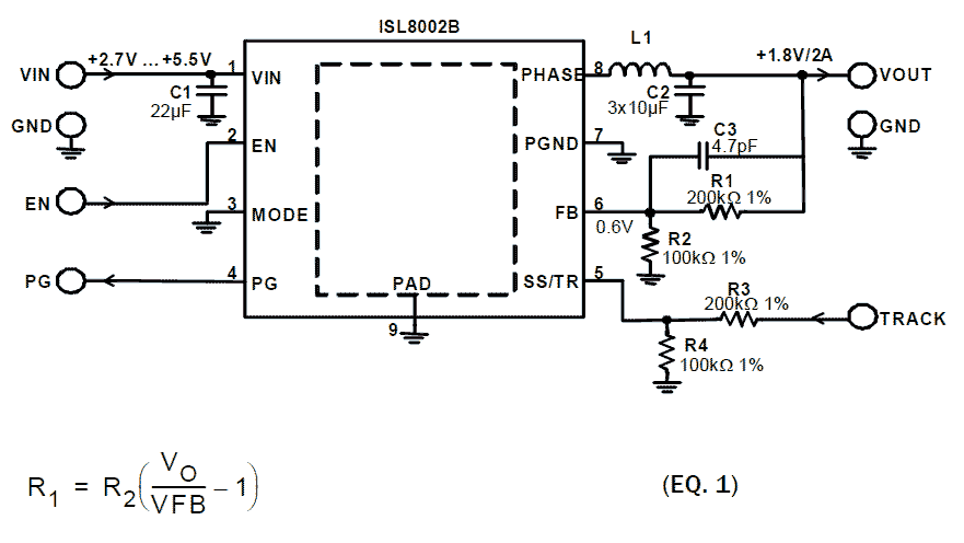
ISL8002BCompact Synchronous Buck Regulators | DC/DC & AC/DC (Off-Line) SMPS | 5 | Active | The ISL8002, ISL8002A, ISL80019 and ISL80019A are highly efficient, monolithic, synchronous step-down DC/DC converters that can deliver up to 2A of continuous output current from a 2. 7V to 5. 5V input supply. They use peak current mode control architecture to allow very low duty cycle operation. They operate at either 1MHz or 2MHz switching frequency, thereby providing superior transient response and allowing for the use of small inductors. They also have excellent stability and provide both internal and external compensation options. The ISL8002, ISL8002A, ISL80019 and ISL80019A integrate very low rDS(ON)MOSFETs in order to maximize efficiency. In addition, since the high-side MOSFET is a PMOS, the need for a Boot capacitor is eliminated, thereby reducing external component count. They can operate at 100% duty cycle (at 1MHz) with a dropout of 200mV at 2A output current. These devices can be configured for either PFM (discontinuous conduction) or PWM (continuous conduction) operation at light load. PFM provides high efficiency by reducing switching losses at light loads and PWM reduces noise susceptibility and RF interference. These devices are offered in a space saving 8 pin 2mmx2mm TDFN lead free package with exposed pad for improved thermal performance. The complete converter occupies less than 0. 10in2area. |
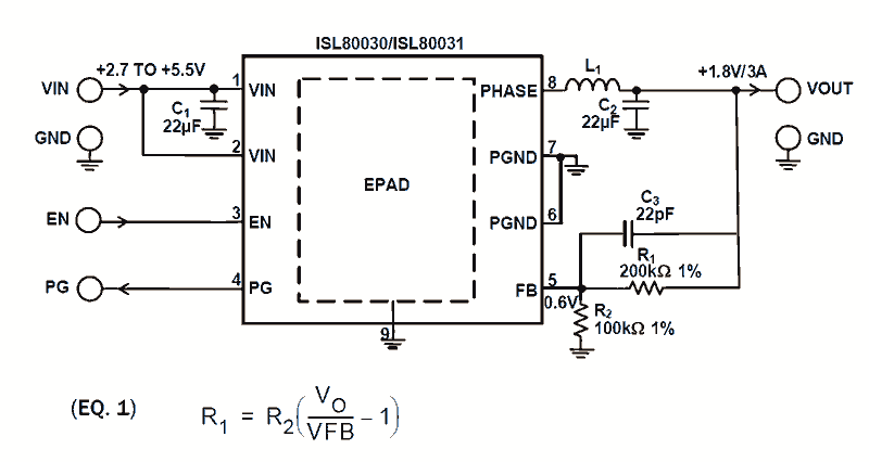
ISL80030A3A Synchronous Buck Converter in 2x2 DFN Package | Development Boards, Kits, Programmers | 3 | Active | The ISL80030, ISL80030A, ISL80031, and ISL80031A are highly efficient, monolithic, synchronous step-down DC/DC converters that can deliver up to 3A of continuous output current from a 2. 7V to 5. 5V input supply. They use peak current mode control architecture to allow very low duty cycle operation. These devices operate at either a 1MHz or 2MHz switching frequency, thereby providing superior transient response and allowing for the use of small inductors. They also have excellent stability. The ISL80030, ISL80030A, ISL80031, and ISL80031A integrate very low rDS(ON)MOSFETs to maximize efficiency. In addition, because the high-side MOSFET is a PMOS, the need for a Boot capacitor is eliminated, thereby reducing external component count. The devices can operate at 100% duty cycle. The ISL80030 and ISL80030A are configured for PWM pulse width modulation operation and provide a fast transient response, which helps reduce the output noise and RF interference. The ISL80031 and ISL80031A are configured for PFM discontinuous conduction operation and provide high efficiency by reducing switching losses at light loads. These devices are offered in a space saving 8 Ld 2mmx2mm DFN Pb-free package with exposed pad for improved thermal performance. The complete converter occupies less than 64mm2area. |
ISL80031A3A Synchronous Buck Converter in 2x2 DFN Package | Evaluation Boards | 3 | Active | The ISL80030, ISL80030A, ISL80031, and ISL80031A are highly efficient, monolithic, synchronous step-down DC/DC converters that can deliver up to 3A of continuous output current from a 2. 7V to 5. 5V input supply. They use peak current mode control architecture to allow very low duty cycle operation. These devices operate at either a 1MHz or 2MHz switching frequency, thereby providing superior transient response and allowing for the use of small inductors. They also have excellent stability. The ISL80030, ISL80030A, ISL80031, and ISL80031A integrate very low rDS(ON)MOSFETs to maximize efficiency. In addition, because the high-side MOSFET is a PMOS, the need for a Boot capacitor is eliminated, thereby reducing external component count. The devices can operate at 100% duty cycle. The ISL80030 and ISL80030A are configured for PWM pulse width modulation operation and provide a fast transient response, which helps reduce the output noise and RF interference. The ISL80031 and ISL80031A are configured for PFM discontinuous conduction operation and provide high efficiency by reducing switching losses at light loads. These devices are offered in a space saving 8 Ld 2mmx2mm DFN Pb-free package with exposed pad for improved thermal performance. The complete converter occupies less than 64mm2area. |
ISL8009A1.5A Low Quiescent Current 1.6MHz High Efficiency Synchronous Buck Regulator | Development Boards, Kits, Programmers | 4 | Active | The ISL8009A is a high efficiency, monolithic, synchronous step-down DC/DC regulator that can deliver up to 1. 5A continuous output current. It is optimized for generating low output voltages down to 0. 8V. The supply voltage range of 2. 7V to 5. 5V allows for the use of single Li+cell, three NiMH cells or a regulated 5V input. The ISL8009A uses current mode control architecture to deliver very low duty cycle operation at high frequency with fast transient response and excellent loop stability. It has flexible operation mode selection of forced PWM mode and automatic PFM/PWM with as low as 17µA quiescent current, achieving high power conversion efficiency under light load condition, hence maximizing battery life. High 1. 6MHz pulse-width modulation (PWM) switching frequency allows the use of small external components. The ISL8009A integrates a pair of low ON-resistance P-Channel and N-Channel internal MOSFETs to maximize efficiency and minimize external component count. The 100% duty-cycle operation allows less than 400mV dropout voltage at 1. 5A output current. The ISL8009A offers a 2ms Power-On-Reset (POR) timer at power-up. The timer output can be reset by RSI. When shutdown, ISL8009A discharges the output capacitor through a 100Ω resistor. Other features include internal digital soft-start, enable for power sequence, overcurrent protection, and thermal shutdown. The ISL8009A is offered in a 2mmx3mm 8 Ld DFN package with 1mm maximum height. The complete converter occupies less than 1cm2area. |
ISL8010Monolithic 600mA Step-Down Regulator with Low Quiescent Current | DC/DC & AC/DC (Off-Line) SMPS Evaluation Boards | 2 | Active | The ISL8010 is a synchronous, integrated FET 600mA step-down regulator with internal compensation. It operates with an input voltage range from 2. 5V to 5. 5V, which accommodates supplies of 3. 3V, 5V, or a Li-Ion battery source. The output can be externally set from 0. 8V to VIN with a resistive divider. The ISL8010 features automatic PFM/PWM mode control, or PWM mode only. The PWM frequency is typically 1. 4MHz and can be synchronized up to 12MHz. The typical no load quiescent current is only 120µA. Additional features include a Power-Good output, <1µA shutdown current, short-circuit protection, and over-temperature protection. The ISL8010 is available in the 10 Ld MSOP package, making the entire converter occupy less than 0. 18in2of PCB area with components on one side only. The 10 Ld MSOP package is specified for operation over the full -40°C to +85°C temperature range. |
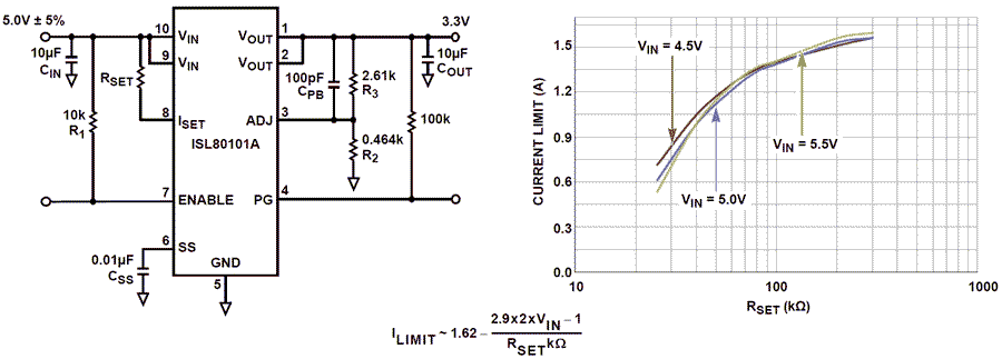
ISL80101-ADJHigh Performance 1A Linear Regulator with Programmable Current Limiting | PMIC | 9 | Active | The ISL80101-ADJ is a low voltage, high current, single output LDO specified at 1A output current. This LDO operates from input voltages from 2. 2V to 6V, and is capable of providing output voltages from 0. 8V to 5V. The ISL80101-ADJ features an adjustable output. For the fixed output version of the ISL80101-ADJ, please refer to the ISL80101 datasheet. A submicron BiCMOS process is utilized for this product family to deliver the best in class analog performance and overall value. This CMOS LDO will consume significantly lower quiescent current as a function of load compared to bipolar LDOs, which translates into higher efficiency and packages with smaller footprints. State of the art internal compensation achieves a very fast load transient response. An external capacitor on the soft-start pin provides an adjustable soft-starting ramp. The ENABLE feature allows the part to be placed into a low quiescent current shutdown mode. A Power-good logic output signals a fault condition. |
ISL80102High Performance 2A Linear Regulator | Power Management (PMIC) | 2 | Obsolete | The ISL80102 and ISL80103 are low voltage, high-current, single output LDOs specified for 2A and 3A output current, respectively. These LDOs operate from the input voltages of 2. 2V to 6V and are capable of providing the output voltages of 0. 8V to 5. 5V on the adjustable VOUTversions. Other custom voltage options are available upon request. An external capacitor on the soft-start pin provides adjustment for applications that demand inrush current less than the current limit. The ENABLE feature allows the part to be placed into a low quiescent current shutdown mode. A submicron BiCMOS process is used for this product family to deliver best-in-class analog performance and overall value. These CMOS (LDOs) consume significantly lower quiescent current as a function of load over bipolar LDOs, so they are more efficient and allow packages with smaller footprints. The quiescent current has been modestly compromised to enable a leading class fast load transient response, and hence a lower total AC regulation band for an LDO in this category. |
| Voltage Regulators - Linear, Low Drop Out (LDO) Regulators | 4 | Active | ||
ISL80111.2A Integrated FETs, High Efficiency Synchronous Buck Regulator | Voltage Regulators - DC DC Switching Regulators | 1 | Active | ISL8011 is an integrated FET, 1.2A synchronous buck regulator for general purpose point-of load applications. It is optimized for generating low output voltages down to 0.8V. The supply voltage range is from 2.7V to 5.5V allowing the use from common 3.3V or 5V supply rails and Lithium ion battery inputs. It has guaranteed minimum output current of 1.2A. 1.5MHz pulse-width modulation (PWM) switching frequency allowing the use of small external components. The ISL8011 includes a pair of low ON-resistance P-Channel and N-Channel internal MOSFETs to maximize efficiency and minimize external component count. 100% duty-cycle operation allows less than 200mV dropout voltage at 1.2A. The ISL8011 offers a 200ms Power-On-Reset (POR) timer at power-up. When shutdown, the ISL8011 discharges the output capacitor. Other features include internal digital soft-start, enable for power sequence, overcurrent protection, and thermal shutdown. The ISL8011 is offered in a 10 Ld 3mmx3mm DFN package with 1mm maximum height. The complete converter occupies less than 1cm2area. |