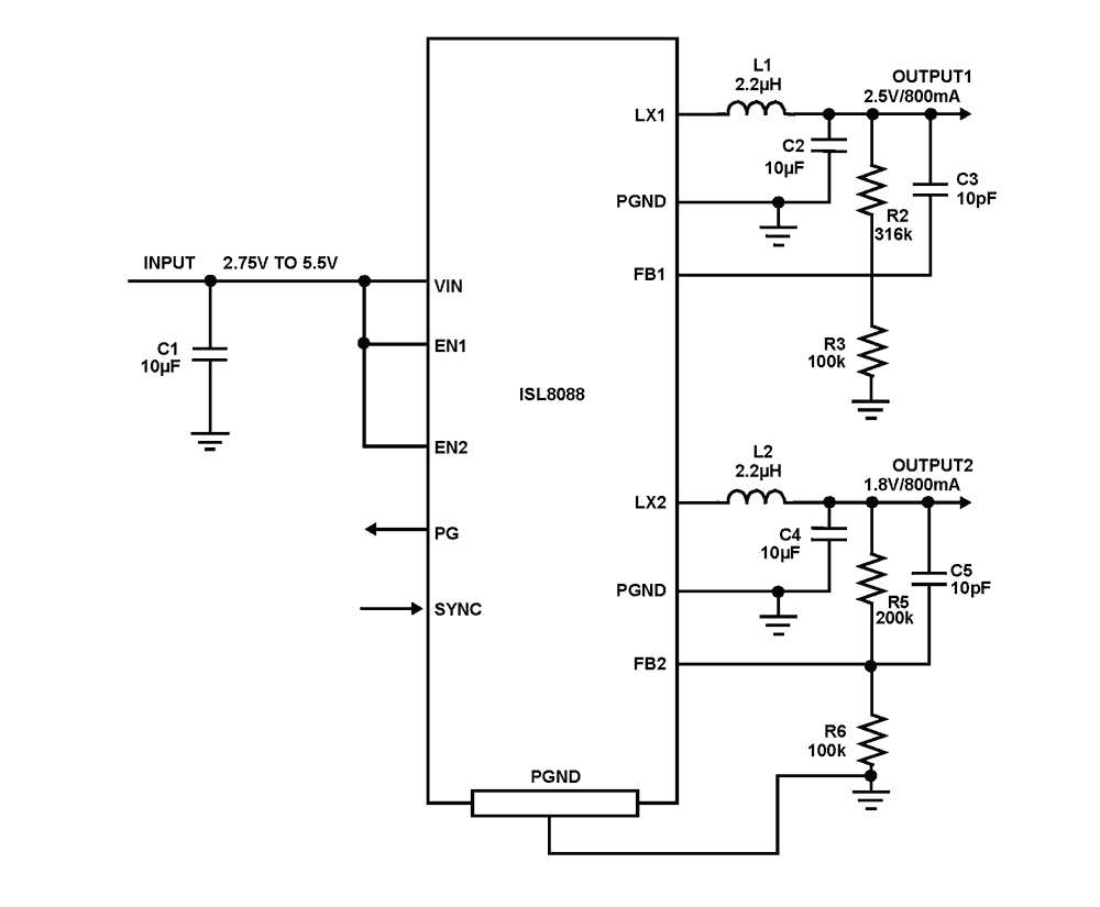
ISL8088Dual 800mA Low Quiescent Current 2.25MHz High Efficiency Synchronous Buck Regulator | PMIC | 4 | Active | The ISL8088 is a high-efficiency, dual synchronous step-down DC/DC regulator that can deliver up to 800mA continuous output current per channel. The supply voltage range of 2. 75V to 5. 5V allows the use of a single Li+ cell, three NiMH cells or a regulated 5V input. The current mode control architecture enables very low duty cycle operation at high frequency with fast transient response and excellent loop stability. The ISL8088 operates at a 2.25MHz switching frequency allowing the use of small, low cost inductors and capacitors. Each channel is optimized for generating an output voltage as low as 0. 6V. The ISL8088 has a user-configurable mode of operation-forced PWM mode and PFM/PWM mode. The forced PWM mode operation reduces noise and RF interference while the PFM mode operation provides high efficiency by reducing switching losses at light loads. In PFM mode of operation, both channels draw a total quiescent current of only 30µA hence enabling high light load efficiency in order to maximize battery life. The ISL8088 offers a 1ms Power-Good (PG) to monitor both output at power-up. When shutdown, ISL8088 discharges the outputs capacitor. Other features include internal digital soft-start, enable for power sequence, overcurrent protection, and thermal shutdown. The ISL8088 is offered in a 3mm x 3mm 10 Ld DFN package with a 1mm maximum height. The complete converter occupies less than 1. 8cm2area. |
| Voltage Regulators - Special Purpose | 3 | Obsolete | |
| Integrated Circuits (ICs) | 1 | Obsolete | |
ISL8104Synchronous Buck Pulse-Width Modulator (PWM) Controller | DC/DC & AC/DC (Off-Line) SMPS | 3 | Obsolete | The ISL8104 is a 8V to 14V synchronous PWM controller with integrated MOSFET drivers. The controller features the ability to safely start-up into prebiased output loads and provides protection against overcurrent fault events. Overcurrent protection is implemented using top-side MOSFET rDS(ON)sensing, eliminating the need for a current sensing resistor. The ISL8104 employs voltage-mode control with dual-edge modulation to achieve fast transient response. The operating frequency is adjustable from 50kHz to 1.5MHz with full (0% to 100%) PWM duty cycle capability. The error amplifier features a 15MHz (typ) gain-bandwidth product and 6V/µs slew rate enabling high converter bandwidth. The output voltage of the converter can be regulated to as low as 0.597V with a tolerance of ±1.0% over the commercial temperature range (0°C to +70°C), and ±1.5% over industrial temperature range (-40°C to +85°C). Provided in the QFN package, a SS pin and REFIN pin enable supply sequencing and voltage tracking functionality. |
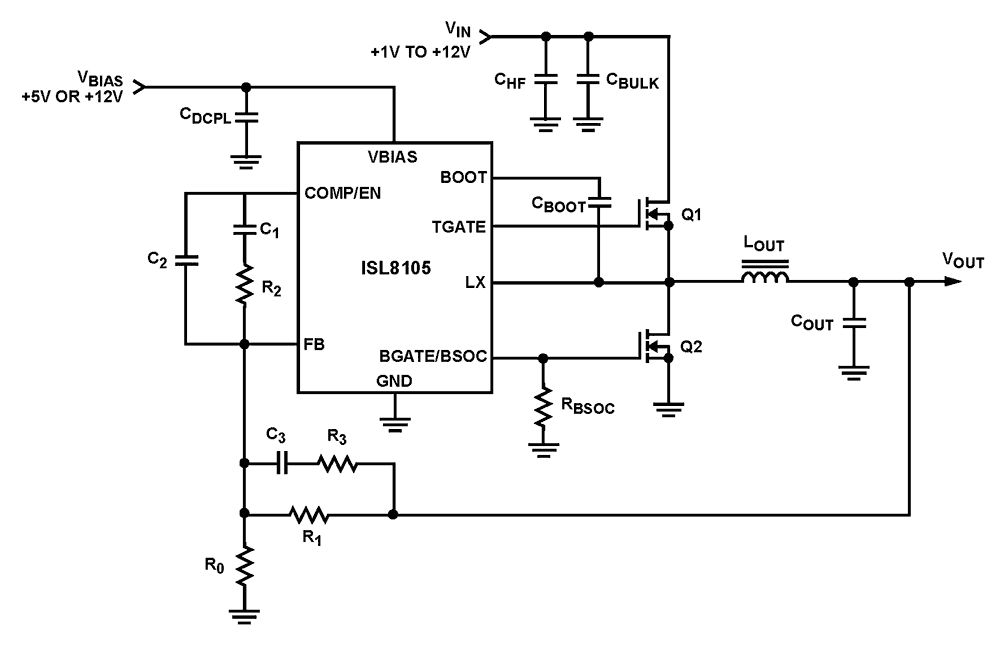
ISL8105A+5V or +12V Single-Phase Synchronous Buck Converter PWM Controller with Integrated MOSFET Gate Drivers | Evaluation Boards | 13 | Active | The ISL8105, ISL8105A is a simple single-phase PWM controller for a synchronous buck converter. It operates from +5V or +12V bias supply voltage. With integrated linear regulator, boot diode, and N-Channel MOSFET gate drivers, the ISL8105, ISL8105A reduces external component count and board space requirements. These make the IC suitable for a wide range of applications. Utilizing voltage-mode control, the output voltage can be precisely regulated to as low as 0. 6V. The 0. 6V internal reference features a maximum tolerance of ±1. 0% over the commercial temperature range, and ±1. 5% over the industrial temperature range. Two fixed oscillator frequency versions are available; 300kHz (ISL8105 for high efficiency applications) and 600kHz (ISL8105A for fast transient applications). The ISL8105, ISL8105A features the capability of safe start-up with pre-biased load. It also provides overcurrent protection by monitoring the ON-resistance of the bottom-side MOSFET to inhibit PWM operation appropriately. During start-up interval, the resistor connected to BGATE/BSOC pin is employed to program overcurrent protection condition. This approach simplifies the implementation and does not deteriorate converter efficiency. |
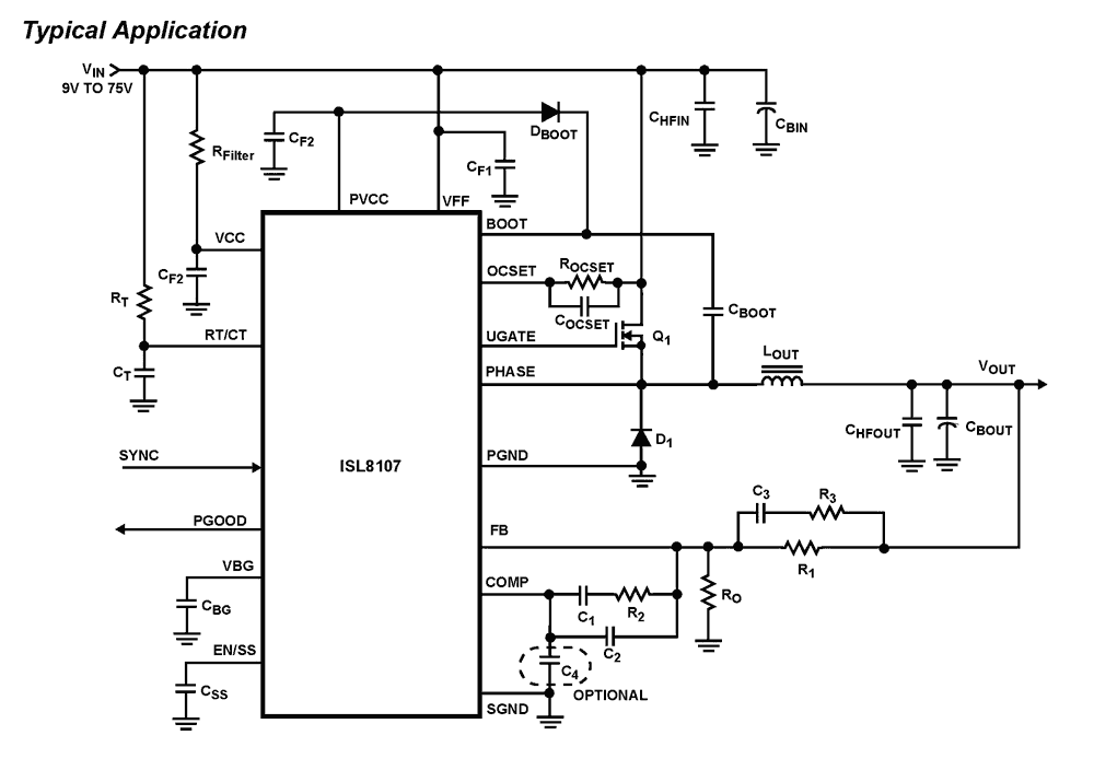
ISL8106Wide VIN, 7V to 25V, Single-Phase PWM Controller with Integrated MOSFET Drivers | DC DC Switching Controllers | 1 | Obsolete | The ISL8106 is a Single-Phase Synchronous-Buck PWM Controller with a input voltage range of +7.0V to +25.0V featuring Intersil's Robust Ripple Regulator (R3) technology that delivers exceptional dynamic response to input voltage and output load transients. Integrated MOSFET drivers, 5V LDO, and bootstrap diode result in fewer components and smaller implementation area for power supply systems. The ISL8106 features a 1.5ms digital soft-start and can be started into a pre-biased output voltage. A resistor divider is used to program the output voltage setpoint. The ISL8106 can be configured to operate in forced-continuous-conduction-mode (FCCM) or in diode-emulation-mode (DEM), which improves light-load efficiency. In FCCM the controller always operates as a synchronous rectifier, switching the bottom-side MOSFET regardless of the output load. With DEM enabled, the bottom-side MOSFET is disabled preventing negative current flow from the output inductor during low load operation. This makes the ISL8106 an excellent choice for all green applications. An audio filter prevents the PWM switching frequency from entering the audible spectrum due to extremely light load while in DEM. A PGOOD pin featuring a unique fault-identification capability significantly reduces system trouble-shooting time and effort. The pull-down resistance of the PGOOD pin is 30Ω for an overcurrent fault, 60Ω for an overvoltage fault, or 90Ω for either an undervoltage fault or during soft-start. Overcurrent protection is accomplished by measuring the voltage drop across the rDS(ON) of the bottom-side MOSFET. A single resistor programs the overcurrent and short-circuit points. Overvoltage and undervoltage protection is monitored at the FB voltage feedback pin. |
| Power Management (PMIC) | 2 | Active | |
| Evaluation Boards | 1 | Active | |
| Integrated Circuits (ICs) | 3 | Obsolete | |
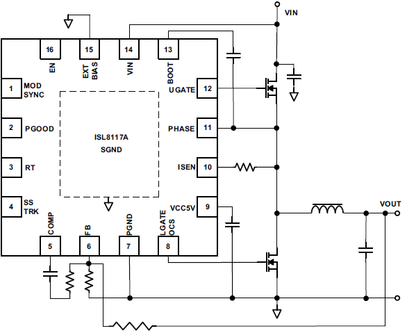
ISL8117ASynchronous Step-Down PWM Controllers | DC/DC & AC/DC (Off-Line) SMPS | 7 | Active | The ISL8117A is a synchronous buck controller to generate POL voltage rails and bias voltage rails for a wide variety of applications in industrial and general purpose segments. Its wide input and output voltage ranges make it suitable for telecommunication and after-market automotive applications. ISL8117A is a derivative from the ISL8117 by replacing its CLKOUT pin with COMP pin to provide flexibility to customers to configure the voltage loop compensation externally.
The ISL8117A uses the valley current modulation technique to bring hassle-free power supply design with a minimal number of components and complete protection from unwanted events. The ISL8117A offers programmable soft-start and enable functions along with a power-good indicator for ease of supply rail sequencing and other housekeeping requirements. In ideal situations, a complete power supply circuit can be designed with 10 external components and provide OV/OC/OT protections in a space conscious 16 Ld 4 × 4 mm QFN package. The package uses an EPAD to improve thermal dissipation and noise immunity. Low pin count, less number of external components and default internal values, makes the ISL8117A an ideal solution for quick to market simple power supply designs. The ISL8117A utilizes single resistor settings for other functions such as operating frequency and overcurrent protection. Its current mode control with VINfeed-forward enables it to cover various applications. The unique DEM/Skipping mode at light load dramatically lowers standby power consumption with consistent output ripple over different load levels. |