R
Renesas Electronics Corporation
| Series | Category | # Parts | Status | Description |
|---|---|---|---|---|
| Part | Spec A | Spec B | Spec C | Spec D | Description |
|---|---|---|---|---|---|
| Series | Category | # Parts | Status | Description |
|---|---|---|---|---|
| Part | Spec A | Spec B | Spec C | Spec D | Description |
|---|---|---|---|---|---|
| Part | Category | Description |
|---|---|---|
Renesas Electronics Corporation | Integrated Circuits (ICs) | IC MCU 32BIT 1MB FLASH 48LFQFP |
Renesas Electronics Corporation | Integrated Circuits (ICs) | 16-BIT GENERAL MCU RL78/G23 96K |
Renesas Electronics Corporation | Isolators | OPTOISOLATOR 5KV TRANS 4SMD |
Renesas Electronics Corporation | Integrated Circuits (ICs) | IC REG PQFN |
Renesas Electronics Corporation X1228S14-2.7Obsolete | Integrated Circuits (ICs) | IC RTC CLK/CALENDAR I2C 14SOIC |
Renesas Electronics Corporation | Integrated Circuits (ICs) | 32-BIT MICROCONTROLLER OPTIMIZED FOR DUAL-MOTOR AND PFC CONTROL |
Renesas Electronics Corporation R5F104FJAFP#V0Obsolete | Integrated Circuits (ICs) | LOW POWER, HIGH FUNCTION, GENERAL PURPOSE MICROCONTROLLERS FOR MOTOR CONTROL, INDUSTRIAL AND METERING APPLICATIONS |
Renesas Electronics Corporation MK1493-03BGILFTRObsolete | Integrated Circuits (ICs) | IC CLOCK GENERATOR 48TSSOP |
Renesas Electronics Corporation | Development Boards Kits Programmers | E10A-USB SH4AL-DSP LICENSE TOOL |
Renesas Electronics Corporation | Integrated Circuits (ICs) | 32BIT MCU R32C/100X |
| Series | Category | # Parts | Status | Description |
|---|---|---|---|---|
| Power Management (PMIC) | 2 | Active | ||
| Power Management (PMIC) | 2 | Active | ||
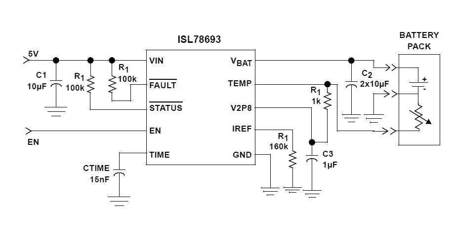
ISL78693Automotive Single-Cell LiFePO4 Battery Charger | Development Boards, Kits, Programmers | 2 | Active | The ISL78693 is an integrated single-cell Li-ion or Li-polymer battery charger capable of operating with an input voltage as low as 2. 65V (cold crank case). This charger is designed to work with various types of AC adapters or a USB port. The ISL78693 operates as a linear charger when the AC adapter is a voltage source. The battery is charged in a Constant Current/Constant Voltage (CC/CV) profile. The charge current is programmable with an external resistor up to 1A. The ISL78693 can also work with a current-limited adapter to minimize the thermal dissipation. The ISL78693 features charge current thermal foldback to ensure safe operation when the printed circuit board’s thermal dissipation is limited due to space constraints. Additional features include preconditioning of an over-discharged battery, an NTC thermistor interface for charging the battery in a safe temperature range, and automatic recharge. The device is specified for operation in ambient temperatures from -40°C to +85°C and is offered in a 3x3mm thermally enhanced DFN package. |
| Evaluation and Demonstration Boards and Kits | 1 | Active | ||
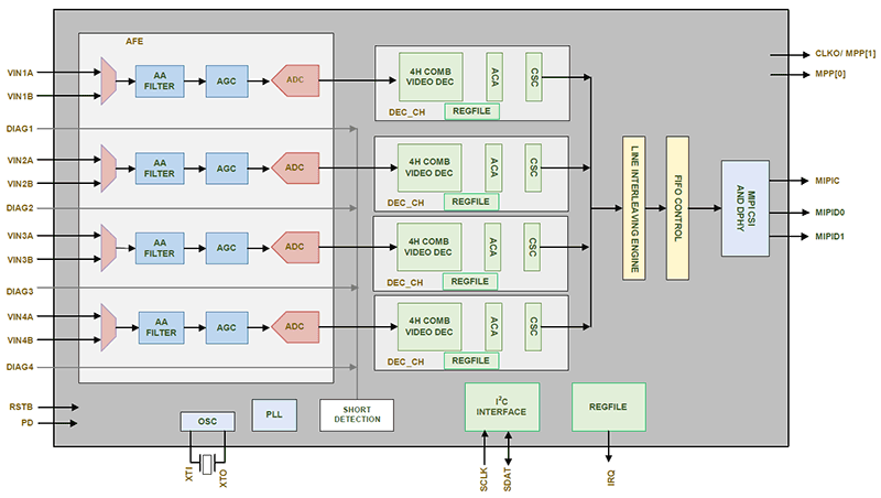
ISL799854-Channel Differential Input Video Decoder with MIPI-CSI2 Output for Around View Applications | Evaluation and Demonstration Boards and Kits | 4 | Active | The ISL79985, ISL79986 integrates four high quality NTSC/PAL/SECAM video decoders that convert the analog composite video signal to digital component YCbCr data for automotive applications. Each channel contains a 10-bit ADC that supports single-ended, differential, and pseudo differential composite video inputs, proprietary clamp and gain controllers, thus, utilizes a 4H-comb filter for separating luminance and chrominance to reduce cross noise artifacts. Integrated short-to-battery and short-to-ground detection, advanced image enhancement capabilities such as the programmable Automatic Contrast Adjustment (ACA), and the MIPI-CSI2/ITU-R BT. 656 output interface make the ISL79985, ISL79986 an ideal solution for demanding automotive around view applications. |
ISL799864-Channel Differential Input Video Decoder with BT.656 Output for Around View Applications | Linear | 2 | Active | The ISL79985, ISL79986 integrates four high quality NTSC/PAL/SECAM video decoders that convert the analog composite video signal to digital component YCbCr data for automotive applications. Each channel contains a 10-bit ADC that supports single-ended, differential, and pseudo differential composite video inputs, proprietary clamp and gain controllers, thus, utilizes a 4H-comb filter for separating luminance and chrominance to reduce cross noise artifacts. Integrated short-to-battery and short-to-ground detection, advanced image enhancement capabilities such as the programmable Automatic Contrast Adjustment (ACA), and the MIPI-CSI2/ITU-R BT. 656 output interface make the ISL79985, ISL79986 an ideal solution for demanding automotive around view applications. |
ISL799874-Channel Differential Input Video Decoder with MIPI-CSI2 Output for Around View Applications | Evaluation Boards | 3 | Active | The ISL79987 and ISL79988 integrate four, high-quality NTSC/PAL/SECAM video decoders that convert analog composite video signals to digital component YCbCr data for automotive applications. Each channel contains a 10-bit ADC that supports single-ended, differential, and pseudo differential composite video inputs. The ISL79987 and ISL79988 use a 4H-comb filter for separating luminance and chrominance to reduce cross noise artifacts, and proprietary clamp and gain controllers. Integrated short-to-battery and short-to-ground detection, advanced image enhancement capabilities such as the programmable Automatic Contrast Adjustment (ACA), and the MIPI-CSI2/ITU-R BT. 656 output interface make the ISL79987 and ISL79988 an ideal solution for the demands of automotive around view applications. |
ISL799884-Channel Differential Input Video Decoder with BT.656 Output for Around View Applications | Evaluation and Demonstration Boards and Kits | 3 | Active | The ISL79987 and ISL79988 integrate four, high-quality NTSC/PAL/SECAM video decoders that convert analog composite video signals to digital component YCbCr data for automotive applications. Each channel contains a 10-bit ADC that supports single-ended, differential, and pseudo differential composite video inputs. The ISL79987 and ISL79988 use a 4H-comb filter for separating luminance and chrominance to reduce cross noise artifacts, and proprietary clamp and gain controllers. Integrated short-to-battery and short-to-ground detection, advanced image enhancement capabilities such as the programmable Automatic Contrast Adjustment (ACA), and the MIPI-CSI2/ITU-R BT. 656 output interface make the ISL79987 and ISL79988 an ideal solution for the demands of automotive around view applications. |
ISL80015ACompact Synchronous Buck Converter | Development Boards, Kits, Programmers | 5 | Active | The ISL80020, ISL80020A, ISL80015 and ISL80015A are highly efficient, monolithic, synchronous step-down DC/DC converters that can deliver up to 2A of continuous output current from a 2. 7V to 5. 5V input supply. They use peak current mode control architecture to allow very low duty cycle operation. They operate at either 1MHz or 2MHz switching frequency, thereby providing superior transient response and allowing for the use of small inductors. They have excellent stability. The ISL80020, ISL80020A, ISL80015 and ISL80015A integrate very low rDS(ON)MOSFETs in order to maximize efficiency. In addition, since the high-side MOSFET is a PMOS, the need for a Boot capacitor is eliminated, thereby reducing external component count. They can operate at 100% duty cycle (at 1MHz). The device is configured in PWM (pulse width modulation) for fast transient response, which helps reduce the output noise and RF interference. These devices are offered in a space saving 8 pin 2mmx2mm TDFN lead free package with exposed pad for improved thermal performance. The complete converter occupies less than 64mm2area. |
ISL80019ACompact Synchronous Buck Regulators | DC/DC & AC/DC (Off-Line) SMPS Evaluation Boards | 7 | Active | The ISL8002, ISL8002A, ISL80019 and ISL80019A are highly efficient, monolithic, synchronous step-down DC/DC converters that can deliver up to 2A of continuous output current from a 2. 7V to 5. 5V input supply. They use peak current mode control architecture to allow very low duty cycle operation. They operate at either 1MHz or 2MHz switching frequency, thereby providing superior transient response and allowing for the use of small inductors. They also have excellent stability and provide both internal and external compensation options. The ISL8002, ISL8002A, ISL80019 and ISL80019A integrate very low rDS(ON)MOSFETs in order to maximize efficiency. In addition, since the high-side MOSFET is a PMOS, the need for a Boot capacitor is eliminated, thereby reducing external component count. They can operate at 100% duty cycle (at 1MHz) with a dropout of 200mV at 2A output current. These devices can be configured for either PFM (discontinuous conduction) or PWM (continuous conduction) operation at light load. PFM provides high efficiency by reducing switching losses at light loads and PWM reduces noise susceptibility and RF interference. These devices are offered in a space saving 8 pin 2mmx2mm TDFN lead free package with exposed pad for improved thermal performance. The complete converter occupies less than 0. 10in2area. |