| Integrated Circuits (ICs) | 1 | Unknown | |
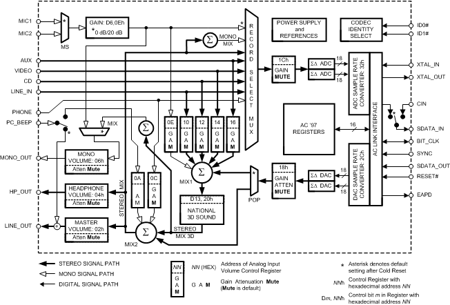
LM4546BAC '97 Rev 2.1 Codec with Sample Rate Conversion and National 3D Sound | Interface | 2 | Active | The LM4546B is an audio codec for PC systems which is fully PC99 compliant and performs the analog intensive functions of the AC '97 Rev 2.1 architecture. Using 18-bit Sigma-Delta ADCs and DACs, the LM4546B provides 90 dB of Dynamic Range.
The LM4546B was designed specifically to provide a high quality audio path and provide all analog functionality in a PC audio system. It features full duplex stereo ADCs and DACs and analog mixers with access to 2 stereo and 2 mono inputs. Each mixer input has separate gain, attenuation and mute control and the mixers drive 1 mono and 1 stereo output, each with attenuation and mute control. The LM4546B supports Texas Instruments' 3D Sound stereo enhancement and a comprehensive sample rate conversion capability. The sample rate for the ADCs and DACs can be programmed separately with a resolution of 1 Hz to convert any rate in the range 4 kHz – 48 kHz. Sample timing from the ADCs and sample request timing for the DACs are completely deterministic to ease task scheduling and application software development. These features together with an extended temperature range also make the LM4546B suitable for non-PC codec applications.
The LM4546B features the ability to connect several codecs together using the Extended AC Link configuration of one dedicated serial data signal to the Controller per codec. LM4546B systems support up to 8 simultaneous channels of streaming data on Input Frames (Codec to Controller) while Output Frames (Controller to Codec) carry 2 streams to multiple codecs. The LM4546B may also be used in systems with the Texas Instruments LM4550 to support up to 6 simultaneous channels of streaming data on Output Frames.
The AC '97 architecture separates the analog and digital functions of the PC audio system allowing both for system design flexibility and increased performance.
The LM4546B is an audio codec for PC systems which is fully PC99 compliant and performs the analog intensive functions of the AC '97 Rev 2.1 architecture. Using 18-bit Sigma-Delta ADCs and DACs, the LM4546B provides 90 dB of Dynamic Range.
The LM4546B was designed specifically to provide a high quality audio path and provide all analog functionality in a PC audio system. It features full duplex stereo ADCs and DACs and analog mixers with access to 2 stereo and 2 mono inputs. Each mixer input has separate gain, attenuation and mute control and the mixers drive 1 mono and 1 stereo output, each with attenuation and mute control. The LM4546B supports Texas Instruments' 3D Sound stereo enhancement and a comprehensive sample rate conversion capability. The sample rate for the ADCs and DACs can be programmed separately with a resolution of 1 Hz to convert any rate in the range 4 kHz – 48 kHz. Sample timing from the ADCs and sample request timing for the DACs are completely deterministic to ease task scheduling and application software development. These features together with an extended temperature range also make the LM4546B suitable for non-PC codec applications.
The LM4546B features the ability to connect several codecs together using the Extended AC Link configuration of one dedicated serial data signal to the Controller per codec. LM4546B systems support up to 8 simultaneous channels of streaming data on Input Frames (Codec to Controller) while Output Frames (Controller to Codec) carry 2 streams to multiple codecs. The LM4546B may also be used in systems with the Texas Instruments LM4550 to support up to 6 simultaneous channels of streaming data on Output Frames.
The AC '97 architecture separates the analog and digital functions of the PC audio system allowing both for system design flexibility and increased performance. |
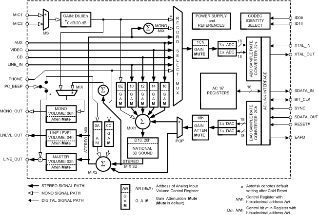
LM4549BAC '97 Rev 2.1 Codec with Sample Rate Conversion and National 3D Sound | CODECS | 2 | Active | The LM4549B device is an audio codec for PC systems which is fully compliant with the PC99 and performs the analog intensive functions of the AC ’97 Rev 2.1 architecture. Using 18-bit sigma-delta ADCs and DACs, the LM4549B provides 90 dB of dynamic range.
The LM4549B was designed specifically to provide a high quality audio path and provide all analog functionality in a PC audio system. It features full duplex stereo ADCs and DACs and analog mixers with access to 4 stereo and 4 mono inputs. Each mixer input has separate gain, attenuation and mute control and the mixers drive 1 mono- and 2-stereo outputs, each with attenuation and mute control. The LM4549B supports Texas Instrument’s 3D Sound stereo enhancement and a comprehensive sample rate conversion capability. The sample rate for the ADCs and DACs can be programmed separately with a resolution of 1 Hz to convert any rate in the range 4 kHz – 48 kHz. Sample timing from the ADCs and sample request timing for the DACs are completely deterministic to ease task scheduling and application software development. These features together with an extended temperature range also make the LM4549B suitable for non-PC codec applications.
The LM4549B features the ability to connect several codecs together using the Extended AC Link configuration of one dedicated serial data signal to the Controller per codec. LM4549B systems support up to 8 simultaneous channels of streaming data on Input Frames (Codec to Controller) while Output Frames (Controller to Codec) carry 2 streams to multiple codecs. The LM4549B may also be used in systems with the Texas Instruments LM4550B to support up to 6 simultaneous channels of streaming data on Output Frames.
The AC ’97 architecture separates the analog and digital functions of the PC audio system allowing both for system design flexibility and increased performance.
The LM4549B device is an audio codec for PC systems which is fully compliant with the PC99 and performs the analog intensive functions of the AC ’97 Rev 2.1 architecture. Using 18-bit sigma-delta ADCs and DACs, the LM4549B provides 90 dB of dynamic range.
The LM4549B was designed specifically to provide a high quality audio path and provide all analog functionality in a PC audio system. It features full duplex stereo ADCs and DACs and analog mixers with access to 4 stereo and 4 mono inputs. Each mixer input has separate gain, attenuation and mute control and the mixers drive 1 mono- and 2-stereo outputs, each with attenuation and mute control. The LM4549B supports Texas Instrument’s 3D Sound stereo enhancement and a comprehensive sample rate conversion capability. The sample rate for the ADCs and DACs can be programmed separately with a resolution of 1 Hz to convert any rate in the range 4 kHz – 48 kHz. Sample timing from the ADCs and sample request timing for the DACs are completely deterministic to ease task scheduling and application software development. These features together with an extended temperature range also make the LM4549B suitable for non-PC codec applications.
The LM4549B features the ability to connect several codecs together using the Extended AC Link configuration of one dedicated serial data signal to the Controller per codec. LM4549B systems support up to 8 simultaneous channels of streaming data on Input Frames (Codec to Controller) while Output Frames (Controller to Codec) carry 2 streams to multiple codecs. The LM4549B may also be used in systems with the Texas Instruments LM4550B to support up to 6 simultaneous channels of streaming data on Output Frames.
The AC ’97 architecture separates the analog and digital functions of the PC audio system allowing both for system design flexibility and increased performance. |
LM4550BAC '97 Rev 2.1 Codec with Sample Rate Conversion and National 3D Sound | Integrated Circuits (ICs) | 4 | Active | The LM4550B device is an audio codec for PC systems which is fully PC99 compliant and performs the analog intensive functions of the AC ’97 Rev 2.1 architecture. Using 18-bit Sigma-Delta ADCs and DACs, the LM4550B provides 90 dB of Dynamic Range.
The LM4550B was designed specifically to provide a high quality audio path and provide all analog functionality in a PC audio system. It features full duplex stereo ADCs and DACs and analog mixers with access to 4 stereo and 4 mono inputs.
Each mixer input has separate gain, attenuation and mute control and the mixers drive 1 mono and 2 stereo outputs, each with attenuation and mute control. The LM4550B provides a stereo headphone amplifier as one of its stereo outputs and also supports TI’s 3D sound stereo enhancement and a comprehensive sample rate conversion capability. The sample rate for the ADCs and DACs can be programmed separately with a resolution of 1 Hz to convert any rate from 4 kHz to 48 kHz. Sample timing from the ADCs and sample request timing for the DACs are completely deterministic to ease task scheduling and application software development. These features together with an extended temperature range also make the LM4550B suitable for non-PC codec applications.
The LM4550B features the ability to connect several codecs together in a system to provide up to 6 simultaneous channels of streaming data on output frames (controller to codec) for surround sound applications. Such systems can also support up to 8 simultaneous channels of streaming data on input frames (codec to controller). Multiple codec systems can be built either using the standard AC Link configuration (that is, of one serial data signal to the controller per codec) or using a unique TI feature for chaining codecs together. This chain feature shares only a single data signal to the controller among multiple codecs.
The AC ’97 architecture separates the analog and digital functions of the PC audio system allowing both for system design flexibility and increased performance.
The LM4550B device is an audio codec for PC systems which is fully PC99 compliant and performs the analog intensive functions of the AC ’97 Rev 2.1 architecture. Using 18-bit Sigma-Delta ADCs and DACs, the LM4550B provides 90 dB of Dynamic Range.
The LM4550B was designed specifically to provide a high quality audio path and provide all analog functionality in a PC audio system. It features full duplex stereo ADCs and DACs and analog mixers with access to 4 stereo and 4 mono inputs.
Each mixer input has separate gain, attenuation and mute control and the mixers drive 1 mono and 2 stereo outputs, each with attenuation and mute control. The LM4550B provides a stereo headphone amplifier as one of its stereo outputs and also supports TI’s 3D sound stereo enhancement and a comprehensive sample rate conversion capability. The sample rate for the ADCs and DACs can be programmed separately with a resolution of 1 Hz to convert any rate from 4 kHz to 48 kHz. Sample timing from the ADCs and sample request timing for the DACs are completely deterministic to ease task scheduling and application software development. These features together with an extended temperature range also make the LM4550B suitable for non-PC codec applications.
The LM4550B features the ability to connect several codecs together in a system to provide up to 6 simultaneous channels of streaming data on output frames (controller to codec) for surround sound applications. Such systems can also support up to 8 simultaneous channels of streaming data on input frames (codec to controller). Multiple codec systems can be built either using the standard AC Link configuration (that is, of one serial data signal to the controller per codec) or using a unique TI feature for chaining codecs together. This chain feature shares only a single data signal to the controller among multiple codecs.
The AC ’97 architecture separates the analog and digital functions of the PC audio system allowing both for system design flexibility and increased performance. |
| Amplifiers | 6 | Active | |
| Evaluation and Demonstration Boards and Kits | 3 | Active | |
LM46000-Q1AEC-Q100 Qualified 3.5 to 60V 0.5A Synchronous Step-Down Voltage Converter | Development Boards, Kits, Programmers | 3 | Active | The LM46000-Q1 regulator is an easy-to-use synchronous step-down DC-DC converter capable of driving up to 500 mA of load current from an input voltage range of 3.5 V to 60 V. The LM46000-Q1 provides exceptional efficiency, output accuracy and dropout voltage in a very small solution size. An extended family is available in 1-A and 2-A load current options in pin-to-pin compatible packages. Peak current mode control is employed to achieve simple control loop compensation and cycle-by-cycle current limiting. Optional features such as programmable switching frequency, synchronization, power-good flag, precision enable, internal soft start, extendable soft start, and tracking provide a flexible and easy-to-use platform for a wide range of applications. Discontinuous conduction and automatic frequency modulation at light loads improve light load efficiency. The family requires few external components and pin arrangement allows simple, optimum PCB layout. Protection features include thermal shutdown, VCCundervoltage lockout, cycle-by-cycle current limit, and output short-circuit protection. The LM46000-Q1 device is available in the 16-pin HTSSOP (PWP) package (6.6 mm × 5.1 mm × 1.2 mm) with 0.65-mm lead pitch. The device is pin-to-pin compatible with the LM4360x and LM4600x families. The LM46000A-Q1 version is optimized for PFM operation and recommended for new designs.
The LM46000-Q1 regulator is an easy-to-use synchronous step-down DC-DC converter capable of driving up to 500 mA of load current from an input voltage range of 3.5 V to 60 V. The LM46000-Q1 provides exceptional efficiency, output accuracy and dropout voltage in a very small solution size. An extended family is available in 1-A and 2-A load current options in pin-to-pin compatible packages. Peak current mode control is employed to achieve simple control loop compensation and cycle-by-cycle current limiting. Optional features such as programmable switching frequency, synchronization, power-good flag, precision enable, internal soft start, extendable soft start, and tracking provide a flexible and easy-to-use platform for a wide range of applications. Discontinuous conduction and automatic frequency modulation at light loads improve light load efficiency. The family requires few external components and pin arrangement allows simple, optimum PCB layout. Protection features include thermal shutdown, VCCundervoltage lockout, cycle-by-cycle current limit, and output short-circuit protection. The LM46000-Q1 device is available in the 16-pin HTSSOP (PWP) package (6.6 mm × 5.1 mm × 1.2 mm) with 0.65-mm lead pitch. The device is pin-to-pin compatible with the LM4360x and LM4600x families. The LM46000A-Q1 version is optimized for PFM operation and recommended for new designs. |
LM46001-Q1Automotive Qualified 3.5 to 60V, 1A Synchronous Step-Down Voltage Converter | Development Boards, Kits, Programmers | 5 | Active | The LM46001-Q1 regulator is an easy-to-use synchronous step-down DC-DC converter capable of driving up to 1 A of load current from an input voltage ranging from 3.5 V to 60 V. The LM46001-Q1 provides exceptional efficiency, output accuracy and drop-out voltage in a very small solution size. An extended family is available in 0.5-A and 2-A load current options in pin-to-pin compatible packages. Peak current mode control is employed to achieve simple control loop compensation and cycle-by-cycle current limiting. Optional features such as programmable switching frequency, synchronization, power-good flag, precision enable, internal soft start, extendable soft start, and tracking provide a flexible and easy-to-use platform for a wide range of applications. Discontinuous conduction and automatic frequency reduction at light loads improve light load efficiency. The family requires few external components and pin arrangement allows simple, optimum PCB layout. Protection features include thermal shutdown, VCCundervoltage lockout, cycle-by-cycle current limit, and output short-circuit protection. The LM46001-Q1 device is available in the 16-pin HTSSOP (PWP) package (6.6 mm × 5.1 mm × 1.2 mm) with 0.65-mm lead pitch. The device is pin-to-pin compatible with LM4360x and LM4600x families. The LM46001A-Q1 version is optimized for PFM operation and recommended for new designs.
The LM46001-Q1 regulator is an easy-to-use synchronous step-down DC-DC converter capable of driving up to 1 A of load current from an input voltage ranging from 3.5 V to 60 V. The LM46001-Q1 provides exceptional efficiency, output accuracy and drop-out voltage in a very small solution size. An extended family is available in 0.5-A and 2-A load current options in pin-to-pin compatible packages. Peak current mode control is employed to achieve simple control loop compensation and cycle-by-cycle current limiting. Optional features such as programmable switching frequency, synchronization, power-good flag, precision enable, internal soft start, extendable soft start, and tracking provide a flexible and easy-to-use platform for a wide range of applications. Discontinuous conduction and automatic frequency reduction at light loads improve light load efficiency. The family requires few external components and pin arrangement allows simple, optimum PCB layout. Protection features include thermal shutdown, VCCundervoltage lockout, cycle-by-cycle current limit, and output short-circuit protection. The LM46001-Q1 device is available in the 16-pin HTSSOP (PWP) package (6.6 mm × 5.1 mm × 1.2 mm) with 0.65-mm lead pitch. The device is pin-to-pin compatible with LM4360x and LM4600x families. The LM46001A-Q1 version is optimized for PFM operation and recommended for new designs. |
LM46002-Q1Automotive Qualified 3.5V to 60V, 2A Synchronous Step-Down Voltage Converter | Development Boards, Kits, Programmers | 6 | Active | The LM46002-Q1 regulator is an easy-to-use synchronous step-down DC-DC converter capable of driving up to 2 A of load current from an input voltage ranging from 3.5 V to 60 V. The LM46002-Q1 provides exceptional efficiency, output accuracy and drop-out voltage in a very small solution size. An extended family is available in various load-current options and 36-V maximum input voltage. The device is pin-to-pin compatible package with LM4360x and LM4600x family. Peak-current-mode control is employed to achieve simple control-loop compensation and cycle-by-cycle current limiting. Optional features such as programmable switching frequency, synchronization, power-good flag, precision enable, internal soft-start, extendable soft-start, and tracking provide a flexible and easy-to-use platform for a wide range of applications. Discontinuous conduction and automatic frequency reduction at light loads improve light load efficiency. The family requires few external components. Pin arrangement allows simple, optimum PCB layout. Protection features include thermal shutdown, VCCundervoltage lockout, cycle-by-cycle current limit, and output short-circuit protection. The LM46002A-Q1 version is optimized for PFM operation and recommended for new designs. The LM46002-Q1 device is available in the 16-lead HTSSOP (PWP) package (6.6 mm × 5.1 mm × 1.2 mm) with 0.65-mm lead pitch.
The LM46002-Q1 regulator is an easy-to-use synchronous step-down DC-DC converter capable of driving up to 2 A of load current from an input voltage ranging from 3.5 V to 60 V. The LM46002-Q1 provides exceptional efficiency, output accuracy and drop-out voltage in a very small solution size. An extended family is available in various load-current options and 36-V maximum input voltage. The device is pin-to-pin compatible package with LM4360x and LM4600x family. Peak-current-mode control is employed to achieve simple control-loop compensation and cycle-by-cycle current limiting. Optional features such as programmable switching frequency, synchronization, power-good flag, precision enable, internal soft-start, extendable soft-start, and tracking provide a flexible and easy-to-use platform for a wide range of applications. Discontinuous conduction and automatic frequency reduction at light loads improve light load efficiency. The family requires few external components. Pin arrangement allows simple, optimum PCB layout. Protection features include thermal shutdown, VCCundervoltage lockout, cycle-by-cycle current limit, and output short-circuit protection. The LM46002A-Q1 version is optimized for PFM operation and recommended for new designs. The LM46002-Q1 device is available in the 16-lead HTSSOP (PWP) package (6.6 mm × 5.1 mm × 1.2 mm) with 0.65-mm lead pitch. |
| Integrated Circuits (ICs) | 1 | Obsolete | |