| Power Management (PMIC) | 9 | Active | |
LM3414HV65-V 60-W common Anode Capable constant current buck LED driver Requires No Ext. current sensing Res | Development Boards, Kits, Programmers | 7 | Active | The LM3414 and LM3414HV are 1-A 60-W(1)common anode-capable constant current buck LED drivers. They are suitable for driving single string of 3-W HBLED with up to 96% efficiency. They accept input voltages from 4.5 VDC to 65 VDC and deliver up to 1-A average LED current with ±3% accuracy. The integrated low-side N-channel power MOSFET and current sensing element realize simple and low component count circuitry, as no bootstrapping capacitor and external current-sensing resistor are required. An external small-signal resistor to ground provides very fine LED current adjustment, analog dimming, and thermal fold-back functions.
Constant switching frequency operation eases EMI. No external loop compensation network is needed. The proprietary Pulse-Level-Modulation (PLM) control method benefits in high conversion efficiency and true average LED current regulation. Fast response time realizes fine LED current pulse fulfilling the 240 Hz 256-step dimming resolution requirement for general lighting.
The LM3414 and LM3414HV are available in SOIC-8 and 3 mm × 3 mm WSON-8 packages.
The LM3414 and LM3414HV are 1-A 60-W(1)common anode-capable constant current buck LED drivers. They are suitable for driving single string of 3-W HBLED with up to 96% efficiency. They accept input voltages from 4.5 VDC to 65 VDC and deliver up to 1-A average LED current with ±3% accuracy. The integrated low-side N-channel power MOSFET and current sensing element realize simple and low component count circuitry, as no bootstrapping capacitor and external current-sensing resistor are required. An external small-signal resistor to ground provides very fine LED current adjustment, analog dimming, and thermal fold-back functions.
Constant switching frequency operation eases EMI. No external loop compensation network is needed. The proprietary Pulse-Level-Modulation (PLM) control method benefits in high conversion efficiency and true average LED current regulation. Fast response time realizes fine LED current pulse fulfilling the 240 Hz 256-step dimming resolution requirement for general lighting.
The LM3414 and LM3414HV are available in SOIC-8 and 3 mm × 3 mm WSON-8 packages. |
| Battery Chargers | 16 | Active | |
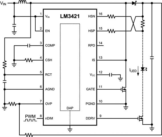
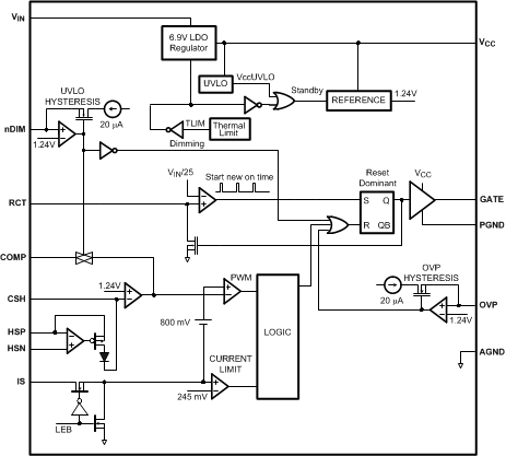
LM3421-Q1Automotive N-channel constant current LED controller with series DIM FET driver | Evaluation Boards | 7 | Active | The LM3421-Q1 and LM3423-Q1 family of devices are versatile high voltage N-channel MOSFET controllers for LED drivers. They can be easily configured in buck, boost, buck-boost and SEPIC topologies. This flexibility, along with an input voltage rating of 75 V, makes the these controllers ideal for illuminating LEDs in a large family of applications.
Adjustable high-side current sense voltage allows for tight regulation of the LED current with the highest efficiency possible. The LM3421-Q1 and LM3423-Q1 devices use predictive off-time (PRO) control, which is a combination of peak current-mode control and a predictive off-timer. This method of control eases the design of loop compensation while providing inherent input voltage feed-forward compensation.
The LM3421-Q1 and LM3423-Q1 devices include a high-voltage start-up regulator that operates over a wide input range of 4.5 V to 75 V. The internal PWM controller is designed for adjustable switching frequencies of up to 2 MHz, thus enabling compact solutions.
The LM3421-Q1 and LM3423-Q1 family of devices are versatile high voltage N-channel MOSFET controllers for LED drivers. They can be easily configured in buck, boost, buck-boost and SEPIC topologies. This flexibility, along with an input voltage rating of 75 V, makes the these controllers ideal for illuminating LEDs in a large family of applications.
Adjustable high-side current sense voltage allows for tight regulation of the LED current with the highest efficiency possible. The LM3421-Q1 and LM3423-Q1 devices use predictive off-time (PRO) control, which is a combination of peak current-mode control and a predictive off-timer. This method of control eases the design of loop compensation while providing inherent input voltage feed-forward compensation.
The LM3421-Q1 and LM3423-Q1 devices include a high-voltage start-up regulator that operates over a wide input range of 4.5 V to 75 V. The internal PWM controller is designed for adjustable switching frequencies of up to 2 MHz, thus enabling compact solutions. |
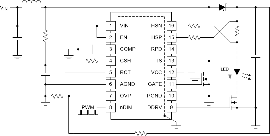
LM3423-Q1Automotive N-channel constant current LED controller with series DIM FET driver and fault flag | LED Driver Evaluation Boards | 7 | Active | The LM3421-Q1 and LM3423-Q1 family of devices are versatile high voltage N-channel MOSFET controllers for LED drivers. They can be easily configured in buck, boost, buck-boost and SEPIC topologies. This flexibility, along with an input voltage rating of 75 V, makes the these controllers ideal for illuminating LEDs in a large family of applications.
Adjustable high-side current sense voltage allows for tight regulation of the LED current with the highest efficiency possible. The LM3421-Q1 and LM3423-Q1 devices use predictive off-time (PRO) control, which is a combination of peak current-mode control and a predictive off-timer. This method of control eases the design of loop compensation while providing inherent input voltage feed-forward compensation.
The LM3421-Q1 and LM3423-Q1 devices include a high-voltage start-up regulator that operates over a wide input range of 4.5 V to 75 V. The internal PWM controller is designed for adjustable switching frequencies of up to 2 MHz, thus enabling compact solutions.
The LM3421-Q1 and LM3423-Q1 family of devices are versatile high voltage N-channel MOSFET controllers for LED drivers. They can be easily configured in buck, boost, buck-boost and SEPIC topologies. This flexibility, along with an input voltage rating of 75 V, makes the these controllers ideal for illuminating LEDs in a large family of applications.
Adjustable high-side current sense voltage allows for tight regulation of the LED current with the highest efficiency possible. The LM3421-Q1 and LM3423-Q1 devices use predictive off-time (PRO) control, which is a combination of peak current-mode control and a predictive off-timer. This method of control eases the design of loop compensation while providing inherent input voltage feed-forward compensation.
The LM3421-Q1 and LM3423-Q1 devices include a high-voltage start-up regulator that operates over a wide input range of 4.5 V to 75 V. The internal PWM controller is designed for adjustable switching frequencies of up to 2 MHz, thus enabling compact solutions. |
LM3424-Q1Automotive constant current N-channel controller with Thermal Foldback for driving LEDs | LED Driver Evaluation Boards | 5 | Active | The LM3424-Q1 is a versatile high voltage N-channel MOSFET controller for LED drivers. It can be easily configured in buck, boost, buck-boost and SEPIC topologies. In addition, the LM3424-Q1 includes a thermal foldback feature for temperature management of the LEDs. This flexibility, along with an input voltage rating of 75 V, makes the LM3424-Q1 ideal for illuminating LEDs in a large family of applications.
Adjustable high-side current sense allows for tight regulation of the LED current with the highest efficiency possible. The LM3424-Q1 uses standard peak current-mode control providing inherent input voltage feed-forward compensation for better noise immunity. It is designed to provide accurate thermal foldback with a programmable foldback breakpoint and slope. In addition, a 2.45V reference is provided.
The LM3424-Q1 includes a high-voltage startup regulator that operates over a wide input range of 4.5 V to 75 V. The internal PWM controller is designed for adjustable switching frequencies of up to 2.0 MHz and external synchronization is possible. The controller is capable of high speed PWM dimming and analog dimming.
The LM3424-Q1 is a versatile high voltage N-channel MOSFET controller for LED drivers. It can be easily configured in buck, boost, buck-boost and SEPIC topologies. In addition, the LM3424-Q1 includes a thermal foldback feature for temperature management of the LEDs. This flexibility, along with an input voltage rating of 75 V, makes the LM3424-Q1 ideal for illuminating LEDs in a large family of applications.
Adjustable high-side current sense allows for tight regulation of the LED current with the highest efficiency possible. The LM3424-Q1 uses standard peak current-mode control providing inherent input voltage feed-forward compensation for better noise immunity. It is designed to provide accurate thermal foldback with a programmable foldback breakpoint and slope. In addition, a 2.45V reference is provided.
The LM3424-Q1 includes a high-voltage startup regulator that operates over a wide input range of 4.5 V to 75 V. The internal PWM controller is designed for adjustable switching frequencies of up to 2.0 MHz and external synchronization is possible. The controller is capable of high speed PWM dimming and analog dimming. |
LM3429-Q1Automotive Simple N-channel controller for constant current LED drivers | Development Boards, Kits, Programmers | 4 | Active | The LM3429 is a versatile high voltage N-channel MosFET controller for LED drivers. It can be easily configured in buck, boost, buck-boost and SEPIC topologies. This flexibility, along with an input voltage rating of 75V, makes the LM3429 ideal for illuminating LEDs in a very diverse, large family of applications.
Adjustable high-side current sense voltage allows for tight regulation of the LED current with the highest efficiency possible. The LM3429 uses Predictive Off-time (PRO) control, which is a combination of peak current-mode control and a predictive off-timer. This method of control eases the design of loop compensation while providing inherent input voltage feed-forward compensation.
The LM3429 includes a high-voltage startup regulator that operates over a wide input range of 4.5 V to 75 V. The internal PWM controller is designed for adjustable switching frequencies of up to 2 MHz, thus enabling compact solutions. Additional features include analog dimming, PWM dimming, overvoltage protection, undervoltage lock-out, cycle-by-cycle current limit, and thermal shutdown.
The LM3429 is a versatile high voltage N-channel MosFET controller for LED drivers. It can be easily configured in buck, boost, buck-boost and SEPIC topologies. This flexibility, along with an input voltage rating of 75V, makes the LM3429 ideal for illuminating LEDs in a very diverse, large family of applications.
Adjustable high-side current sense voltage allows for tight regulation of the LED current with the highest efficiency possible. The LM3429 uses Predictive Off-time (PRO) control, which is a combination of peak current-mode control and a predictive off-timer. This method of control eases the design of loop compensation while providing inherent input voltage feed-forward compensation.
The LM3429 includes a high-voltage startup regulator that operates over a wide input range of 4.5 V to 75 V. The internal PWM controller is designed for adjustable switching frequencies of up to 2 MHz, thus enabling compact solutions. Additional features include analog dimming, PWM dimming, overvoltage protection, undervoltage lock-out, cycle-by-cycle current limit, and thermal shutdown. |
| Power Management (PMIC) | 2 | Obsolete | |
LM3431-Q13-channel automotive constant current LED driver with integrated boost controller | LED Driver Evaluation Boards | 6 | Active | The LM3431 is a 3-channel linear current controller combined with a boost switching controller ideal for driving LED backlight panels in space critical applications. The LM3431 drives 3 external NPN transistors or MOSFETs to deliver high accuracy constant current to 3 LED strings. Output current is adjustable to drive strings in excess of 200 mA. The LM3431 can be expanded to drive as many as 6 LED strings.
The boost controller drives an external NFET switch for step-up regulation from input voltages between 5V and 36V. The LM3431 features LED cathode feedback to minimize regulator headroom and optimize efficiency.
A DIM input pin controls LED brightness from analog or digital control signals. Dimming frequencies up to 25 kHz are possible with a contrast ratio of 100:1. Contrast ratios greater than 1000:1 are possible at lower dimming frequencies.
The LM3431 eliminates audible noise problems by maintaining constant output voltage regulation during LED dimming. Additional features include LED short and open protection, fault delay/error flag, cycle by cycle current limit, and thermal shutdown for both the IC and LED array. The enhanced LM3431A features reduced offset voltage for higher accuracy LED current.
The LM3431 is a 3-channel linear current controller combined with a boost switching controller ideal for driving LED backlight panels in space critical applications. The LM3431 drives 3 external NPN transistors or MOSFETs to deliver high accuracy constant current to 3 LED strings. Output current is adjustable to drive strings in excess of 200 mA. The LM3431 can be expanded to drive as many as 6 LED strings.
The boost controller drives an external NFET switch for step-up regulation from input voltages between 5V and 36V. The LM3431 features LED cathode feedback to minimize regulator headroom and optimize efficiency.
A DIM input pin controls LED brightness from analog or digital control signals. Dimming frequencies up to 25 kHz are possible with a contrast ratio of 100:1. Contrast ratios greater than 1000:1 are possible at lower dimming frequencies.
The LM3431 eliminates audible noise problems by maintaining constant output voltage regulation during LED dimming. Additional features include LED short and open protection, fault delay/error flag, cycle by cycle current limit, and thermal shutdown for both the IC and LED array. The enhanced LM3431A features reduced offset voltage for higher accuracy LED current. |
| Power Management (PMIC) | 9 | Obsolete | |