| Power Management (PMIC) | 23 | Active | The LM340-MIL monolithic 3-pin positive voltage regulators employ internal current-limiting, thermal shutdown and safe-area compensation, making them essentially indestructible. If adequate heat sinking is provided, they can deliver over 1.5-A output current. They are intended as fixed voltage regulators in a wide range of applications including local (on-card) regulation for elimination of noise and distribution problems associated with single-point regulation. In addition to use as fixed voltage regulators, these devices can be used with external components to obtain adjustable output voltages and currents.
Considerable effort was expended to make the regulator easy to use and minimize the number of external components. It is not necessary to bypass the output, although this does improve transient response. Input bypassing is needed only if the regulator is located far from the filter capacitor of the power supply.
The LM340-MIL monolithic 3-pin positive voltage regulators employ internal current-limiting, thermal shutdown and safe-area compensation, making them essentially indestructible. If adequate heat sinking is provided, they can deliver over 1.5-A output current. They are intended as fixed voltage regulators in a wide range of applications including local (on-card) regulation for elimination of noise and distribution problems associated with single-point regulation. In addition to use as fixed voltage regulators, these devices can be used with external components to obtain adjustable output voltages and currents.
Considerable effort was expended to make the regulator easy to use and minimize the number of external components. It is not necessary to bypass the output, although this does improve transient response. Input bypassing is needed only if the regulator is located far from the filter capacitor of the power supply. |
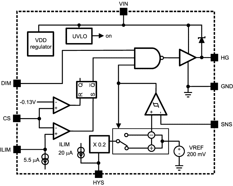
LM3401Hysteretic PFET controller for high power LED Drive | Evaluation Boards | 5 | Active | The LM3401 is a switching controller designed to provide constant current to high power LEDs. The LM3401 drives an external P-MOSFET switch for step-down (Buck) regulators. The LM3401 delivers constant current within ±6% accuracy to a wide variety and number of series connected LEDs. Output current is adjusted with an external current sensing resistor to drive high power LEDs in excess of 1A.
For improved accuracy and efficiency, the LM3401 features dual-side hysteresis, very low reference voltage, and short propagation delay. A cycle by cycle current limit provides protection against over current and short circuit failures. Additional features include adjustable hysteresis and a CMOS compatible input pin for PWM dimming.
The LM3401 is a switching controller designed to provide constant current to high power LEDs. The LM3401 drives an external P-MOSFET switch for step-down (Buck) regulators. The LM3401 delivers constant current within ±6% accuracy to a wide variety and number of series connected LEDs. Output current is adjusted with an external current sensing resistor to drive high power LEDs in excess of 1A.
For improved accuracy and efficiency, the LM3401 features dual-side hysteresis, very low reference voltage, and short propagation delay. A cycle by cycle current limit provides protection against over current and short circuit failures. Additional features include adjustable hysteresis and a CMOS compatible input pin for PWM dimming. |
LM3402HV42-V 0.5-A constant current buck LED driver | LED Driver Evaluation Boards | 11 | Active | The LM3402/HV are monolithic switching regulators designed to deliver constant currents to high power LEDs. Ideal for automotive, industrial, and general lighting applications, they contain a high-side N-channel MOSFET switch with a current limit of 735 mA (typical) for step-down (Buck) regulators. Hysteretic control with controlled ON-time coupled with an external resistor allow the converter output voltage to adjust as needed to deliver a constant current to series and series - parallel connected arrays of LEDs of varying number and type, LED dimming by pulse width modulation (PWM), broken/open LED protection, low-power shutdown and thermal shutdown complete the feature set.
The LM3402/HV are monolithic switching regulators designed to deliver constant currents to high power LEDs. Ideal for automotive, industrial, and general lighting applications, they contain a high-side N-channel MOSFET switch with a current limit of 735 mA (typical) for step-down (Buck) regulators. Hysteretic control with controlled ON-time coupled with an external resistor allow the converter output voltage to adjust as needed to deliver a constant current to series and series - parallel connected arrays of LEDs of varying number and type, LED dimming by pulse width modulation (PWM), broken/open LED protection, low-power shutdown and thermal shutdown complete the feature set. |
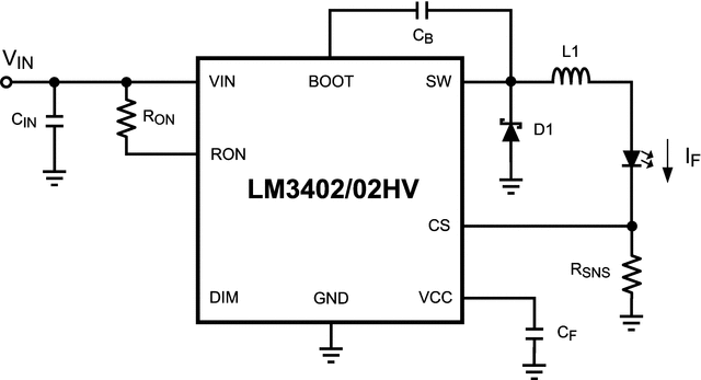
LM3404HV75-V 1.0A constant current buck LED driver | Development Boards, Kits, Programmers | 16 | Active | The LM3404 and LM3404HV devices are monolithic switching regulators designed to deliver constant currents to high power LEDs. Ideal for automotive, industrial, and general lighting applications, these devices contain a high-side N-channel MOSFET switch with a current limit of 1.5-A (typical) for step-down (Buck) regulators. Hysteretic controlled on-time and an external resistor allow the converter output voltage to adjust as needed to deliver a constant current to series and series-parallel connected LED arrays of varying number and type. Some features are: LED dimming using pulse width modulation (PWM), broken or open LED protection, low-power shutdown, and thermal shutdown.
The LM3404 and LM3404HV devices are monolithic switching regulators designed to deliver constant currents to high power LEDs. Ideal for automotive, industrial, and general lighting applications, these devices contain a high-side N-channel MOSFET switch with a current limit of 1.5-A (typical) for step-down (Buck) regulators. Hysteretic controlled on-time and an external resistor allow the converter output voltage to adjust as needed to deliver a constant current to series and series-parallel connected LED arrays of varying number and type. Some features are: LED dimming using pulse width modulation (PWM), broken or open LED protection, low-power shutdown, and thermal shutdown. |
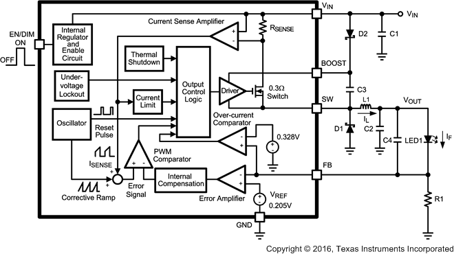
LM3405A1.6-MHz, 1-A constant current buck LED driver with internal compensation | LED Driver Evaluation Boards | 10 | Active | The LM3405A is a 1-A constant current buck LED driver designed to provide a simple, high efficiency solution for driving high power LEDs. With a 0.205-V reference voltage feedback control to minimize power dissipation, an external resistor sets the current as needed for driving various types of LEDs. Switching frequency is internally set to 1.6 MHz, allowing small surface mount inductors and capacitors to be used. The LM3405A uses current-mode control and internal compensation offering ease of use and predictable, high performance regulation over a wide range of operating conditions. With a maximum input voltage of 22 V, the device can drive up to 5 High-Brightness LEDs in series at 1-A forward current, with the single LED forward voltage of approximately 3.7 V. Additional features include user accessible EN/DIM pin for enabling and PWM dimming of LEDs, thermal shutdown, cycle-by-cycle current limit and overcurrent protection.
The LM3405A is a 1-A constant current buck LED driver designed to provide a simple, high efficiency solution for driving high power LEDs. With a 0.205-V reference voltage feedback control to minimize power dissipation, an external resistor sets the current as needed for driving various types of LEDs. Switching frequency is internally set to 1.6 MHz, allowing small surface mount inductors and capacitors to be used. The LM3405A uses current-mode control and internal compensation offering ease of use and predictable, high performance regulation over a wide range of operating conditions. With a maximum input voltage of 22 V, the device can drive up to 5 High-Brightness LEDs in series at 1-A forward current, with the single LED forward voltage of approximately 3.7 V. Additional features include user accessible EN/DIM pin for enabling and PWM dimming of LEDs, thermal shutdown, cycle-by-cycle current limit and overcurrent protection. |
LM3406HV-Q11.5-A automotive constant current buck regulator for driving high power LEDs | Development Boards, Kits, Programmers | 5 | Active | The LM3406 family are monolithic switching regulators designed to deliver constant currents to high power LEDs. Ideal for automotive, industrial, and general lighting applications, they contain a high-side N-channel MOSFET switch with a current limit of 2.0A (typical) for step-down (Buck) regulators. Controlled on-time with true average current and an external current sense resistor allow the converter output voltage to adjust as needed to deliver a constant current to series and series-parallel connected LED arrays of varying number and type. LED dimming via pulse width modulation (PWM) is achieved using a dedicated logic pin or by PWM of the power input voltage. The product feature set is rounded out with low-power shutdown and thermal shutdown protection.
The LM3406 family are monolithic switching regulators designed to deliver constant currents to high power LEDs. Ideal for automotive, industrial, and general lighting applications, they contain a high-side N-channel MOSFET switch with a current limit of 2.0A (typical) for step-down (Buck) regulators. Controlled on-time with true average current and an external current sense resistor allow the converter output voltage to adjust as needed to deliver a constant current to series and series-parallel connected LED arrays of varying number and type. LED dimming via pulse width modulation (PWM) is achieved using a dedicated logic pin or by PWM of the power input voltage. The product feature set is rounded out with low-power shutdown and thermal shutdown protection. |
LM3407350-mA constant, constant current output floating buck switching converter for high power LEDs | Development Boards, Kits, Programmers | 3 | Active | The LM3407 device is a constant current output floating buck switching converter designed to provide constant current to high-power LEDs. The device is ideal for automotive, industrial, and general lighting applications. The LM3407 has an integrated power N-channel MOSFET that makes the application solution compact and simple to implement. An external 1% thick-film resistor allows the converter output voltage to adjust as needed to deliver constant current within 10% accuracy to a serially connected LED string of varying number and type. Converter switching frequency is adjustable from 300 kHz to 1 MHz. The LM3407 features a dimming input to enable LED brightness control by Pulse Width Modulation (PWM). Additionally, a separate enable pin allows for low-power shutdown. An exposed pad MSOP-8 package provides excellent heat dissipation and thermal performance. Input UVLO and output open-circuit protection ensure a robust LED driver solution.
The LM3407 device is a constant current output floating buck switching converter designed to provide constant current to high-power LEDs. The device is ideal for automotive, industrial, and general lighting applications. The LM3407 has an integrated power N-channel MOSFET that makes the application solution compact and simple to implement. An external 1% thick-film resistor allows the converter output voltage to adjust as needed to deliver constant current within 10% accuracy to a serially connected LED string of varying number and type. Converter switching frequency is adjustable from 300 kHz to 1 MHz. The LM3407 features a dimming input to enable LED brightness control by Pulse Width Modulation (PWM). Additionally, a separate enable pin allows for low-power shutdown. An exposed pad MSOP-8 package provides excellent heat dissipation and thermal performance. Input UVLO and output open-circuit protection ensure a robust LED driver solution. |
LM3409HV-Q175-V automotive PFET buck controller for high power LED drivers | Development Boards, Kits, Programmers | 7 | Active | The LM3409, LM3409-Q1, LM3409HV, and LM3409HV-Q1 are P-channel MOSFET (PFET) controllersfor step-down (buck) current regulators. They offer wide input voltage range, high-sidedifferential current sense with low adjustable threshold voltage and fast output enable/disablefunction and a thermally enhanced 10-pin, HVSSOP package. These features combine to make the LM3409 family of devices ideal for use as constant current sources for driving LEDs where forward currentsup to 5 A are easily achievable.
The LM3409 devices use constant off-time (COFT) control to regulate an accurate constantcurrent without the need for external control loop compensation. Analog and PWM dimming are easy toimplement and result in a highly linear dimming range with excellent achievable contrast ratios. Programmable UVLO, low-power shutdown, and thermal shutdown complete the feature set.
The LM3409, LM3409-Q1, LM3409HV, and LM3409HV-Q1 are P-channel MOSFET (PFET) controllersfor step-down (buck) current regulators. They offer wide input voltage range, high-sidedifferential current sense with low adjustable threshold voltage and fast output enable/disablefunction and a thermally enhanced 10-pin, HVSSOP package. These features combine to make the LM3409 family of devices ideal for use as constant current sources for driving LEDs where forward currentsup to 5 A are easily achievable.
The LM3409 devices use constant off-time (COFT) control to regulate an accurate constantcurrent without the need for external control loop compensation. Analog and PWM dimming are easy toimplement and result in a highly linear dimming range with excellent achievable contrast ratios. Programmable UVLO, low-power shutdown, and thermal shutdown complete the feature set. |
LM341500-mA, 35-V, linear voltage regulator | Voltage Regulators - Linear, Low Drop Out (LDO) Regulators | 5 | Active | The LM341 and LM78M05 three-pin positive voltage regulators employ built-in current limiting, thermal shutdown, and safe-operating area protection, which makes them virtually immune to damage from output overloads.
With adequate heat sinking, they can deliver in excess of 0.5-A output current. Typical applications would include local (on-card) regulators which can eliminate the noise and degraded performance associated with single-point regulation.
The LM341 and LM78M05 three-pin positive voltage regulators employ built-in current limiting, thermal shutdown, and safe-operating area protection, which makes them virtually immune to damage from output overloads.
With adequate heat sinking, they can deliver in excess of 0.5-A output current. Typical applications would include local (on-card) regulators which can eliminate the noise and degraded performance associated with single-point regulation. |
LM3410-Q1525kHz/1.6MHz, automotive constant current boost and SEPIC LED driver with internal compensation | LED Driver Evaluation Boards | 23 | Active | The LM3410 and LM3410-Q1 constant current LED driver are a monolithic, high frequency, PWM DC-DC converter, available in 6-pin WSON, 8-pin MSOP-PowerPad™, and 5-pin SOT-23 packages. With a minimum of external components the LM3410 and LM3410-Q1 are easy to use. It can drive 2.8-A (typical) peak currents with an internal 170-mΩ NMOS switch. Switching frequency is internally set to either 525 kHz or 1.6 MHz, allowing the use of extremely small surface mount inductors and chip capacitors. Even though the operating frequency is high, efficiencies up to 88% are easy to achieve. External shutdown is included, featuring an ultra-low standby current of 80 nA. The LM3410 and LM3410-Q1 use current-mode control and internal compensation to provide high-performance over a wide range of operating conditions. Additional features include PWM dimming, cycle-by-cycle current limit, and thermal shutdown.
The LM3410 and LM3410-Q1 constant current LED driver are a monolithic, high frequency, PWM DC-DC converter, available in 6-pin WSON, 8-pin MSOP-PowerPad™, and 5-pin SOT-23 packages. With a minimum of external components the LM3410 and LM3410-Q1 are easy to use. It can drive 2.8-A (typical) peak currents with an internal 170-mΩ NMOS switch. Switching frequency is internally set to either 525 kHz or 1.6 MHz, allowing the use of extremely small surface mount inductors and chip capacitors. Even though the operating frequency is high, efficiencies up to 88% are easy to achieve. External shutdown is included, featuring an ultra-low standby current of 80 nA. The LM3410 and LM3410-Q1 use current-mode control and internal compensation to provide high-performance over a wide range of operating conditions. Additional features include PWM dimming, cycle-by-cycle current limit, and thermal shutdown. |