T
Texas Instruments
| Series | Category | # Parts | Status | Description |
|---|---|---|---|---|
| Part | Spec A | Spec B | Spec C | Spec D | Description |
|---|---|---|---|---|---|
| Series | Category | # Parts | Status | Description |
|---|---|---|---|---|
| Part | Spec A | Spec B | Spec C | Spec D | Description |
|---|---|---|---|---|---|
| Part | Category | Description |
|---|---|---|
Texas Instruments | Integrated Circuits (ICs) | BUS DRIVER, BCT/FBT SERIES |
Texas Instruments | Integrated Circuits (ICs) | 12BIT 3.3V~3.6V 210MHZ PARALLEL VQFN-48-EP(7X7) ANALOG TO DIGITAL CONVERTERS (ADC) ROHS |
Texas Instruments | Integrated Circuits (ICs) | TMX320DRE311 179PIN UBGA 200MHZ |
Texas Instruments TPS61040DRVTG4Unknown | Integrated Circuits (ICs) | IC LED DRV RGLTR PWM 350MA 6WSON |
Texas Instruments LP3876ET-2.5Obsolete | Integrated Circuits (ICs) | IC REG LINEAR 2.5V 3A TO220-5 |
Texas Instruments LMS1585ACSX-ADJObsolete | Integrated Circuits (ICs) | IC REG LIN POS ADJ 5A DDPAK |
Texas Instruments INA111APG4Obsolete | Integrated Circuits (ICs) | IC INST AMP 1 CIRCUIT 8DIP |
Texas Instruments | Integrated Circuits (ICs) | AUTOMOTIVE, QUAD 36V 1.2MHZ OPERATIONAL AMPLIFIER |
Texas Instruments OPA340NA/3KG4Unknown | Integrated Circuits (ICs) | IC OPAMP GP 1 CIRCUIT SOT23-5 |
Texas Instruments PT5112AObsolete | Power Supplies - Board Mount | DC DC CONVERTER 8V 8W |
| Series | Category | # Parts | Status | Description |
|---|---|---|---|---|
ISOW7843Quad-channel, 1/3, reinforced digital isolator with integrated power | Digital Isolators | 4 | Active | The ISOW784x is a family of high-performance, quad-channel reinforced digital isolators with an integrated high-efficiency power converter. The integrated DC-DC converter provides up to 650 mW of isolated power at high efficiency and can be configured for various input and output voltage configurations. Therefore these devices eliminate the need for a separate isolated power supply in space-constrained isolated designs.
The ISOW784x is a family of high-performance, quad-channel reinforced digital isolators with an integrated high-efficiency power converter. The integrated DC-DC converter provides up to 650 mW of isolated power at high efficiency and can be configured for various input and output voltage configurations. Therefore these devices eliminate the need for a separate isolated power supply in space-constrained isolated designs. |
ISOW7844Quad-channel, 0/4, reinforced digital isolator with integrated power | Digital Isolators | 3 | Active | The ISOW784x is a family of high-performance, quad-channel reinforced digital isolators with an integrated high-efficiency power converter. The integrated DC-DC converter provides up to 650 mW of isolated power at high efficiency and can be configured for various input and output voltage configurations. Therefore these devices eliminate the need for a separate isolated power supply in space-constrained isolated designs.
The ISOW784x is a family of high-performance, quad-channel reinforced digital isolators with an integrated high-efficiency power converter. The integrated DC-DC converter provides up to 650 mW of isolated power at high efficiency and can be configured for various input and output voltage configurations. Therefore these devices eliminate the need for a separate isolated power supply in space-constrained isolated designs. |
IVC102Precision Switched Integrator Transimpedance Amplifier | Instrumentation, Op Amps, Buffer Amps | 2 | Active | Precision Switched Integrator Transimpedance Amplifier |
IWR1443Single-chip 76-GHz to 81-GHz mmWave sensor integrating MCU and hardware accelerator | RF and Wireless | 2 | Active | The IWR1443 device is an integrated single-chip mmWave sensor based on FMCW radar technology capable of operation in the 76- to 81-GHz band with up to 4 GHz continuous chirp. The device is built with TI’s low-power 45-nm RFCMOS process, and this solution enables unprecedented levels of integration in an extremely small form factor. The IWR1443 is an ideal solution for low-power, self-monitored, ultra-accurate radar systems in the industrial applications such as building automation, factory automation, drones, material handling, traffic monitoring, and surveillance.
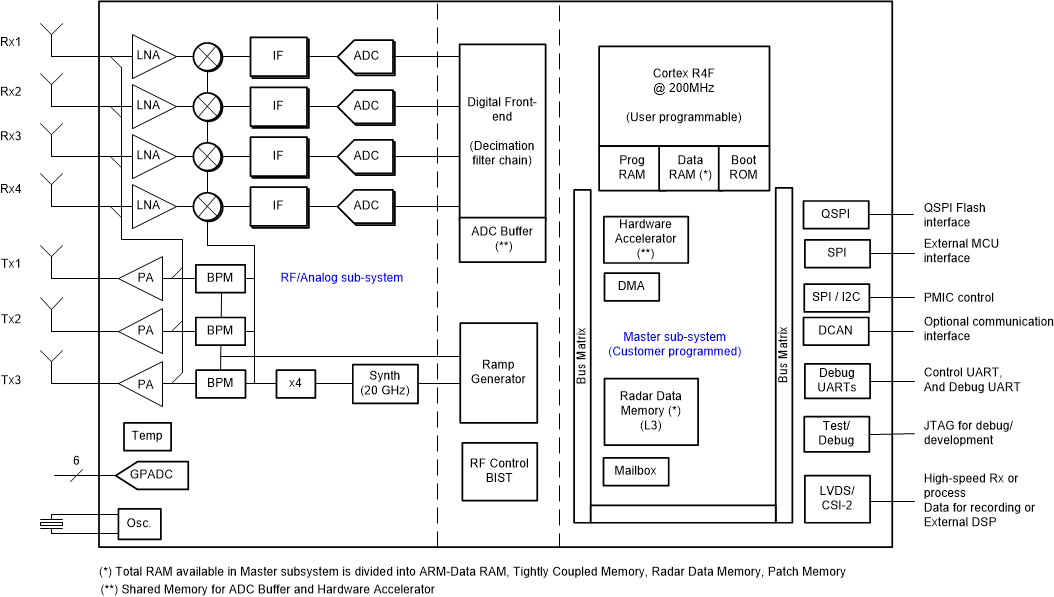
The IWR1443 device is a self-contained, single-chip solution that simplifies the implementation of mmWave sensors in the band of 76 to 81 GHz. The IWR1443 includes a monolithic implementation of a 3TX, 4RX system with built-in PLL and A2D converters. The device includes fully configurable hardware accelerator that supports complex FFT and CFAR detection. Additionally, the device includes two ARM R4F-based processor subsystems: one processor subsystem is for master control, and additional algorithms; a second processor subsystem is responsible for front-end configuration, control, and calibration. Simple programming model changes can enable a wide variety of sensor implementation with the possibility of dynamic reconfiguration for implementing a multimode sensor. Additionally, the device is provided as a complete platform solution including reference hardware design, software drivers, sample configurations, API guide, training, and user documentation.
The IWR1443 device is an integrated single-chip mmWave sensor based on FMCW radar technology capable of operation in the 76- to 81-GHz band with up to 4 GHz continuous chirp. The device is built with TI’s low-power 45-nm RFCMOS process, and this solution enables unprecedented levels of integration in an extremely small form factor. The IWR1443 is an ideal solution for low-power, self-monitored, ultra-accurate radar systems in the industrial applications such as building automation, factory automation, drones, material handling, traffic monitoring, and surveillance.
The IWR1443 device is a self-contained, single-chip solution that simplifies the implementation of mmWave sensors in the band of 76 to 81 GHz. The IWR1443 includes a monolithic implementation of a 3TX, 4RX system with built-in PLL and A2D converters. The device includes fully configurable hardware accelerator that supports complex FFT and CFAR detection. Additionally, the device includes two ARM R4F-based processor subsystems: one processor subsystem is for master control, and additional algorithms; a second processor subsystem is responsible for front-end configuration, control, and calibration. Simple programming model changes can enable a wide variety of sensor implementation with the possibility of dynamic reconfiguration for implementing a multimode sensor. Additionally, the device is provided as a complete platform solution including reference hardware design, software drivers, sample configurations, API guide, training, and user documentation. |
IWR1642Single-chip 76-GHz to 81-GHz mmWave sensor integrating DSP and MCU | Evaluation Boards | 4 | Active | The IWR1642 device is an integrated single-chip mmWave sensor based on FMCW radar technology capable of operation in the 76- to 81-GHz band with up to 4 GHz continuous chirp. The device is built with TI’s low-power 45-nm RFCMOS process, and this solution enables unprecedented levels of integration in an extremely small form factor. The IWR1642 is an ideal solution for low-power, self-monitored, ultra-accurate radar systems in industrial applications such as building automation, factory automation, drones, material handling, traffic monitoring, and surveillance.
The IWR1642 device is a self-contained, single-chip solution that simplifies the implementation of mmWave sensors in the band of 76 to 81 GHz. IWR1642 includes a monolithic implementation of a 2TX, 4RX system with built-in PLL and A2D converters. The IWR1642 also integrates a DSP subsystem, which contains TI’s high-performance C674x DSP for the radar signal processing. The device includes an ARM R4F-based processor subsystem, which is responsible for front-end configuration, control, and calibration. Simple programming model changes can enable a wide variety of sensor implementation with the possibility of dynamic reconfiguration for implementing a multimode sensor. Additionally, the device is provided as a complete platform solution including reference hardware design, software drivers, sample configurations, API guide, training, and user documentation.
The IWR1642 device is an integrated single-chip mmWave sensor based on FMCW radar technology capable of operation in the 76- to 81-GHz band with up to 4 GHz continuous chirp. The device is built with TI’s low-power 45-nm RFCMOS process, and this solution enables unprecedented levels of integration in an extremely small form factor. The IWR1642 is an ideal solution for low-power, self-monitored, ultra-accurate radar systems in industrial applications such as building automation, factory automation, drones, material handling, traffic monitoring, and surveillance.
The IWR1642 device is a self-contained, single-chip solution that simplifies the implementation of mmWave sensors in the band of 76 to 81 GHz. IWR1642 includes a monolithic implementation of a 2TX, 4RX system with built-in PLL and A2D converters. The IWR1642 also integrates a DSP subsystem, which contains TI’s high-performance C674x DSP for the radar signal processing. The device includes an ARM R4F-based processor subsystem, which is responsible for front-end configuration, control, and calibration. Simple programming model changes can enable a wide variety of sensor implementation with the possibility of dynamic reconfiguration for implementing a multimode sensor. Additionally, the device is provided as a complete platform solution including reference hardware design, software drivers, sample configurations, API guide, training, and user documentation. |
IWR1843Single-chip 76-GHz to 81-GHz industrial radar sensor integrating DSP, MCU and radar accelerator | Sensors, Transducers | 3 | Active | The IWR1843 device is an integrated single-chip mmWave sensor based on FMCW radar technology capable of operating in the 76 to 81GHz band with up to 4GHz continuous chirp. The device is built with the low-power 45nm RFCMOS process from Texas Instruments. This solution enables unprecedented levels of integration in an extremely small form factor. The IWR1843 is an ideal solution for low-power, self-monitored, ultra-accurate radar systems in industrial applications, such as, building automation, factory automation, drones, material handling, traffic monitoring, and surveillance.
The IWR1843 device is a self-contained, single-chip solution that simplifies the implementation of mmWave sensors in the band of 76 to 81GHz. The IWR1843 includes a monolithic implementation of a 3TX, 4RX system with built-in PLL, and ADC converters. The IWR1843 also integrates a DSP subsystem, which contains a TI high-performance C674x DSP for the radar signal processing. The device includes an ARM R4F-based processor subsystem, which is responsible for front-end configuration, control, and calibration. Simple programming model changes can enable a wide variety of sensor implementation with the possibility of dynamic reconfiguration for implementing a multimode sensor. The Hardware Accelerator block (HWA) can perform radar processing and can help save MIPS on the DSP for higher-level algorithms. Additionally, the device is provided as a complete platform solution including TI reference designs, software drivers, sample configurations, API guides, training, and user documentation.
The IWR1843 device is an integrated single-chip mmWave sensor based on FMCW radar technology capable of operating in the 76 to 81GHz band with up to 4GHz continuous chirp. The device is built with the low-power 45nm RFCMOS process from Texas Instruments. This solution enables unprecedented levels of integration in an extremely small form factor. The IWR1843 is an ideal solution for low-power, self-monitored, ultra-accurate radar systems in industrial applications, such as, building automation, factory automation, drones, material handling, traffic monitoring, and surveillance.
The IWR1843 device is a self-contained, single-chip solution that simplifies the implementation of mmWave sensors in the band of 76 to 81GHz. The IWR1843 includes a monolithic implementation of a 3TX, 4RX system with built-in PLL, and ADC converters. The IWR1843 also integrates a DSP subsystem, which contains a TI high-performance C674x DSP for the radar signal processing. The device includes an ARM R4F-based processor subsystem, which is responsible for front-end configuration, control, and calibration. Simple programming model changes can enable a wide variety of sensor implementation with the possibility of dynamic reconfiguration for implementing a multimode sensor. The Hardware Accelerator block (HWA) can perform radar processing and can help save MIPS on the DSP for higher-level algorithms. Additionally, the device is provided as a complete platform solution including TI reference designs, software drivers, sample configurations, API guides, training, and user documentation. |
IWR1843AOPSingle-chip 76-GHz to 81-GHz industrial radar sensor integrating antenna on package, DSP and MCU | RF Transceiver ICs | 1 | Active | The IWR1843AOP device is an integrated single-chip mmWave sensor based on FMCW radar technology capable of operating in the 76- to 81-GHz band with up to 4-GHz continuous chirp. The device is built with the low-power 45-nm RFCMOS process from Texas Instruments. This solution enables unprecedented levels of integration in an extremely small form factor. The IWR1843AOP is an ideal solution for low-power, self-monitored, ultra-accurate radar systems in industrial applications, such as, building automation, factory automation, drones, material handling, traffic monitoring, and surveillance.
The IWR1843AOP device is a self-contained, single-chip solution that simplifies the implementation of mmWave sensors in the band of 76 to 81 GHz. The IWR1843AOP includes a monolithic implementation of a 3TX, 4RX system with built-in PLL, and ADC converters. The IWR1843AOP also integrates a DSP subsystem, which contains a TI high-performance C674x DSP for the radar signal processing. The device includes an ARM R4F-based processor subsystem, which is responsible for front-end configuration, control, and calibration. Simple programming model changes can enable a wide variety of sensor implementation with the possibility of dynamic reconfiguration for implementing a multimode sensor. The Hardware Accelerator block (HWA) can perform radar processing and can help save MIPS on the DSP for higher-level algorithms. Additionally, the device is provided as a complete platform solution including TI reference designs, software drivers, sample configurations, API guides, training, and user documentation.
The IWR1843AOP device is an integrated single-chip mmWave sensor based on FMCW radar technology capable of operating in the 76- to 81-GHz band with up to 4-GHz continuous chirp. The device is built with the low-power 45-nm RFCMOS process from Texas Instruments. This solution enables unprecedented levels of integration in an extremely small form factor. The IWR1843AOP is an ideal solution for low-power, self-monitored, ultra-accurate radar systems in industrial applications, such as, building automation, factory automation, drones, material handling, traffic monitoring, and surveillance.
The IWR1843AOP device is a self-contained, single-chip solution that simplifies the implementation of mmWave sensors in the band of 76 to 81 GHz. The IWR1843AOP includes a monolithic implementation of a 3TX, 4RX system with built-in PLL, and ADC converters. The IWR1843AOP also integrates a DSP subsystem, which contains a TI high-performance C674x DSP for the radar signal processing. The device includes an ARM R4F-based processor subsystem, which is responsible for front-end configuration, control, and calibration. Simple programming model changes can enable a wide variety of sensor implementation with the possibility of dynamic reconfiguration for implementing a multimode sensor. The Hardware Accelerator block (HWA) can perform radar processing and can help save MIPS on the DSP for higher-level algorithms. Additionally, the device is provided as a complete platform solution including TI reference designs, software drivers, sample configurations, API guides, training, and user documentation. |
IWR224376-GHz to 81-GHz industrial high-performance MMIC | Unclassified | 1 | Active | The IWR2243 is an integrated single-chip FMCW transceiver capable of operation in the 76- to 81-GHz band. This device enables unprecedented levels of integration in an extremely small form factor. IWR2243 is an ideal solution for low power, self-monitored, ultra-accurate radar systems in the industrial space.
IWR2243 is a self-contained FMCW transceiver single-chip solution that simplifies the implementation of Radar sensors. It is built on TI’s low-power 45-nm RFCMOS process, which enables a monolithic implementation of a 3TX, 4RX system with built-in PLL and ADC converters. Simple programming model changes can enable a wide variety of sensor implementation with the possibility of dynamic reconfiguration for implementing a multimode sensor. The IWR2243 device supports connection of multiple devices in cascade fashion. This enhances the angular resolution to meet high performance radar sensor development.
Additionally, the device is provided as a complete platform solution including reference hardware design, software drivers, sample configurations, API guide, and user documentation.
The IWR2243 is an integrated single-chip FMCW transceiver capable of operation in the 76- to 81-GHz band. This device enables unprecedented levels of integration in an extremely small form factor. IWR2243 is an ideal solution for low power, self-monitored, ultra-accurate radar systems in the industrial space.
IWR2243 is a self-contained FMCW transceiver single-chip solution that simplifies the implementation of Radar sensors. It is built on TI’s low-power 45-nm RFCMOS process, which enables a monolithic implementation of a 3TX, 4RX system with built-in PLL and ADC converters. Simple programming model changes can enable a wide variety of sensor implementation with the possibility of dynamic reconfiguration for implementing a multimode sensor. The IWR2243 device supports connection of multiple devices in cascade fashion. This enhances the angular resolution to meet high performance radar sensor development.
Additionally, the device is provided as a complete platform solution including reference hardware design, software drivers, sample configurations, API guide, and user documentation. |
IWR624357-GHz to 64-GHz industrial high-performance MMIC | Uncategorized | 2 | Active | The IWR6243 is an integrated single-chip FMCW transceiver capable of operation in the 57- to 64-GHz band. This device enables unprecedented levels of integration in an extremely small form factor. IWR6243 is an ideal solution for low power, self-monitored, ultra-accurate radar systems in the industrial space.
IWR6243 is a self-contained FMCW transceiver single-chip solution that simplifies the implementation of Radar sensors. It is built on TI’s low-power 45-nm RFCMOS process, which enables a monolithic implementation of a 3TX, 4RX system with built-in PLL and ADC converters. Simple programming model changes can enable a wide variety of sensor implementation (Short, Mid, Long) with the possibility of dynamic reconfiguration for implementing a multimode sensor.
Additionally, the device is provided as a complete platform solution including reference hardware design, software drivers, sample configurations, API guide, and user documentation.
The IWR6243 is an integrated single-chip FMCW transceiver capable of operation in the 57- to 64-GHz band. This device enables unprecedented levels of integration in an extremely small form factor. IWR6243 is an ideal solution for low power, self-monitored, ultra-accurate radar systems in the industrial space.
IWR6243 is a self-contained FMCW transceiver single-chip solution that simplifies the implementation of Radar sensors. It is built on TI’s low-power 45-nm RFCMOS process, which enables a monolithic implementation of a 3TX, 4RX system with built-in PLL and ADC converters. Simple programming model changes can enable a wide variety of sensor implementation (Short, Mid, Long) with the possibility of dynamic reconfiguration for implementing a multimode sensor.
Additionally, the device is provided as a complete platform solution including reference hardware design, software drivers, sample configurations, API guide, and user documentation. |
IWR6443Single-chip 60-GHz to 64-GHz intelligent mmWave sensor integrating MCU and hardware accelerator | RF and Wireless | 1 | Active | The IWR6x43 device is an integrated single chip mmWave sensor based on FMCW radar technology capable of operation in the 60-GHz to 64-GHz band. It is built with TI’s low power 45-nm RFCMOS process and enables unprecedented levels of integration in an extremely small form factor. This device is an ideal solution for low power, self-monitored, ultra-accurate radar systems in the industrial space. Multiple variants are currently available including Functional Safety-Compliant devices and non-functional safety devices.
The IWR6x43 device is an integrated single chip mmWave sensor based on FMCW radar technology capable of operation in the 60-GHz to 64-GHz band. It is built with TI’s low power 45-nm RFCMOS process and enables unprecedented levels of integration in an extremely small form factor. This device is an ideal solution for low power, self-monitored, ultra-accurate radar systems in the industrial space. Multiple variants are currently available including Functional Safety-Compliant devices and non-functional safety devices. |