ISO120Precision Low Cost Isolation Amplifier | Amplifiers | 4 | Active | Precision Low Cost Isolation Amplifier |
ISO121±10-V input, precision voltage sensing isolated amplifier | Instrumentation, Op Amps, Buffer Amps | 4 | Active | ±10-V input, precision voltage sensing isolated amplifier |
ISO1211Single-channel Isolated 24-V to 60-V digital input receiver for digital input modules | Evaluation and Demonstration Boards and Kits | 2 | Active | Single-channel Isolated 24-V to 60-V digital input receiver for digital input modules |
ISO1212Dual-channel Isolated 24-V to 60-V digital input receiver for digital input modules | Development Boards, Kits, Programmers | 4 | Active | Dual-channel Isolated 24-V to 60-V digital input receiver for digital input modules |
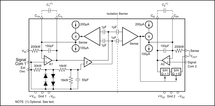
ISO122±10-V input, voltage sensing isolated amplifier | Instrumentation, Op Amps, Buffer Amps | 6 | Active | The ISO122 is a precision isolation amplifier incorporating a novel duty cycle modulation-demodulation technique. The signal is transmitted digitally across a 2-pF differential capacitive barrier. With digital modulation the barrier characteristics do not affect signal integrity, thus resulting in excellent reliability and good high-frequency transient immunity across the barrier. Both barrier capacitors are imbedded in the plastic body of the package.
The ISO122 is easy to use. No external components are required for operation. The key specifications are 0.020% maximum nonlinearity, 50-kHz signal bandwidth, and 200-V/°C VOSdrift. A power supply range of 4.5 V to 18 V and quiescent currents of 5 mA on VS1and ±5.5 mA on VS2make the ISO122 ideal for a wide range of applications.
The ISO122 is available in 16-pin plastic DIP and28-lead plastic surface-mount packages.
The ISO122 is a precision isolation amplifier incorporating a novel duty cycle modulation-demodulation technique. The signal is transmitted digitally across a 2-pF differential capacitive barrier. With digital modulation the barrier characteristics do not affect signal integrity, thus resulting in excellent reliability and good high-frequency transient immunity across the barrier. Both barrier capacitors are imbedded in the plastic body of the package.
The ISO122 is easy to use. No external components are required for operation. The key specifications are 0.020% maximum nonlinearity, 50-kHz signal bandwidth, and 200-V/°C VOSdrift. A power supply range of 4.5 V to 18 V and quiescent currents of 5 mA on VS1and ±5.5 mA on VS2make the ISO122 ideal for a wide range of applications.
The ISO122 is available in 16-pin plastic DIP and28-lead plastic surface-mount packages. |
ISO124±10-V input, precision voltage sensing low-cost isolated amplifier | Integrated Circuits (ICs) | 3 | Active | The ISO124 is a precision isolation amplifier incorporating a novel duty cycle modulation-demodulation technique. The signal is transmitted digitally across a 2-pF differential capacitive barrier. With digital modulation, the barrier characteristics do not affect signal integrity, thus resulting in excellent reliability and good high-frequency transient immunity across the barrier. Both barrier capacitors are imbedded in the plastic body of the package.
The ISO124 is easy to use. No external components are required for operation. The key specifications are 0.010% maximum nonlinearity, 50-kHz signal bandwidth, and 200-µV/°C VOSdrift. A power supply range of ±4.5 V to ±18 V, and quiescent currents of ±5 mA on VS1and ±5.5 mA on VS2make the ISO124 device a good choice for a wide range of applications.
The ISO124 is available in 16-pin PDIP and 28-lead SOIC plastic surface-mount packages.
The ISO124 is a precision isolation amplifier incorporating a novel duty cycle modulation-demodulation technique. The signal is transmitted digitally across a 2-pF differential capacitive barrier. With digital modulation, the barrier characteristics do not affect signal integrity, thus resulting in excellent reliability and good high-frequency transient immunity across the barrier. Both barrier capacitors are imbedded in the plastic body of the package.
The ISO124 is easy to use. No external components are required for operation. The key specifications are 0.010% maximum nonlinearity, 50-kHz signal bandwidth, and 200-µV/°C VOSdrift. A power supply range of ±4.5 V to ±18 V, and quiescent currents of ±5 mA on VS1and ±5.5 mA on VS2make the ISO124 device a good choice for a wide range of applications.
The ISO124 is available in 16-pin PDIP and 28-lead SOIC plastic surface-mount packages. |
ISO1410EMC protected, 500-Kbps, half-duplex, 5-kVrms isolated RS-485 & RS-422 transceiver | Development Boards, Kits, Programmers | 5 | Active | The ISO14xx devices are galvanically-isolated differential line transceivers for TIA/EIA RS-485 and RS-422 applications. These noise-immune transceivers are designed to operate in harsh industrial environments. The bus pins of these devices can endure high levels of IEC electrostatic discharge (ESD) and IEC electrical fast transient (EFT) events which eliminates the need for additional components on bus for system-level protection. The devices are available for both basic and reinforced isolation (see Reinforced and Basic Isolation Options).
The ISO14xx devices are galvanically-isolated differential line transceivers for TIA/EIA RS-485 and RS-422 applications. These noise-immune transceivers are designed to operate in harsh industrial environments. The bus pins of these devices can endure high levels of IEC electrostatic discharge (ESD) and IEC electrical fast transient (EFT) events which eliminates the need for additional components on bus for system-level protection. The devices are available for both basic and reinforced isolation (see Reinforced and Basic Isolation Options). |
ISO1412EMC protected, 500-Kbps, full-duplex, 5-kVrms isolated RS-485 & RS-422 transceiver | Evaluation Boards | 4 | Active | The ISO14xx devices are galvanically-isolated differential line transceivers for TIA/EIA RS-485 and RS-422 applications. These noise-immune transceivers are designed to operate in harsh industrial environments. The bus pins of these devices can endure high levels of IEC electrostatic discharge (ESD) and IEC electrical fast transient (EFT) events which eliminates the need for additional components on bus for system-level protection. The devices are available for both basic and reinforced isolation (see Reinforced and Basic Isolation Options).
The ISO14xx devices are galvanically-isolated differential line transceivers for TIA/EIA RS-485 and RS-422 applications. These noise-immune transceivers are designed to operate in harsh industrial environments. The bus pins of these devices can endure high levels of IEC electrostatic discharge (ESD) and IEC electrical fast transient (EFT) events which eliminates the need for additional components on bus for system-level protection. The devices are available for both basic and reinforced isolation (see Reinforced and Basic Isolation Options). |
| Integrated Circuits (ICs) | 3 | Active | |
| Integrated Circuits (ICs) | 3 | Active | |