T
Texas Instruments
| Series | Category | # Parts | Status | Description |
|---|---|---|---|---|
| Part | Spec A | Spec B | Spec C | Spec D | Description |
|---|---|---|---|---|---|
| Series | Category | # Parts | Status | Description |
|---|---|---|---|---|
| Part | Spec A | Spec B | Spec C | Spec D | Description |
|---|---|---|---|---|---|
| Part | Category | Description |
|---|---|---|
Texas Instruments | Integrated Circuits (ICs) | BUS DRIVER, BCT/FBT SERIES |
Texas Instruments | Integrated Circuits (ICs) | 12BIT 3.3V~3.6V 210MHZ PARALLEL VQFN-48-EP(7X7) ANALOG TO DIGITAL CONVERTERS (ADC) ROHS |
Texas Instruments | Integrated Circuits (ICs) | TMX320DRE311 179PIN UBGA 200MHZ |
Texas Instruments TPS61040DRVTG4Unknown | Integrated Circuits (ICs) | IC LED DRV RGLTR PWM 350MA 6WSON |
Texas Instruments LP3876ET-2.5Obsolete | Integrated Circuits (ICs) | IC REG LINEAR 2.5V 3A TO220-5 |
Texas Instruments LMS1585ACSX-ADJObsolete | Integrated Circuits (ICs) | IC REG LIN POS ADJ 5A DDPAK |
Texas Instruments INA111APG4Obsolete | Integrated Circuits (ICs) | IC INST AMP 1 CIRCUIT 8DIP |
Texas Instruments | Integrated Circuits (ICs) | AUTOMOTIVE, QUAD 36V 1.2MHZ OPERATIONAL AMPLIFIER |
Texas Instruments OPA340NA/3KG4Unknown | Integrated Circuits (ICs) | IC OPAMP GP 1 CIRCUIT SOT23-5 |
Texas Instruments PT5112AObsolete | Power Supplies - Board Mount | DC DC CONVERTER 8V 8W |
| Series | Category | # Parts | Status | Description |
|---|---|---|---|---|
DRV411Hall-Effect Magnetic Sensor Signal Conditioning IC for Closed-Loop Applications | Sensor and Detector Interfaces | 3 | Active | The DRV411 is designed to condition InSb Hall elements for use in closed-loop current-sensor modules. The DRV411 provides precision excitation circuitry for the Hall-element effectively eliminating the offset and offset-drift of the Hall element. This device also provides a 250-mA H-bridge for driving the sensor compensation coil as well a precision differential amplifier to generate the output signal. The 250-mA drive capability of the H-bridge roughly doubles the current measurement range compared to conventional single-ended drive methods.
The Hall sensor front-end circuit and the differential amplifier employ proprietary offset cancelling techniques. These techniques, along with a high-accuracy voltage reference, significantly improve the accuracy of the overall current-sensor module. The output voltage is pin-selectable to support a 2.5-V output for use with a 5-V power supply, as well as 1.65-V for 3.3-V sensors.
For optimum heat dissipation, the DRV411 is available in thermally enhanced 4-mm × 4-mm QFN and TSSOP-20 with PowerPAD packages. The DRV411 is specified for operation over the full extended industrial temperature range of –40°C to +125°C.
The DRV411 is designed to condition InSb Hall elements for use in closed-loop current-sensor modules. The DRV411 provides precision excitation circuitry for the Hall-element effectively eliminating the offset and offset-drift of the Hall element. This device also provides a 250-mA H-bridge for driving the sensor compensation coil as well a precision differential amplifier to generate the output signal. The 250-mA drive capability of the H-bridge roughly doubles the current measurement range compared to conventional single-ended drive methods.
The Hall sensor front-end circuit and the differential amplifier employ proprietary offset cancelling techniques. These techniques, along with a high-accuracy voltage reference, significantly improve the accuracy of the overall current-sensor module. The output voltage is pin-selectable to support a 2.5-V output for use with a 5-V power supply, as well as 1.65-V for 3.3-V sensors.
For optimum heat dissipation, the DRV411 is available in thermally enhanced 4-mm × 4-mm QFN and TSSOP-20 with PowerPAD packages. The DRV411 is specified for operation over the full extended industrial temperature range of –40°C to +125°C. |
| Sensors, Transducers | 2 | Active | ||
DRV425-Q1Automotive, Fully Integrated Fluxgate Magnetic Sensor | Evaluation Boards | 3 | Active | The DRV425-Q1 automotive device is designed for single-axis magnetic field-sensing applications, and enables electrically-isolated, high-sensitivity, and precise dc- and ac-field measurements. The device provides the unique and proprietary, integrated fluxgate sensor (IFG) with an internal compensation coil to support a high-accuracy sensing range of ±2 mT, with a measurement bandwidth of up to 47 kHz. The low offset, offset drift, and noise of the sensor, combined with the precise gain, low gain drift, and very low nonlinearity provided by the internal compensation coil, result in unrivaled magnetic field measurement precision.This high level of sensitivity and accuracy enables more current measurements in high-current busbar applications, such as traction inverters or battery-management systems. Torque sensor or motor diagnostic systems can benefit from the ability to precisely measure the position or displacement of a magnetic field. The output of the DRV425-Q1 is an analog signal proportional to the sensed magnetic field.
The device offers a complete set of features, including an internal difference amplifier, on-chip precision reference, and diagnostic functions to minimize component count and system-level cost.
The device is available in a thermally-enhanced, nonmagnetic, thin WQFN package, with a thermal pad for optimized heat dissipation, and is specified for operation over the automotive temperature range of –40°C to +125°C.
The DRV425-Q1 automotive device is designed for single-axis magnetic field-sensing applications, and enables electrically-isolated, high-sensitivity, and precise dc- and ac-field measurements. The device provides the unique and proprietary, integrated fluxgate sensor (IFG) with an internal compensation coil to support a high-accuracy sensing range of ±2 mT, with a measurement bandwidth of up to 47 kHz. The low offset, offset drift, and noise of the sensor, combined with the precise gain, low gain drift, and very low nonlinearity provided by the internal compensation coil, result in unrivaled magnetic field measurement precision.This high level of sensitivity and accuracy enables more current measurements in high-current busbar applications, such as traction inverters or battery-management systems. Torque sensor or motor diagnostic systems can benefit from the ability to precisely measure the position or displacement of a magnetic field. The output of the DRV425-Q1 is an analog signal proportional to the sensed magnetic field.
The device offers a complete set of features, including an internal difference amplifier, on-chip precision reference, and diagnostic functions to minimize component count and system-level cost.
The device is available in a thermally-enhanced, nonmagnetic, thin WQFN package, with a thermal pad for optimized heat dissipation, and is specified for operation over the automotive temperature range of –40°C to +125°C. |
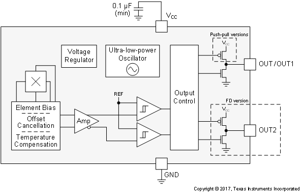
DRV5011Small size (available in WCSP and X2SON), low voltage (up to 5.5-V) Hall effect latch | Development Boards, Kits, Programmers | 6 | Active | The DRV5011 device is a digital-latch Hall effect sensor designed for motors and other rotary systems.
The device has an efficient low-voltage architecture that operates from 2.5 V to 5.5 V. The device is offered in standard SOT-23, low-profile X2SON, DSBGA and TO-92 packages. The output is a push-pull driver that requires no pullup resistor, enabling more compact systems.
When a south magnetic pole is near the top of the package and the BOPthreshold is exceeded, the device drives a low voltage. The output stays low until a north pole is applied and the BRPthreshold is crossed, which causes the output to drive a high voltage. Alternating north and south poles are required to toggle the output, and integrated hysteresis separates BOPand BRPto provide robust switching.
The device produces consistent performance across a wide ambient temperature range of –40°C to +135°C. ™
The DRV5011 device is a digital-latch Hall effect sensor designed for motors and other rotary systems.
The device has an efficient low-voltage architecture that operates from 2.5 V to 5.5 V. The device is offered in standard SOT-23, low-profile X2SON, DSBGA and TO-92 packages. The output is a push-pull driver that requires no pullup resistor, enabling more compact systems.
When a south magnetic pole is near the top of the package and the BOPthreshold is exceeded, the device drives a low voltage. The output stays low until a north pole is applied and the BRPthreshold is crossed, which causes the output to drive a high voltage. Alternating north and south poles are required to toggle the output, and integrated hysteresis separates BOPand BRPto provide robust switching.
The device produces consistent performance across a wide ambient temperature range of –40°C to +135°C. ™ |
DRV5012Low power (as low as 3.3-µA), low voltage (up to 5.5-V) Hall effect latch | Sensors, Transducers | 2 | Active | The DRV5012 device is an ultra-low-power digital-latch Hall effect sensor with a pin-selectable sampling rate. ™
When a south magnetic pole is near the top of the package and the BOPthreshold is exceeded, the device drives a low voltage. The output stays low until a north pole is applied and the BRPthreshold is crossed, which causes the output to drive a high voltage. Alternating north and south poles are required to toggle the output, and integrated hysteresis separates BOPand BRPto provide robust switching.
Using an internal oscillator, the DRV5012 device samples the magnetic field and updates the output at a rate of 20 Hz or 2.5 kHz, depending on the SEL pin. This dual-bandwidth feature can allow systems to monitor changes in movement while using minimal power.
The device operates from a VCCrange of 1.65 V to 5.5 V, and is packaged in a small X2SON.
The DRV5012 device is an ultra-low-power digital-latch Hall effect sensor with a pin-selectable sampling rate. ™
When a south magnetic pole is near the top of the package and the BOPthreshold is exceeded, the device drives a low voltage. The output stays low until a north pole is applied and the BRPthreshold is crossed, which causes the output to drive a high voltage. Alternating north and south poles are required to toggle the output, and integrated hysteresis separates BOPand BRPto provide robust switching.
Using an internal oscillator, the DRV5012 device samples the magnetic field and updates the output at a rate of 20 Hz or 2.5 kHz, depending on the SEL pin. This dual-bandwidth feature can allow systems to monitor changes in movement while using minimal power.
The device operates from a VCCrange of 1.65 V to 5.5 V, and is packaged in a small X2SON. |
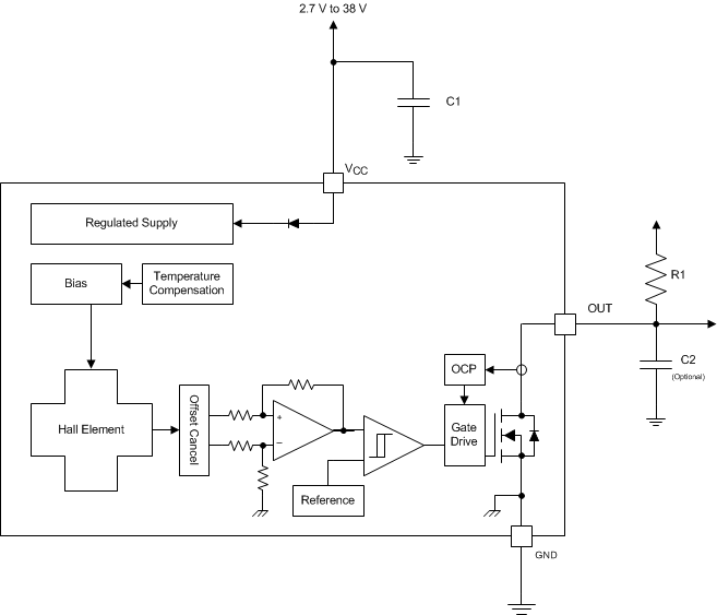
DRV5013-Q1Automotive, high voltage (up to 38V), high bandwidth (30-kHz) Hall effect latch | Sensors, Transducers | 31 | Active | The DRV5013-Q1 device is a chopper-stabilized Hall effect sensor that offers a magnetic sensing solution with superior sensitivity stability over temperature and integrated protection features.
The magnetic field is indicated through a digital bipolar latch output. The IC has an open-drain output stage with 30-mA current sink capability. A wide operating voltage range from 2.7 V to 38 V with reverse polarity protection up to –22 V makes the device suitable for a wide range of automotive applications.
Internal protection functions are provided for reverse supply conditions, load dump, and output short circuit or overcurrent.
The DRV5013-Q1 device is a chopper-stabilized Hall effect sensor that offers a magnetic sensing solution with superior sensitivity stability over temperature and integrated protection features.
The magnetic field is indicated through a digital bipolar latch output. The IC has an open-drain output stage with 30-mA current sink capability. A wide operating voltage range from 2.7 V to 38 V with reverse polarity protection up to –22 V makes the device suitable for a wide range of automotive applications.
Internal protection functions are provided for reverse supply conditions, load dump, and output short circuit or overcurrent. |
DRV5015-Q1Automotive, high sensitivity (±2-mT), low voltage (up to 5.5-V) Hall effect latch | Switches (Solid State) | 6 | Active | The DRV5015-Q1 is a low-voltage digital-latch Hall effect sensor designed for high-speed and high-temperature motor applications. Operating from a2.5-V to 5.5-V power supply, the device senses magnetic flux density and presents a digital output based on predefined magnetic thresholds.
Alternating north and south magnetic poles are required to toggle the output and integrated hysteresis provides robust switching.
The device is offered in two magnetic threshold options and an inverted output option. The high magnetic sensitivity provides flexibility in low-cost magnet selection and component placement.
The device performs consistently across a wide ambient temperature range of –40°C to +150°C.
The DRV5015-Q1 is a low-voltage digital-latch Hall effect sensor designed for high-speed and high-temperature motor applications. Operating from a2.5-V to 5.5-V power supply, the device senses magnetic flux density and presents a digital output based on predefined magnetic thresholds.
Alternating north and south magnetic poles are required to toggle the output and integrated hysteresis provides robust switching.
The device is offered in two magnetic threshold options and an inverted output option. The high magnetic sensitivity provides flexibility in low-cost magnet selection and component placement.
The device performs consistently across a wide ambient temperature range of –40°C to +150°C. |
DRV5021-Q1Automotive 2.5-V to 5.5-V Hall effect unipolar switch | Magnetic Sensors | 6 | Active | The DRV5021-Q1 device is a low-voltage, digital-switch, Hall effect sensor for high-speed automotive applications. Operating from a 2.5-V to 5.5-V power supply, the device senses magnetic flux density, and gives a digital output based on predefined magnetic thresholds.
This device senses magnetic fields perpendicular to the face of the package. When the applied magnetic flux density exceeds the magnetic operate point (BOP) threshold, the open-drain output of the device drives a low voltage. When the flux density decreases to less than the magnetic release point (BRP) threshold, the output goes to high impedance. The hysteresis resulting from the separation of BOPand BRPhelps prevent output errors caused by input noise. This configuration makes system designs more robust against noise interference.
The device operates consistently across a wide ambient temperature range of –40°C to +150°C.
The DRV5021-Q1 device is a low-voltage, digital-switch, Hall effect sensor for high-speed automotive applications. Operating from a 2.5-V to 5.5-V power supply, the device senses magnetic flux density, and gives a digital output based on predefined magnetic thresholds.
This device senses magnetic fields perpendicular to the face of the package. When the applied magnetic flux density exceeds the magnetic operate point (BOP) threshold, the open-drain output of the device drives a low voltage. When the flux density decreases to less than the magnetic release point (BRP) threshold, the output goes to high impedance. The hysteresis resulting from the separation of BOPand BRPhelps prevent output errors caused by input noise. This configuration makes system designs more robust against noise interference.
The device operates consistently across a wide ambient temperature range of –40°C to +150°C. |
DRV5023-Q1High voltage (up to 38V), high bandwidth (up to 30 kHz) unipolar switch | Magnetic Sensors | 20 | Active | The DRV5023-Q1 device is a chopper-stabilized Hall Effect Sensor that offers a magnetic sensing solution with superior sensitivity stability over temperature and integrated protection features.
When the applied magnetic flux density exceeds the BOPthreshold, the DRV5023-Q1 open-drain output goes low. The output stays low until the field decreases to less than BRP, and then the output goes to high impedance. The output current sink capability is 30 mA. A wide operating voltage range from 2.7 to 38 V with reverse polarity protection up to –22 V makes the device suitable for a wide range of automotive applications.
Internal protection functions are provided for reverse supply conditions, load dump, and output short circuit or over current.
The DRV5023-Q1 device is a chopper-stabilized Hall Effect Sensor that offers a magnetic sensing solution with superior sensitivity stability over temperature and integrated protection features.
When the applied magnetic flux density exceeds the BOPthreshold, the DRV5023-Q1 open-drain output goes low. The output stays low until the field decreases to less than BRP, and then the output goes to high impedance. The output current sink capability is 30 mA. A wide operating voltage range from 2.7 to 38 V with reverse polarity protection up to –22 V makes the device suitable for a wide range of automotive applications.
Internal protection functions are provided for reverse supply conditions, load dump, and output short circuit or over current. |
DRV5032Low-power (5Hz, <1µA) low-voltage (up to 5.5V) switch | Magnetic Sensors | 26 | Active | The DRV5032 device is an ultra-low-power digital-switch Hall effect sensor, designed for the most compact and battery-sensitive systems. The device is offered in multiple magnetic thresholds, sampling rates, output drivers, and packages to accommodate various applications.
When the applied magnetic flux density exceeds the BOP threshold, the device outputs a low voltage. The output stays low until the flux density decreases to less than BRP, and then the output either drives a high voltage or becomes high impedance, depending on the device version. By incorporating an internal oscillator, the device samples the magnetic field and updates the output at a rate of 80Hz, 20Hz or 5Hz for the lowest current consumption. Omnipolar and unipolar magnetic responses are available.
The device operates from a VCC range of 1.65V to 5.5V, and is packaged in a standard SOT-23, TO-92 and small X2SON.
The DRV5032 device is an ultra-low-power digital-switch Hall effect sensor, designed for the most compact and battery-sensitive systems. The device is offered in multiple magnetic thresholds, sampling rates, output drivers, and packages to accommodate various applications.
When the applied magnetic flux density exceeds the BOP threshold, the device outputs a low voltage. The output stays low until the flux density decreases to less than BRP, and then the output either drives a high voltage or becomes high impedance, depending on the device version. By incorporating an internal oscillator, the device samples the magnetic field and updates the output at a rate of 80Hz, 20Hz or 5Hz for the lowest current consumption. Omnipolar and unipolar magnetic responses are available.
The device operates from a VCC range of 1.65V to 5.5V, and is packaged in a standard SOT-23, TO-92 and small X2SON. |