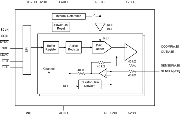
DAC60504True 12-Bit, 4-channel, SPI, Vout DAC in tiny QFN package with precision internal reference | Digital to Analog Converters (DAC) | 1 | Active | The DAC80504, DAC70504, and DAC60504 (DACx0504) are a pin-compatible family of low-power, four-channel, buffered voltage-output, digital-to-analog converters (DACs) with 16-, 14-, and 12-bit resolution. The DACx0504 includes a low drift, 2.5-V internal reference, eliminating the need for an external precision reference in most applications. A user-selectable gain configuration provides full-scale output voltages of 1.25 V (gain = ½), 2.5 V (gain = 1), or 5 V (gain = 2). These devices operate from a single 2.7-V to 5.5-V supply, are specified monotonic, and provide high linearity of ±1 LSB INL.
Communication to the DACx0504 is performed through a 4-wire serial interface that operates at clock rates of up to 50 MHz. The VIO pin enables serial interface operation from 1.7 V to 5.5 V. The DACx0504 flexible interface enables operation with a wide range of industry-standard microprocessors and microcontrollers.
The DACx0504 incorporate a power-on-reset circuit that powers up and maintains the DAC outputs at either zero scale or midscale until a valid code is written to the device. These device consume a low current of 0.7 mA/channel at 5.5 V, making these devices an excellent choice for battery-operated equipment. A per-channel power-down feature reduces the device current consumption to 15 µA.
The DACx0504 is characterized for operation over the temperature range of –40°C to +125°C, and is available in a small, 3-mm × 3-mm QFN package.
The DAC80504, DAC70504, and DAC60504 (DACx0504) are a pin-compatible family of low-power, four-channel, buffered voltage-output, digital-to-analog converters (DACs) with 16-, 14-, and 12-bit resolution. The DACx0504 includes a low drift, 2.5-V internal reference, eliminating the need for an external precision reference in most applications. A user-selectable gain configuration provides full-scale output voltages of 1.25 V (gain = ½), 2.5 V (gain = 1), or 5 V (gain = 2). These devices operate from a single 2.7-V to 5.5-V supply, are specified monotonic, and provide high linearity of ±1 LSB INL.
Communication to the DACx0504 is performed through a 4-wire serial interface that operates at clock rates of up to 50 MHz. The VIO pin enables serial interface operation from 1.7 V to 5.5 V. The DACx0504 flexible interface enables operation with a wide range of industry-standard microprocessors and microcontrollers.
The DACx0504 incorporate a power-on-reset circuit that powers up and maintains the DAC outputs at either zero scale or midscale until a valid code is written to the device. These device consume a low current of 0.7 mA/channel at 5.5 V, making these devices an excellent choice for battery-operated equipment. A per-channel power-down feature reduces the device current consumption to 15 µA.
The DACx0504 is characterized for operation over the temperature range of –40°C to +125°C, and is available in a small, 3-mm × 3-mm QFN package. |
DAC60508True 12-Bit, 8-channel, SPI, Vout DAC in tiny WCSP package with precision internal reference | Data Acquisition | 9 | Active | The DACx0508 is a pin-compatible family of low power, eight-channel, buffered voltage-output, digital-to-analog converters (DACs) with 16-, 14- and 12-bit resolution. The DACx0508 includes a 2.5-V, 5-ppm/°C internal reference, eliminating the need for an external precision reference in most applications. A user selectable gain configuration provides full-scale output voltages of 1.25 V (gain = ½), 2.5 V (gain = 1) or 5 V (gain = 2). The device operates from a single 2.7-V to 5.5-V supply, is specified monotonic and provides high linearity of ±1 LSB INL.
Communication to the DACx0508 is performed through a serial interface that operates at clock rates up to 50 MHz. The VIO pin enables serial interface operation from 1.7 V to 5.5 V. The DACx0508 flexible interface enables operation with a wide range of industry-standard microprocessors and microcontrollers.
The DACx0508 incorporates a power-on-reset circuit that powers up and maintains the DAC outputs at either zero scale or midscale until a valid code is written to the device. The device consumes low current of 0.6 mA/channel at 5.5 V, making it suitable for battery-operated equipment. A per-channel power-down feature reduces the device current consumption to 15 µA.
The DACx0508 is characterized for operation over the temperature range of –40°C to 125°C and is available in small packages.
The DACx0508 is a pin-compatible family of low power, eight-channel, buffered voltage-output, digital-to-analog converters (DACs) with 16-, 14- and 12-bit resolution. The DACx0508 includes a 2.5-V, 5-ppm/°C internal reference, eliminating the need for an external precision reference in most applications. A user selectable gain configuration provides full-scale output voltages of 1.25 V (gain = ½), 2.5 V (gain = 1) or 5 V (gain = 2). The device operates from a single 2.7-V to 5.5-V supply, is specified monotonic and provides high linearity of ±1 LSB INL.
Communication to the DACx0508 is performed through a serial interface that operates at clock rates up to 50 MHz. The VIO pin enables serial interface operation from 1.7 V to 5.5 V. The DACx0508 flexible interface enables operation with a wide range of industry-standard microprocessors and microcontrollers.
The DACx0508 incorporates a power-on-reset circuit that powers up and maintains the DAC outputs at either zero scale or midscale until a valid code is written to the device. The device consumes low current of 0.6 mA/channel at 5.5 V, making it suitable for battery-operated equipment. A per-channel power-down feature reduces the device current consumption to 15 µA.
The DACx0508 is characterized for operation over the temperature range of –40°C to 125°C and is available in small packages. |
DAC61401Single-channel 12-bit high-voltage-output DAC with precision internal reference | Digital to Analog Converters (DAC) | 1 | Active | The 16-bit DAC81401 and 12-bit DAC61401 (DACx1401) devices are a pin-compatible family of single-channel, buffered, high-voltage-output digital-to-analog converters (DACs) with an integrated 2.5V internal reference. These devices are specified monotonic and provide an exceptional linearity of less than 1LSB (maximum).
The DACx1401 offer bipolar output voltages of ±20V, ±10V, ±5V, and full-scale unipolar output voltages of 40V, 10V, and 5V. The DAC output range is programmable.
The DACx1401 incorporate a power-on-reset (POR) circuit that powers up the DAC output and keeps the devices in power-down mode until the outputs enable.
Communication to the devices is done through a high-speed, 4-wire serial interface compatible with industry-standard microprocessors and microcontrollers supporting 1.7V to 5.5V operation.
The DACx1401 are characterized for operation over the temperature range of –55°C to +125°C, and are available in a small 16-pin QFN and 20-pin TSSOP package.
The 16-bit DAC81401 and 12-bit DAC61401 (DACx1401) devices are a pin-compatible family of single-channel, buffered, high-voltage-output digital-to-analog converters (DACs) with an integrated 2.5V internal reference. These devices are specified monotonic and provide an exceptional linearity of less than 1LSB (maximum).
The DACx1401 offer bipolar output voltages of ±20V, ±10V, ±5V, and full-scale unipolar output voltages of 40V, 10V, and 5V. The DAC output range is programmable.
The DACx1401 incorporate a power-on-reset (POR) circuit that powers up the DAC output and keeps the devices in power-down mode until the outputs enable.
Communication to the devices is done through a high-speed, 4-wire serial interface compatible with industry-standard microprocessors and microcontrollers supporting 1.7V to 5.5V operation.
The DACx1401 are characterized for operation over the temperature range of –55°C to +125°C, and are available in a small 16-pin QFN and 20-pin TSSOP package. |
DAC61402Dual-channel, 12-bit, ±20-V-range, buffered-output DAC with precision internal reference | Data Acquisition | 2 | Active | The 16-bit DAC81402 and 12-bit DAC61402 (DACx1402) are pin-compatible, dual-channel, buffered, high-voltage-output, digital-to-analog converters (DACs). These devices include a low-drift, 2.5-V internal reference that eliminates the need for an external precision reference in most applications. The devices are specified monotonic and provide high linearity of ±1 LSB INL. Additionally, the devices implement per channel sense pins that eliminate IR drops and sense up to ±12 V of ground bounce.
A user-selectable output configuration enables full-scale bipolar output voltages of ±20 V, ±10 V, and ±5 V; and full-scale unipolar output voltages of 40 V, 20 V, 10 V and 5 V. The full-scale output range for each DAC channel is independently programmable. The integrated DAC output buffers can sink or source up to 15 mA, thus limiting the need for additional operational amplifiers.
The DACx1402 incorporate a power-on-reset circuit that connects the DAC outputs to ground at power up. The outputs remain in this mode until the device is properly configured for operation. The devices include additional reliability features such as a CRC error check, short-circuit protection, and a thermal alarm.
Communication to the devices is performed through a 4-wire serial interface that supports operation from 1.7 V to 5.5 V.
The 16-bit DAC81402 and 12-bit DAC61402 (DACx1402) are pin-compatible, dual-channel, buffered, high-voltage-output, digital-to-analog converters (DACs). These devices include a low-drift, 2.5-V internal reference that eliminates the need for an external precision reference in most applications. The devices are specified monotonic and provide high linearity of ±1 LSB INL. Additionally, the devices implement per channel sense pins that eliminate IR drops and sense up to ±12 V of ground bounce.
A user-selectable output configuration enables full-scale bipolar output voltages of ±20 V, ±10 V, and ±5 V; and full-scale unipolar output voltages of 40 V, 20 V, 10 V and 5 V. The full-scale output range for each DAC channel is independently programmable. The integrated DAC output buffers can sink or source up to 15 mA, thus limiting the need for additional operational amplifiers.
The DACx1402 incorporate a power-on-reset circuit that connects the DAC outputs to ground at power up. The outputs remain in this mode until the device is properly configured for operation. The devices include additional reliability features such as a CRC error check, short-circuit protection, and a thermal alarm.
Communication to the devices is performed through a 4-wire serial interface that supports operation from 1.7 V to 5.5 V. |
DAC61404Quad-channel, 12-bit, high-voltage-output DAC with precision internal reference | Data Acquisition | 1 | Active | The 16-bit DAC81404 and 12-bit DAC61404 (DACx1404) are pin-compatible, quad-channel, buffered, high-voltage-output, digital-to-analog converters (DACs). These devices include a low-drift, 2.5-V internal reference that eliminates the need for an external precision reference in most applications. The devices are specified monotonic and provide high linearity of ±1 LSB INL. Additionally, the devices implement per channel sense pins to eliminate IR drops and sense up to ±12 V of ground bounce.
A user-selectable output configuration enables full-scale bipolar output voltages of ±20 V, ±10 V, and ±5 V; and full-scale unipolar output voltages of 40 V, 20 V, 10 V and 5 V. The full-scale output range for each DAC channel is independently programmable. The integrated DAC output buffers can sink or source up to 15 mA, thus limiting the need for additional operational amplifiers.
The DACx1404 incorporate a power-on-reset circuit that connects the DAC outputs to ground at power up. The outputs remain in this mode until the device is properly configured for operation. These devices include additional reliability features, such as a CRC error check, short-circuit protection, and a thermal alarm.
Communication to the devices is performed through a 4-wire serial interface that supports operation from 1.7 V to 5.5 V.
The 16-bit DAC81404 and 12-bit DAC61404 (DACx1404) are pin-compatible, quad-channel, buffered, high-voltage-output, digital-to-analog converters (DACs). These devices include a low-drift, 2.5-V internal reference that eliminates the need for an external precision reference in most applications. The devices are specified monotonic and provide high linearity of ±1 LSB INL. Additionally, the devices implement per channel sense pins to eliminate IR drops and sense up to ±12 V of ground bounce.
A user-selectable output configuration enables full-scale bipolar output voltages of ±20 V, ±10 V, and ±5 V; and full-scale unipolar output voltages of 40 V, 20 V, 10 V and 5 V. The full-scale output range for each DAC channel is independently programmable. The integrated DAC output buffers can sink or source up to 15 mA, thus limiting the need for additional operational amplifiers.
The DACx1404 incorporate a power-on-reset circuit that connects the DAC outputs to ground at power up. The outputs remain in this mode until the device is properly configured for operation. These devices include additional reliability features, such as a CRC error check, short-circuit protection, and a thermal alarm.
Communication to the devices is performed through a 4-wire serial interface that supports operation from 1.7 V to 5.5 V. |
DAC614088-channel 12-bit high-voltage output DAC with integrated internal reference | Data Acquisition | 2 | Active | The DAC81408, DAC71408, and DAC61408 (DACx1408) are a pin-compatible family of 8-channel, buffered, high-voltage output digital-to-analog converters (DACs) with 16-, 14- and 12-bit resolution. The DACx1408 includes a low drift, 2.5-V internal reference, eliminating the need for an external precision reference in most applications. These devices are specified monotonic and provide high linearity of ±1 LSB INL.
A user selectable output configuration enables full-scale bipolar output voltages: ±20 V, ±10 V, ±5 V or ±2.5 V and full-scale unipolar output voltages: 40 V, 20 V, 10 V or 5 V. The full-scale output range for each DAC channel is independently programmable. The integrated DAC output buffers can sink or source up to 25 mA thus limiting the need of additional operational amplifiers. Each pair of channels can be configured to provide a differential output with offset calibration. The three dedicated A-B toggle pins enable dither signal generation with up to three possible frequencies.
The DACx1408 incorporates a power-on-reset circuit that connects the DAC outputs to ground at power-up. The outputs remain at this state until the device registers are properly configured for operation.
Communication to the DACx1408 is performed through a 4-wire serial interface that supports operation from 1.7 V to 5.5 V.
The DAC81408, DAC71408, and DAC61408 (DACx1408) are a pin-compatible family of 8-channel, buffered, high-voltage output digital-to-analog converters (DACs) with 16-, 14- and 12-bit resolution. The DACx1408 includes a low drift, 2.5-V internal reference, eliminating the need for an external precision reference in most applications. These devices are specified monotonic and provide high linearity of ±1 LSB INL.
A user selectable output configuration enables full-scale bipolar output voltages: ±20 V, ±10 V, ±5 V or ±2.5 V and full-scale unipolar output voltages: 40 V, 20 V, 10 V or 5 V. The full-scale output range for each DAC channel is independently programmable. The integrated DAC output buffers can sink or source up to 25 mA thus limiting the need of additional operational amplifiers. Each pair of channels can be configured to provide a differential output with offset calibration. The three dedicated A-B toggle pins enable dither signal generation with up to three possible frequencies.
The DACx1408 incorporates a power-on-reset circuit that connects the DAC outputs to ground at power-up. The outputs remain at this state until the device registers are properly configured for operation.
Communication to the DACx1408 is performed through a 4-wire serial interface that supports operation from 1.7 V to 5.5 V. |
DAC6141616-channel 12-bit high-voltage output DAC with integrated internal reference | Integrated Circuits (ICs) | 2 | Active | The DAC81416, DAC71416, and DAC61416 (DACx1416) are a pin-compatible family of 16‑channel, buffered, high-voltage output digital-to-analog converters (DACs) with 16‑bit, 14‑bit, and 12‑bit resolution. The DACx1416 include a low-drift, 2.5‑V internal reference, eliminating the need for an external precision reference in most applications. These devices are specified monotonic and provide high linearity of ±1 LSB INL.
A user-selectable output configuration enables full-scale bipolar output voltages of ±20 V, ±10 V, ±5 V or ±2.5 V, and full-scale unipolar output voltages of 40 V, 20 V, 10 V or 5 V. The full-scale output range for each DAC channel is independently programmable. The integrated DAC output buffers can sink or source up to 25 mA, thus limiting the need for additional operational amplifiers. Each pair of channels can be configured to provide a differential output with offset calibration. The three dedicated A-B toggle pins enable dither signal generation with up to three possible frequencies.
The DACx1416 incorporate a power-on-reset circuit that connects the DAC outputs to ground at power up. The outputs remain in this state until the device registers are properly configured for operation.
Communication with the DACx1416 is performed through a 4-wire serial interface that supports operation from 1.7 V to 5.5 V.
The DAC81416, DAC71416, and DAC61416 (DACx1416) are a pin-compatible family of 16‑channel, buffered, high-voltage output digital-to-analog converters (DACs) with 16‑bit, 14‑bit, and 12‑bit resolution. The DACx1416 include a low-drift, 2.5‑V internal reference, eliminating the need for an external precision reference in most applications. These devices are specified monotonic and provide high linearity of ±1 LSB INL.
A user-selectable output configuration enables full-scale bipolar output voltages of ±20 V, ±10 V, ±5 V or ±2.5 V, and full-scale unipolar output voltages of 40 V, 20 V, 10 V or 5 V. The full-scale output range for each DAC channel is independently programmable. The integrated DAC output buffers can sink or source up to 25 mA, thus limiting the need for additional operational amplifiers. Each pair of channels can be configured to provide a differential output with offset calibration. The three dedicated A-B toggle pins enable dither signal generation with up to three possible frequencies.
The DACx1416 incorporate a power-on-reset circuit that connects the DAC outputs to ground at power up. The outputs remain in this state until the device registers are properly configured for operation.
Communication with the DACx1416 is performed through a 4-wire serial interface that supports operation from 1.7 V to 5.5 V. |
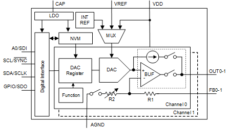
DAC6300112-bit, 1-channel low-power voltage/current output smart DAC with Hi-Z, EEPROM, waveform generator | Data Acquisition | 1 | Active | The 12-bit DAC63001 and DAC63002, and the 10‑bit DAC53001 and DAC53002 (collectively referred to as the DACx300x) are a pin-compatible family of ultra-low-power, single-channel and dual-channel, buffered voltage-output and current-output smart digital-to-analog converters (DACs). The DACx300x devices support Hi-Z power-down mode and Hi-Z output during power-off conditions. The DAC outputs provide a force-sense option for use as a programmable comparator and current sink. The multifunction GPIO, function generation, and NVM enable these smart DACs forprocessor-lessapplications and design reuse. These devices automatically detect I2C, PMBus, and SPI interfaces and contain an internal reference.
The feature set combined with the tiny package and ultra-low power make these smart DACs an excellent choice for applications such as land mobile radios, pulse oximeters, notebook PCs, and other battery-operated applications for biasing, calibration, and waveform generation.
The 12-bit DAC63001 and DAC63002, and the 10‑bit DAC53001 and DAC53002 (collectively referred to as the DACx300x) are a pin-compatible family of ultra-low-power, single-channel and dual-channel, buffered voltage-output and current-output smart digital-to-analog converters (DACs). The DACx300x devices support Hi-Z power-down mode and Hi-Z output during power-off conditions. The DAC outputs provide a force-sense option for use as a programmable comparator and current sink. The multifunction GPIO, function generation, and NVM enable these smart DACs forprocessor-lessapplications and design reuse. These devices automatically detect I2C, PMBus, and SPI interfaces and contain an internal reference.
The feature set combined with the tiny package and ultra-low power make these smart DACs an excellent choice for applications such as land mobile radios, pulse oximeters, notebook PCs, and other battery-operated applications for biasing, calibration, and waveform generation. |
DAC6300412-bit, 4-channel low-power voltage/current output smart DAC with Hi-Z, EEPROM, waveform generator | Integrated Circuits (ICs) | 1 | Active | The 12-bit DAC63004 and 10-bit DAC53004 ( DACx3004) are a pin-compatible family of ultra-low-power, quad-channel, buffered, voltage-output and current-output smart digital-to-analog converters (DACs). These DACx3004 support Hi-Z power-down mode and Hi-Z output during power-off condition. The DAC outputs provide a force-sense option for use as a programmable comparator and current sink. The multifunction GPIO, function generation, and NVM enable these smart DACs for processor-less applications and design reuse. These devices automatically detect I2C, PMBus, and SPI interfaces and contain an internal reference.
The feature set combined with the tiny package and ultra-low power make these smart DACs an excellent choice for applications such as land mobile radios, pulseoximeters, notebook PCs, and other battery-operated applications for biasing, calibration, and waveform generation.
The 12-bit DAC63004 and 10-bit DAC53004 ( DACx3004) are a pin-compatible family of ultra-low-power, quad-channel, buffered, voltage-output and current-output smart digital-to-analog converters (DACs). These DACx3004 support Hi-Z power-down mode and Hi-Z output during power-off condition. The DAC outputs provide a force-sense option for use as a programmable comparator and current sink. The multifunction GPIO, function generation, and NVM enable these smart DACs for processor-less applications and design reuse. These devices automatically detect I2C, PMBus, and SPI interfaces and contain an internal reference.
The feature set combined with the tiny package and ultra-low power make these smart DACs an excellent choice for applications such as land mobile radios, pulseoximeters, notebook PCs, and other battery-operated applications for biasing, calibration, and waveform generation. |
DAC63004WUltra-low-power four-channel 12-bit smart DAC in wafer chip scale package with I²C, SPI and PWM | Digital to Analog Converters (DAC) | 1 | Active | The 12-bit DAC63004W and 10-bit DAC53004W ( DACx3004W) are a pin-compatible family of quad-channel, buffered, voltage-output and current-output smart digital-to-analog converters (DACs). These DACx3004W support Hi-Z power-down mode and Hi-Z output during power-off condition. The DAC outputs provide a force-sense option for use as a programmable comparator and current sink. The multifunction GPIO, function generation, and NVM enable these smart DACs for processor-less applications and design reuse. These devices automatically detect I 2C, SPI, and PMBus interfaces, and contain an internal reference.
The feature set combined with the tiny package and low power make these smart DACs an excellent choice for applications such as voltage margining and scaling, dc set-point for biasing and calibration, and waveform generation.
The 12-bit DAC63004W and 10-bit DAC53004W ( DACx3004W) are a pin-compatible family of quad-channel, buffered, voltage-output and current-output smart digital-to-analog converters (DACs). These DACx3004W support Hi-Z power-down mode and Hi-Z output during power-off condition. The DAC outputs provide a force-sense option for use as a programmable comparator and current sink. The multifunction GPIO, function generation, and NVM enable these smart DACs for processor-less applications and design reuse. These devices automatically detect I 2C, SPI, and PMBus interfaces, and contain an internal reference.
The feature set combined with the tiny package and low power make these smart DACs an excellent choice for applications such as voltage margining and scaling, dc set-point for biasing and calibration, and waveform generation. |