| Data Acquisition | 3 | Active | |
DAC63202W12-bit 2-channel voltage/current output smart DAC with Hi-Z, EEPROM and waveform generator in WCSP | Digital to Analog Converters (DAC) | 1 | Active | The DAC63202W is a 12-bit, dual-channel, buffered, voltage-output and current-output smart digital-to-analog converter (DAC). The DAC63202W devices support Hi-Z power-down mode and Hi-Z output during power-off conditions. The DAC outputs provide a force-sense option for use as a programmable comparator and current sink. The multifunction GPIO, function generation, and programmable nonvolatile memory (NVM) enable these smart DACs for processor-less applications and design reuse. This device automatically detects I 2C, SPI and PMBus interfaces, and contain an internal reference.
The feature set combined with the tiny package and low power make this smart DAC an excellent choice for applications such as voltage margining and scaling, dc set-point for biasing and calibration, and waveform generation.
The DAC63202W is a 12-bit, dual-channel, buffered, voltage-output and current-output smart digital-to-analog converter (DAC). The DAC63202W devices support Hi-Z power-down mode and Hi-Z output during power-off conditions. The DAC outputs provide a force-sense option for use as a programmable comparator and current sink. The multifunction GPIO, function generation, and programmable nonvolatile memory (NVM) enable these smart DACs for processor-less applications and design reuse. This device automatically detects I 2C, SPI and PMBus interfaces, and contain an internal reference.
The feature set combined with the tiny package and low power make this smart DAC an excellent choice for applications such as voltage margining and scaling, dc set-point for biasing and calibration, and waveform generation. |
DAC6320412-bit 4-channel voltage/current output smart DAC with Hi-Z, EEPROM and waveform generator | Integrated Circuits (ICs) | 1 | Active | The 12-bit DAC63204, 10-bit DAC53204, and 8-bit DAC43204 ( DACx3204) are a pin-compatible family of quad-channel, buffered, voltage-output and current-output smart digital-to-analog converters (DACs). These DACx3204 support Hi-Z power-down mode and Hi-Z output during power-off condition. The DAC outputs provide a force-sense option for use as a programmable comparator and current sink. The multifunction GPIO, function generation, and NVM enable these smart DACs for processor-less applications and design reuse. These devices automatically detect I2C, PMBus, and SPI interfaces and contain an internal reference.
The feature set combined with the tiny package and low power make these smart DACs an excellent choice for applications such as voltage margining and scaling, dc set-point for biasing and calibration, and waveform generation.
The 12-bit DAC63204, 10-bit DAC53204, and 8-bit DAC43204 ( DACx3204) are a pin-compatible family of quad-channel, buffered, voltage-output and current-output smart digital-to-analog converters (DACs). These DACx3204 support Hi-Z power-down mode and Hi-Z output during power-off condition. The DAC outputs provide a force-sense option for use as a programmable comparator and current sink. The multifunction GPIO, function generation, and NVM enable these smart DACs for processor-less applications and design reuse. These devices automatically detect I2C, PMBus, and SPI interfaces and contain an internal reference.
The feature set combined with the tiny package and low power make these smart DACs an excellent choice for applications such as voltage margining and scaling, dc set-point for biasing and calibration, and waveform generation. |
DAC63204-Q1Automotive, 12-bit 4-channel voltage/current output smart DAC with Hi-Z, EEPROM, waveform generator | Data Acquisition | 1 | Active | The 12-bit DAC63204‑Q1 and 10-bit DAC53204‑Q1 ( DACx3204‑Q1) are a pin-compatible family of automotive, quad-channel, buffered, voltage-output and current-output smart digital-to-analog converters (DACs). The DACx3204‑Q1 devices support Hi-Z power-down mode and Hi-Z output during power-off condition. The DAC outputs provide a force-sense option for use as a programmable comparator and current sink. The multifunction GPIO, function generation, and NVM enable these smart DACs for processor-less applications and design reuse. These devices automatically detect I 2C, PMBus, and SPI and contain an internal reference.
The feature set combined with the tiny package and low power make these DACx3204‑Q1 smart DACs an excellent choice for applications such as voltage margining and scaling, dc set-point for biasing and calibration, and waveform generation.
The 12-bit DAC63204‑Q1 and 10-bit DAC53204‑Q1 ( DACx3204‑Q1) are a pin-compatible family of automotive, quad-channel, buffered, voltage-output and current-output smart digital-to-analog converters (DACs). The DACx3204‑Q1 devices support Hi-Z power-down mode and Hi-Z output during power-off condition. The DAC outputs provide a force-sense option for use as a programmable comparator and current sink. The multifunction GPIO, function generation, and NVM enable these smart DACs for processor-less applications and design reuse. These devices automatically detect I 2C, PMBus, and SPI and contain an internal reference.
The feature set combined with the tiny package and low power make these DACx3204‑Q1 smart DACs an excellent choice for applications such as voltage margining and scaling, dc set-point for biasing and calibration, and waveform generation. |
DAC63204W12-bit 4-channel voltage/current output smart DAC with Hi-Z, EEPROM and waveform generator in WCSP | Data Acquisition | 1 | Active | The 12-bit DAC63204W and 10-bit DAC53204W ( DACx3204W) are a pin-compatible family of quad-channel, buffered, voltage-output and current-output smart digital-to-analog converters (DACs). These devices support Hi-Z power-down mode and Hi-Z output during power-off condition. The DAC outputs provide a force-sense option for use as a programmable comparator and current source or sink. The multifunction GPIO, function generation, and NVM enable these smart DACs for processor-less applications and design reuse. These devices automatically detect I2C, SPI, and PMBus interfaces, and contain an internal reference.
The feature set combined with the tiny package and low power make these smart DACs an excellent choice for applications such as voltage margining and scaling, dc set-point for biasing and calibration, and waveform generation.
The 12-bit DAC63204W and 10-bit DAC53204W ( DACx3204W) are a pin-compatible family of quad-channel, buffered, voltage-output and current-output smart digital-to-analog converters (DACs). These devices support Hi-Z power-down mode and Hi-Z output during power-off condition. The DAC outputs provide a force-sense option for use as a programmable comparator and current source or sink. The multifunction GPIO, function generation, and NVM enable these smart DACs for processor-less applications and design reuse. These devices automatically detect I2C, SPI, and PMBus interfaces, and contain an internal reference.
The feature set combined with the tiny package and low power make these smart DACs an excellent choice for applications such as voltage margining and scaling, dc set-point for biasing and calibration, and waveform generation. |
DAC6350812-bit 8-channel VOUT digital-to-analog converter with SPI interface | Uncategorized | 1 | Active | The 8-bit DAC43508, 10-bit DAC53508, and 12-bit DAC63508 (DACx3508) are low-power, eight-channel, voltage-output, digital-to-analog converters (DACs). The DACx3508 are specified monotonic by design across a wide power supply range from 1.8V to 5.5V. Using an external reference, the DACx3508 provides a full-scale output voltage range of 1.8V to 5.5V while consuming 0.1mA quiescent current per channel. The DACx3508 also includes per channel, user programmable, power down registers. These registers facilitate the DAC output buffers to start in a 10kΩ-AGND power-down state, and remain in this state until a power-up command is issued to these output buffers.
Low quiescent current, wide power-supply range, octal channel, and a per-channel power-down option make the DACx3508 an excellent choice for high-density, low-power, battery-operated systems.
The devices communicate through the 3-wire (write-only) serial peripheral interface (SPI). These devices also have a load DAC (LDAC) and clear (CLR) inputs.
The 8-bit DAC43508, 10-bit DAC53508, and 12-bit DAC63508 (DACx3508) are low-power, eight-channel, voltage-output, digital-to-analog converters (DACs). The DACx3508 are specified monotonic by design across a wide power supply range from 1.8V to 5.5V. Using an external reference, the DACx3508 provides a full-scale output voltage range of 1.8V to 5.5V while consuming 0.1mA quiescent current per channel. The DACx3508 also includes per channel, user programmable, power down registers. These registers facilitate the DAC output buffers to start in a 10kΩ-AGND power-down state, and remain in this state until a power-up command is issued to these output buffers.
Low quiescent current, wide power-supply range, octal channel, and a per-channel power-down option make the DACx3508 an excellent choice for high-density, low-power, battery-operated systems.
The devices communicate through the 3-wire (write-only) serial peripheral interface (SPI). These devices also have a load DAC (LDAC) and clear (CLR) inputs. |
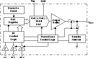
DAC657110-Bit Digital-to-Analog Converter | Development Boards, Kits, Programmers | 3 | Active | The DAC6571 is a low-power, single-channel, 10-bit buffered voltage output digital-to-analog converter (DAC). Its on-chip precision output amplifier allows rail-to-rail output swing to be achieved. The DAC6571 utilizes an I2C-compatible, two-wire serial interface that operates at clock rates up to 3.4 MBPS with address support of up to two DAC6571s on the same data bus.
The output voltage range of the DAC is 0 V to VDD. The DAC6571 incorporates a power-on-reset circuit that ensures that the DAC output powers up at zero volts and remains there until a valid write to the device takes place. The DAC6571 contains a power-down feature, accessed via the internal control register, that reduces the current consumption of the device to 50 nA at 5 V.
The low power consumption of this part in normal operation makes it ideally suited for portable battery operated equipment. The power consumption is less than 0.7 mW at VDD= 5 V reducing to 1 µW in power-down mode.
The DAC7571/6571/5571 are 12/10/8-bit, single-channel I2C DACs from the same family. The DAC7574/6574/5574 and DAC7573/6573/5573 are 12/10/8-bit, quad-channel I2C DACs. Also see the DAC8571/8574 for single/quad-channel, 16-bit I2C DACs.
The DAC6571 is a low-power, single-channel, 10-bit buffered voltage output digital-to-analog converter (DAC). Its on-chip precision output amplifier allows rail-to-rail output swing to be achieved. The DAC6571 utilizes an I2C-compatible, two-wire serial interface that operates at clock rates up to 3.4 MBPS with address support of up to two DAC6571s on the same data bus.
The output voltage range of the DAC is 0 V to VDD. The DAC6571 incorporates a power-on-reset circuit that ensures that the DAC output powers up at zero volts and remains there until a valid write to the device takes place. The DAC6571 contains a power-down feature, accessed via the internal control register, that reduces the current consumption of the device to 50 nA at 5 V.
The low power consumption of this part in normal operation makes it ideally suited for portable battery operated equipment. The power consumption is less than 0.7 mW at VDD= 5 V reducing to 1 µW in power-down mode.
The DAC7571/6571/5571 are 12/10/8-bit, single-channel I2C DACs from the same family. The DAC7574/6574/5574 and DAC7573/6573/5573 are 12/10/8-bit, quad-channel I2C DACs. Also see the DAC8571/8574 for single/quad-channel, 16-bit I2C DACs. |
| Digital to Analog Converters (DACs) Evaluation Boards | 4 | Active | |
DAC657410-bit, Quad, Digital-to-Analog Converter with I2C interface | Evaluation Boards | 3 | Active | The DAC6574 is a low-power, quad channel, 10-bit buffered voltage output DAC. Its on-chip precision output amplifier allows rail-to-rail output swing to be achieved. The DAC6574 utilizes an I²C compatible two wire serial interface supporting high-speed interface mode with address support of up to four DAC6574s for a total of 16 channels on the bus.
The DAC6574 uses VDDand GND to set the output range of the DAC. The DAC6574 incorporates a power-on-reset circuit that ensures that the DAC output powers up at zero volts and remains there until a valid write takes place to the device. The DAC6574 contains a per-channel power-down feature, accessed via the internal control register, that reduces the current consumption of the device to 200 nA at 5 V.
The low power consumption of this part in normal operation makes it ideally suited to portable battery operated equipment. The power consumption is less than 3mW at VDD= 5 V reducing to 1 µW in power-down mode.
TI offers a variety of data converters with I²C interface. See DACx57x family of 16/12/10/8 bit, single and quad channel DACs. Also see ADS7823 and ADS1100, 12-bit octal channel and 16-bit single channel ADCs.
The DAC6574 is a low-power, quad channel, 10-bit buffered voltage output DAC. Its on-chip precision output amplifier allows rail-to-rail output swing to be achieved. The DAC6574 utilizes an I²C compatible two wire serial interface supporting high-speed interface mode with address support of up to four DAC6574s for a total of 16 channels on the bus.
The DAC6574 uses VDDand GND to set the output range of the DAC. The DAC6574 incorporates a power-on-reset circuit that ensures that the DAC output powers up at zero volts and remains there until a valid write takes place to the device. The DAC6574 contains a per-channel power-down feature, accessed via the internal control register, that reduces the current consumption of the device to 200 nA at 5 V.
The low power consumption of this part in normal operation makes it ideally suited to portable battery operated equipment. The power consumption is less than 3mW at VDD= 5 V reducing to 1 µW in power-down mode.
TI offers a variety of data converters with I²C interface. See DACx57x family of 16/12/10/8 bit, single and quad channel DACs. Also see ADS7823 and ADS1100, 12-bit octal channel and 16-bit single channel ADCs. |
DAC657810-bit, Octal Channel, Ultra-Low Glitch, Voltage Output, 2-Wire Interface DAC | Integrated Circuits (ICs) | 2 | Active | The DAC5578 (8 bit), DAC6578 (10 bit), and DAC7578 (12 bit) are low-power, voltage-output, octal channel, digital-to-analog converters (DACs). The devices are monolithic, provide good linearity,and minimize undesired code-to-code transient voltages (glitch).
The devices use a versatile, 2-wire serial interface that is I2C-compatible and operates at clock rates of up to 3.4MHz. Multiple devices can share the same bus.
The devices incorporate a power-on-reset (POR) circuit that ensures the DAC output powers up to zero-scale or midscale until a valid code is written to the device. These devices also contain a power-down feature, accessed through the serial interface, that reduces the current consumption of the devices to typically 0.42µA at 5V. Power consumption is typically 2.32mW at 3V, reducing to 0.68µW in power-down mode. The low power consumption and small footprint make these devices ideal for portable, battery-operated equipment.
The DAC5578, DAC6578, and DAC7578 are drop-in and functionally-compatible with the DAC7678. All devices are available in a 4x4, QFN-24 package and a TSSOP-16 package.
The DAC5578 (8 bit), DAC6578 (10 bit), and DAC7578 (12 bit) are low-power, voltage-output, octal channel, digital-to-analog converters (DACs). The devices are monolithic, provide good linearity,and minimize undesired code-to-code transient voltages (glitch).
The devices use a versatile, 2-wire serial interface that is I2C-compatible and operates at clock rates of up to 3.4MHz. Multiple devices can share the same bus.
The devices incorporate a power-on-reset (POR) circuit that ensures the DAC output powers up to zero-scale or midscale until a valid code is written to the device. These devices also contain a power-down feature, accessed through the serial interface, that reduces the current consumption of the devices to typically 0.42µA at 5V. Power consumption is typically 2.32mW at 3V, reducing to 0.68µW in power-down mode. The low power consumption and small footprint make these devices ideal for portable, battery-operated equipment.
The DAC5578, DAC6578, and DAC7578 are drop-in and functionally-compatible with the DAC7678. All devices are available in a 4x4, QFN-24 package and a TSSOP-16 package. |