| Integrated Circuits (ICs) | 2 | Obsolete | |
| Integrated Circuits (ICs) | 2 | Obsolete | |
CDCDB4004-output clock buffer for PCIe® Gen 1 to Gen 6 | Integrated Circuits (ICs) | 1 | Active | The CDCDB400 is a 4-output LP-HCSL, DB800ZL-compliant, clock buffer capable of distributing the reference clock for PCIe Gen 1-6, QuickPath Interconnect (QPI), UPI, SAS, and SATA interfaces in CC, SRNS, or SRIS architectures. The SMBus interface and four output enable pins allow the configuration and control of all four outputs individually. The CDCDB400 is a DB800ZL derivative buffer and meets or exceeds the system parameters in the DB800ZL specification. The device also meets or exceeds the parameters in the DB2000Q specification. The CDCDB400 is packaged in a 5-mm × 5-mm, 32-pin VQFN package.
The CDCDB400 is a 4-output LP-HCSL, DB800ZL-compliant, clock buffer capable of distributing the reference clock for PCIe Gen 1-6, QuickPath Interconnect (QPI), UPI, SAS, and SATA interfaces in CC, SRNS, or SRIS architectures. The SMBus interface and four output enable pins allow the configuration and control of all four outputs individually. The CDCDB400 is a DB800ZL derivative buffer and meets or exceeds the system parameters in the DB800ZL specification. The device also meets or exceeds the parameters in the DB2000Q specification. The CDCDB400 is packaged in a 5-mm × 5-mm, 32-pin VQFN package. |
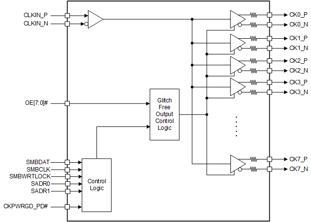
CDCDB8008-output clock buffer for PCIe® Gen 1 to Gen 6 | Integrated Circuits (ICs) | 2 | Active | The CDCDB800 is a 8-output LP-HCSL, DB800ZL-compliant, clock buffer capable of distributing the reference clock for PCIe Gen 1-6, QuickPath Interconnect (QPI), UPI, SAS, and SATA interfaces. The SMBus interface and eight output enable pins allow the configuration and control of all eight outputs individually. The CDCDB800 is a DB800ZL derivative buffer and meets or exceeds the system parameters in the DB800ZL specification. It also meets or exceeds the parameters in the DB2000Q specification. The CDCDB800 is packaged in a 6-mm × 6-mm, 48-pin VQFN package.
The CDCDB800 is a 8-output LP-HCSL, DB800ZL-compliant, clock buffer capable of distributing the reference clock for PCIe Gen 1-6, QuickPath Interconnect (QPI), UPI, SAS, and SATA interfaces. The SMBus interface and eight output enable pins allow the configuration and control of all eight outputs individually. The CDCDB800 is a DB800ZL derivative buffer and meets or exceeds the system parameters in the DB800ZL specification. It also meets or exceeds the parameters in the DB2000Q specification. The CDCDB800 is packaged in a 6-mm × 6-mm, 48-pin VQFN package. |
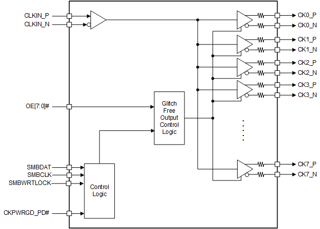
CDCDB8038-output clock buffer for PCIe® Gen 1 to Gen 6 with selectable SMBus addresses | Clock Buffers, Drivers | 4 | Active | The CDCDB803 is a 8-output LP-HCSL, DB800ZL-compliant, clock buffer capable of distributing the reference clock for PCIe Gen 1-6, QuickPath Interconnect (QPI), UPI, SAS, and SATA interfaces. The SMBus interface and eight output enable pins allow the configuration and control of all eight outputs individually. The CDCDB803 is a DB800ZL derivative buffer and meets or exceeds the system parameters in the DB800ZL specification. It also meets or exceeds the parameters in the DB2000Q specification. The CDCDB803 is packaged in a 6-mm × 6-mm, 48-pin VQFN package.
The CDCDB803 is a 8-output LP-HCSL, DB800ZL-compliant, clock buffer capable of distributing the reference clock for PCIe Gen 1-6, QuickPath Interconnect (QPI), UPI, SAS, and SATA interfaces. The SMBus interface and eight output enable pins allow the configuration and control of all eight outputs individually. The CDCDB803 is a DB800ZL derivative buffer and meets or exceeds the system parameters in the DB800ZL specification. It also meets or exceeds the parameters in the DB2000Q specification. The CDCDB803 is packaged in a 6-mm × 6-mm, 48-pin VQFN package. |
| Clock Generators, PLLs, Frequency Synthesizers | 2 | Obsolete | |
CDCE180055/10 outputs clock buffer with divider | Clock Generators, PLLs, Frequency Synthesizers | 1 | Active | The CDCE18005 is a high performance clock distributor featuring a high degree of configurability via a SPI interface, and programmable start up modes determined by on-chip EEPROM. Specifically tailored for buffering clocks for data converters and high-speed digital signals, the CDCE18005 achieves low additive jitter in the 50 fs RMS(1)range. The clock distribution block includes five individually programmable outputs that can be configured to provide different combinations of output formats (LVPECL, LVDS, LVCMOS). Each output can also be programmed to a unique output frequency (up to 1.5 GHz(2)
The CDCE18005 is a high performance clock distributor featuring a high degree of configurability via a SPI interface, and programmable start up modes determined by on-chip EEPROM. Specifically tailored for buffering clocks for data converters and high-speed digital signals, the CDCE18005 achieves low additive jitter in the 50 fs RMS(1)range. The clock distribution block includes five individually programmable outputs that can be configured to provide different combinations of output formats (LVPECL, LVDS, LVCMOS). Each output can also be programmed to a unique output frequency (up to 1.5 GHz(2) |
CDCE421AFully integrated wide range low-jitter crystal oscillator clock generator | Clock/Timing | 7 | Active | The CDCE421A is a high-performance, low phase noise clock generator. It has two fully-integrated, low-noise, LC-based voltage-controlled oscillators (VCOs) that operate in the 1.750-GHz to 2.350-GHz frequency range. It also features an integrated crystal oscillator that operates in conjunction with an external AT-cut crystal to produce a stable frequency reference for the phase-locked loop (PLL) based frequency synthesizer.
The output frequency (fOUT) is proportional to the frequency of the input crystal (fXTAL). The prescaler divider, feedback divider, output divider, and VCO selection set the output frequency with respect to fXTAL.
In the CDCE421A, the feedback divider is set automatically with respect to the prescaler setting. The product of the prescaler and the feedback divider should be between 60 and 64 as shown in to maintain a stable control loop.
The CDCE421A supports one differential LVDS clock output or one differential LVPECL output. All device settings are programmable through a proprietary simple serial interface (SSI).
The device operates in 3.3-V supply environment for both LVPECL and LVDS outputs and is characterized for operation from -40°C to +85°C. The CDCE421A is available in a QFN-24 4-mm × 4-mm package.
The CDCE421A provides several device enhancements to the CDCE421.
The CDCE421A is a high-performance, low phase noise clock generator. It has two fully-integrated, low-noise, LC-based voltage-controlled oscillators (VCOs) that operate in the 1.750-GHz to 2.350-GHz frequency range. It also features an integrated crystal oscillator that operates in conjunction with an external AT-cut crystal to produce a stable frequency reference for the phase-locked loop (PLL) based frequency synthesizer.
The output frequency (fOUT) is proportional to the frequency of the input crystal (fXTAL). The prescaler divider, feedback divider, output divider, and VCO selection set the output frequency with respect to fXTAL.
In the CDCE421A, the feedback divider is set automatically with respect to the prescaler setting. The product of the prescaler and the feedback divider should be between 60 and 64 as shown in to maintain a stable control loop.
The CDCE421A supports one differential LVDS clock output or one differential LVPECL output. All device settings are programmable through a proprietary simple serial interface (SSI).
The device operates in 3.3-V supply environment for both LVPECL and LVDS outputs and is characterized for operation from -40°C to +85°C. The CDCE421A is available in a QFN-24 4-mm × 4-mm package.
The CDCE421A provides several device enhancements to the CDCE421. |
CDCE62002Four output clock generator/jitter cleaner with integrated dual VCOs | Evaluation Boards | 2 | Active | The CDCE62002 device is a high-performance clock generator featuring low output jitter, a high degree of configurability through a SPI interface, and programmable start-up modes determined by on-chip EEPROM. Specifically tailored for clocking data converters and high-speed digital signals, the CDCE62002 achieves jitter performance under 0.5 ps RMS(1).
It incorporates a synthesizer block with partially integrated loop filter, a clock distribution block including programmable output formats, and an input block featuring an innovative smart multiplexer. The clock distribution block includes two individually programmable outputs that can be configured to provide different combinations of output formats (LVPECL, LVDS, LVCMOS). Each output can also be programmed to a unique output frequency (ranging from 10.94 MHz to 1.175 GHz(2)). If Both outputs are configured in single-ended mode (such as LVCMOS), the CDCE62002 supports up to four outputs. The input block includes one universal differential inputs which support frequencies up to 500 MHz and an auxiliary input that can be configured to connect to an external AT-Cut crystal through an onboard oscillator block. The smart input multiplexer has two modes of operation, manual and automatic. In manual mode, the user selects the synthesizer reference through the SPI interface. In automatic mode, the input multiplexer will automatically select between the highest priority input clock available.
(1)10-kHz to 20-MHz integration bandwidth.(2)Frequency range depends on operational mode and output format selected.
The CDCE62002 device is a high-performance clock generator featuring low output jitter, a high degree of configurability through a SPI interface, and programmable start-up modes determined by on-chip EEPROM. Specifically tailored for clocking data converters and high-speed digital signals, the CDCE62002 achieves jitter performance under 0.5 ps RMS(1).
It incorporates a synthesizer block with partially integrated loop filter, a clock distribution block including programmable output formats, and an input block featuring an innovative smart multiplexer. The clock distribution block includes two individually programmable outputs that can be configured to provide different combinations of output formats (LVPECL, LVDS, LVCMOS). Each output can also be programmed to a unique output frequency (ranging from 10.94 MHz to 1.175 GHz(2)). If Both outputs are configured in single-ended mode (such as LVCMOS), the CDCE62002 supports up to four outputs. The input block includes one universal differential inputs which support frequencies up to 500 MHz and an auxiliary input that can be configured to connect to an external AT-Cut crystal through an onboard oscillator block. The smart input multiplexer has two modes of operation, manual and automatic. In manual mode, the user selects the synthesizer reference through the SPI interface. In automatic mode, the input multiplexer will automatically select between the highest priority input clock available.
(1)10-kHz to 20-MHz integration bandwidth.(2)Frequency range depends on operational mode and output format selected. |
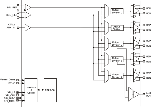
CDCE620055/10 outputs clock generator/jitter cleaner with integrated dual VCO | Clock Generators, PLLs, Frequency Synthesizers | 1 | Active | The CDCE62005 is a high performance clock generator and distributor featuring low output jitter, a high degree of configurability via a SPI interface, and programmable start up modes determined by on-chip EEPROM. Specifically tailored for clocking data converters and high-speed digital signals, the CDCE62005 achieves jitter performance well under 1 ps RMS (10 kHz to 20 MHz integration bandwidth).
The CDCE62005 incorporates a synthesizer block with partially integrated loop filter, a clock distribution block including programmable output formats, and an input block featuring an innovative smart multiplexer. The clock distribution block includes five individually programmable outputs that can be configured to provide different combinations of output formats (LVPECL, LVDS, LVCMOS). Each output can also be programmed to a unique output frequency (up to 1.5 GHz) and skew relationship via a programmable delay block (note that frequency range depends on operational mode and output format selected). If all outputs are configured in single-ended mode (for example, LVCMOS), the CDCE62005 supports up to ten outputs. Each output can select one of four clock sources to condition and distribute including any of the three clock inputs or the output of the frequency synthesizer. The input block includes two universal differential inputs which support frequencies in the range of 40 kHz to 500 MHz and an auxiliary input that can be configured to connect to an external crystal via an on chip oscillator block.
The smart input multiplexer has two modes of operation, manual and automatic. In manual mode, the user selects the synthesizer reference via the SPI interface. In automatic mode, the input multiplexer will automatically select between the highest priority input clock available.
The CDCE62005 is a high performance clock generator and distributor featuring low output jitter, a high degree of configurability via a SPI interface, and programmable start up modes determined by on-chip EEPROM. Specifically tailored for clocking data converters and high-speed digital signals, the CDCE62005 achieves jitter performance well under 1 ps RMS (10 kHz to 20 MHz integration bandwidth).
The CDCE62005 incorporates a synthesizer block with partially integrated loop filter, a clock distribution block including programmable output formats, and an input block featuring an innovative smart multiplexer. The clock distribution block includes five individually programmable outputs that can be configured to provide different combinations of output formats (LVPECL, LVDS, LVCMOS). Each output can also be programmed to a unique output frequency (up to 1.5 GHz) and skew relationship via a programmable delay block (note that frequency range depends on operational mode and output format selected). If all outputs are configured in single-ended mode (for example, LVCMOS), the CDCE62005 supports up to ten outputs. Each output can select one of four clock sources to condition and distribute including any of the three clock inputs or the output of the frequency synthesizer. The input block includes two universal differential inputs which support frequencies in the range of 40 kHz to 500 MHz and an auxiliary input that can be configured to connect to an external crystal via an on chip oscillator block.
The smart input multiplexer has two modes of operation, manual and automatic. In manual mode, the user selects the synthesizer reference via the SPI interface. In automatic mode, the input multiplexer will automatically select between the highest priority input clock available. |