| Development Boards, Kits, Programmers | 4 | Active | |
| Voltage Regulators - Linear, Low Drop Out (LDO) Regulators | 3 | Active | |
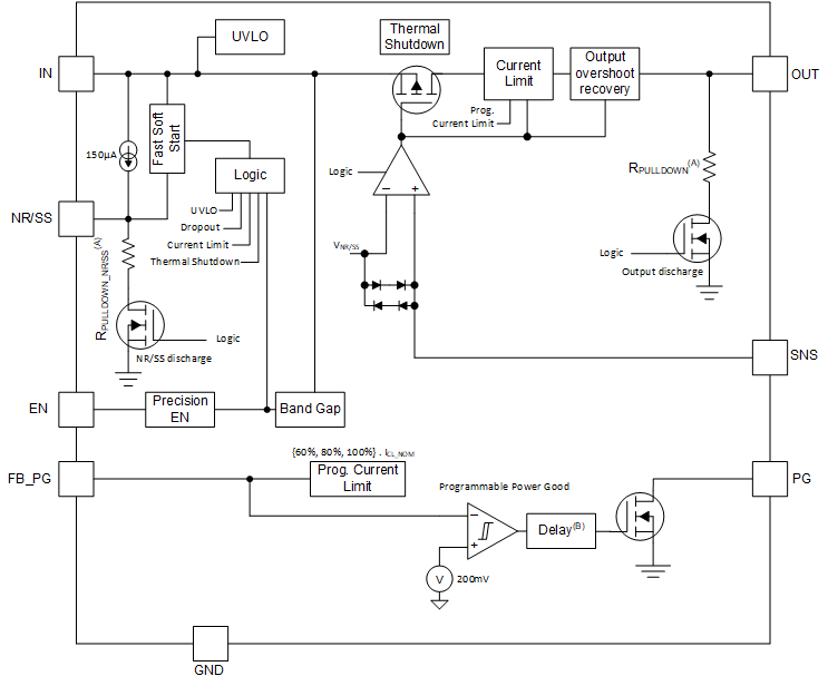
TPS7A90500-mA, low-noise, high-PSRR, adjustable ultra-low-dropout voltage regulator with high-accuracy | Voltage Regulators - Linear, Low Drop Out (LDO) Regulators | 1 | Active | The TPS7A90 is a low-noise (4.7 µVRMS), low-dropout (LDO) voltage regulator capable of sourcing 500 mA with only 100 mV of maximum dropout to 5 V and 200 mV to 5.7 V.
The TPS7A90 output is adjustable with external resistors from 0.8 V to 5.7 V. The TPS7A90 wide input voltage range supports operation as low as 1.4 V and up to 6.5 V.
With 1% output voltage accuracy (over line, load, and temperature) and soft-start capabilities to reduce in-rush current, the TPS7A90 is ideal for powering sensitive analog low-voltage devices [such as voltage-controlled oscillators (VCOs), analog-to-digital converters (ADCs), and digital-to-analog converters (DACs)].
The TPS7A90 is designed to power noise-sensitive components such as those found in high-speed communication, video, medical, or test and measurement applications. The very low 4.7-µVRMSoutput noise and wideband PSRR (30 dB at 1 MHz) minimizes phase noise and clock jitter. These features maximize performance of clocking devices, ADCs, and DACs.
The TPS7A90 is a low-noise (4.7 µVRMS), low-dropout (LDO) voltage regulator capable of sourcing 500 mA with only 100 mV of maximum dropout to 5 V and 200 mV to 5.7 V.
The TPS7A90 output is adjustable with external resistors from 0.8 V to 5.7 V. The TPS7A90 wide input voltage range supports operation as low as 1.4 V and up to 6.5 V.
With 1% output voltage accuracy (over line, load, and temperature) and soft-start capabilities to reduce in-rush current, the TPS7A90 is ideal for powering sensitive analog low-voltage devices [such as voltage-controlled oscillators (VCOs), analog-to-digital converters (ADCs), and digital-to-analog converters (DACs)].
The TPS7A90 is designed to power noise-sensitive components such as those found in high-speed communication, video, medical, or test and measurement applications. The very low 4.7-µVRMSoutput noise and wideband PSRR (30 dB at 1 MHz) minimizes phase noise and clock jitter. These features maximize performance of clocking devices, ADCs, and DACs. |
TPS7A9001500-mA, low-noise, high-PSRR, adjustable ultra-low-dropout voltage regulator with high-accuracy | Power Management (PMIC) | 1 | Active | The TPS7A90 is a low-noise (4.7 µVRMS), low-dropout (LDO) voltage regulator capable of sourcing 500 mA with only 100 mV of maximum dropout to 5 V and 200 mV to 5.7 V.
The TPS7A90 output is adjustable with external resistors from 0.8 V to 5.7 V. The TPS7A90 wide input voltage range supports operation as low as 1.4 V and up to 6.5 V.
With 1% output voltage accuracy (over line, load, and temperature) and soft-start capabilities to reduce in-rush current, the TPS7A90 is ideal for powering sensitive analog low-voltage devices [such as voltage-controlled oscillators (VCOs), analog-to-digital converters (ADCs), and digital-to-analog converters (DACs)].
The TPS7A90 is designed to power noise-sensitive components such as those found in high-speed communication, video, medical, or test and measurement applications. The very low 4.7-µVRMSoutput noise and wideband PSRR (30 dB at 1 MHz) minimizes phase noise and clock jitter. These features maximize performance of clocking devices, ADCs, and DACs.
The TPS7A90 is a low-noise (4.7 µVRMS), low-dropout (LDO) voltage regulator capable of sourcing 500 mA with only 100 mV of maximum dropout to 5 V and 200 mV to 5.7 V.
The TPS7A90 output is adjustable with external resistors from 0.8 V to 5.7 V. The TPS7A90 wide input voltage range supports operation as low as 1.4 V and up to 6.5 V.
With 1% output voltage accuracy (over line, load, and temperature) and soft-start capabilities to reduce in-rush current, the TPS7A90 is ideal for powering sensitive analog low-voltage devices [such as voltage-controlled oscillators (VCOs), analog-to-digital converters (ADCs), and digital-to-analog converters (DACs)].
The TPS7A90 is designed to power noise-sensitive components such as those found in high-speed communication, video, medical, or test and measurement applications. The very low 4.7-µVRMSoutput noise and wideband PSRR (30 dB at 1 MHz) minimizes phase noise and clock jitter. These features maximize performance of clocking devices, ADCs, and DACs. |
| Power Management (PMIC) | 2 | Active | |
| Evaluation Boards | 1 | Active | |
TPS7A92012-A, low-noise, high-PSRR, adjustable ultra-low-dropout voltage regulator with high-accuracy | Power Management (PMIC) | 2 | Active | The TPS7A92 is a low-noise (4.8 µVRMS), low-dropout (LDO) voltage regulator capable of sourcing 2 A with only 180 mV of dropout.
The TPS7A92 output is adjustable with external resistors from 0.8 V to 5.2 V. The TPS7A92 wide input-voltage range supports operation as low as 1.4 V and up to 6.5 V.
With 1% output voltage accuracy (over line, load, and temperature) and soft-start capabilities to reduce in-rush current, the TPS7A92 is ideal for powering sensitive analog low-voltage devices [such as voltage-controlled oscillators (VCOs), analog-to-digital converters (ADCs), digital-to-analog converters (DACs), high-end processors, and field-programmable gate arrays (FPGAs)].
The TPS7A92 is designed to power noise-sensitive components such as those found in high-speed communication, video, medical, or test and measurement applications. The very low 4.6-µVRMSoutput noise and wideband PSRR (40 dB at 1 MHz) minimizes phase noise and clock jitter. These features maximize performance of clocking devices, ADCs, and DACs.
The TPS7A92 is a low-noise (4.8 µVRMS), low-dropout (LDO) voltage regulator capable of sourcing 2 A with only 180 mV of dropout.
The TPS7A92 output is adjustable with external resistors from 0.8 V to 5.2 V. The TPS7A92 wide input-voltage range supports operation as low as 1.4 V and up to 6.5 V.
With 1% output voltage accuracy (over line, load, and temperature) and soft-start capabilities to reduce in-rush current, the TPS7A92 is ideal for powering sensitive analog low-voltage devices [such as voltage-controlled oscillators (VCOs), analog-to-digital converters (ADCs), digital-to-analog converters (DACs), high-end processors, and field-programmable gate arrays (FPGAs)].
The TPS7A92 is designed to power noise-sensitive components such as those found in high-speed communication, video, medical, or test and measurement applications. The very low 4.6-µVRMSoutput noise and wideband PSRR (40 dB at 1 MHz) minimizes phase noise and clock jitter. These features maximize performance of clocking devices, ADCs, and DACs. |
TPS7A941-A, ultra-low noise, ultra-high PSRR, RF voltage regulator | Voltage Regulators - Linear, Low Drop Out (LDO) Regulators | 1 | Active | The TPS7A94 is an ultra-low-noise (0.46 µV RMS), low-dropout (LDO) voltage regulator capable of sourcing 1 A with only 150 mV of dropout. The low dropout, in conjunction with a wide bandwidth error amplifier, allows for very high PSRR (110 dB at 1 kHz and 50 dB at 1 MHz) under low operating headroom (500 mV) and high output current (750 mA).
The device output is adjustable from 0 V to 5.5 V with an external resistor. With the wide input voltage range, the device supports operation as low as 1.7 V and up to 5.7 V. The device includes programmable current limit, programmable PG threshold, and precision enable, allowing better control in the application.
With the high-accuracy reference and wide-bandwidth topology, the device can be easily paralleled to achieve lower noise and higher current.
With 1% output voltage accuracy (over line, load, and temperature) and soft-start capabilities to reduce inrush current, the device is an excellent choice for powering sensitive analog low-voltage devices.
The TPS7A94 is an ultra-low-noise (0.46 µV RMS), low-dropout (LDO) voltage regulator capable of sourcing 1 A with only 150 mV of dropout. The low dropout, in conjunction with a wide bandwidth error amplifier, allows for very high PSRR (110 dB at 1 kHz and 50 dB at 1 MHz) under low operating headroom (500 mV) and high output current (750 mA).
The device output is adjustable from 0 V to 5.5 V with an external resistor. With the wide input voltage range, the device supports operation as low as 1.7 V and up to 5.7 V. The device includes programmable current limit, programmable PG threshold, and precision enable, allowing better control in the application.
With the high-accuracy reference and wide-bandwidth topology, the device can be easily paralleled to achieve lower noise and higher current.
With 1% output voltage accuracy (over line, load, and temperature) and soft-start capabilities to reduce inrush current, the device is an excellent choice for powering sensitive analog low-voltage devices. |
TPS7A962-A, ultra-low noise ultra-high PSRR RF voltage regulator | Power Management (PMIC) | 1 | Active | The TPS7A96 is an ultra-low noise (0.5 µV RMS), low-dropout (LDO) voltage regulator capable of sourcing 2 A with only 200 mV of dropout. The low dropout, in conjunction with a wide bandwidth error amplifier, allows for very high PSRR (104 dB at 1 kHz and 48 dB at 1 MHz) under low operating headroom (500 mV) and high output current (1.75 A).
The device output is adjustable from 0.4 V to 5.5 V with an external resistor. With the wide input voltage range, the device supports operation as low as 1.9 V and up to 5.7 V. The device includes a programmable current limit, programmable PG threshold, and precision enable, allowing better control in the application.
With the high-accuracy reference and wide-bandwidth topology, the device can be easily paralleled to achieve lower noise and higher current.
With 1% output voltage accuracy (over line, load, and temperature) and soft-start capabilities to reduce inrush current, the device is designed for powering sensitive analog low-voltage devices.
The TPS7A96 is an ultra-low noise (0.5 µV RMS), low-dropout (LDO) voltage regulator capable of sourcing 2 A with only 200 mV of dropout. The low dropout, in conjunction with a wide bandwidth error amplifier, allows for very high PSRR (104 dB at 1 kHz and 48 dB at 1 MHz) under low operating headroom (500 mV) and high output current (1.75 A).
The device output is adjustable from 0.4 V to 5.5 V with an external resistor. With the wide input voltage range, the device supports operation as low as 1.9 V and up to 5.7 V. The device includes a programmable current limit, programmable PG threshold, and precision enable, allowing better control in the application.
With the high-accuracy reference and wide-bandwidth topology, the device can be easily paralleled to achieve lower noise and higher current.
With 1% output voltage accuracy (over line, load, and temperature) and soft-start capabilities to reduce inrush current, the device is designed for powering sensitive analog low-voltage devices. |
| Linear Voltage Regulator Evaluation Boards | 1 | Active | |