T
Texas Instruments
| Series | Category | # Parts | Status | Description |
|---|---|---|---|---|
| Part | Spec A | Spec B | Spec C | Spec D | Description |
|---|---|---|---|---|---|
| Series | Category | # Parts | Status | Description |
|---|---|---|---|---|
| Part | Spec A | Spec B | Spec C | Spec D | Description |
|---|---|---|---|---|---|
| Series | Category | # Parts | Status | Description |
|---|---|---|---|---|
| Voltage Regulators - Linear, Low Drop Out (LDO) Regulators | 1 | Active | ||
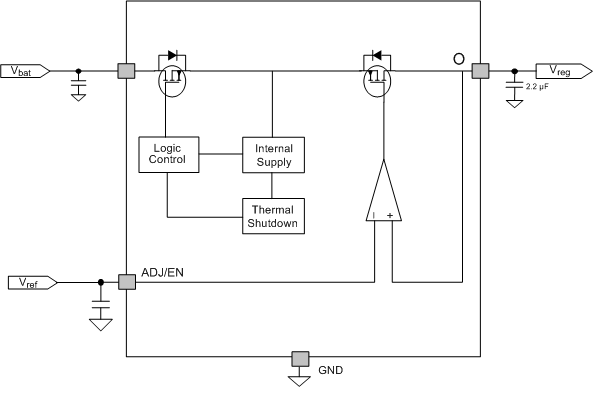
TPS7B4253-Q1Automotive 300-mA, off-battery (40-V), adjustable voltage-tracking low-dropout voltage regulator | Voltage Regulators - Linear, Low Drop Out (LDO) Regulators | 2 | Active | For automotive off-board sensors and small current off-board modules, the power supply is through a long cable from the main board. In such cases, protection is required in the power devices for the off-board loads to prevent the onboard components from damage during a short to GND or short to battery caused by a broken cable. Off-board sensors require consistent power supply as onboard components to secure high accuracy of data acquisition.
The TPS7B4253-Q1 device is designed for automotive applications with a 45-V load dump. The device can either be used as one tracking low-dropout (LDO) regulator or voltage tracker to build one closed power loop for off-board sensors with an onboard main supply. The output of the device is accurately regulated by a reference voltage at the ADJ pin.
To provide an accurate power supply to the off-board modules, the device offers a 4-mV ultralow tracking tolerance between the ADJ and FB pins across temperature. The back-to-back PMOS topology eliminates the need for an external diode under reverse polarity condition. The TPS7B4253-Q1 device also includes thermal shutdown, inductive clamp, overload, and short-to-battery protection to prevent damage to onboard components during extreme conditions.
For automotive off-board sensors and small current off-board modules, the power supply is through a long cable from the main board. In such cases, protection is required in the power devices for the off-board loads to prevent the onboard components from damage during a short to GND or short to battery caused by a broken cable. Off-board sensors require consistent power supply as onboard components to secure high accuracy of data acquisition.
The TPS7B4253-Q1 device is designed for automotive applications with a 45-V load dump. The device can either be used as one tracking low-dropout (LDO) regulator or voltage tracker to build one closed power loop for off-board sensors with an onboard main supply. The output of the device is accurately regulated by a reference voltage at the ADJ pin.
To provide an accurate power supply to the off-board modules, the device offers a 4-mV ultralow tracking tolerance between the ADJ and FB pins across temperature. The back-to-back PMOS topology eliminates the need for an external diode under reverse polarity condition. The TPS7B4253-Q1 device also includes thermal shutdown, inductive clamp, overload, and short-to-battery protection to prevent damage to onboard components during extreme conditions. |
TPS7B4254Automotive 150-mA, off-battery (40-V), adjustable voltage-tracking low-dropout voltage regulator | Integrated Circuits (ICs) | 2 | Active | For automotive off-board sensors and low-current off-board modules, the power supply is through a long cable from the main board. In such cases, protection is required in the power devices for the off-board loads to prevent the onboard components from damage during a short to GND or short to battery caused by a broken cable. Off-board sensors require a power supply as consistent as that for onboard components to secure high accuracy of data acquisition.
The TPS7B4254-Q1 device is designed for automotive applications with a 45-V load dump. The device can either be used as one tracking low-dropout (LDO) regulator or as a voltage tracker to build one closed power loop for off-board sensors with an onboard main supply. The output of the device is accurately regulated by a reference voltage at the ADJ pin.
To provide an accurate power supply to the off-board modules, the device offers a 4-mV ultralow tracking tolerance between the ADJ and FB pins across temperature. The back-to-back PMOS topology eliminates the need for an external diode under a reverse-polarity condition. The TPS7B4254-Q1 device also includes thermal shutdown, inductive clamp, overload, and short-to-battery protection to prevent damage to onboard components during extreme conditions.
For automotive off-board sensors and low-current off-board modules, the power supply is through a long cable from the main board. In such cases, protection is required in the power devices for the off-board loads to prevent the onboard components from damage during a short to GND or short to battery caused by a broken cable. Off-board sensors require a power supply as consistent as that for onboard components to secure high accuracy of data acquisition.
The TPS7B4254-Q1 device is designed for automotive applications with a 45-V load dump. The device can either be used as one tracking low-dropout (LDO) regulator or as a voltage tracker to build one closed power loop for off-board sensors with an onboard main supply. The output of the device is accurately regulated by a reference voltage at the ADJ pin.
To provide an accurate power supply to the off-board modules, the device offers a 4-mV ultralow tracking tolerance between the ADJ and FB pins across temperature. The back-to-back PMOS topology eliminates the need for an external diode under a reverse-polarity condition. The TPS7B4254-Q1 device also includes thermal shutdown, inductive clamp, overload, and short-to-battery protection to prevent damage to onboard components during extreme conditions. |
TPS7B425570-mA 40-V voltage-tracking low-dropout (LDO) regulator with 5-mV tracking tolerance | Power Management (PMIC) | 1 | Active | The TPS7B4255 is a low-dropout (LDO) voltage-tracking regulator, with high tracking accuracy and excellent load and line transient response. The device is available in a 5-pin, SOT-23 (DBV) package. The TPS7B4255 is designed to supply off-board sensors in industrial applications such as condition monitoring sensor systems. The device provides integrated protection features such as reverse polarity, output short to supply and ground, current limit, and thermal shutdown to protect against the high risk of cable failures in an off-board power system. The device is designed to survive a 45-V (absolute maximum) input voltage during extreme transient events.
A reference voltage applied at the ADJ/EN pin is effectively tracked with high accuracy for loads up to 70 mA. The high tracking accuracy provides accurate power supply to off-board modules and enables better accuracy when making measurements using ratiometric sensors.
By setting the ADJ/EN input pin low, the TPS7B4255 switches to standby mode and reduces the quiescent current to the minimum value.
The TPS7B4255 is a low-dropout (LDO) voltage-tracking regulator, with high tracking accuracy and excellent load and line transient response. The device is available in a 5-pin, SOT-23 (DBV) package. The TPS7B4255 is designed to supply off-board sensors in industrial applications such as condition monitoring sensor systems. The device provides integrated protection features such as reverse polarity, output short to supply and ground, current limit, and thermal shutdown to protect against the high risk of cable failures in an off-board power system. The device is designed to survive a 45-V (absolute maximum) input voltage during extreme transient events.
A reference voltage applied at the ADJ/EN pin is effectively tracked with high accuracy for loads up to 70 mA. The high tracking accuracy provides accurate power supply to off-board modules and enables better accuracy when making measurements using ratiometric sensors.
By setting the ADJ/EN input pin low, the TPS7B4255 switches to standby mode and reduces the quiescent current to the minimum value. |
TPS7B4255-Q1Automotive, 70-mA 40-V voltage-tracking low-dropout (LDO) regulator with 5-mV tracking tolerance | Voltage Regulators - Linear, Low Drop Out (LDO) Regulators | 2 | Active | The TPS7B4255-Q1 is a low-dropout (LDO) voltage-tracking regulator, with high tracking accuracy and excellent load and line transient response. The device is available in two 5-pin, SOT-23 packages (DBV and DYB). The TPS7B4255-Q1 is designed to supply off-board sensors in automotive applications such as powertrain systems. Because the risk of failure in cables that deliver off-board power is high, the device comes with integrated protection features against fault conditions such as reverse current (short to battery), reverse polarity, output short to ground (current limit), and overtemperature (thermal shutdown). The device is designed to handle a 45-V (absolute maximum) input voltage and survive the automotive load dump transient conditions.
A reference voltage applied at the ADJ/EN pin is effectively tracked at the OUT pin with very tight tolerance for loads up to 70 mA. The TPS7B4255-Q1 can therefore deliver the power-supply voltage to the off-board sensors with high precision, which can help improve the reliability and accuracy of measurements made using ratiometric sensors.
By setting the ADJ/EN input pin low, the TPS7B4255-Q1 switches to standby mode and reduces the quiescent current of the LDO to less than 3.25 µA.
The TPS7B4255-Q1 is a low-dropout (LDO) voltage-tracking regulator, with high tracking accuracy and excellent load and line transient response. The device is available in two 5-pin, SOT-23 packages (DBV and DYB). The TPS7B4255-Q1 is designed to supply off-board sensors in automotive applications such as powertrain systems. Because the risk of failure in cables that deliver off-board power is high, the device comes with integrated protection features against fault conditions such as reverse current (short to battery), reverse polarity, output short to ground (current limit), and overtemperature (thermal shutdown). The device is designed to handle a 45-V (absolute maximum) input voltage and survive the automotive load dump transient conditions.
A reference voltage applied at the ADJ/EN pin is effectively tracked at the OUT pin with very tight tolerance for loads up to 70 mA. The TPS7B4255-Q1 can therefore deliver the power-supply voltage to the off-board sensors with high precision, which can help improve the reliability and accuracy of measurements made using ratiometric sensors.
By setting the ADJ/EN input pin low, the TPS7B4255-Q1 switches to standby mode and reduces the quiescent current of the LDO to less than 3.25 µA. |
TPS7B4256-Q1Automotive, 70-mA 40-V voltage-tracking low-dropout regulator with FB and 6-mV tracking tolerance | Voltage Regulators - Linear, Low Drop Out (LDO) Regulators | 2 | Active | The TPS7B4256-Q1 is a monolithic, integrated, low-dropout (LDO) voltage tracker. The device is available in 8-pin SOIC and HSOIC packages. The TPS7B4256-Q1 is designed to provide power supply to off-board sensors in an automotive environment. Because the risk of failure in cables that deliver off-board power is high, the device comes with integrated protection features against fault conditions such as short to battery, reverse polarity, output short to ground (current limit), and overtemperature (thermal shutdown). The device incorporates a back-to-back PMOS topology that eliminates the need for an external diode that is otherwise required to help protect against fault conditions that result in flow of reverse current. The device is designed to handle a 45-V (absolute maximum) input voltage and survive the automotive load dump transient conditions.
A reference voltage applied at the adjustable input pin (ADJ/EN) is tracked with a very tight 6 mV (max) tolerance at the FB pin across temperature. This tracking enables the TPS7B4256-Q1 to deliver a power-supply voltage with high precision for loads up to 70 mA. The reference voltage can be directly connected to the ADJ/EN pin or scaled down to lower values with the help of an external resistor divider at the ADJ/EN pin to a minimum of 2 V. The output voltage can be made equal to the voltage at the ADJ/EN pin (± the tracking tolerance) by tying the FB pin directly to the OUT pin or scaled to higher values with the help of a resistive voltage divider between the FB and the OUT pin.
The TPS7B4256-Q1 provides an effective buffer to the reference voltage of an ADC and securely transmits this voltage (or a scaled version thereof) over a long cable to power off-board sensors. If the sensor is ratiometric and the output is sampled by the ADC, the described features of the TPS7B4256-Q1 help significantly improve the reliability and accuracy of the sensor measurements.
By setting the ADJ/EN input pin low, the TPS7B4256-Q1 switches to standby mode and reduces the quiescent current consumption of the LDO to less than 3.5 µA.
The TPS7B4256-Q1 is a monolithic, integrated, low-dropout (LDO) voltage tracker. The device is available in 8-pin SOIC and HSOIC packages. The TPS7B4256-Q1 is designed to provide power supply to off-board sensors in an automotive environment. Because the risk of failure in cables that deliver off-board power is high, the device comes with integrated protection features against fault conditions such as short to battery, reverse polarity, output short to ground (current limit), and overtemperature (thermal shutdown). The device incorporates a back-to-back PMOS topology that eliminates the need for an external diode that is otherwise required to help protect against fault conditions that result in flow of reverse current. The device is designed to handle a 45-V (absolute maximum) input voltage and survive the automotive load dump transient conditions.
A reference voltage applied at the adjustable input pin (ADJ/EN) is tracked with a very tight 6 mV (max) tolerance at the FB pin across temperature. This tracking enables the TPS7B4256-Q1 to deliver a power-supply voltage with high precision for loads up to 70 mA. The reference voltage can be directly connected to the ADJ/EN pin or scaled down to lower values with the help of an external resistor divider at the ADJ/EN pin to a minimum of 2 V. The output voltage can be made equal to the voltage at the ADJ/EN pin (± the tracking tolerance) by tying the FB pin directly to the OUT pin or scaled to higher values with the help of a resistive voltage divider between the FB and the OUT pin.
The TPS7B4256-Q1 provides an effective buffer to the reference voltage of an ADC and securely transmits this voltage (or a scaled version thereof) over a long cable to power off-board sensors. If the sensor is ratiometric and the output is sampled by the ADC, the described features of the TPS7B4256-Q1 help significantly improve the reliability and accuracy of the sensor measurements.
By setting the ADJ/EN input pin low, the TPS7B4256-Q1 switches to standby mode and reduces the quiescent current consumption of the LDO to less than 3.5 µA. |
| Development Boards, Kits, Programmers | 1 | Active | ||
TPS7B63-Q1Automotive 300-mA, off-battery (40-V), high-PSRR, low-IQ, low-dropout voltage regulator | Voltage Regulators - Linear, Low Drop Out (LDO) Regulators | 1 | Active | In automotive microcontroller or microprocessor power-supply applications, the watchdog is used to monitor the microcontroller working status to prevent software runaway. The watchdog must be independent of the microcontroller in a reliable system.
The TPS7B63xx-Q1 is a family of 300-mA watchdog low-dropout regulators (LDOs) designed for an operating voltage up to 40 V, with typical quiescent current of only 19 µA at light load. The devices integrate a programmable function for selecting a window watchdog or standard watchdog, with an external resistor to set the watchdog time within 10% accuracy.
The PG pin on the TPS7B63xx-Q1 devices indicate when the output voltage is stable and in regulation. The power-good delay period and power-good threshold can be adjusted by selecting external components. The devices also feature integrated short-circuit and overcurrent protection. The combination of such features makes these devices particularly flexible and suitable to supply microcontroller in automotive applications.
In automotive microcontroller or microprocessor power-supply applications, the watchdog is used to monitor the microcontroller working status to prevent software runaway. The watchdog must be independent of the microcontroller in a reliable system.
The TPS7B63xx-Q1 is a family of 300-mA watchdog low-dropout regulators (LDOs) designed for an operating voltage up to 40 V, with typical quiescent current of only 19 µA at light load. The devices integrate a programmable function for selecting a window watchdog or standard watchdog, with an external resistor to set the watchdog time within 10% accuracy.
The PG pin on the TPS7B63xx-Q1 devices indicate when the output voltage is stable and in regulation. The power-good delay period and power-good threshold can be adjusted by selecting external components. The devices also feature integrated short-circuit and overcurrent protection. The combination of such features makes these devices particularly flexible and suitable to supply microcontroller in automotive applications. |
| Power Management (PMIC) | 2 | Active | ||
| Voltage Regulators - Linear, Low Drop Out (LDO) Regulators | 3 | Active | ||
| Part | Category | Description |
|---|---|---|
Texas Instruments BQ2002CSNTRG4Unknown | Integrated Circuits (ICs) | LINEAR BATTERY CHARGER NICD/NIMH 2000MA 0V TO 6V 8-PIN SOIC T/R |
Texas Instruments LM3676SDX-3.3Obsolete | Integrated Circuits (ICs) | IC REG BUCK 3.3V 600MA 8WSON |
Texas Instruments | Integrated Circuits (ICs) | TMX320DRE311 179PIN UBGA 200MHZ |
Texas Instruments UCC3580N-1G4Obsolete | Integrated Circuits (ICs) | IC REG CTRLR FWRD CONV 16DIP |
Texas Instruments LM2831YMF EVALObsolete | Development Boards Kits Programmers | EVAL BOARD FOR LM2831 |
Texas Instruments | Integrated Circuits (ICs) | BUFFER/LINE DRIVER 8-CH NON-INVERTING 3-ST CMOS 20-PIN SSOP T/R |
Texas Instruments | Integrated Circuits (ICs) | ANALOG OTHER PERIPHERALS |
Texas Instruments | Integrated Circuits (ICs) | RADIATION-HARDENED, QMLP 60V HAL |
Texas Instruments SN75LVDS051DRObsolete | Integrated Circuits (ICs) | IC TRANSCEIVER FULL 2/2 16SOIC |
Texas Instruments | Integrated Circuits (ICs) | AUTOMOTIVE OCTAL D-TYPE FLIP-FLO |