TPS7A8101Automotive 1-A, high-PSRR, adjustable low-dropout voltage regulator with enable | Development Boards, Kits, Programmers | 4 | Active | The TPS7A8101 low-dropout linear regulator (LDO) offers very good performance in noise and power-supply rejection ratio (PSRR) at the output. This LDO uses an advanced BiCMOS process and a PMOSFET pass device to achieve very low noise, excellent transient response, and excellent PSRR performance.
The TPS7A8101 device is stable with a 4.7-µF ceramic output capacitor, and uses a precision voltage reference and feedback loop to achieve a worst-case accuracy of 3% over all load, line, process, and temperature variations.
This device is fully specified over the temperature range of TJ= –40°C to 125&#deg;C and is offered in a 3-mm × 3-mm, SON-8 package with a thermal pad.
The TPS7A8101 low-dropout linear regulator (LDO) offers very good performance in noise and power-supply rejection ratio (PSRR) at the output. This LDO uses an advanced BiCMOS process and a PMOSFET pass device to achieve very low noise, excellent transient response, and excellent PSRR performance.
The TPS7A8101 device is stable with a 4.7-µF ceramic output capacitor, and uses a precision voltage reference and feedback loop to achieve a worst-case accuracy of 3% over all load, line, process, and temperature variations.
This device is fully specified over the temperature range of TJ= –40°C to 125&#deg;C and is offered in a 3-mm × 3-mm, SON-8 package with a thermal pad. |
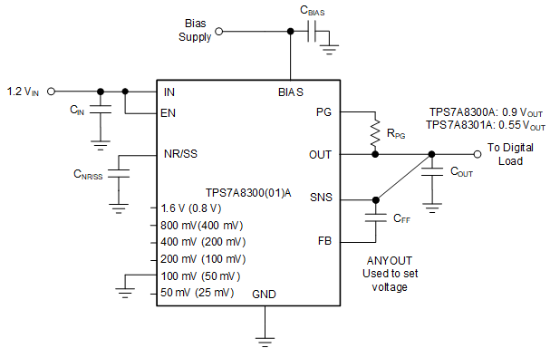
TPS7A83002-A, low-VIN, low-2-A, low-VIN, low-noise, ultra-low-dropout voltage regulator with power good wi | Linear Voltage Regulator Evaluation Boards | 9 | Active | The TPS7A8300 is a low-noise (6 µVRMS), low-dropout voltage regulator (LDO) capable of sourcing a 2-A load with only 125 mV of maximum dropout.
The TPS7A8300 output voltages are fully user-adjustable (up to 3.95 V) using a printed circuit board (PCB) layout without the need of external resistors, thus reducing overall component count. For higher output voltage applications, the device achieves output voltages up to 5 V with the use of external resistors. The device supports very low input voltages (down to 1.1 V) with the use of an additional BIAS rail.
With very high accuracy (1% over line, load, and temperature), remote sensing, and soft-start capabilities to reduce inrush current, the TPS7A8300 is ideal for powering high-current, low-voltage devices such as high-end microprocessors and field-programmable gate arrays (FPGAs).
The TPS7A8300 is designed to power-up noise-sensitive components in high-speed communication applications. The very low-noise, 6-µVRMSdevice output and high broad-bandwidth PSRR (40 dB at 1 MHz) minimizes phase noise and clock jitter in high-frequency signals. These features maximize performance of clocking devices, analog-to-digital converters (ADCs), and digital-to-analog converters (DACs).
For applications where positive and negative low-noise rails are required, consider TI’s TPS7A33 family of negative high-voltage, ultralow-noise linear regulators.
The TPS7A8300 is a low-noise (6 µVRMS), low-dropout voltage regulator (LDO) capable of sourcing a 2-A load with only 125 mV of maximum dropout.
The TPS7A8300 output voltages are fully user-adjustable (up to 3.95 V) using a printed circuit board (PCB) layout without the need of external resistors, thus reducing overall component count. For higher output voltage applications, the device achieves output voltages up to 5 V with the use of external resistors. The device supports very low input voltages (down to 1.1 V) with the use of an additional BIAS rail.
With very high accuracy (1% over line, load, and temperature), remote sensing, and soft-start capabilities to reduce inrush current, the TPS7A8300 is ideal for powering high-current, low-voltage devices such as high-end microprocessors and field-programmable gate arrays (FPGAs).
The TPS7A8300 is designed to power-up noise-sensitive components in high-speed communication applications. The very low-noise, 6-µVRMSdevice output and high broad-bandwidth PSRR (40 dB at 1 MHz) minimizes phase noise and clock jitter in high-frequency signals. These features maximize performance of clocking devices, analog-to-digital converters (ADCs), and digital-to-analog converters (DACs).
For applications where positive and negative low-noise rails are required, consider TI’s TPS7A33 family of negative high-voltage, ultralow-noise linear regulators. |
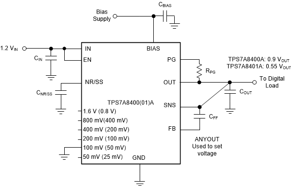
TPS7A83A2-A, low-VIN (1.1-V), low-noise, high-accuracy, ultra-low-dropout voltage regulator with power good | Power Management (PMIC) | 3 | Active | The TPS7A83A is a low-noise (4.4 µVRMS), low-dropout, linear regulator (LDO) capable of sourcing 2 A with only 200 mV of maximum dropout. The TPS7A8300A output voltage is pin programmable from 0.8 V to 3.95 V with a 50-mV resolution, and adjustable from 0.8 V to 5.2 V using an external resistor divider. The TPS7A8301A output voltage is pin programmable from 0.5 V to 2.075 V with a 25-mV resolution, and adjustable from 0.5 V to 5.2 V using an external resistor divider.
The combination of low noise , high PSRR, and high output current capability makes the TPS7A83A an excellent choice to power noise-sensitive components such as those found in high-speed communications, video, medical, or test and measurement applications. This device is designed for powering high-performance serializer and deserializer (SerDes), analog-to-digital converters (ADCs), digital-to-analog converters (DACs), and RF components because the high performance of the TPS7A83A limits power-supply-generated phase noise and clock jitter. Specifically, RF amplifiers benefit from the high-performance and 5.2-V output capability of the device.
For digital loads [such as application-specific integrated circuits (ASICs), field-programmable gate arrays (FPGAs), and digital signal processors (DSPs)] requiring low-input voltage, low-output (LILO) voltage operation, the exceptional accuracy (0.75% over load and temperature), remote sensing, excellent transient performance, and soft-start capabilities of the TPS7A83A ensure optimal system performance.
The versatility of the TPS7A83A makes the device a component of choice for many demanding applications.
The TPS7A83A is a low-noise (4.4 µVRMS), low-dropout, linear regulator (LDO) capable of sourcing 2 A with only 200 mV of maximum dropout. The TPS7A8300A output voltage is pin programmable from 0.8 V to 3.95 V with a 50-mV resolution, and adjustable from 0.8 V to 5.2 V using an external resistor divider. The TPS7A8301A output voltage is pin programmable from 0.5 V to 2.075 V with a 25-mV resolution, and adjustable from 0.5 V to 5.2 V using an external resistor divider.
The combination of low noise , high PSRR, and high output current capability makes the TPS7A83A an excellent choice to power noise-sensitive components such as those found in high-speed communications, video, medical, or test and measurement applications. This device is designed for powering high-performance serializer and deserializer (SerDes), analog-to-digital converters (ADCs), digital-to-analog converters (DACs), and RF components because the high performance of the TPS7A83A limits power-supply-generated phase noise and clock jitter. Specifically, RF amplifiers benefit from the high-performance and 5.2-V output capability of the device.
For digital loads [such as application-specific integrated circuits (ASICs), field-programmable gate arrays (FPGAs), and digital signal processors (DSPs)] requiring low-input voltage, low-output (LILO) voltage operation, the exceptional accuracy (0.75% over load and temperature), remote sensing, excellent transient performance, and soft-start capabilities of the TPS7A83A ensure optimal system performance.
The versatility of the TPS7A83A makes the device a component of choice for many demanding applications. |
| Development Boards, Kits, Programmers | 1 | Active | |
TPS7A84003-A, low-VIN, low-noise, ultra-low-dropout voltage regulator with power good with high-accuracy | Power Management (PMIC) | 4 | Active | The TPS7A84 is a low-noise (4.4 µVRMS), low-dropout linear regulator (LDO) capable of sourcing 3 A with only 180 mV of maximum dropout. The device output voltage is pin-programmable from 0.8 V to 3.95 V and adjustable from 0.8 V to 5.0 V using an external resistor divider.
The combination of low-noise (4.4 µVRMS), high PSRR, and high output current capability makes the TPS7A84 ideal to power noise-sensitive components such as those found in high-speed communications, video, medical, or test and measurement applications. The high performance of the TPS7A84 limits power-supply-generated phase noise and clock jitter, making this device ideal for powering high-performance serializer and deserializer (SerDes), analog-to-digital converters (ADCs), digital-to-analog converters (DACs), and RF components. Specifically, RF amplifiers benefit from the high-performance and 5.0-V output capability of the device.
For digital loads [such as application-specific integrated circuits (ASICs), field-programmable gate arrays (FPGAs), and digital signal processors (DSPs)] requiring low-input voltage, low-output (LILO) voltage operation, the exceptional accuracy (0.75% over load and temperature), remote sensing, excellent transient performance, and soft-start capabilities of the TPS7A84 ensure optimal system performance.
The versatility of the TPS7A84 makes the device a component of choice for many demanding applications.
The TPS7A84 is a low-noise (4.4 µVRMS), low-dropout linear regulator (LDO) capable of sourcing 3 A with only 180 mV of maximum dropout. The device output voltage is pin-programmable from 0.8 V to 3.95 V and adjustable from 0.8 V to 5.0 V using an external resistor divider.
The combination of low-noise (4.4 µVRMS), high PSRR, and high output current capability makes the TPS7A84 ideal to power noise-sensitive components such as those found in high-speed communications, video, medical, or test and measurement applications. The high performance of the TPS7A84 limits power-supply-generated phase noise and clock jitter, making this device ideal for powering high-performance serializer and deserializer (SerDes), analog-to-digital converters (ADCs), digital-to-analog converters (DACs), and RF components. Specifically, RF amplifiers benefit from the high-performance and 5.0-V output capability of the device.
For digital loads [such as application-specific integrated circuits (ASICs), field-programmable gate arrays (FPGAs), and digital signal processors (DSPs)] requiring low-input voltage, low-output (LILO) voltage operation, the exceptional accuracy (0.75% over load and temperature), remote sensing, excellent transient performance, and soft-start capabilities of the TPS7A84 ensure optimal system performance.
The versatility of the TPS7A84 makes the device a component of choice for many demanding applications. |
| Power Management (PMIC) | 1 | Active | |
| Linear Voltage Regulator Evaluation Boards | 1 | Active | |
TPS7A85004-A, low-VIN, low-noise, ultra-low-dropout voltage regulator with power good with high-accuracy | Voltage Regulators - Linear, Low Drop Out (LDO) Regulators | 3 | Active | The TPS7A85 is a low-noise (4.4 µVRMS), low-dropout linear regulator (LDO) capable of sourcing 4 A with only 240 mV of maximum dropout. The device output voltage is pin-programmable from 0.8 V to 3.95 V and adjustable from 0.8 V to 5.0 V using an external resistor divider.
The combination of low-noise (4.4 µVRMS), high-PSRR, and high output current capability makes the TPS7A85 ideal to power noise-sensitive components such as those found in high-speed communications, video, medical, or test and measurement applications. The high performance of the TPS7A85 limits power-supply-generated phase noise and clock jitter, making this device ideal for powering high-performance serializer and deserializer (SerDes), analog-to-digital converters (ADCs), digital-to-analog converters (DACs), and RF components. Specifically, RF amplifiers benefit from the high-performance and 5.0-V output capability of the device.
For digital loads [such as application-specific integrated circuits (ASICs), field-programmable gate arrays (FPGAs), and digital signal processors (DSPs)] requiring low-input voltage, low-output (LILO) voltage operation, the exceptional accuracy (0.75% over load and temperature), remote sensing, excellent transient performance, and soft-start capabilities of the TPS7A85 ensure optimal system performance.
The versatility of the TPS7A85 makes the device a component of choice for many demanding applications.
The TPS7A85 is a low-noise (4.4 µVRMS), low-dropout linear regulator (LDO) capable of sourcing 4 A with only 240 mV of maximum dropout. The device output voltage is pin-programmable from 0.8 V to 3.95 V and adjustable from 0.8 V to 5.0 V using an external resistor divider.
The combination of low-noise (4.4 µVRMS), high-PSRR, and high output current capability makes the TPS7A85 ideal to power noise-sensitive components such as those found in high-speed communications, video, medical, or test and measurement applications. The high performance of the TPS7A85 limits power-supply-generated phase noise and clock jitter, making this device ideal for powering high-performance serializer and deserializer (SerDes), analog-to-digital converters (ADCs), digital-to-analog converters (DACs), and RF components. Specifically, RF amplifiers benefit from the high-performance and 5.0-V output capability of the device.
For digital loads [such as application-specific integrated circuits (ASICs), field-programmable gate arrays (FPGAs), and digital signal processors (DSPs)] requiring low-input voltage, low-output (LILO) voltage operation, the exceptional accuracy (0.75% over load and temperature), remote sensing, excellent transient performance, and soft-start capabilities of the TPS7A85 ensure optimal system performance.
The versatility of the TPS7A85 makes the device a component of choice for many demanding applications. |
TPS7A85A4-A, low-VIN (1.1-V), low-noise, high-accuracy, ultra-low-dropout voltage regulator with power good | Power Management (PMIC) | 1 | Active | The TPS7A85A is a low-noise (4.4 µVRMS), low dropout linear regulator (LDO) capable of sourcing 4 A with only 240 mV of maximum dropout. The device output voltage is pin-programmable from 0.8 V to 3.95 V and adjustable from 0.8 V to 5.1 V using an external resistor divider.
The combination of low-noise (4.4 µVRMS), high- PSRR, and high output current capability makes the TPS7A85A ideal to power noise-sensitive components such as those found in high-speed communications, video, medical, or test and measurement applications. The high performance of the TPS7A85A limits power-supply-generated phase noise and clock jitter, making this device ideal for powering high-performance serializer and deserializer (SerDes), analog-to-digital converters (ADCs), digital-to-analog converters (DACs), and RF components. Specifically, RF amplifiers benefit from the high-performance and 5.1-V output capability of the device.
For digital loads (such as application-specific integrated circuits (ASICs), field-programmable gate arrays (FPGAs), and digital signal processors (DSPs)) requiring low-input voltage, low-output (LILO) voltage operation, the exceptional accuracy (0.75% over load and temperature), remote sensing, excellent transient performance, and soft-start capabilities of the TPS7A85A ensure optimal system performance.
The versatility of the TPS7A8500A makes the device a component of choice for many demanding applications.
The TPS7A85A is a low-noise (4.4 µVRMS), low dropout linear regulator (LDO) capable of sourcing 4 A with only 240 mV of maximum dropout. The device output voltage is pin-programmable from 0.8 V to 3.95 V and adjustable from 0.8 V to 5.1 V using an external resistor divider.
The combination of low-noise (4.4 µVRMS), high- PSRR, and high output current capability makes the TPS7A85A ideal to power noise-sensitive components such as those found in high-speed communications, video, medical, or test and measurement applications. The high performance of the TPS7A85A limits power-supply-generated phase noise and clock jitter, making this device ideal for powering high-performance serializer and deserializer (SerDes), analog-to-digital converters (ADCs), digital-to-analog converters (DACs), and RF components. Specifically, RF amplifiers benefit from the high-performance and 5.1-V output capability of the device.
For digital loads (such as application-specific integrated circuits (ASICs), field-programmable gate arrays (FPGAs), and digital signal processors (DSPs)) requiring low-input voltage, low-output (LILO) voltage operation, the exceptional accuracy (0.75% over load and temperature), remote sensing, excellent transient performance, and soft-start capabilities of the TPS7A85A ensure optimal system performance.
The versatility of the TPS7A8500A makes the device a component of choice for many demanding applications. |
| Development Boards, Kits, Programmers | 3 | Active | |