TPS25924.5-V-13.8-V, 28mΩ, 2-3.7A eFuse | Integrated Circuits (ICs) | 10 | NRND | The TPS2592Ax family of eFuses is a highly integrated circuit protection and power management solution in a tiny package. The devices use few external components and provide multiple protection modes. They are a robust defense against overloads, shorts circuits, voltage surges, excessive inrush current, and reverse current.
Current limit level can be set with a single external resistor. Over voltage events are limited by internal clamping circuits to a safe fixed maximum, with no external components required.
Applications with particular voltage ramp requirements can set dV/dT with a single capacitor to ensure proper output ramp rates. Many systems, such as SSDs, must not allow holdup capacitance energy to dump back through the FET body diode onto a drooping or shorted input bus. The BFET pin is for such systems. An external NFET can be connected "Back to Back (B2B)" with the TPS2592Ax output and the gate driven by BFET to prevent current flow from load to source.
The TPS2592Ax family of eFuses is a highly integrated circuit protection and power management solution in a tiny package. The devices use few external components and provide multiple protection modes. They are a robust defense against overloads, shorts circuits, voltage surges, excessive inrush current, and reverse current.
Current limit level can be set with a single external resistor. Over voltage events are limited by internal clamping circuits to a safe fixed maximum, with no external components required.
Applications with particular voltage ramp requirements can set dV/dT with a single capacitor to ensure proper output ramp rates. Many systems, such as SSDs, must not allow holdup capacitance energy to dump back through the FET body diode onto a drooping or shorted input bus. The BFET pin is for such systems. An external NFET can be connected "Back to Back (B2B)" with the TPS2592Ax output and the gate driven by BFET to prevent current flow from load to source. |
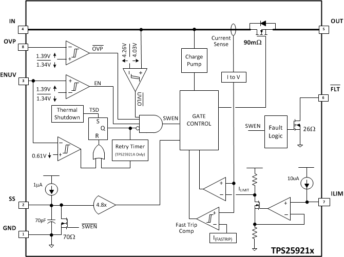
TPS259214.5-V to 18-V, 90mΩ, 0.4-1.6A eFuse with latch off fault response | Development Boards, Kits, Programmers | 4 | Active | The TPS25921 is a compact, feature rich eFuse with a full suite of protection functions. The wide operating voltage allows control of many popular DC buses. The precise ±2% current limit, at room temperature, provides excellent accuracy making the TPS25921 well suited for many system protection applications.
Load, source and device protection are provided with multiple programmable features including overcurrent, overvoltage and undervoltage. 3% threshold accuracy for UV and OV, ensures tight supervision of bus voltages, eliminating the need for supervisor circuitry. Fault flag output(FLT)is provided for system status monitoring and down stream load control.
For hot-plug-in boards, TPS25921 provides in-rush current control and programmable output ramp-rate. Output ramp rate is programmable using a capacitor at soft-start (SS) pin, for maximum design flexibility.
The TPS25921 is a compact, feature rich eFuse with a full suite of protection functions. The wide operating voltage allows control of many popular DC buses. The precise ±2% current limit, at room temperature, provides excellent accuracy making the TPS25921 well suited for many system protection applications.
Load, source and device protection are provided with multiple programmable features including overcurrent, overvoltage and undervoltage. 3% threshold accuracy for UV and OV, ensures tight supervision of bus voltages, eliminating the need for supervisor circuitry. Fault flag output(FLT)is provided for system status monitoring and down stream load control.
For hot-plug-in boards, TPS25921 provides in-rush current control and programmable output ramp-rate. Output ramp rate is programmable using a capacitor at soft-start (SS) pin, for maximum design flexibility. |
TPS25921A4.5-V to 18-V, 90mΩ, 0.4-1.6A eFuse with auto retry fault response | Integrated Circuits (ICs) | 1 | Active | The TPS25921 is a compact, feature rich eFuse with a full suite of protection functions. The wide operating voltage allows control of many popular DC buses. The precise ±2% current limit, at room temperature, provides excellent accuracy making the TPS25921 well suited for many system protection applications.
Load, source and device protection are provided with multiple programmable features including overcurrent, overvoltage and undervoltage. 3% threshold accuracy for UV and OV, ensures tight supervision of bus voltages, eliminating the need for supervisor circuitry. Fault flag output(FLT)is provided for system status monitoring and down stream load control.
For hot-plug-in boards, TPS25921 provides in-rush current control and programmable output ramp-rate. Output ramp rate is programmable using a capacitor at soft-start (SS) pin, for maximum design flexibility.
The TPS25921 is a compact, feature rich eFuse with a full suite of protection functions. The wide operating voltage allows control of many popular DC buses. The precise ±2% current limit, at room temperature, provides excellent accuracy making the TPS25921 well suited for many system protection applications.
Load, source and device protection are provided with multiple programmable features including overcurrent, overvoltage and undervoltage. 3% threshold accuracy for UV and OV, ensures tight supervision of bus voltages, eliminating the need for supervisor circuitry. Fault flag output(FLT)is provided for system status monitoring and down stream load control.
For hot-plug-in boards, TPS25921 provides in-rush current control and programmable output ramp-rate. Output ramp rate is programmable using a capacitor at soft-start (SS) pin, for maximum design flexibility. |
| Current Regulation/Management | 4 | Active | |
| Evaluation and Demonstration Boards and Kits | 1 | Active | |
| Power Management (PMIC) | 4 | Active | |
| Power Management (PMIC) | 4 | Active | |
| Evaluation Boards | 1 | Active | |
| Current Regulation/Management | 4 | Active | |
| Power Management (PMIC) | 4 | Active | |