T
Texas Instruments
| Series | Category | # Parts | Status | Description |
|---|---|---|---|---|
| Part | Spec A | Spec B | Spec C | Spec D | Description |
|---|---|---|---|---|---|
| Series | Category | # Parts | Status | Description |
|---|---|---|---|---|
| Part | Spec A | Spec B | Spec C | Spec D | Description |
|---|---|---|---|---|---|
| Part | Category | Description |
|---|---|---|
Texas Instruments BQ2002CSNTRG4Unknown | Integrated Circuits (ICs) | LINEAR BATTERY CHARGER NICD/NIMH 2000MA 0V TO 6V 8-PIN SOIC T/R |
Texas Instruments LM3676SDX-3.3Obsolete | Integrated Circuits (ICs) | IC REG BUCK 3.3V 600MA 8WSON |
Texas Instruments | Integrated Circuits (ICs) | TMX320DRE311 179PIN UBGA 200MHZ |
Texas Instruments UCC3580N-1G4Obsolete | Integrated Circuits (ICs) | IC REG CTRLR FWRD CONV 16DIP |
Texas Instruments LM2831YMF EVALObsolete | Development Boards Kits Programmers | EVAL BOARD FOR LM2831 |
Texas Instruments | Integrated Circuits (ICs) | BUFFER/LINE DRIVER 8-CH NON-INVERTING 3-ST CMOS 20-PIN SSOP T/R |
Texas Instruments | Integrated Circuits (ICs) | ANALOG OTHER PERIPHERALS |
Texas Instruments | Integrated Circuits (ICs) | RADIATION-HARDENED, QMLP 60V HAL |
Texas Instruments SN75LVDS051DRObsolete | Integrated Circuits (ICs) | IC TRANSCEIVER FULL 2/2 16SOIC |
Texas Instruments | Integrated Circuits (ICs) | AUTOMOTIVE OCTAL D-TYPE FLIP-FLO |
| Series | Category | # Parts | Status | Description |
|---|---|---|---|---|
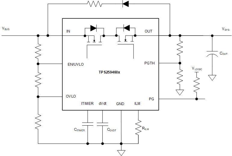
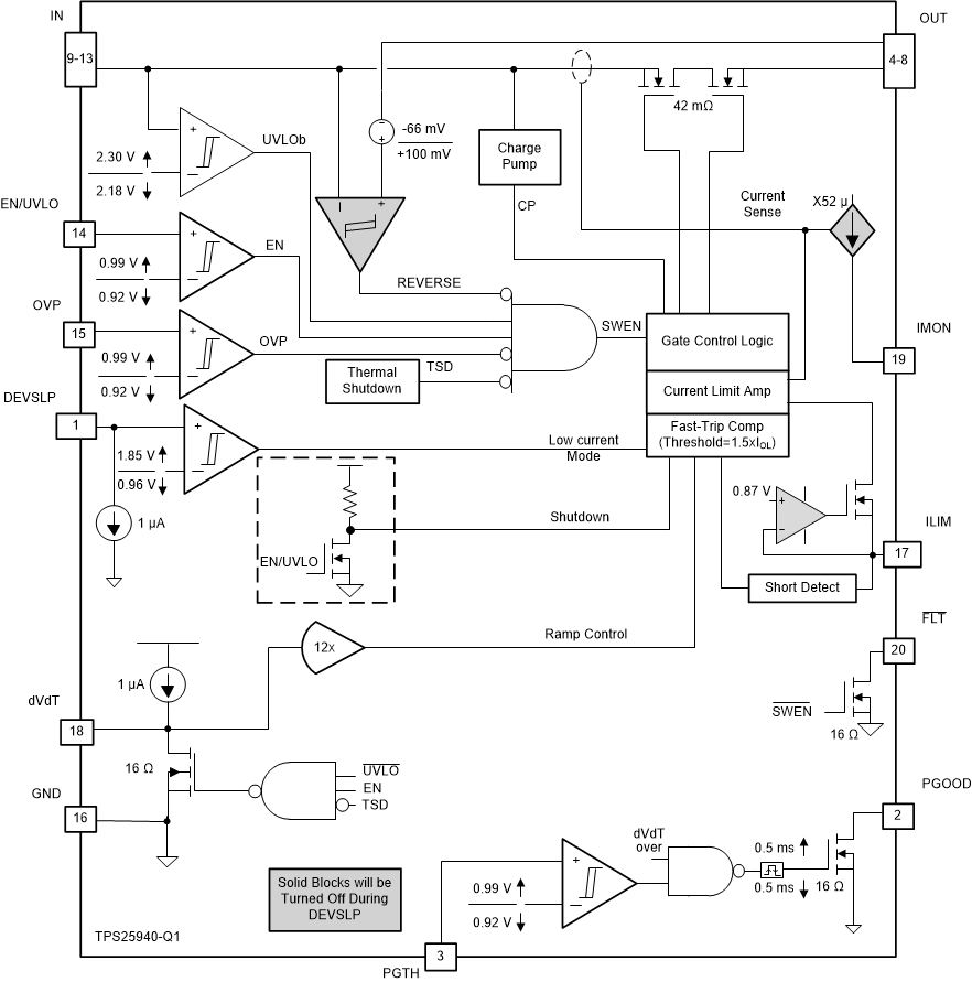
TPS259402.7-V to 18-V, 42mΩ, 0.6-5.2A eFuse with reverse current blocking and DevSleep support | Evaluation Boards | 8 | Active | The TPS25940xx-Q1 eFuse Power Switches are compact, feature rich power management devices with a full suite of protection functions. The wide operating range allows control of many popular DC bus voltages. Integrated back-to-back FETs provide bidirectional current control making the device well suited for systems with load side holdup energy that must not drain back to a failed supply bus.
Load, source and device protection are provided with many programmable features including overcurrent, dVo/dt ramp and overvoltage, undervoltage thresholds. For system status monitoring and downstream load control, the device provides PGOOD,FLTand precise current monitor output. Precise programmable undervoltage, overvoltage thresholds and mode simplify power management design.
The TPS25940xx-Q1 monitor V(IN)and V(OUT)to provide true reverse current blocking when V(IN)< (V(OUT)– 66 mV). This function supports supply bus protection from over-voltages during output short to battery faults.
The TPS25940xx-Q1 eFuse Power Switches are compact, feature rich power management devices with a full suite of protection functions. The wide operating range allows control of many popular DC bus voltages. Integrated back-to-back FETs provide bidirectional current control making the device well suited for systems with load side holdup energy that must not drain back to a failed supply bus.
Load, source and device protection are provided with many programmable features including overcurrent, dVo/dt ramp and overvoltage, undervoltage thresholds. For system status monitoring and downstream load control, the device provides PGOOD,FLTand precise current monitor output. Precise programmable undervoltage, overvoltage thresholds and mode simplify power management design.
The TPS25940xx-Q1 monitor V(IN)and V(OUT)to provide true reverse current blocking when V(IN)< (V(OUT)– 66 mV). This function supports supply bus protection from over-voltages during output short to battery faults. |
TPS25940-Q12.7-V to 18-V, 42mΩ, 0.6-5.3A automotive eFuse with current monitor and short to battery protection | Power Management (PMIC) | 1 | Active | The TPS25940xx-Q1 eFuse Power Switches are compact, feature rich power management devices with a full suite of protection functions. The wide operating range allows control of many popular DC bus voltages. Integrated back-to-back FETs provide bidirectional current control making the device well suited for systems with load side holdup energy that must not drain back to a failed supply bus.
Load, source and device protection are provided with many programmable features including overcurrent, dVo/dt ramp and overvoltage, undervoltage thresholds. For system status monitoring and downstream load control, the device provides PGOOD,FLTand precise current monitor output. Precise programmable undervoltage, overvoltage thresholds and mode simplify power management design.
The TPS25940xx-Q1 monitor V(IN)and V(OUT)to provide true reverse current blocking when V(IN)< (V(OUT)– 66 mV). This function supports supply bus protection from over-voltages during output short to battery faults.
The TPS25940xx-Q1 eFuse Power Switches are compact, feature rich power management devices with a full suite of protection functions. The wide operating range allows control of many popular DC bus voltages. Integrated back-to-back FETs provide bidirectional current control making the device well suited for systems with load side holdup energy that must not drain back to a failed supply bus.
Load, source and device protection are provided with many programmable features including overcurrent, dVo/dt ramp and overvoltage, undervoltage thresholds. For system status monitoring and downstream load control, the device provides PGOOD,FLTand precise current monitor output. Precise programmable undervoltage, overvoltage thresholds and mode simplify power management design.
The TPS25940xx-Q1 monitor V(IN)and V(OUT)to provide true reverse current blocking when V(IN)< (V(OUT)– 66 mV). This function supports supply bus protection from over-voltages during output short to battery faults. |
TPS259422.7-V to 18-V, 42mΩ, 0.6-5.2A eFuse with reverse current blocking, IMON and PG | Evaluation and Demonstration Boards and Kits | 5 | Active | The TPS25942, TPS25944 eFuse Power MUX is a compact, feature rich power management device with a full suite of protection functions. The wide operating range allows control of many popular DC bus voltages. Integrated back-to-back FETs provide bidirectional current control making the device well suited for power muxing and systems with multiple power sources.
Load, source and device protection are provided with many programmable features. Thresholds for undervoltage, overvoltage, overcurrent, dVo/dt ramp rate, power good, and in-rush current protection are all programmable to suit specific system requirements. For system status monitoring and downstream load control, the device provides PGOOD,FLTand precise current monitor output.
The TPS25942, TPS25944 monitor V(IN)and V(OUT)to provide true reverse blocking from output when V(IN)< (V(OUT)– 10 mV). The device can be configured to assign Main/Auxiliary supply priority using theFLTand DMODE pins.
The TPS25942, TPS25944 eFuse Power MUX is a compact, feature rich power management device with a full suite of protection functions. The wide operating range allows control of many popular DC bus voltages. Integrated back-to-back FETs provide bidirectional current control making the device well suited for power muxing and systems with multiple power sources.
Load, source and device protection are provided with many programmable features. Thresholds for undervoltage, overvoltage, overcurrent, dVo/dt ramp rate, power good, and in-rush current protection are all programmable to suit specific system requirements. For system status monitoring and downstream load control, the device provides PGOOD,FLTand precise current monitor output.
The TPS25942, TPS25944 monitor V(IN)and V(OUT)to provide true reverse blocking from output when V(IN)< (V(OUT)– 10 mV). The device can be configured to assign Main/Auxiliary supply priority using theFLTand DMODE pins. |
TPS259442.7-V to 18-V, 42mΩ, 0.6-5.2A eFuse with reverse current blocking and 4-ms circuit breaker function | Power Management (PMIC) | 4 | Active | The TPS25942, TPS25944 eFuse Power MUX is a compact, feature rich power management device with a full suite of protection functions. The wide operating range allows control of many popular DC bus voltages. Integrated back-to-back FETs provide bidirectional current control making the device well suited for power muxing and systems with multiple power sources.
Load, source and device protection are provided with many programmable features. Thresholds for undervoltage, overvoltage, overcurrent, dVo/dt ramp rate, power good, and in-rush current protection are all programmable to suit specific system requirements. For system status monitoring and downstream load control, the device provides PGOOD,FLTand precise current monitor output.
The TPS25942, TPS25944 monitor V(IN)and V(OUT)to provide true reverse blocking from output when V(IN)< (V(OUT)– 10 mV). The device can be configured to assign Main/Auxiliary supply priority using theFLTand DMODE pins.
The TPS25942, TPS25944 eFuse Power MUX is a compact, feature rich power management device with a full suite of protection functions. The wide operating range allows control of many popular DC bus voltages. Integrated back-to-back FETs provide bidirectional current control making the device well suited for power muxing and systems with multiple power sources.
Load, source and device protection are provided with many programmable features. Thresholds for undervoltage, overvoltage, overcurrent, dVo/dt ramp rate, power good, and in-rush current protection are all programmable to suit specific system requirements. For system status monitoring and downstream load control, the device provides PGOOD,FLTand precise current monitor output.
The TPS25942, TPS25944 monitor V(IN)and V(OUT)to provide true reverse blocking from output when V(IN)< (V(OUT)– 10 mV). The device can be configured to assign Main/Auxiliary supply priority using theFLTand DMODE pins. |
TPS259462.7-V to 23-V, 5.5-A, 28-mΩ eFuse with bi-directional current support | Power Management (PMIC) | 4 | Active | The TPS25946xx family of eFuses is a highly integrated circuit protection and power management solution in a small package. The devices provide multiple protection modes using very few external components and are a robust defense against overloads, short-circuits, voltage surges and excessive inrush current. With integrated back-to-back FETs, the device allows bi-directional current flow during ON state, while blocking current flow in both directions during OFF state, making it well suited for USB OTG (On-The-Go) applications.
Output slew rate and inrush current can be adjusted using a single external capacitor. Loads are protected from input overvoltage conditions by cutting off the output if input exceeds an adjustable overvoltage threshold. The devices respond to output overload by actively limiting the current. The output current limit threshold as well as the transient overcurrent blanking timer are user adjustable. The current limit control pin also functions as an analog load current monitor.
The devices are available in a 2-mm × 2-mm, 10-pin HotRod QFN package for improved thermal performance and reduced system footprint.
The devices are characterized for operation over a junction temperature range of –40°C to +125°C.
The TPS25946xx family of eFuses is a highly integrated circuit protection and power management solution in a small package. The devices provide multiple protection modes using very few external components and are a robust defense against overloads, short-circuits, voltage surges and excessive inrush current. With integrated back-to-back FETs, the device allows bi-directional current flow during ON state, while blocking current flow in both directions during OFF state, making it well suited for USB OTG (On-The-Go) applications.
Output slew rate and inrush current can be adjusted using a single external capacitor. Loads are protected from input overvoltage conditions by cutting off the output if input exceeds an adjustable overvoltage threshold. The devices respond to output overload by actively limiting the current. The output current limit threshold as well as the transient overcurrent blanking timer are user adjustable. The current limit control pin also functions as an analog load current monitor.
The devices are available in a 2-mm × 2-mm, 10-pin HotRod QFN package for improved thermal performance and reduced system footprint.
The devices are characterized for operation over a junction temperature range of –40°C to +125°C. |
| Current Regulation/Management | 6 | Active | ||
TPS259483.5-V to 23-V, 12.2-mΩ, 8-A eFuse with bi-directional power delivery | Current Regulation/Management | 6 | Active | The TPS25948xx family of eFuses is a highly integrated, circuit-protection and power-management solution in a small package. The devices provide multiple protection modes that use few external components and are a robust defense against overloads, short-circuits, voltage surges and excessive inrush current. With integrated back-to-back FETs, reverse current flow from output to input is blocked at all times, making the devices well suited for power MUX and ORing applications, as well as systems that need load side energy hold up storage if input power supply fails. The devices use a linear ORing based scheme to ensure almost zero DC reverse current and emulate ideal diode behavior with minimum forward voltage drop and power dissipation. The devices also provide an external pin control option to disable the reverse current blocking and allow bi-directional power delivery in steady-state.
Output slew rate and inrush current can be adjusted using a single external capacitor. Loads are protected from input overvoltage conditions by cutting off the output if input exceeds an adjustable overvoltage threshold. The devices respond to output overload by actively limiting the current. The output current limit threshold as well as the transient overcurrent blanking timer are user adjustable. The current limit control pin also functions as an analog load current monitor.
The devices are available in a 2.4mm × 1.7mm, 12-ball power wafer chip scale package (PowerWCSP) for improved thermal performance and reduced system footprint.
The devices are characterized for operation over a junction temperature range of –40°C to +125°C.
The TPS25948xx family of eFuses is a highly integrated, circuit-protection and power-management solution in a small package. The devices provide multiple protection modes that use few external components and are a robust defense against overloads, short-circuits, voltage surges and excessive inrush current. With integrated back-to-back FETs, reverse current flow from output to input is blocked at all times, making the devices well suited for power MUX and ORing applications, as well as systems that need load side energy hold up storage if input power supply fails. The devices use a linear ORing based scheme to ensure almost zero DC reverse current and emulate ideal diode behavior with minimum forward voltage drop and power dissipation. The devices also provide an external pin control option to disable the reverse current blocking and allow bi-directional power delivery in steady-state.
Output slew rate and inrush current can be adjusted using a single external capacitor. Loads are protected from input overvoltage conditions by cutting off the output if input exceeds an adjustable overvoltage threshold. The devices respond to output overload by actively limiting the current. The output current limit threshold as well as the transient overcurrent blanking timer are user adjustable. The current limit control pin also functions as an analog load current monitor.
The devices are available in a 2.4mm × 1.7mm, 12-ball power wafer chip scale package (PowerWCSP) for improved thermal performance and reduced system footprint.
The devices are characterized for operation over a junction temperature range of –40°C to +125°C. |
| Evaluation Boards | 25 | Active | ||
| Evaluation and Demonstration Boards and Kits | 9 | Active | ||
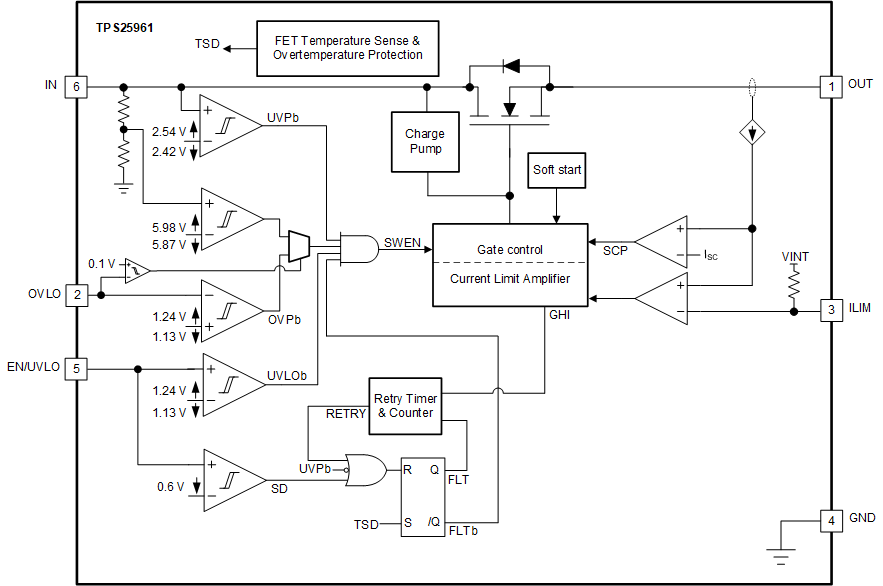
TPS259612.7-V to 19-V 100-mΩ eFuse with overvoltage, overcurrent and short-circuit protection | Power Management (PMIC) | 1 | Active | The TPS25961eFuse(integrated FET hot-swap device) is a highly integrated circuit protection and power management solution in a small package. The device provides multiple protection modes using very few external components and is a robust defense against overloads, short-circuits, voltage surges, and excessive inrush current. Output current limit level can be set with a single external resistor. Inrush current is managed using output slew rate control internally. To protect an input overvoltage condition, the device provides an option to externally set a user-defined overvoltage cutoff threshold or use a fixed internal threshold.
The devices are characterized for operation over a junction temperature range of –40 °C to +125 °C.
The TPS25961eFuse(integrated FET hot-swap device) is a highly integrated circuit protection and power management solution in a small package. The device provides multiple protection modes using very few external components and is a robust defense against overloads, short-circuits, voltage surges, and excessive inrush current. Output current limit level can be set with a single external resistor. Inrush current is managed using output slew rate control internally. To protect an input overvoltage condition, the device provides an option to externally set a user-defined overvoltage cutoff threshold or use a fixed internal threshold.
The devices are characterized for operation over a junction temperature range of –40 °C to +125 °C. |