AFE4490Integrated Analog Front End (AFE) for Pulse Oximeters | Evaluation and Demonstration Boards and Kits | 3 | Active | The AFE4490 is a fully-integrated analog front-end (AFE) that is ideally suited for pulse-oximeter applications. The device consists of a low-noise receiver channel with a 22-bit analog-to-digital converter (ADC), an LED transmit section, and diagnostics for sensor and LED fault detection. The device is a very configurable timing controller. This flexibility enables the user to have complete control of the device timing characteristics. To ease clocking requirements and provide a low-jitter clock to the device, an oscillator is also integrated that functions from an external crystal. The device communicates to an external microcontroller or host processor using an SPI™ interface.
The device is a complete AFE solution packaged in a single, compact VQFN-40 package (6 mm × 6 mm) and is specified over the operating temperature range of –40°C to 85°C.
The AFE4490 is a fully-integrated analog front-end (AFE) that is ideally suited for pulse-oximeter applications. The device consists of a low-noise receiver channel with a 22-bit analog-to-digital converter (ADC), an LED transmit section, and diagnostics for sensor and LED fault detection. The device is a very configurable timing controller. This flexibility enables the user to have complete control of the device timing characteristics. To ease clocking requirements and provide a low-jitter clock to the device, an oscillator is also integrated that functions from an external crystal. The device communicates to an external microcontroller or host processor using an SPI™ interface.
The device is a complete AFE solution packaged in a single, compact VQFN-40 package (6 mm × 6 mm) and is specified over the operating temperature range of –40°C to 85°C. |
| Analog Front End (AFE) | 1 | Active | |
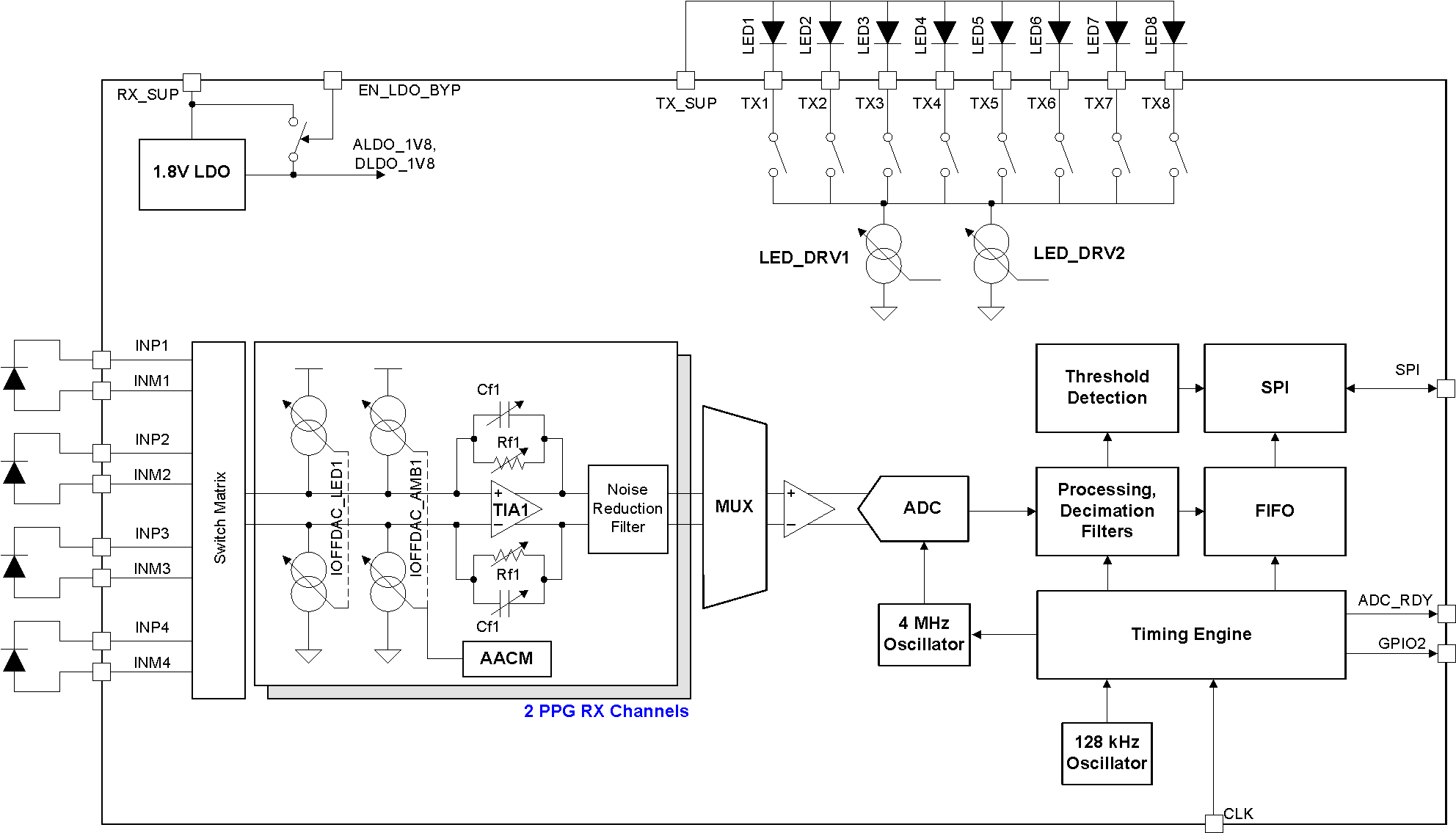
AFE44I30Ultra-low-power integrated analog front end (AFE) for wearable optical biosensing with FIFO and I2C | Data Acquisition | 1 | Active | The AFE44I30 is an analog front-end for optical bio-sensing applications, such as heart-rate monitoring (HRM) and saturation of peripheral capillary oxygen (SpO2). The device supports up to six switching light-emitting diodes (LEDs) and up to four photodiodes. Up to 24 signal phases can be defined and the signal can be acquired from each phase in a synchronized manner. The current from the photodiode is converted into voltage by the transimpedance amplifier (TIA) and digitized using an analog-to-digital converter (ADC). The ADC code can be stored in a 128-sample First in, First out (FIFO) block. The FIFO can be read out using a I2C interface. The AFE also has a fully-integrated LED driver with an 8-bit current control. The device has a high dynamic range transmit-and-receive circuitry that helps with the sensing of very small signal levels.
The AFE44I30 is an analog front-end for optical bio-sensing applications, such as heart-rate monitoring (HRM) and saturation of peripheral capillary oxygen (SpO2). The device supports up to six switching light-emitting diodes (LEDs) and up to four photodiodes. Up to 24 signal phases can be defined and the signal can be acquired from each phase in a synchronized manner. The current from the photodiode is converted into voltage by the transimpedance amplifier (TIA) and digitized using an analog-to-digital converter (ADC). The ADC code can be stored in a 128-sample First in, First out (FIFO) block. The FIFO can be read out using a I2C interface. The AFE also has a fully-integrated LED driver with an 8-bit current control. The device has a high dynamic range transmit-and-receive circuitry that helps with the sensing of very small signal levels. |
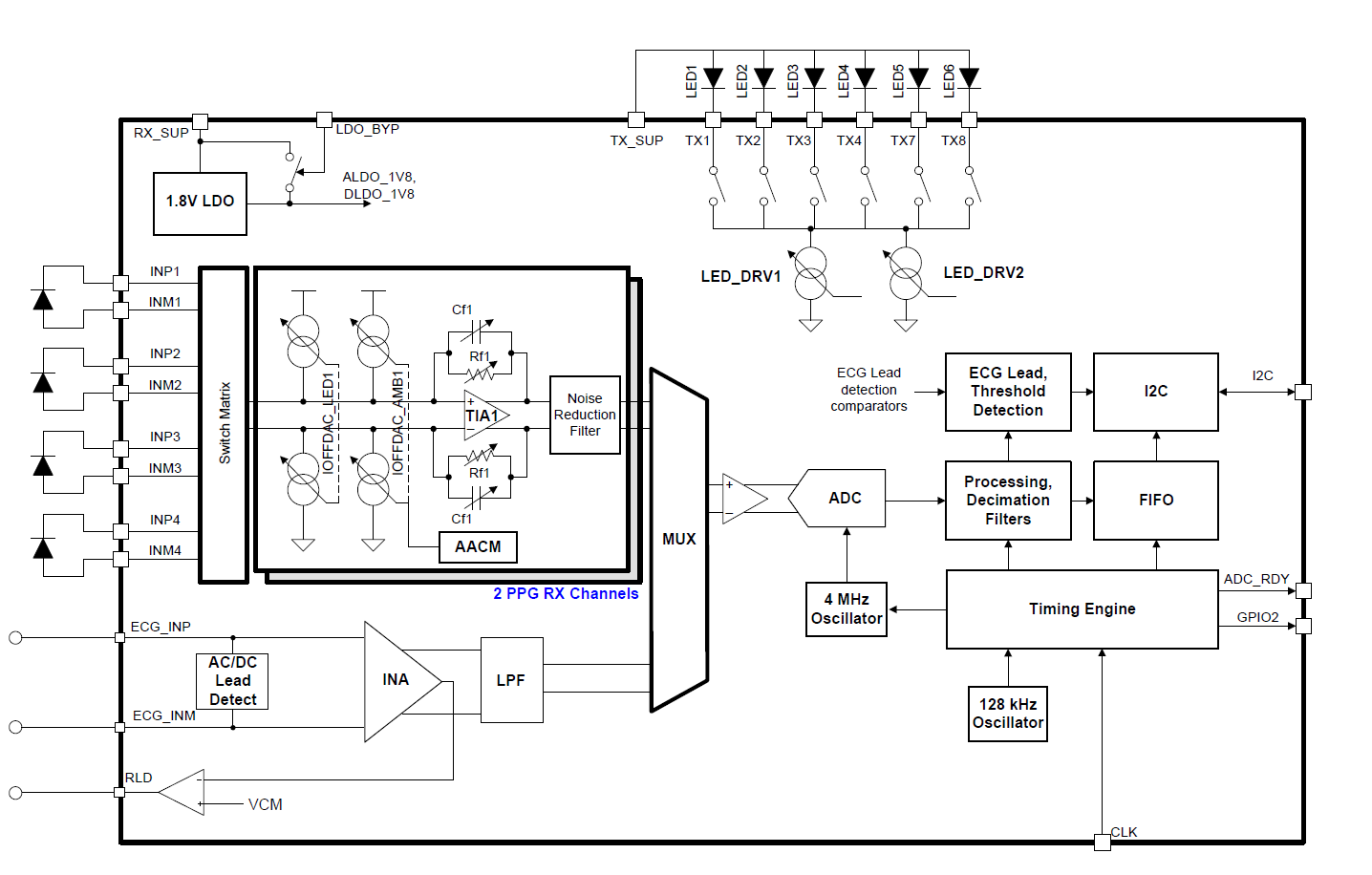
AFE44S30Ultra-low-power integrated analog front end (AFE) for wearable optical biosensing with FIFO and SPI | Analog Front End (AFE) | 2 | Active | The AFE44S30 is an analog front-end for optical bio-sensing applications, such as heart-rate monitoring (HRM) and saturation of peripheral capillary oxygen (SpO2). The device supports up to eight switching light-emitting diodes (LEDs) and up to four photodiodes. Up to 24 signal phases can be defined and the signal can be acquired from each phase in a synchronized manner. The current from the photodiode is converted into voltage by the transimpedance amplifier (TIA) and digitized using an analog-to-digital converter (ADC). The ADC code can be stored in a 128-sample First in, First out (FIFO) block. The FIFO can be read out using a SPI interface. The AFE also has a fully-integrated LED driver with an 8-bit current control. The device has a high dynamic range transmit-and-receive circuitry that helps with the sensing of very small signal levels.
The AFE44S30 is an analog front-end for optical bio-sensing applications, such as heart-rate monitoring (HRM) and saturation of peripheral capillary oxygen (SpO2). The device supports up to eight switching light-emitting diodes (LEDs) and up to four photodiodes. Up to 24 signal phases can be defined and the signal can be acquired from each phase in a synchronized manner. The current from the photodiode is converted into voltage by the transimpedance amplifier (TIA) and digitized using an analog-to-digital converter (ADC). The ADC code can be stored in a 128-sample First in, First out (FIFO) block. The FIFO can be read out using a SPI interface. The AFE also has a fully-integrated LED driver with an 8-bit current control. The device has a high dynamic range transmit-and-receive circuitry that helps with the sensing of very small signal levels. |
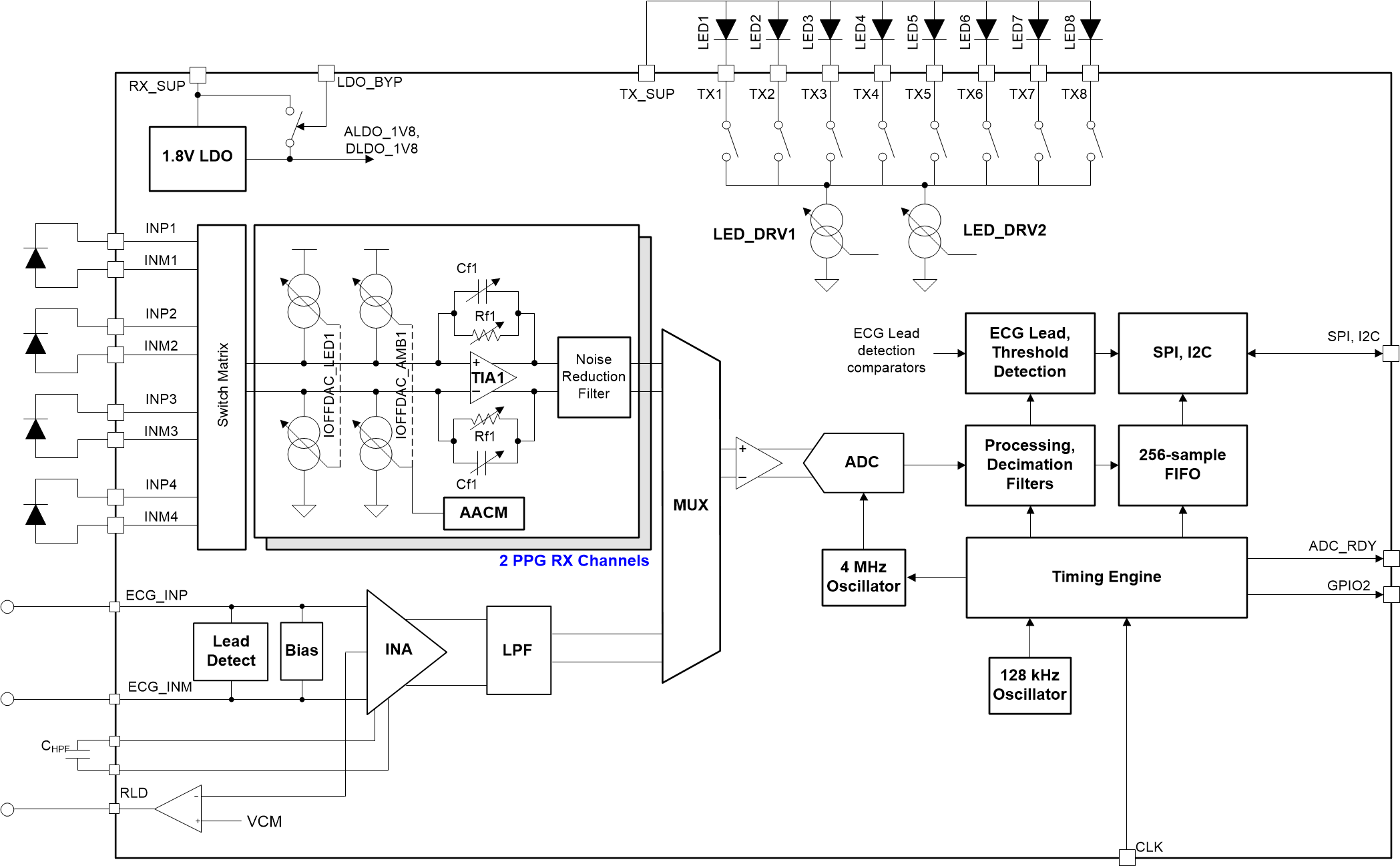
AFE4900Ultra-low-power integrated AFE for wearable optical, electrical biosensing | Evaluation and Demonstration Boards and Kits | 2 | Active | The AFE4900 device is an analog front-end (AFE) for synchronized electrocardiogram (ECG), photoplethysmogram (PPG) signal acquisition. The device can also be used for optical bio-sensing applications, such as heart-rate monitoring (HRM) and saturation of peripheral capillary oxygen (SpO2). The PPG signal chain supports up to four switching light-emitting diodes (LEDs) and up to three photodiodes (PDs). The LEDs can be switched on using a fully integrated LED driver. The current from the photodiode is converted into voltage by the transimpedance amplifier (TIA) and digitized using an analog-to-digital converter (ADC). The ECG signal chain has an instrumentation amplifier (INA) with a programmable gain that interfaces to the same ADC. A right-leg drive (RLD) amplifier set can be used to the bias for the ECG input pins. AC and dc lead-off detect schemes are supported. The ADC codes from the PPG and ECG phases can be stored in a 128-sample first in, first out (FIFO) block and read out using either an I2C or a serial programming interface (SPI) interface.
The AFE4900 device is an analog front-end (AFE) for synchronized electrocardiogram (ECG), photoplethysmogram (PPG) signal acquisition. The device can also be used for optical bio-sensing applications, such as heart-rate monitoring (HRM) and saturation of peripheral capillary oxygen (SpO2). The PPG signal chain supports up to four switching light-emitting diodes (LEDs) and up to three photodiodes (PDs). The LEDs can be switched on using a fully integrated LED driver. The current from the photodiode is converted into voltage by the transimpedance amplifier (TIA) and digitized using an analog-to-digital converter (ADC). The ECG signal chain has an instrumentation amplifier (INA) with a programmable gain that interfaces to the same ADC. A right-leg drive (RLD) amplifier set can be used to the bias for the ECG input pins. AC and dc lead-off detect schemes are supported. The ADC codes from the PPG and ECG phases can be stored in a 128-sample first in, first out (FIFO) block and read out using either an I2C or a serial programming interface (SPI) interface. |
AFE4950Ultra-small integrated AFE for wearable optical heart-rate monitoring and SpO2 | Integrated Circuits (ICs) | 2 | Active | The AFE4950 device is an analog front-end (AFE) for synchronized signal acquisition of PPG and ECG signals. The device can also be used for optical bio-sensing applications, such as heart-rate monitoring (HRM) and saturation of peripheral capillary oxygen (SpO2). The ECG signal chain supports 2- and 3-electrode configurations and has an integrated Right leg drive (RLD) buffer. The ECG signal chain can also be used to do a continuous, low-power monitoring of the impedance between pair of electrodes.
The AFE4950 device is an analog front-end (AFE) for synchronized signal acquisition of PPG and ECG signals. The device can also be used for optical bio-sensing applications, such as heart-rate monitoring (HRM) and saturation of peripheral capillary oxygen (SpO2). The ECG signal chain supports 2- and 3-electrode configurations and has an integrated Right leg drive (RLD) buffer. The ECG signal chain can also be used to do a continuous, low-power monitoring of the impedance between pair of electrodes. |
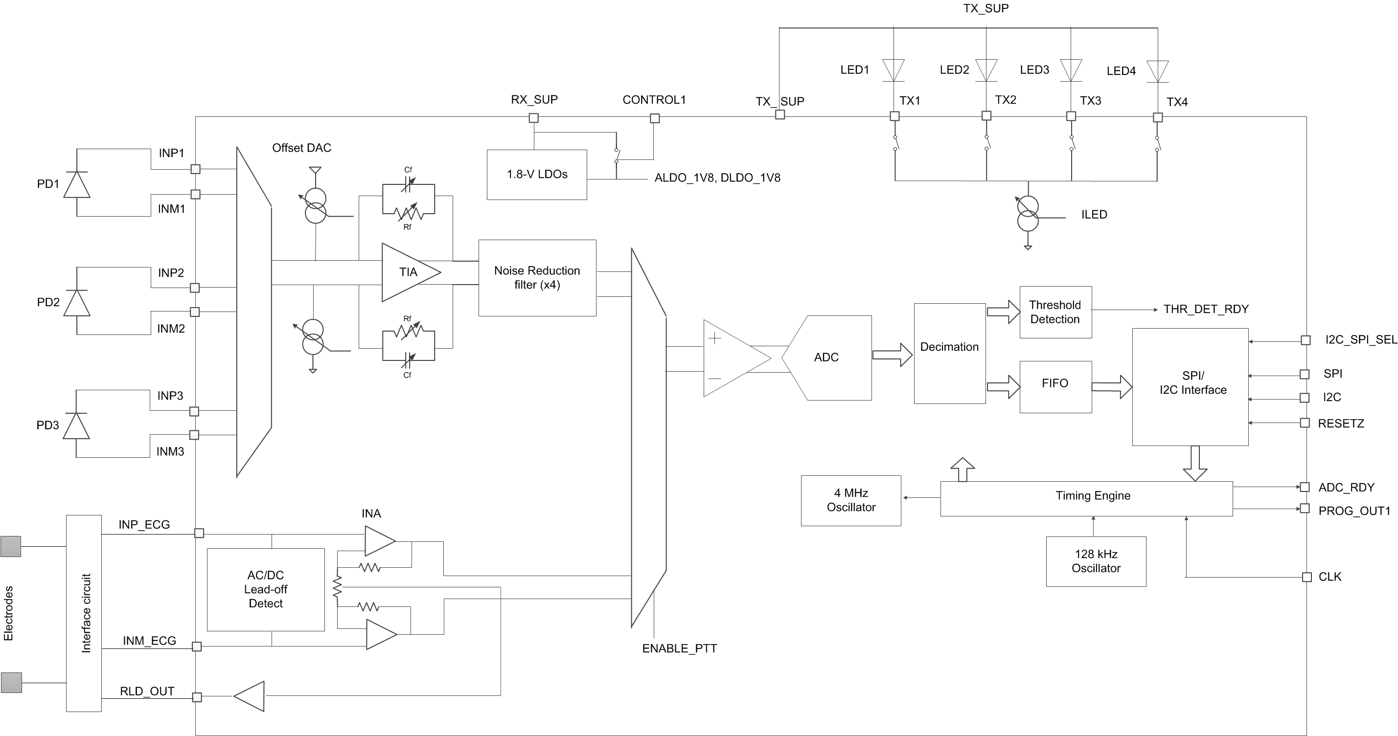
AFE4960Two-channel ECG analog front end with integrated respiration and pace detection | Integrated Circuits (ICs) | 1 | Active | The AFE4960 can be configured as either a 2-channel ECG receiver or as a 1-channel ECG receiver and a respiration impedance channel. The AFE signal chains can interface in a flexible manner to up to 4 electrodes. A Right Leg Drive (RLD) amplifier output, can be used to set the body bias. The AFE has DC lead biasing for lead on/off detection, and AC lead biasing for measuring the lead impedance. Pacemaker pulse detection is supported on one channel.
All the signal chain outputs are converted by a single ADC in well-defined time slots and stored as 24-bit words in a 128-sample FIFO which can be read out using a SPI or an I2C interface.
The AFE4960 is a fully integrated solution to realize a 3-lead ECG system. Synchronized operation of two AFEs in parallel can be used to realize a 5-lead ECG.
The AFE4960 can be configured as either a 2-channel ECG receiver or as a 1-channel ECG receiver and a respiration impedance channel. The AFE signal chains can interface in a flexible manner to up to 4 electrodes. A Right Leg Drive (RLD) amplifier output, can be used to set the body bias. The AFE has DC lead biasing for lead on/off detection, and AC lead biasing for measuring the lead impedance. Pacemaker pulse detection is supported on one channel.
All the signal chain outputs are converted by a single ADC in well-defined time slots and stored as 24-bit words in a 128-sample FIFO which can be read out using a SPI or an I2C interface.
The AFE4960 is a fully integrated solution to realize a 3-lead ECG system. Synchronized operation of two AFEs in parallel can be used to realize a 5-lead ECG. |
AFE4960PTwo-channel ECG and PPG analog front end with integrated respiration and pace detection | Data Acquisition | 1 | Active | The AFE4960P supports synchronized signal acquisition of ECG, PPG and bio-impedance signals. A PPG signal chain comprises of a current driver for LEDs and a receiver that senses the signal from PDs. The AFE can be configured as either a 2-channel ECG receiver or as a 1-channel ECG receiver and a Respiration impedance channel. The AFE signal chains can interface in a flexible manner to up to 4 electrodes. The AFE has AC and DC Lead biasing and lead on/off detection. Pacemaker pulse detection is supported on one channel. All the signal chain outputs are converted by a single ADC in well-defined time slots and stored as 24-bit words in a 128-sample FIFO which can be read out using a SPI or an I2C interface. The AFE4960P can be used to realize a 3-lead ECG system along with SpO2.
The AFE4960P supports synchronized signal acquisition of ECG, PPG and bio-impedance signals. A PPG signal chain comprises of a current driver for LEDs and a receiver that senses the signal from PDs. The AFE can be configured as either a 2-channel ECG receiver or as a 1-channel ECG receiver and a Respiration impedance channel. The AFE signal chains can interface in a flexible manner to up to 4 electrodes. The AFE has AC and DC Lead biasing and lead on/off detection. Pacemaker pulse detection is supported on one channel. All the signal chain outputs are converted by a single ADC in well-defined time slots and stored as 24-bit words in a 128-sample FIFO which can be read out using a SPI or an I2C interface. The AFE4960P can be used to realize a 3-lead ECG system along with SpO2. |
AFE49I30Ultra-low-power integrated AFE for wearable optical biosensing with FIFO, I2C and ECG | Data Acquisition | 2 | Active | The AFE49I30 is an analog front-end for optical bio-sensing/ PPG and ECG measurement applications. The device supports up to six switching light-emitting diodes (LEDs) and up to four photodiodes. Up to 24 signal phases can be defined and the PPG or ECG signals can be acquired from each phase in a synchronized manner.
The AFE49I30 is an analog front-end for optical bio-sensing/ PPG and ECG measurement applications. The device supports up to six switching light-emitting diodes (LEDs) and up to four photodiodes. Up to 24 signal phases can be defined and the PPG or ECG signals can be acquired from each phase in a synchronized manner. |
AFE53902-Q1Automotive 10-bit 2-channel smart DAC with ADC and PWM out for multislope thermal foldback control | Integrated Circuits (ICs) | 1 | Active | The 10-bit AFE53902-Q1 and 8-bit AFE43902-Q1 devices ( AFEx3902-Q1) are dual-channel, smart analog front ends (AFE) targeted for multislope thermal foldback of LED lighting. The output of LED lights reduce with an increase in temperature. Multislope thermal foldback helps maintain a steady light output from LEDs, irrespective of temperature change, while limiting the LED temperature to programmed thresholds.
The AFEx3902-Q1 have an ADC for temperature input and a DAC or PWM generator as an output. These devices have an integrated state machine that is preprogrammed as a multislope thermal foldback controller. The AFEx3902-Q1 are an excellent choice for thermal foldback of automotive rear lights and headlights, as well as horticulture lights. The AFEx3902-Q1 work independently from the parameters programed into the NVM, and thus enable these smart AFEs for processor-less applications and design reuse. These devices also automatically detect I 2C or SPI, and have an internal reference.
The 10-bit AFE53902-Q1 and 8-bit AFE43902-Q1 devices ( AFEx3902-Q1) are dual-channel, smart analog front ends (AFE) targeted for multislope thermal foldback of LED lighting. The output of LED lights reduce with an increase in temperature. Multislope thermal foldback helps maintain a steady light output from LEDs, irrespective of temperature change, while limiting the LED temperature to programmed thresholds.
The AFEx3902-Q1 have an ADC for temperature input and a DAC or PWM generator as an output. These devices have an integrated state machine that is preprogrammed as a multislope thermal foldback controller. The AFEx3902-Q1 are an excellent choice for thermal foldback of automotive rear lights and headlights, as well as horticulture lights. The AFEx3902-Q1 work independently from the parameters programed into the NVM, and thus enable these smart AFEs for processor-less applications and design reuse. These devices also automatically detect I 2C or SPI, and have an internal reference. |