| Integrated Circuits (ICs) | 1 | Obsolete | |
| Data Acquisition | 1 | Obsolete | |
| Analog Front End (AFE) | 2 | Obsolete | |
AFE1256256-channel analog front end (AFE) for flat-panel digital X-ray detectors | Data Acquisition | 1 | Active | The AFE1256 is a 256-channel, analog front-end (AFE) designed to suit the requirements of flat-panel detectors (FPDs) based on digital X-ray systems. The device includes 256 integrators, a programmable gain amplifier (PGA) for full-scale, charge-level selection, a correlated double sampler (CDS) with dual banking, 256:4 analog multiplexers, and four 16-bit, successive-approximation register (SAR) analog-to-digital converters (ADCs) onboard. Serial data from the ADCs are available in SPI™ format.
Hardware-selectable integration polarity allows for the integration of positive or negative charge and provides more flexibility in system design. The Nap feature enables substantial power saving. This power savings is especially useful in battery-powered systems.
The device is available as a 22-mm × 5-mm gold-bumped die and a 38-mm × 28-mm, COF-314 TDS package in singulated forms.
To request a full data sheet or other design resources:request AFE1256
The AFE1256 is a 256-channel, analog front-end (AFE) designed to suit the requirements of flat-panel detectors (FPDs) based on digital X-ray systems. The device includes 256 integrators, a programmable gain amplifier (PGA) for full-scale, charge-level selection, a correlated double sampler (CDS) with dual banking, 256:4 analog multiplexers, and four 16-bit, successive-approximation register (SAR) analog-to-digital converters (ADCs) onboard. Serial data from the ADCs are available in SPI™ format.
Hardware-selectable integration polarity allows for the integration of positive or negative charge and provides more flexibility in system design. The Nap feature enables substantial power saving. This power savings is especially useful in battery-powered systems.
The device is available as a 22-mm × 5-mm gold-bumped die and a 38-mm × 28-mm, COF-314 TDS package in singulated forms.
To request a full data sheet or other design resources:request AFE1256 |
AFE2256256-channel analog front end (AFE) for digital X-ray flat-panel detectors | Integrated Circuits (ICs) | 2 | Active | The AFE2256 is a 256-channel, analog front-end (AFE) designed to suit the requirements of flat-panel detector (FPD) based digital x-ray systems. The device includes 256 integrators, a programmable gain amplifier (PGA) for full-scale charge level selection, a correlated double sampler with dual banking, and 256:4 analog multiplexers.
The device also features four 16-bit successive-approximation register (SAR) analog-to-digital converters (ADCs). Serial data from the ADCs are available in low-voltage differential signaling (LVDS) format.
The nap and power-down modes enable substantial power savings, and are especially useful in battery-powered systems.
To request a full datasheet or other design resources:request AFE2256
The AFE2256 is a 256-channel, analog front-end (AFE) designed to suit the requirements of flat-panel detector (FPD) based digital x-ray systems. The device includes 256 integrators, a programmable gain amplifier (PGA) for full-scale charge level selection, a correlated double sampler with dual banking, and 256:4 analog multiplexers.
The device also features four 16-bit successive-approximation register (SAR) analog-to-digital converters (ADCs). Serial data from the ADCs are available in low-voltage differential signaling (LVDS) format.
The nap and power-down modes enable substantial power savings, and are especially useful in battery-powered systems.
To request a full datasheet or other design resources:request AFE2256 |
AFE3010Ground fault circuit interrupter (GFCI) with self-test and neutral-ground fault detection | Integrated Circuits (ICs) | 1 | Obsolete | The AFE3010 is a precision, low-power, Ground Fault Circuit Interrupter (GFCI) controller used for detecting ground fault leakage paths in electrical circuits. This device is a single IC solution that continuously monitors an electrical circuit for multiple fault conditions to verify that the system is operating correctly.
In addition to a ground fault leakage detection, the AFE3010 can detect a grounded neutral condition which can also lead to a harmful shock from a connected appliance. The device implements a unique closed-loop grounded neutral detection scheme that eliminates the need for component resonance tuning, resulting in optimized system development time. Periodic self-test is performed once in every 180 cycles of the AC power line to ensure all the components related to ground fault control system are working properly. In case of any component failure the device enables an LED light, and/ or trips a solenoid to open the load switch. In applications where an LED light indicator is not needed, the ALARM pin can be configured as a secondary SCR driver to drive an additional solenoid for redundancy purpose.
The AFE3010 integrates shunt and LDO regulators to directly power from an AC line through a diode bridge and passive components.
The AFE3010 offers flexible configurable options to implement robust application specific protection schemes in different end-equipments such as electrical receptacles, circuit breakers, and so forth.
The AFE3010 is a precision, low-power, Ground Fault Circuit Interrupter (GFCI) controller used for detecting ground fault leakage paths in electrical circuits. This device is a single IC solution that continuously monitors an electrical circuit for multiple fault conditions to verify that the system is operating correctly.
In addition to a ground fault leakage detection, the AFE3010 can detect a grounded neutral condition which can also lead to a harmful shock from a connected appliance. The device implements a unique closed-loop grounded neutral detection scheme that eliminates the need for component resonance tuning, resulting in optimized system development time. Periodic self-test is performed once in every 180 cycles of the AC power line to ensure all the components related to ground fault control system are working properly. In case of any component failure the device enables an LED light, and/ or trips a solenoid to open the load switch. In applications where an LED light indicator is not needed, the ALARM pin can be configured as a secondary SCR driver to drive an additional solenoid for redundancy purpose.
The AFE3010 integrates shunt and LDO regulators to directly power from an AC line through a diode bridge and passive components.
The AFE3010 offers flexible configurable options to implement robust application specific protection schemes in different end-equipments such as electrical receptacles, circuit breakers, and so forth. |
AFE3256256-channel analog front end (AFE) for dynamic and semi-dynamic X-ray flat-panel detectors | Integrated Circuits (ICs) | 1 | Active | The AFE3256 is a 256-channel, analog front-end (AFE) designed to suit the requirements of flat-panel detector (FPD) based digital X-ray systems. The device includes 256 integrators, correlated double samplers (CDSs) with dual banking, and 256:2 analog multiplexers. The device also features two 16-bit successive-approximation register (SAR) analog-to-digital converters (ADCs). Serial data from the ADCs are available in low-voltage differential signaling (LVDS) format.
The device, also commonly referred to as a readout integrated circuit (ROIC), optimizes the overall system performance using features such as multiple power modes and in-system debug options.
The sleep and standby modes enable substantial power saving which is critical for battery-powered systems.
The AFE3256 is a 256-channel, analog front-end (AFE) designed to suit the requirements of flat-panel detector (FPD) based digital X-ray systems. The device includes 256 integrators, correlated double samplers (CDSs) with dual banking, and 256:2 analog multiplexers. The device also features two 16-bit successive-approximation register (SAR) analog-to-digital converters (ADCs). Serial data from the ADCs are available in low-voltage differential signaling (LVDS) format.
The device, also commonly referred to as a readout integrated circuit (ROIC), optimizes the overall system performance using features such as multiple power modes and in-system debug options.
The sleep and standby modes enable substantial power saving which is critical for battery-powered systems. |
| Integrated Circuits (ICs) | 1 | Obsolete | |
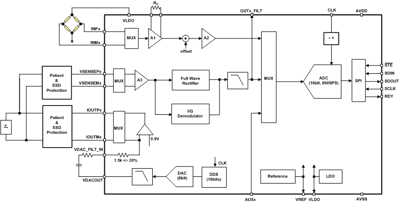
AFE4300Weight-scale and body-composition measurement analog front end (AFE) | Evaluation Boards | 2 | Active | The AFE4300 is a low-cost analog front-end incorporating two separate signal chains: one chain for weight-scale (WS) measurement and the other for body composition measurement (BCM) analysis. A 16-bit, 860-SPS analog-to-digital converter (ADC) is multiplexed between both chains. The weight measurement chain includes an instrumentation amplifier (INA) with the gain set by an external resistor, followed by a 6-bit digital-to-analog converter (DAC) for offset correction, and a circuit to drive the external bridge/load cell with a fixed 1.7 V for ratiometric measurements.
The AFE4300 can also measure body composition by applying a sinusoidal current into the body. The sinusoidal current is generated with an internal pattern generator and a 6-bit, 1-MSPS DAC. A voltage-to-current converter applies this sinusoidal current into the body, between two terminals. The voltage created across these two terminals as a result of the impedance of the body is measured back with a differential amplifier, rectified, and the amplitude is extracted and measured by the 16-bit ADC.
The AFE4300 operates from 2 V to 3.6 V, is specified from 0°C to +70°C, and is available in a LQFP-80 package.
The AFE4300 is a low-cost analog front-end incorporating two separate signal chains: one chain for weight-scale (WS) measurement and the other for body composition measurement (BCM) analysis. A 16-bit, 860-SPS analog-to-digital converter (ADC) is multiplexed between both chains. The weight measurement chain includes an instrumentation amplifier (INA) with the gain set by an external resistor, followed by a 6-bit digital-to-analog converter (DAC) for offset correction, and a circuit to drive the external bridge/load cell with a fixed 1.7 V for ratiometric measurements.
The AFE4300 can also measure body composition by applying a sinusoidal current into the body. The sinusoidal current is generated with an internal pattern generator and a 6-bit, 1-MSPS DAC. A voltage-to-current converter applies this sinusoidal current into the body, between two terminals. The voltage created across these two terminals as a result of the impedance of the body is measured back with a differential amplifier, rectified, and the amplitude is extracted and measured by the 16-bit ADC.
The AFE4300 operates from 2 V to 3.6 V, is specified from 0°C to +70°C, and is available in a LQFP-80 package. |
AFE432A3W8-bit 300-mA current-source DAC with 10-bit SAR ADC, VDAC, NVM and GPI | Analog Front End (AFE) | 1 | Active | The 10-bit AFE532A3W and the 8-bit AFE432A3W ( AFEx32A3W) are a three-channel, buffered voltage-output, current-output, and ADC-input smart analog front end (AFE). The AFEx32A3W devices support a current source that can be used for linear control of laser diodes and miniature motors. These devices support Hi-Z power-down mode and Hi-Z output during power-off conditions for voltage output. Channel 1 can be configured as an ADC, voltage-output DAC or a comparator. The voltage-output DACs provide a force-sense option for use as a programmable comparator and current sink. The multifunction GPIO, function generation, and programmable nonvolatile memory (NVM) enable these smart AFEs for processor-less applications and design reuse. These devices automatically detect SPI or I 2C interfaces and contain an internal reference.
The AFEx32A3W feature set combined with the tiny package and low power make these smart AFEs an excellent choice for applications such as laser diode power control and electro-absorption modulated laser (EML) control in passive optical network (PON) and other industrial laser applications.
The 10-bit AFE532A3W and the 8-bit AFE432A3W ( AFEx32A3W) are a three-channel, buffered voltage-output, current-output, and ADC-input smart analog front end (AFE). The AFEx32A3W devices support a current source that can be used for linear control of laser diodes and miniature motors. These devices support Hi-Z power-down mode and Hi-Z output during power-off conditions for voltage output. Channel 1 can be configured as an ADC, voltage-output DAC or a comparator. The voltage-output DACs provide a force-sense option for use as a programmable comparator and current sink. The multifunction GPIO, function generation, and programmable nonvolatile memory (NVM) enable these smart AFEs for processor-less applications and design reuse. These devices automatically detect SPI or I 2C interfaces and contain an internal reference.
The AFEx32A3W feature set combined with the tiny package and low power make these smart AFEs an excellent choice for applications such as laser diode power control and electro-absorption modulated laser (EML) control in passive optical network (PON) and other industrial laser applications. |