T
Texas Instruments
| Series | Category | # Parts | Status | Description |
|---|---|---|---|---|
| Part | Spec A | Spec B | Spec C | Spec D | Description |
|---|---|---|---|---|---|
| Series | Category | # Parts | Status | Description |
|---|---|---|---|---|
| Part | Spec A | Spec B | Spec C | Spec D | Description |
|---|---|---|---|---|---|
| Part | Category | Description |
|---|---|---|
Texas Instruments | Integrated Circuits (ICs) | BUS DRIVER, BCT/FBT SERIES |
Texas Instruments | Integrated Circuits (ICs) | 12BIT 3.3V~3.6V 210MHZ PARALLEL VQFN-48-EP(7X7) ANALOG TO DIGITAL CONVERTERS (ADC) ROHS |
Texas Instruments | Integrated Circuits (ICs) | TMX320DRE311 179PIN UBGA 200MHZ |
Texas Instruments TPS61040DRVTG4Unknown | Integrated Circuits (ICs) | IC LED DRV RGLTR PWM 350MA 6WSON |
Texas Instruments LP3876ET-2.5Obsolete | Integrated Circuits (ICs) | IC REG LINEAR 2.5V 3A TO220-5 |
Texas Instruments LMS1585ACSX-ADJObsolete | Integrated Circuits (ICs) | IC REG LIN POS ADJ 5A DDPAK |
Texas Instruments INA111APG4Obsolete | Integrated Circuits (ICs) | IC INST AMP 1 CIRCUIT 8DIP |
Texas Instruments | Integrated Circuits (ICs) | AUTOMOTIVE, QUAD 36V 1.2MHZ OPERATIONAL AMPLIFIER |
Texas Instruments OPA340NA/3KG4Unknown | Integrated Circuits (ICs) | IC OPAMP GP 1 CIRCUIT SOT23-5 |
Texas Instruments PT5112AObsolete | Power Supplies - Board Mount | DC DC CONVERTER 8V 8W |
| Series | Category | # Parts | Status | Description |
|---|---|---|---|---|
UCC24650200-V wake-up monitor for fast transient primary-side regulation | Integrated Circuits (ICs) | 2 | Active | The UCC24650 is an easy-to-use secondary-side voltage monitor that periodically measures its own VDD voltage. A relative droop of 3% from the previous reading triggers a alert signal to a receiving primary-side regulation (PSR) controller. Its low-power consumption helps achieve <5-mW standby loss in many applications.
An internal 200-V MOSFET switch is applied across a ground-referenced rectifier to provide a current-limited pulse to the flyback transformer secondary winding, which couples the signal to the primary-side controller. This signal is repeated at 33 kHz until controller-driven switching activity is detected.
Relative-droop detection allows scaling to any voltage between 5 and 28 V. The alert function allows very-low standby frequency to minimize switching loss and reduction of output capacitance needed to respond to a heavy load step. This monitor is used with a controller capable of detecting the signal, such as the UCC28730 PSR flyback controller.
The UCC24650 also provides an enable and disable signal which can be used to control a secondary-side circuit during no-load conditions to reduce standby power loss. Such a circuit may be a synchronous rectifier controller or a relay driver, for example.
The UCC24650 is an easy-to-use secondary-side voltage monitor that periodically measures its own VDD voltage. A relative droop of 3% from the previous reading triggers a alert signal to a receiving primary-side regulation (PSR) controller. Its low-power consumption helps achieve <5-mW standby loss in many applications.
An internal 200-V MOSFET switch is applied across a ground-referenced rectifier to provide a current-limited pulse to the flyback transformer secondary winding, which couples the signal to the primary-side controller. This signal is repeated at 33 kHz until controller-driven switching activity is detected.
Relative-droop detection allows scaling to any voltage between 5 and 28 V. The alert function allows very-low standby frequency to minimize switching loss and reduction of output capacitance needed to respond to a heavy load step. This monitor is used with a controller capable of detecting the signal, such as the UCC28730 PSR flyback controller.
The UCC24650 also provides an enable and disable signal which can be used to control a secondary-side circuit during no-load conditions to reduce standby power loss. Such a circuit may be a synchronous rectifier controller or a relay driver, for example. |
| DC/DC & AC/DC (Off-Line) SMPS Evaluation Boards | 2 | Obsolete | ||
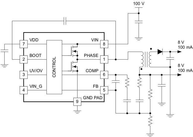
UCC2523012V to 105V Input, 0.2A Output Switching Converter | Power Management (PMIC) | 2 | Active | The UCC25230 is a highly integrated PWM converter operating as an isolated forward flyback. It has high-side and low-side power switches integrated and the control circuit with all key converter functions included. The power stage requires only one- or multiple winding coupled inductor and output capacitors for the complete solution. Voltage-mode feed-forward control with external compensation allows optimal output filter selection over wide input voltage range. The UCC25230 has fixed frequency set internally at 380 kHz. It also includes input voltage UVLO and OVLO comparators with hysteresis and input-good, open-collector output signal which can be used to enable PWM controllers.
UCC25230 is available in a thermally enhanced 8-pin SON package with PowerPad serving as a ground pin.
Other features include internal soft start and cycle-by-cycle current protection. Measured efficiency of isolated converter over input voltage and output current ranges are shown in .
The UCC25230 is a highly integrated PWM converter operating as an isolated forward flyback. It has high-side and low-side power switches integrated and the control circuit with all key converter functions included. The power stage requires only one- or multiple winding coupled inductor and output capacitors for the complete solution. Voltage-mode feed-forward control with external compensation allows optimal output filter selection over wide input voltage range. The UCC25230 has fixed frequency set internally at 380 kHz. It also includes input voltage UVLO and OVLO comparators with hysteresis and input-good, open-collector output signal which can be used to enable PWM controllers.
UCC25230 is available in a thermally enhanced 8-pin SON package with PowerPad serving as a ground pin.
Other features include internal soft start and cycle-by-cycle current protection. Measured efficiency of isolated converter over input voltage and output current ranges are shown in . |
| Power Supply Controllers, Monitors | 1 | LTB | ||
| Power Management (PMIC) | 6 | NRND | ||
| Evaluation Boards | 1 | Obsolete | ||
| Integrated Circuits (ICs) | 3 | Active | ||
UCC256303Wide vin LLC resonant controller with high-voltage start up enabling ultra-low standby power | DC/DC & AC/DC (Off-Line) SMPS Evaluation Boards | 6 | Active | The UCC256303 is a fully featured LLC controller with integrated high-voltage gate driver. It has been designed to pair with a PFC stage to provide a complete power system using a minimum of external components. The resulting power system is designed to meet the most stringent requirements for standby power without the need for a separate standby power converter, and with PFC stage running all the time. UCC256303 includes a range of features designed to make LLC converter operation well controlled and robust. This device aims to unburden the LLC designer and allow mainstream applications to benefit from efficiency advantages of the LLC topology.
UCC256303 uses hybrid hysteretic control to provide best in class line and load transient response. The control effort is approximately linearly proportional to average input current in one cycle. The control makes the open loop transfer function a first order system so that it’s very easy to compensate. The system is always stable with proper frequency compensation.
UCC256303 provides a high efficient burst mode with consistent burst power level during each burst on cycle. The burst power level is programmable and adaptively changes with input voltage, making the optimization of efficiency very easy.
The UCC256303 is a fully featured LLC controller with integrated high-voltage gate driver. It has been designed to pair with a PFC stage to provide a complete power system using a minimum of external components. The resulting power system is designed to meet the most stringent requirements for standby power without the need for a separate standby power converter, and with PFC stage running all the time. UCC256303 includes a range of features designed to make LLC converter operation well controlled and robust. This device aims to unburden the LLC designer and allow mainstream applications to benefit from efficiency advantages of the LLC topology.
UCC256303 uses hybrid hysteretic control to provide best in class line and load transient response. The control effort is approximately linearly proportional to average input current in one cycle. The control makes the open loop transfer function a first order system so that it’s very easy to compensate. The system is always stable with proper frequency compensation.
UCC256303 provides a high efficient burst mode with consistent burst power level during each burst on cycle. The burst power level is programmable and adaptively changes with input voltage, making the optimization of efficiency very easy. |
| Evaluation Boards | 1 | Active | ||
UCC256402LLC resonant controller with ultra-low standby power and high voltage startup | Integrated Circuits (ICs) | 3 | Active | The UCC25640x is a fully featured LLC controller with integrated high-voltage gate driver. It has been designed to pair with a PFC controller to provide a complete power system using a minimum of external components. The resulting power system is designed to meet the most stringent requirements for standby power without the need for a separate standby power converter.
UCC25640x provides a highly efficient burst mode with soft-on and soft-off periods to minimize audible noise at standby operation. The burst power level and hysteresis are programmable, simplifying the optimization of efficiency and burst mode operation. Burst mode can also be disabled through pin configuration. UCC25640x uses hybrid hysteretic control to provide best in class line and load transient response.
UCC25640x includes a range of features designed to make LLC converter operation well controlled and protected. It can be used with UCC28056 or UCC28064A PFC controllers, along with UCC24624 synchronous rectifier controller to offer a complete power supply solution.
The UCC25640x is a fully featured LLC controller with integrated high-voltage gate driver. It has been designed to pair with a PFC controller to provide a complete power system using a minimum of external components. The resulting power system is designed to meet the most stringent requirements for standby power without the need for a separate standby power converter.
UCC25640x provides a highly efficient burst mode with soft-on and soft-off periods to minimize audible noise at standby operation. The burst power level and hysteresis are programmable, simplifying the optimization of efficiency and burst mode operation. Burst mode can also be disabled through pin configuration. UCC25640x uses hybrid hysteretic control to provide best in class line and load transient response.
UCC25640x includes a range of features designed to make LLC converter operation well controlled and protected. It can be used with UCC28056 or UCC28064A PFC controllers, along with UCC24624 synchronous rectifier controller to offer a complete power supply solution. |