T
Texas Instruments
| Series | Category | # Parts | Status | Description |
|---|---|---|---|---|
| Part | Spec A | Spec B | Spec C | Spec D | Description |
|---|---|---|---|---|---|
| Series | Category | # Parts | Status | Description |
|---|---|---|---|---|
| Part | Spec A | Spec B | Spec C | Spec D | Description |
|---|---|---|---|---|---|
| Series | Category | # Parts | Status | Description |
|---|---|---|---|---|
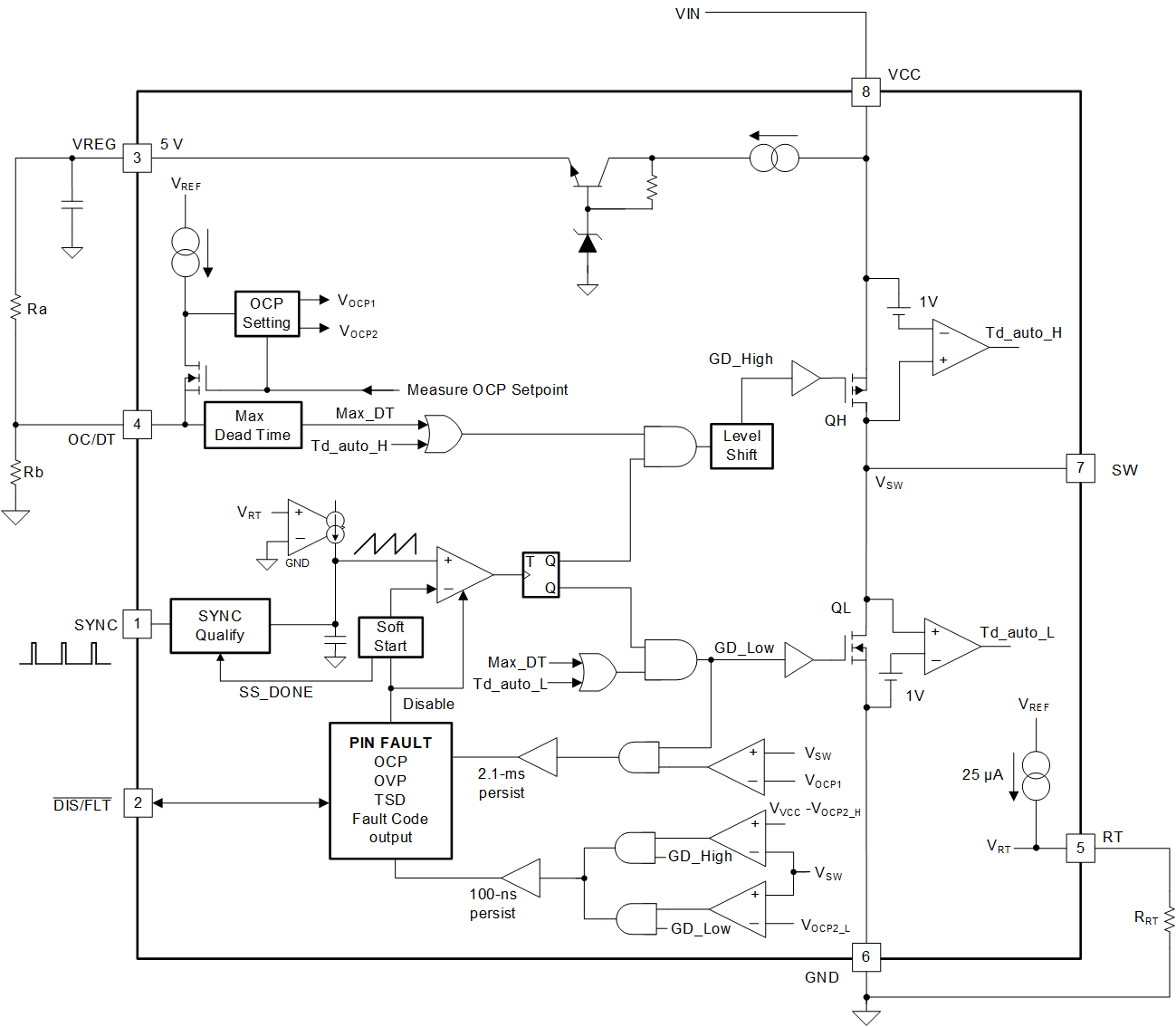
UCC25800-Q1Ultra-low EMI transformer driver for isolated bias supplies | Integrated Circuits (ICs) | 2 | Active | The UCC25800-Q1 ultra-low EMI transformer driver integrates the switching power stage, the control, and the protection circuits to simplify isolated bias supply designs. It allows the design to utilize a transformer with higher leakage inductance, but much smaller parasitic primary-to-secondary capacitance. This low-capacitance transformer design enables an order of magnitude reduction in the common-mode current injection through the bias transformer. This makes the transformer driver an ideal solution for the isolated bias supply in various automotive applications to minimize the EMI noise caused by the high-speed switching devices. The soft-switching feature further reduces the EMI noise.
The transformer driver has a programmable frequency range of 100 kHz to 1.2 MHz. This high switching frequency reduces the transformer size and footprint, as well as the overall cost of the bias supply. The integrated SYNC function allows the system bias supplies to synchronize with an external clock signal, further reducing the system level noise.
The dead-time adjusts automatically to minimize the conduction loss and simplify the design. The programmable maximum dead-time ensures power stage design flexibility.
With the integrated, low-resistance switching power stage, the transformer driver can achieve a 6-W design with 24-V input, and up to 9-W from 34-V input. With a fixed input voltage, the open-loop control also helps the output regulation to remain ±5% when the load is above 10%.
The programmable overcurrent protection (OCP) allows flexibility on the power stage design to minimize the transformer size. The protection features such as adjustable OCP, input OVP, TSD and the protection from pin faults ensure robust operation. A fixed 1.5-ms soft-start period reduces the inrush current during start-up and fault recovery.
The transformer driver also provides a dedicated multi-function pin for external disabling, and fault code reporting. The fault code reporting sends the fault code once the bias supply is in the protection mode.
The UCC25800-Q1 transformer driver is offered in an 8-pin DGN package with the thermal pad to enhance its thermal handling capability.
The UCC25800-Q1 ultra-low EMI transformer driver integrates the switching power stage, the control, and the protection circuits to simplify isolated bias supply designs. It allows the design to utilize a transformer with higher leakage inductance, but much smaller parasitic primary-to-secondary capacitance. This low-capacitance transformer design enables an order of magnitude reduction in the common-mode current injection through the bias transformer. This makes the transformer driver an ideal solution for the isolated bias supply in various automotive applications to minimize the EMI noise caused by the high-speed switching devices. The soft-switching feature further reduces the EMI noise.
The transformer driver has a programmable frequency range of 100 kHz to 1.2 MHz. This high switching frequency reduces the transformer size and footprint, as well as the overall cost of the bias supply. The integrated SYNC function allows the system bias supplies to synchronize with an external clock signal, further reducing the system level noise.
The dead-time adjusts automatically to minimize the conduction loss and simplify the design. The programmable maximum dead-time ensures power stage design flexibility.
With the integrated, low-resistance switching power stage, the transformer driver can achieve a 6-W design with 24-V input, and up to 9-W from 34-V input. With a fixed input voltage, the open-loop control also helps the output regulation to remain ±5% when the load is above 10%.
The programmable overcurrent protection (OCP) allows flexibility on the power stage design to minimize the transformer size. The protection features such as adjustable OCP, input OVP, TSD and the protection from pin faults ensure robust operation. A fixed 1.5-ms soft-start period reduces the inrush current during start-up and fault recovery.
The transformer driver also provides a dedicated multi-function pin for external disabling, and fault code reporting. The fault code reporting sends the fault code once the bias supply is in the protection mode.
The UCC25800-Q1 transformer driver is offered in an 8-pin DGN package with the thermal pad to enhance its thermal handling capability. |
UCC258115V, 1A Micropower voltage mode PWM controller, -40C to 85C | Integrated Circuits (ICs) | 3 | Active | The UCC3581 voltage mode pulse width modulator is designed to control low power isolated DC - DC converters in applications such as Subscriber Line Power (ISDN I.430). Primarily used for single switch forward and flyback converters, the UCC3581 features BiCMOS circuitry for low startup and operating current, while maintaining the ability to drive power MOSFETs at frequencies up to 100kHz. The UCC3581 oscillator allows the flexibility to program both the frequency and the maximum duty cycle with two resistors and a capacitor. A TTL level input is also provided to allow synchronization to an external frequency source.
The UCC3581 includes programmable soft start circuitry, overcurrent detection, a 7.5V linear preregulator to control chip VDD during startup, and an on-board 4.0V logic supply.
The UCC3581 provides functions to maximize light load efficiency that are not normally found in PWM controllers.
A linear preregulator driver in conjunction with an external depletion mode N-MOSFET provides initial controller power. Once the bootstrap supply is functional, the preregulator is shut down to conserve power. During light load, power is saved by providing a programmable minimum duty cycle clamp. When a duty cycle below the minimum is called for, the modulator skips cycles to provide the correct average duty cycle required for output regulation. This effectively reduces the switching frequency, saving significant gate drive and power stage losses.
The UCC3581 is available in 14-pin plastic and ceramic dual-in-line packages and in a 14-pin narrow body small outline IC package (SOIC). The UCC1581 is specified for operation from –55°C to +125°C, the UCC2581 is specified for operation from –40°C to +85°C, and the UCC3581 is specified for operation from 0°C to +70°C.
The UCC3581 voltage mode pulse width modulator is designed to control low power isolated DC - DC converters in applications such as Subscriber Line Power (ISDN I.430). Primarily used for single switch forward and flyback converters, the UCC3581 features BiCMOS circuitry for low startup and operating current, while maintaining the ability to drive power MOSFETs at frequencies up to 100kHz. The UCC3581 oscillator allows the flexibility to program both the frequency and the maximum duty cycle with two resistors and a capacitor. A TTL level input is also provided to allow synchronization to an external frequency source.
The UCC3581 includes programmable soft start circuitry, overcurrent detection, a 7.5V linear preregulator to control chip VDD during startup, and an on-board 4.0V logic supply.
The UCC3581 provides functions to maximize light load efficiency that are not normally found in PWM controllers.
A linear preregulator driver in conjunction with an external depletion mode N-MOSFET provides initial controller power. Once the bootstrap supply is functional, the preregulator is shut down to conserve power. During light load, power is saved by providing a programmable minimum duty cycle clamp. When a duty cycle below the minimum is called for, the modulator skips cycles to provide the correct average duty cycle required for output regulation. This effectively reduces the switching frequency, saving significant gate drive and power stage losses.
The UCC3581 is available in 14-pin plastic and ceramic dual-in-line packages and in a 14-pin narrow body small outline IC package (SOIC). The UCC1581 is specified for operation from –55°C to +125°C, the UCC2581 is specified for operation from –40°C to +85°C, and the UCC3581 is specified for operation from 0°C to +70°C. |
UCC2583Switch mode Secondary side Post Regulator with -40°C to 85°C | Power Management (PMIC) | 3 | LTB | The UCC3583 is a synchronizable secondary side post regulator for precision regulation of the auxiliary outputs of multiple output power supplies. It contains a leading edge pulse width modulator, which generates the gate drive signal for a FET power switch connected in series with the rectifying diode. The turn-on of the power switch is delayed from the leading edge of the secondary power pulse to regulate the output voltage. The UCC3583 contains a ramp generator slaved to the secondary power pulse, a voltage error amplifier, a current error amplifier, a PWM comparator and associated logic, a gate driver, a precision reference, and protection circuitry.
The ramp discharge and termination of the gate drive signal are triggered by the synchronization pulse, typically derived from the falling edge of the transformer secondary voltage. The ramp starts charging again once its low threshold is reached. The gate drive signal is turned on when the ramp voltage exceeds the control voltage. This leading edge modulation technique prevents instability when the UCC3583 is used in peak current mode primary controlled systems.
The controller operates from a floating power supply referenced to the output voltage being controlled. It features an undervoltage lockout (UVLO) circuit, a soft start circuit, and an averaging current limit amplifier. The current limit can be programmed to be proportional to the output voltage, thus achieving foldback operation to minimize the dissipation under short circuit conditions.
The UCC3583 is a synchronizable secondary side post regulator for precision regulation of the auxiliary outputs of multiple output power supplies. It contains a leading edge pulse width modulator, which generates the gate drive signal for a FET power switch connected in series with the rectifying diode. The turn-on of the power switch is delayed from the leading edge of the secondary power pulse to regulate the output voltage. The UCC3583 contains a ramp generator slaved to the secondary power pulse, a voltage error amplifier, a current error amplifier, a PWM comparator and associated logic, a gate driver, a precision reference, and protection circuitry.
The ramp discharge and termination of the gate drive signal are triggered by the synchronization pulse, typically derived from the falling edge of the transformer secondary voltage. The ramp starts charging again once its low threshold is reached. The gate drive signal is turned on when the ramp voltage exceeds the control voltage. This leading edge modulation technique prevents instability when the UCC3583 is used in peak current mode primary controlled systems.
The controller operates from a floating power supply referenced to the output voltage being controlled. It features an undervoltage lockout (UVLO) circuit, a soft start circuit, and an averaging current limit amplifier. The current limit can be programmed to be proportional to the output voltage, thus achieving foldback operation to minimize the dissipation under short circuit conditions. |
| DC DC Switching Controllers | 2 | Obsolete | ||
UCC26263-phase sensored trapezoidal BLDC controller for -40°C to +85°C applications | Integrated Circuits (ICs) | 2 | Active | The UCC3626 motor controller device combines many of the functions required to design a high-performance, two- or four-quadrant, three-phase, brushless dc motor controller into one package. Rotor position inputs are decoded to provide six outputs that control an external power stage. A precision triangle oscillator and latched comparator provide PWM motor control in either voltage- or current-mode configurations. The oscillator is easily synchronized to an external master clock source via the SYNCH input. Additionally, a QUAD select input configures the chip to modulate either the low-side switches only, or both upper and lower switches, allowing the user to minimize switching losses in less demanding two-quadrant applications.
The device includes a differential current-sense amplifier and absolute-value circuit which provide an accurate reconstruction of motor current, useful for pulse-by-pulse overcurrent protection, as well as closing a current control loop. A precision tachometer is also provided for implementing closed-loop speed control. The TACH_OUT signal is a variable duty-cycle, frequency output, which can be used directly for digital control or filtered to provide an analog feedback signal. Other features include COAST, BRAKE, and DIR_IN commands, along with a direction output, DIR_OUT.
The UCC3626 motor controller device combines many of the functions required to design a high-performance, two- or four-quadrant, three-phase, brushless dc motor controller into one package. Rotor position inputs are decoded to provide six outputs that control an external power stage. A precision triangle oscillator and latched comparator provide PWM motor control in either voltage- or current-mode configurations. The oscillator is easily synchronized to an external master clock source via the SYNCH input. Additionally, a QUAD select input configures the chip to modulate either the low-side switches only, or both upper and lower switches, allowing the user to minimize switching losses in less demanding two-quadrant applications.
The device includes a differential current-sense amplifier and absolute-value circuit which provide an accurate reconstruction of motor current, useful for pulse-by-pulse overcurrent protection, as well as closing a current control loop. A precision tachometer is also provided for implementing closed-loop speed control. The TACH_OUT signal is a variable duty-cycle, frequency output, which can be used directly for digital control or filtered to provide an analog feedback signal. Other features include COAST, BRAKE, and DIR_IN commands, along with a direction output, DIR_OUT. |
| Development Boards, Kits, Programmers | 1 | Obsolete | ||
UCC27200A3-A, 120-V half bridge gate driver with 8-V UVLO, negative voltage handling and CMOS inputs | Gate Drivers | 12 | Active | The UCC2720xA family of high-frequency N-channel MOSFET drivers include a 120V bootstrap diode and high-side/low-side driver with independent inputs for maximum control flexibility. This allows for N-channel MOSFET control in half-bridge, full-bridge, two-switch forward and active clamp forward converters. The low-side and the high-side gate drivers are independently controlled and matched to 1ns between the turn-on and turn-off of each other. In order to improve performance in noisy power supply environments the UCC2720xA has an enhanced ESD input structure and also has the ability to withstand a maximum of –18V on its HS pin.
An on-chip bootstrap diode eliminates the external discrete diodes. Under-voltage lockout is provided for both the high-side and the low-side drivers forcing the outputs low if the drive voltage is below the specified threshold.
Two versions of the UCC2720xA are offered. The UCC27200A has high-noise immune CMOS input thresholds while the UCC27201A has TTL-compatible thresholds.
The UCC2720xA family of high-frequency N-channel MOSFET drivers include a 120V bootstrap diode and high-side/low-side driver with independent inputs for maximum control flexibility. This allows for N-channel MOSFET control in half-bridge, full-bridge, two-switch forward and active clamp forward converters. The low-side and the high-side gate drivers are independently controlled and matched to 1ns between the turn-on and turn-off of each other. In order to improve performance in noisy power supply environments the UCC2720xA has an enhanced ESD input structure and also has the ability to withstand a maximum of –18V on its HS pin.
An on-chip bootstrap diode eliminates the external discrete diodes. Under-voltage lockout is provided for both the high-side and the low-side drivers forcing the outputs low if the drive voltage is below the specified threshold.
Two versions of the UCC2720xA are offered. The UCC27200A has high-noise immune CMOS input thresholds while the UCC27201A has TTL-compatible thresholds. |
UCC27201A3-A, 120-V half bridge gate driver with 8-V UVLO and negative voltage handling | Gate Drivers | 14 | Active | The UCC2720xA family of high-frequency N-channel MOSFET drivers include a 120V bootstrap diode and high-side/low-side driver with independent inputs for maximum control flexibility. This allows for N-channel MOSFET control in half-bridge, full-bridge, two-switch forward and active clamp forward converters. The low-side and the high-side gate drivers are independently controlled and matched to 1ns between the turn-on and turn-off of each other. In order to improve performance in noisy power supply environments the UCC2720xA has an enhanced ESD input structure and also has the ability to withstand a maximum of –18V on its HS pin.
An on-chip bootstrap diode eliminates the external discrete diodes. Under-voltage lockout is provided for both the high-side and the low-side drivers forcing the outputs low if the drive voltage is below the specified threshold.
Two versions of the UCC2720xA are offered. The UCC27200A has high-noise immune CMOS input thresholds while the UCC27201A has TTL-compatible thresholds.
The UCC2720xA family of high-frequency N-channel MOSFET drivers include a 120V bootstrap diode and high-side/low-side driver with independent inputs for maximum control flexibility. This allows for N-channel MOSFET control in half-bridge, full-bridge, two-switch forward and active clamp forward converters. The low-side and the high-side gate drivers are independently controlled and matched to 1ns between the turn-on and turn-off of each other. In order to improve performance in noisy power supply environments the UCC2720xA has an enhanced ESD input structure and also has the ability to withstand a maximum of –18V on its HS pin.
An on-chip bootstrap diode eliminates the external discrete diodes. Under-voltage lockout is provided for both the high-side and the low-side drivers forcing the outputs low if the drive voltage is below the specified threshold.
Two versions of the UCC2720xA are offered. The UCC27200A has high-noise immune CMOS input thresholds while the UCC27201A has TTL-compatible thresholds. |
UCC272104-A, 120-V half bridge gate driver with 8-V UVLO and CMOS inputs | Gate Drivers | 6 | Active | 4-A, 120-V half bridge gate driver with 8-V UVLO and CMOS inputs |
UCC27211A-Q1Automotive 4-A, 120-V half bridge gate driver with 8-V UVLO and negative voltage handling | Power Management (PMIC) | 7 | Active | The UCC27211A-Q1 device driver is based on the popular UCC27201 MOSFET drivers; but, this device offers several significant performance improvements.
The peak output pullup and pulldown current has been increased to 3.7A source and 4.5A sink and thereby allows for driving large power MOSFETs with minimized switching losses during the transition through the Miller Plateau of the MOSFET. The input structure can directly handle –10VDC, which increases robustness and also allows direct interface to gate-drive transformers without using rectification diodes. The inputs are also independent of supply voltage and have a 20V maximum rating.
The switching node of the UCC27211A-Q1 (HS pin) can handle –(24 - VDD) V maximum, which allows the high-side channel to be protected from inherent negative voltages caused by parasitic inductance and stray capacitance. The UCC27211A-Q1 (TTL inputs) has increased hysteresis that allows for interface to analog or digital PWM controllers with enhanced noise immunity.
The low-side and high-side gate drivers are independently controlled and matched to 4ns between the turn on and turn off of each other. An on-chip 120V rated bootstrap diode eliminates the external discrete diodes. Undervoltage lockout is provided for both the high-side and the low-side drivers which provides symmetric turn on and turn off behavior and forces the outputs low if the drive voltage is below the specified threshold.
The UCC27211A-Q1 device driver is based on the popular UCC27201 MOSFET drivers; but, this device offers several significant performance improvements.
The peak output pullup and pulldown current has been increased to 3.7A source and 4.5A sink and thereby allows for driving large power MOSFETs with minimized switching losses during the transition through the Miller Plateau of the MOSFET. The input structure can directly handle –10VDC, which increases robustness and also allows direct interface to gate-drive transformers without using rectification diodes. The inputs are also independent of supply voltage and have a 20V maximum rating.
The switching node of the UCC27211A-Q1 (HS pin) can handle –(24 - VDD) V maximum, which allows the high-side channel to be protected from inherent negative voltages caused by parasitic inductance and stray capacitance. The UCC27211A-Q1 (TTL inputs) has increased hysteresis that allows for interface to analog or digital PWM controllers with enhanced noise immunity.
The low-side and high-side gate drivers are independently controlled and matched to 4ns between the turn on and turn off of each other. An on-chip 120V rated bootstrap diode eliminates the external discrete diodes. Undervoltage lockout is provided for both the high-side and the low-side drivers which provides symmetric turn on and turn off behavior and forces the outputs low if the drive voltage is below the specified threshold. |
| Part | Category | Description |
|---|---|---|
Texas Instruments | Integrated Circuits (ICs) | BUS DRIVER, BCT/FBT SERIES |
Texas Instruments | Integrated Circuits (ICs) | 12BIT 3.3V~3.6V 210MHZ PARALLEL VQFN-48-EP(7X7) ANALOG TO DIGITAL CONVERTERS (ADC) ROHS |
Texas Instruments | Integrated Circuits (ICs) | TMX320DRE311 179PIN UBGA 200MHZ |
Texas Instruments TPS61040DRVTG4Unknown | Integrated Circuits (ICs) | IC LED DRV RGLTR PWM 350MA 6WSON |
Texas Instruments LP3876ET-2.5Obsolete | Integrated Circuits (ICs) | IC REG LINEAR 2.5V 3A TO220-5 |
Texas Instruments LMS1585ACSX-ADJObsolete | Integrated Circuits (ICs) | IC REG LIN POS ADJ 5A DDPAK |
Texas Instruments INA111APG4Obsolete | Integrated Circuits (ICs) | IC INST AMP 1 CIRCUIT 8DIP |
Texas Instruments | Integrated Circuits (ICs) | AUTOMOTIVE, QUAD 36V 1.2MHZ OPERATIONAL AMPLIFIER |
Texas Instruments OPA340NA/3KG4Unknown | Integrated Circuits (ICs) | IC OPAMP GP 1 CIRCUIT SOT23-5 |
Texas Instruments PT5112AObsolete | Power Supplies - Board Mount | DC DC CONVERTER 8V 8W |