TPSM8291217-V, 2-A low-noise and low-ripple buck module with integrated ferrite bead filter compensation | Power Supplies - Board Mount | 1 | Active | The TPSM8291x devices are a family of high-efficiency, low-noise and low-ripple current mode synchronous buck power modules. The devices are ideal for noise sensitive applications that would normally use an LDO for post regulation such as high-speed ADCs, clock and jitter cleaner, serializer, de-serializer, and radar applications.
The devices operate at a fixed switching frequency of 2.2 MHz or 1 MHz and can be synchronized to an external clock.
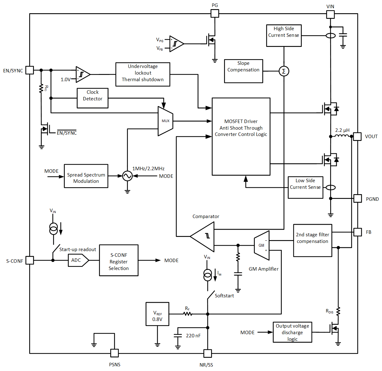
To further reduce the output voltage ripple, the device integrates loop compensation to operate with an optional second-stage ferrite bead L-C filter. This feature allows an output voltage ripple below 10 µVRMS.
Low-frequency noise levels, similar to a low-noise LDO, are achieved by filtering the internal voltage reference with an integrated capacitor on the NR/SS pin. An external capacitor can be added to the module for additional filtering.
The optional spread spectrum modulation scheme spreads the DC/DC switching frequency over a wider span, which lowers the mixing spurs.
The TPSM8291x devices are a family of high-efficiency, low-noise and low-ripple current mode synchronous buck power modules. The devices are ideal for noise sensitive applications that would normally use an LDO for post regulation such as high-speed ADCs, clock and jitter cleaner, serializer, de-serializer, and radar applications.
The devices operate at a fixed switching frequency of 2.2 MHz or 1 MHz and can be synchronized to an external clock.
To further reduce the output voltage ripple, the device integrates loop compensation to operate with an optional second-stage ferrite bead L-C filter. This feature allows an output voltage ripple below 10 µVRMS.
Low-frequency noise levels, similar to a low-noise LDO, are achieved by filtering the internal voltage reference with an integrated capacitor on the NR/SS pin. An external capacitor can be added to the module for additional filtering.
The optional spread spectrum modulation scheme spreads the DC/DC switching frequency over a wider span, which lowers the mixing spurs. |
TPSM8291317-V VIN, 3-A low-noise and low-ripple buck module with integrated ferrite bead filter compensation | Power Supplies - Board Mount | 1 | Active | The TPSM8291x devices are a family of high-efficiency, low-noise and low-ripple current mode synchronous buck power modules. The devices are ideal for noise sensitive applications that would normally use an LDO for post regulation such as high-speed ADCs, clock and jitter cleaner, serializer, de-serializer, and radar applications.
The devices operate at a fixed switching frequency of 2.2 MHz or 1 MHz and can be synchronized to an external clock.
To further reduce the output voltage ripple, the device integrates loop compensation to operate with an optional second-stage ferrite bead L-C filter. This feature allows an output voltage ripple below 10 µVRMS.
Low-frequency noise levels, similar to a low-noise LDO, are achieved by filtering the internal voltage reference with an integrated capacitor on the NR/SS pin. An external capacitor can be added to the module for additional filtering.
The optional spread spectrum modulation scheme spreads the DC/DC switching frequency over a wider span, which lowers the mixing spurs.
The TPSM8291x devices are a family of high-efficiency, low-noise and low-ripple current mode synchronous buck power modules. The devices are ideal for noise sensitive applications that would normally use an LDO for post regulation such as high-speed ADCs, clock and jitter cleaner, serializer, de-serializer, and radar applications.
The devices operate at a fixed switching frequency of 2.2 MHz or 1 MHz and can be synchronized to an external clock.
To further reduce the output voltage ripple, the device integrates loop compensation to operate with an optional second-stage ferrite bead L-C filter. This feature allows an output voltage ripple below 10 µVRMS.
Low-frequency noise levels, similar to a low-noise LDO, are achieved by filtering the internal voltage reference with an integrated capacitor on the NR/SS pin. An external capacitor can be added to the module for additional filtering.
The optional spread spectrum modulation scheme spreads the DC/DC switching frequency over a wider span, which lowers the mixing spurs. |
TPSM82913E17-V VIN, 3-A low-noise and low-ripple buck module | Power Supplies - Board Mount | 1 | Active | The TPSM8291x devices are a family of high-efficiency, low-noise and low-ripple current mode synchronous buck power modules. The devices are ideal for noise sensitive applications that would normally use an LDO for post regulation such as high-speed ADCs, clock and jitter cleaner, serializer, de-serializer, and radar applications.
The devices operate at a fixed switching frequency of 2.2 MHz or 1 MHz and can be synchronized to an external clock.
To further reduce the output voltage ripple, the device integrates loop compensation to operate with an optional second-stage ferrite bead L-C filter. This feature allows an output voltage ripple below 10 µVRMS.
Low-frequency noise levels, similar to a low-noise LDO, are achieved by filtering the internal voltage reference with an integrated capacitor on the NR/SS pin. An external capacitor can be added to the module for additional filtering.
The optional spread spectrum modulation scheme spreads the DC/DC switching frequency over a wider span, which lowers the mixing spurs.
The TPSM8291x devices are a family of high-efficiency, low-noise and low-ripple current mode synchronous buck power modules. The devices are ideal for noise sensitive applications that would normally use an LDO for post regulation such as high-speed ADCs, clock and jitter cleaner, serializer, de-serializer, and radar applications.
The devices operate at a fixed switching frequency of 2.2 MHz or 1 MHz and can be synchronized to an external clock.
To further reduce the output voltage ripple, the device integrates loop compensation to operate with an optional second-stage ferrite bead L-C filter. This feature allows an output voltage ripple below 10 µVRMS.
Low-frequency noise levels, similar to a low-noise LDO, are achieved by filtering the internal voltage reference with an integrated capacitor on the NR/SS pin. An external capacitor can be added to the module for additional filtering.
The optional spread spectrum modulation scheme spreads the DC/DC switching frequency over a wider span, which lowers the mixing spurs. |
| Evaluation Boards | 1 | Obsolete | |
TPSM831001.5A high-efficiency buck-boost module with integrated inductor | Power Supplies - Board Mount | 1 | Active | The TPSM83100 and TPSM83101 are constant frequency peak current mode control buck-boost MicroSiP™ power modules optimized for small solution size and high efficiency. The power modules integrate an inductor to simplify design, reduce external components and save PCB area. They have a 3A peak current limit (typical) and 1.6V to 5.5V input voltage range. The TPSM83100 and TPSM83101 provide a power supply solution for system pre-regulators and voltage stabilizers.
Depending on the input voltage, the TPSM83100 and TPSM83101 automatically operate in boost, buck, or in 3-cycle buck-boost mode when the input voltage is approximately equal to the output voltage. The transitions between modes happen at a defined duty cycle and avoid unwanted toggling within the modes to reduce output voltage ripple. 8µA quiescent current and power save mode enable the highest efficiency for light to no-load conditions.
The TPSM83100 and TPSM83101 are constant frequency peak current mode control buck-boost MicroSiP™ power modules optimized for small solution size and high efficiency. The power modules integrate an inductor to simplify design, reduce external components and save PCB area. They have a 3A peak current limit (typical) and 1.6V to 5.5V input voltage range. The TPSM83100 and TPSM83101 provide a power supply solution for system pre-regulators and voltage stabilizers.
Depending on the input voltage, the TPSM83100 and TPSM83101 automatically operate in boost, buck, or in 3-cycle buck-boost mode when the input voltage is approximately equal to the output voltage. The transitions between modes happen at a defined duty cycle and avoid unwanted toggling within the modes to reduce output voltage ripple. 8µA quiescent current and power save mode enable the highest efficiency for light to no-load conditions. |
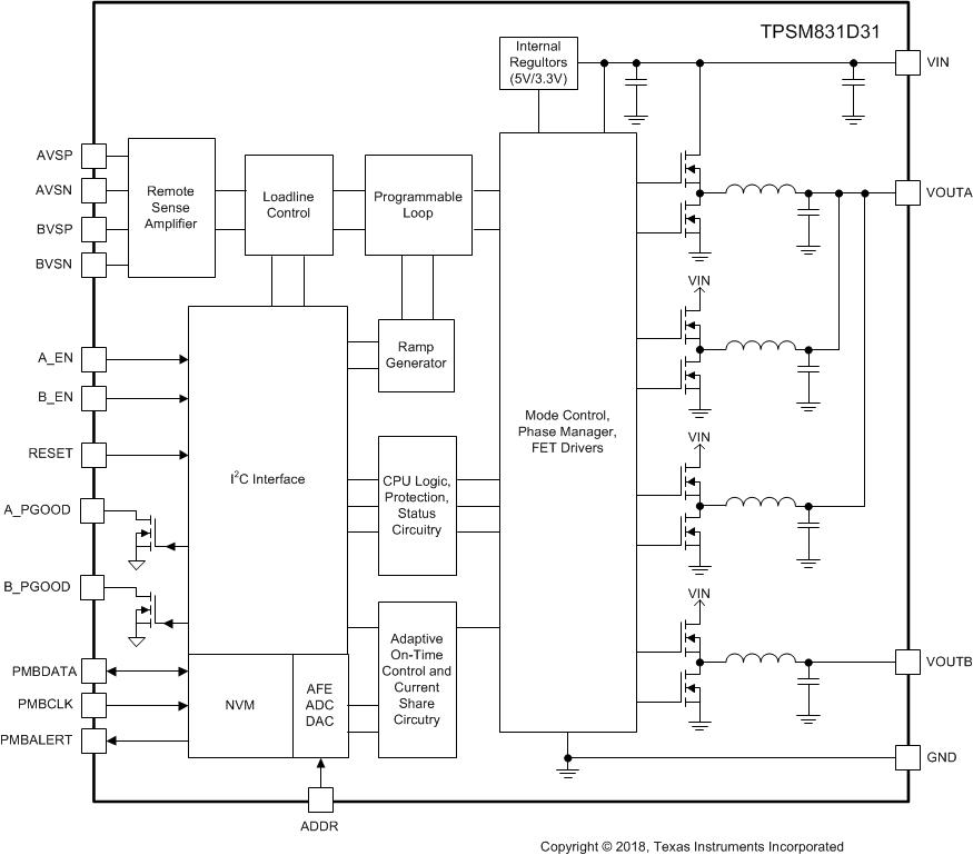
TPSM831D318V-14V input, 120A + 40A dual output PMBus module with AVS and monitoring | DC DC Converters | 1 | Active | The TPSM831D31 is a PMBus™-controlled, dual-output, 4-phase power module that combines a high-performance D-CAP+™ controller with four high-efficiency Smart Power Stages, and low-loss inductors, into a rugged, thermally enhanced surface-mount package. The user supplies the input and output capacitors and a few passive components to complete the system. The first output is a 3-phase power stage that can deliver up to 120 A of continuous output current. The second output is a single phase power stage that can deliver up to 40 A of output current.
The PMBus interface provides for converter configuration of each VOUT, UVLO, soft-start, overcurrent, and thermal shutdown parameters. The interface provides support for telemetry that can report the actual input voltage, output voltage, output current, and device temperature. The device can report input and output power. The device supports standard PMBuswarningandfaultfunctions. The device supports PMBus communication speeds up to 1 MHz, with 1.8-V or 3.3-V logic levels, as detailed in Section 4.3 of SMBus Specification V3.0. The module supports a subset of the commands in the PMBus 1.3 specification.
The TPSM831D31 is a PMBus™-controlled, dual-output, 4-phase power module that combines a high-performance D-CAP+™ controller with four high-efficiency Smart Power Stages, and low-loss inductors, into a rugged, thermally enhanced surface-mount package. The user supplies the input and output capacitors and a few passive components to complete the system. The first output is a 3-phase power stage that can deliver up to 120 A of continuous output current. The second output is a single phase power stage that can deliver up to 40 A of output current.
The PMBus interface provides for converter configuration of each VOUT, UVLO, soft-start, overcurrent, and thermal shutdown parameters. The interface provides support for telemetry that can report the actual input voltage, output voltage, output current, and device temperature. The device can report input and output power. The device supports standard PMBuswarningandfaultfunctions. The device supports PMBus communication speeds up to 1 MHz, with 1.8-V or 3.3-V logic levels, as detailed in Section 4.3 of SMBus Specification V3.0. The module supports a subset of the commands in the PMBus 1.3 specification. |
TPSM842031.5A, 28V Input, 3.3V Output, TO-220 Power Module | Development Boards, Kits, Programmers | 2 | Active | The TPSM842xx power module is an easy-to-use integrated power solution that combines a 1.5-A DC/DC converter with power MOSFETs, an inductor, and passives into a 3-pin, through-hole package. This total power solution requires adding only input and output capacitors and eliminates the loop compensation and magnetics part selection from the design process.
The standard TO-220 pin-out allows a much improved replacement of linear regulators packaged in this industry standard footprint. The TPSM842xx devices provide much higher efficiency without the need of a heatsink.
The TPSM842xx power module is an easy-to-use integrated power solution that combines a 1.5-A DC/DC converter with power MOSFETs, an inductor, and passives into a 3-pin, through-hole package. This total power solution requires adding only input and output capacitors and eliminates the loop compensation and magnetics part selection from the design process.
The standard TO-220 pin-out allows a much improved replacement of linear regulators packaged in this industry standard footprint. The TPSM842xx devices provide much higher efficiency without the need of a heatsink. |
| DC DC Converters | 2 | Active | |
TPSM842094.5-V to 28-V input, 1.2-V to 6-V output, 2.5-A power module | Evaluation Boards | 2 | Active | The TPSM84209 power module is an easy-to-use integrated power supply that combines a 2.5-A DC/DC converter with a shielded inductor and passives into a low-profile QFN package. This total power solution allows as few as four external components while maintaining an ability to adjust key parameters to meet specific design requirements.
The wide input voltage range and small package size of the TPSM84209 makes the device an excellent fit for power rails that require up to 2.5 A of output current.
The QFN package is easy to solder to a printed circuit board and has excellent power dissipation capability. The TPSM84209 offers flexibility with many features and is ideal for powering a wide range of devices and systems.
The TPSM84209 power module is an easy-to-use integrated power supply that combines a 2.5-A DC/DC converter with a shielded inductor and passives into a low-profile QFN package. This total power solution allows as few as four external components while maintaining an ability to adjust key parameters to meet specific design requirements.
The wide input voltage range and small package size of the TPSM84209 makes the device an excellent fit for power rails that require up to 2.5 A of output current.
The QFN package is easy to solder to a printed circuit board and has excellent power dissipation capability. The TPSM84209 offers flexibility with many features and is ideal for powering a wide range of devices and systems. |
| Development Boards, Kits, Programmers | 1 | Active | |