TPSM8433204-V to 18-V input, advanced current mode, 3-A synchronous SWIFT™ step-down power module | Power Supplies - Board Mount | 1 | Active | TPSM843320 is a highly efficient, small, and flexible synchronous step-down DC-DC converter in a MicroSiP power module package that is easy to use. The module operates up to 18V input with fixed-frequencies that are resistor adjustable by system designer. The embedded IC is internally compensated which reduces external components and design size. The integrated high-frequency capacitor reduces the transient peak at switching node.
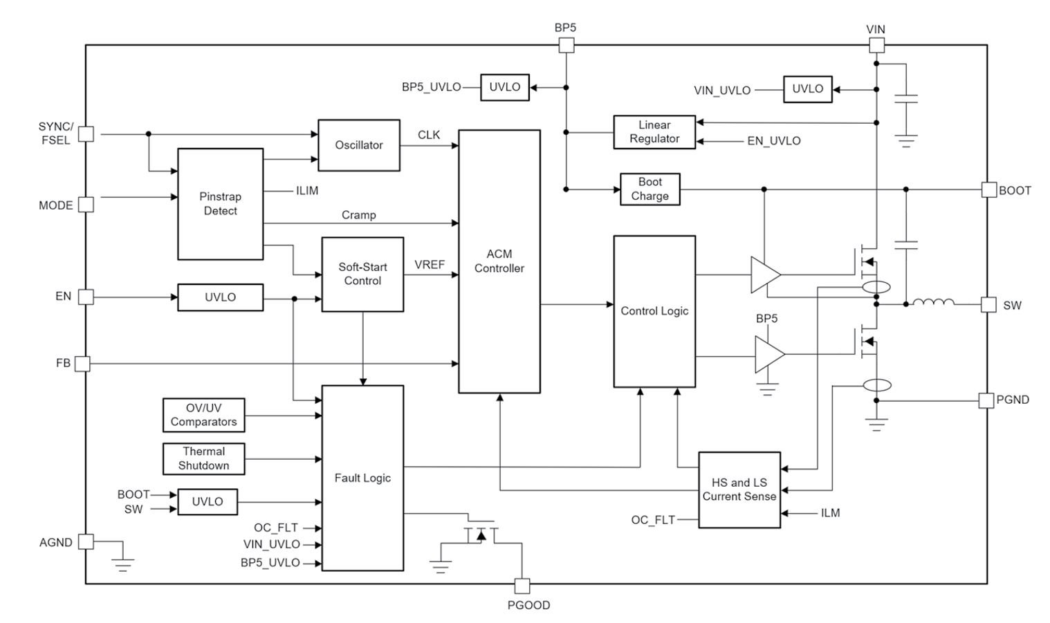
The TPSM843320 module employs an internally compensated, fixed-frequency advanced current mode control. The device is capable of providing high efficiency while running at a switching frequency up to 2.2MHz. The fixed frequency controller can operate from 500kHz to 2.2MHz and can be synchronized to an external clock using the SYNC pin. Additional features include a high accuracy voltage reference, selectable soft-start times, monotonic start-up into prebiased outputs, selectable current limits, adjustable UVLO through the EN pin, and a full suite of fault protections.
TPSM843320 is a highly efficient, small, and flexible synchronous step-down DC-DC converter in a MicroSiP power module package that is easy to use. The module operates up to 18V input with fixed-frequencies that are resistor adjustable by system designer. The embedded IC is internally compensated which reduces external components and design size. The integrated high-frequency capacitor reduces the transient peak at switching node.
The TPSM843320 module employs an internally compensated, fixed-frequency advanced current mode control. The device is capable of providing high efficiency while running at a switching frequency up to 2.2MHz. The fixed frequency controller can operate from 500kHz to 2.2MHz and can be synchronized to an external clock using the SYNC pin. Additional features include a high accuracy voltage reference, selectable soft-start times, monotonic start-up into prebiased outputs, selectable current limits, adjustable UVLO through the EN pin, and a full suite of fault protections. |
TPSM843320E4V to 18V input, 3A synchronous SWIFT™ step-down power module with extended temperature | Power Supplies - Board Mount | 1 | Active | TPSM843320E is a highly efficient, small, and flexible synchronous step-down DC-DC converter in a MicroSiP power module package that is easy to use. The module operates up to 18V input with fixed-frequencies that are resistor adjustable by system designer. The embedded IC is internally compensated which reduces external components and design size. The integrated high-frequency capacitor reduces the transient peak at switching node.
The TPSM843320E module employs an internally compensated, fixed-frequency advanced current mode control. The device is capable of providing high efficiency while running at a switching frequency up to 2.2MHz. The fixed frequency controller can operate from 500kHz to 2.2MHz and can be synchronized to an external clock using the SYNC pin. Additional features include a high accuracy voltage reference, selectable soft-start times, monotonic start-up into prebiased outputs, selectable current limits, adjustable UVLO through the EN pin, and a full suite of fault protections.
TPSM843320E is a highly efficient, small, and flexible synchronous step-down DC-DC converter in a MicroSiP power module package that is easy to use. The module operates up to 18V input with fixed-frequencies that are resistor adjustable by system designer. The embedded IC is internally compensated which reduces external components and design size. The integrated high-frequency capacitor reduces the transient peak at switching node.
The TPSM843320E module employs an internally compensated, fixed-frequency advanced current mode control. The device is capable of providing high efficiency while running at a switching frequency up to 2.2MHz. The fixed frequency controller can operate from 500kHz to 2.2MHz and can be synchronized to an external clock using the SYNC pin. Additional features include a high accuracy voltage reference, selectable soft-start times, monotonic start-up into prebiased outputs, selectable current limits, adjustable UVLO through the EN pin, and a full suite of fault protections. |
TPSM8436204-V to 18-V input, advanced current mode, 6-A synchronous SWIFT™ step-down power module | Power Supplies - Board Mount | 1 | Active | TPSM843620 is a highly efficient, small, and flexible synchronous step-down DC-DC converter in a MicroSiP power module package that is easy to use. The module operates up to 18V input with fixed-frequencies that are resistor adjustable by system designer. The embedded IC is internally compensated which reduces external components and design size. The integrated high-frequency capacitor reduces the transient peak at switching node.
The TPSM843620 module employs an internally compensated, fixed-frequency advanced current mode control. The device is capable of providing high efficiency while running at a switching frequency up to 2.2MHz. The fixed frequency controller can operate from 500kHz to 2.2MHz and can be synchronized to an external clock using the SYNC pin. Additional features include a high accuracy voltage reference, selectable soft-start times, monotonic start-up into prebiased outputs, selectable current limits, adjustable UVLO through the EN pin, and a full suite of fault protections.
TPSM843620 is a highly efficient, small, and flexible synchronous step-down DC-DC converter in a MicroSiP power module package that is easy to use. The module operates up to 18V input with fixed-frequencies that are resistor adjustable by system designer. The embedded IC is internally compensated which reduces external components and design size. The integrated high-frequency capacitor reduces the transient peak at switching node.
The TPSM843620 module employs an internally compensated, fixed-frequency advanced current mode control. The device is capable of providing high efficiency while running at a switching frequency up to 2.2MHz. The fixed frequency controller can operate from 500kHz to 2.2MHz and can be synchronized to an external clock using the SYNC pin. Additional features include a high accuracy voltage reference, selectable soft-start times, monotonic start-up into prebiased outputs, selectable current limits, adjustable UVLO through the EN pin, and a full suite of fault protections. |
TPSM843620E4V to 18V input, 6A synchronous SWIFT™ step-down power module with extended temperature | Power Supplies - Board Mount | 1 | Active | TPSM843620E is a highly efficient, small, and flexible synchronous step-down DC-DC converter in a MicroSiP power module package that is easy to use. The module operates up to 18V input with fixed-frequencies that are resistor adjustable by system designer. The embedded IC is internally compensated which reduces external components and design size. The integrated high-frequency capacitor reduces the transient peak at switching node.
The TPSM843620E module employs an internally compensated, fixed-frequency advanced current mode control. The device is capable of providing high efficiency while running at a switching frequency up to 2.2MHz. The fixed frequency controller can operate from 500kHz to 2.2MHz and can be synchronized to an external clock using the SYNC pin. Additional features include a high accuracy voltage reference, selectable soft-start times, monotonic start-up into prebiased outputs, selectable current limits, adjustable UVLO through the EN pin, and a full suite of fault protections.
TPSM843620E is a highly efficient, small, and flexible synchronous step-down DC-DC converter in a MicroSiP power module package that is easy to use. The module operates up to 18V input with fixed-frequencies that are resistor adjustable by system designer. The embedded IC is internally compensated which reduces external components and design size. The integrated high-frequency capacitor reduces the transient peak at switching node.
The TPSM843620E module employs an internally compensated, fixed-frequency advanced current mode control. The device is capable of providing high efficiency while running at a switching frequency up to 2.2MHz. The fixed frequency controller can operate from 500kHz to 2.2MHz and can be synchronized to an external clock using the SYNC pin. Additional features include a high accuracy voltage reference, selectable soft-start times, monotonic start-up into prebiased outputs, selectable current limits, adjustable UVLO through the EN pin, and a full suite of fault protections. |
TPSM8438204-V to 18-V input, advanced current mode, 8-A synchronous SWIFT™ step-down power module | Power Supplies - Board Mount | 1 | Active | TPSM843820 is a highly efficient, small, and flexible synchronous step-down DC-DC converter in a MicroSiP power module package that is easy to use. The module operates up to 18V input with fixed-frequencies that are resistor adjustable by system designer. The embedded IC is internally compensated which reduces external components and design size. The integrated high-frequency capacitor reduces the transient peak at switching node.
The TPSM843820 module employs an internally compensated, fixed-frequency advanced current mode control. The device is capable of providing high efficiency while running at a switching frequency up to 2.2MHz. The fixed frequency controller can operate from 500kHz to 2.2MHz and can be synchronized to an external clock using the SYNC pin. Additional features include a high accuracy voltage reference, selectable soft-start times, monotonic start-up into prebiased outputs, selectable current limits, adjustable UVLO through the EN pin, and a full suite of fault protections.
TPSM843820 is a highly efficient, small, and flexible synchronous step-down DC-DC converter in a MicroSiP power module package that is easy to use. The module operates up to 18V input with fixed-frequencies that are resistor adjustable by system designer. The embedded IC is internally compensated which reduces external components and design size. The integrated high-frequency capacitor reduces the transient peak at switching node.
The TPSM843820 module employs an internally compensated, fixed-frequency advanced current mode control. The device is capable of providing high efficiency while running at a switching frequency up to 2.2MHz. The fixed frequency controller can operate from 500kHz to 2.2MHz and can be synchronized to an external clock using the SYNC pin. Additional features include a high accuracy voltage reference, selectable soft-start times, monotonic start-up into prebiased outputs, selectable current limits, adjustable UVLO through the EN pin, and a full suite of fault protections. |
TPSM843A224-V to 18-V input, advanced current mode, 12-A synchronous SWIFT™ step-down power module | DC DC Converters | 1 | Active | The TPSM843A22 is a high-efficiency 18-V, 12-A synchronous buck module employing an internally compensated, fixed-frequency advanced current mode (ACM) control architecture, which while always operating under FCCM, generates output voltages from 0.5 V to 7 V. The module is capable of providing high efficiency while operating at a switching frequency up to 2.2 MHz. The module is in a 6.5-mm x 7.5-mm x 4-mm over-molded package, which makes it optimal for designs requiring a small solution size. Additional features include a high accuracy voltage reference, selectable soft-start times, monotonic start-up into prebiased outputs, selectable current limits, adjustable UVLO through the EN pin, and a full suite of fault protections.
The TPSM843A22 is a high-efficiency 18-V, 12-A synchronous buck module employing an internally compensated, fixed-frequency advanced current mode (ACM) control architecture, which while always operating under FCCM, generates output voltages from 0.5 V to 7 V. The module is capable of providing high efficiency while operating at a switching frequency up to 2.2 MHz. The module is in a 6.5-mm x 7.5-mm x 4-mm over-molded package, which makes it optimal for designs requiring a small solution size. Additional features include a high accuracy voltage reference, selectable soft-start times, monotonic start-up into prebiased outputs, selectable current limits, adjustable UVLO through the EN pin, and a full suite of fault protections. |
TPSM843A22E4-V to 18-V input, 12-A synchronous SWIFT™ step-down power module with extended temperature | DC DC Converters | 1 | Active | The TPSM843A22E is a high-efficiency 18-V, 12-A synchronous buck module employing an internally compensated, fixed-frequency advanced current mode (ACM) control architecture, which while always operating under FCCM, generates output voltages from 0.5 V to 7 V. The module is capable of providing high efficiency while operating at a switching frequency up to 2.2 MHz. The module is in a 6.5-mm x 7.5-mm x 4-mm over-molded package, which makes it optimal for designs requiring a small solution size. Additional features include a high accuracy voltage reference, selectable soft-start times, monotonic start-up into prebiased outputs, selectable current limits, adjustable UVLO through the EN pin, and a full suite of fault protections.
The TPSM843A22E is a high-efficiency 18-V, 12-A synchronous buck module employing an internally compensated, fixed-frequency advanced current mode (ACM) control architecture, which while always operating under FCCM, generates output voltages from 0.5 V to 7 V. The module is capable of providing high efficiency while operating at a switching frequency up to 2.2 MHz. The module is in a 6.5-mm x 7.5-mm x 4-mm over-molded package, which makes it optimal for designs requiring a small solution size. Additional features include a high accuracy voltage reference, selectable soft-start times, monotonic start-up into prebiased outputs, selectable current limits, adjustable UVLO through the EN pin, and a full suite of fault protections. |
TPSM843A264-V to 18-V input, advanced current mode, 16-A synchronous SWIFT™ step-down power module | Power Supplies - Board Mount | 1 | Active | The TPSM843A26 is a high-efficiency 18-V, 16-A synchronous buck module employing an internally compensated, fixed-frequency advanced current mode (ACM) control architecture, which while always operating under FCCM, generates output voltages from 0.5 V to 7 V. The module is capable of providing high efficiency while operating at a switching frequency up to 2.2 MHz. The module is in a 6.5-mm x 7.5-mm x 4-mm over-molded package, which makes it optimal for designs requiring a small solution size. Additional features include a high accuracy voltage reference, selectable soft-start times, monotonic start-up into prebiased outputs, selectable current limits, adjustable UVLO through the EN pin, and a full suite of fault protections.
The TPSM843A26 is a high-efficiency 18-V, 16-A synchronous buck module employing an internally compensated, fixed-frequency advanced current mode (ACM) control architecture, which while always operating under FCCM, generates output voltages from 0.5 V to 7 V. The module is capable of providing high efficiency while operating at a switching frequency up to 2.2 MHz. The module is in a 6.5-mm x 7.5-mm x 4-mm over-molded package, which makes it optimal for designs requiring a small solution size. Additional features include a high accuracy voltage reference, selectable soft-start times, monotonic start-up into prebiased outputs, selectable current limits, adjustable UVLO through the EN pin, and a full suite of fault protections. |
TPSM843A26E4-V to 18-V input, 16-A synchronous SWIFT™ step-down power module with extended temperature | DC DC Converters | 1 | Active | The TPSM843A26E is a high-efficiency 18-V, 16-A synchronous buck module employing an internally compensated, fixed-frequency advanced current mode (ACM) control architecture, which while always operating under FCCM, generates output voltages from 0.5 V to 7 V. The module is capable of providing high efficiency while operating at a switching frequency up to 2.2 MHz. The module is in a 6.5-mm x 7.5-mm x 4-mm over-molded package, which makes it optimal for designs requiring a small solution size. Additional features include a high accuracy voltage reference, selectable soft-start times, monotonic start-up into prebiased outputs, selectable current limits, adjustable UVLO through the EN pin, and a full suite of fault protections.
The TPSM843A26E is a high-efficiency 18-V, 16-A synchronous buck module employing an internally compensated, fixed-frequency advanced current mode (ACM) control architecture, which while always operating under FCCM, generates output voltages from 0.5 V to 7 V. The module is capable of providing high efficiency while operating at a switching frequency up to 2.2 MHz. The module is in a 6.5-mm x 7.5-mm x 4-mm over-molded package, which makes it optimal for designs requiring a small solution size. Additional features include a high accuracy voltage reference, selectable soft-start times, monotonic start-up into prebiased outputs, selectable current limits, adjustable UVLO through the EN pin, and a full suite of fault protections. |
TPSM843B224-V to 18-V input, advanced current mode, 20-A synchronous SWIFT™ step-down power module | Power Supplies - Board Mount | 1 | Active | The TPSM843B22 is a high-efficiency 18-V, 20-A synchronous buck module employing an internally compensated, fixed-frequency advanced current mode (ACM) control architecture, which while always operating under FCCM, generates output voltages from 0.5 V to 7 V. The module is capable of providing high efficiency while operating at a switching frequency up to 2.2 MHz. The module is in a 6.5-mm x 7.5-mm x 4-mm over-molded package, which makes it optimal for designs requiring a small solution size. Additional features include a high accuracy voltage reference, selectable soft-start times, monotonic start-up into prebiased outputs, selectable current limits, adjustable UVLO through the EN pin, and a full suite of fault protections.
The TPSM843B22 is a high-efficiency 18-V, 20-A synchronous buck module employing an internally compensated, fixed-frequency advanced current mode (ACM) control architecture, which while always operating under FCCM, generates output voltages from 0.5 V to 7 V. The module is capable of providing high efficiency while operating at a switching frequency up to 2.2 MHz. The module is in a 6.5-mm x 7.5-mm x 4-mm over-molded package, which makes it optimal for designs requiring a small solution size. Additional features include a high accuracy voltage reference, selectable soft-start times, monotonic start-up into prebiased outputs, selectable current limits, adjustable UVLO through the EN pin, and a full suite of fault protections. |