| Analog Switches - Special Purpose | 2 | Active | |
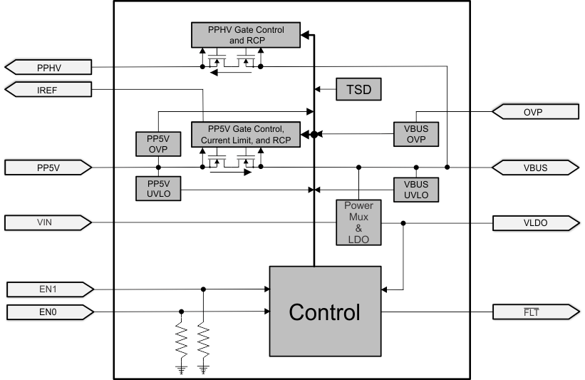
TPS66021USB-C® Power Delivery 20V sink & 5V source power switch with 5V dead battery LDO | Integrated Circuits (ICs) | 1 | Active | The TPS6602x is a full-featured power switch multiplexer that contains an integrated 5-V Source power path and a 4-V to 22-V Sink power path. The 5-V Source path limits the output current to a safe level by operating in a constant-current mode when the output load exceeds the selected current-limit threshold. Each power path supports overtemperature and reverse current protection. VBUS has overvoltage protection with its level being set by an optional external resistor divider. If no overvoltage protection is desired, it may be disabled by grounding the OVP terminal. The TPS6602x series supports a fault pin that indicates overcurrent and overtemperature events.
TPS6602x series also supports a high voltage VBUS LDO regulator (3.3-V or 5-V per device type) useful for supplying power to the device and other system components when operating in dead battery conditions. The TPS66020 regulates to 3.3-V and the TPS66021 regulates to 5-V.
The TPS6602x is a full-featured power switch multiplexer that contains an integrated 5-V Source power path and a 4-V to 22-V Sink power path. The 5-V Source path limits the output current to a safe level by operating in a constant-current mode when the output load exceeds the selected current-limit threshold. Each power path supports overtemperature and reverse current protection. VBUS has overvoltage protection with its level being set by an optional external resistor divider. If no overvoltage protection is desired, it may be disabled by grounding the OVP terminal. The TPS6602x series supports a fault pin that indicates overcurrent and overtemperature events.
TPS6602x series also supports a high voltage VBUS LDO regulator (3.3-V or 5-V per device type) useful for supplying power to the device and other system components when operating in dead battery conditions. The TPS66020 regulates to 3.3-V and the TPS66021 regulates to 5-V. |
TPS66120USB-C® Power Delivery high voltage power switch for sink with 3.3V dead battery LDO | Interface | 1 | Active | The TPS6612x contains an integrated 4-V to 22-V Sink power path. The power path supports overtemperature and reverse current protection. VBUS has overvoltage protection with its level being set by an optional external resistor divider. If no overvoltage protection is desired, it may be disabled by grounding the OVP terminal. The TPS6612x supports a fault pin that indicates overtemperature events.
The TPS6612x series also supports a high voltage VBUS LDO regulator (3.3-V or 5-V per device type) useful for supplying power to the device and other system components when operating in dead battery conditions. The TPS66120 regulates to 3.3 V and the TPS66121 regulates to 5 V.
The TPS6612x contains an integrated 4-V to 22-V Sink power path. The power path supports overtemperature and reverse current protection. VBUS has overvoltage protection with its level being set by an optional external resistor divider. If no overvoltage protection is desired, it may be disabled by grounding the OVP terminal. The TPS6612x supports a fault pin that indicates overtemperature events.
The TPS6612x series also supports a high voltage VBUS LDO regulator (3.3-V or 5-V per device type) useful for supplying power to the device and other system components when operating in dead battery conditions. The TPS66120 regulates to 3.3 V and the TPS66121 regulates to 5 V. |
| DC/DC & AC/DC (Off-Line) SMPS Evaluation Boards | 2 | Obsolete | |
| Power Management (PMIC) | 5 | Active | |
| Voltage Regulators - DC DC Switching Regulators | 5 | Active | |
TPS6755Adjustable Inverting DC/DC Converter | Power Management (PMIC) | 5 | Active | The TPS6755 is an adjustable inverting dc/dc converter capable of operating from inputs as low as 2.7 V. The only external components required are an inductor, an output filter capacitor, an input filter capacitor, a reference filter capacitor, two resistors, and a Schottky rectifier. An enable input is provided to shut down the inverter when an output voltage is not needed. The typical supply current is 1.9 mA at no-load and is further reduced to 1-uA when the enable input is low.
The device features a 160-kHz current-mode pulse-width-modulation (PWM) controller with a p-channel MOSFET power switch. The gate drive uses the converter output to reduce the die area needed to realize the 0.4-MOSFET. Soft start is accomplished with the addition of one small capacitor at SS. A 1.22-V reference is available for external loads up to 125 uA.
The TPS6755 is attractive for board-level dc/dc conversion in computer peripherals and in battery-powered equipment requiring high efficiency and low supply current.
Available in an 8-pin DIP or an 8-pin SOIC package, the TPS6755 operates over a free-air temperature range of -40°C to 85°C.
The TPS6755 is an adjustable inverting dc/dc converter capable of operating from inputs as low as 2.7 V. The only external components required are an inductor, an output filter capacitor, an input filter capacitor, a reference filter capacitor, two resistors, and a Schottky rectifier. An enable input is provided to shut down the inverter when an output voltage is not needed. The typical supply current is 1.9 mA at no-load and is further reduced to 1-uA when the enable input is low.
The device features a 160-kHz current-mode pulse-width-modulation (PWM) controller with a p-channel MOSFET power switch. The gate drive uses the converter output to reduce the die area needed to realize the 0.4-MOSFET. Soft start is accomplished with the addition of one small capacitor at SS. A 1.22-V reference is available for external loads up to 125 uA.
The TPS6755 is attractive for board-level dc/dc conversion in computer peripherals and in battery-powered equipment requiring high efficiency and low supply current.
Available in an 8-pin DIP or an 8-pin SOIC package, the TPS6755 operates over a free-air temperature range of -40°C to 85°C. |
| Development Boards, Kits, Programmers | 1 | Obsolete | |
TPS68000CCFL Controller for Full Bridge Phase Shift Topologies | Integrated Circuits (ICs) | 3 | NRND | The TPS68000 device provides a power supply controller solution for CCFL backlight applications in a large variety of applications. The wide input voltage range of 8 V to 30 V makes it suitable to be powered directly from regulated 12-V or 24-V rails, or any other source with output voltages in this range. When using a 10% accurate regulated 5-V rail, it also can be used in notebook computers or other portable battery-powered equipment having lower minimum supply voltages. The controller is capable of driving the gates of all 4 NMOS switches directly without the need for any additional circuitry, like dedicated gate drivers or gate-drive transformers. The wide input voltage range also makes it easy to design CCFL converters with higher input voltages like 120 V or 400 V available at the output of a power factor correction unit. The TPS68000 also supports CCFL converter circuits driving multi-lamp applications, either by using higher power-rated switches and transformers, or using several TPS68000s synchronized. When synchronized, they can be operated either at the same frequency and phase, or phase shifted to minimize RMS input current. Already implemented smart dimming features, such as support of distributed dimming, also help to optimize the performance of multi-controller applications.
To start the lamp, an automatic strike control is implemented. It smoothly increases the lamp voltage by sweeping the operating frequency across the self resonance frequency of the transformer-series capacitor resonant circuit. During this time the maximum lamp voltage is limited and regulated by a voltage control loop until the lamp current increases to a value allowing the current control loop to take over control. The lamp current is regulated over a wide current range. To set the lamp brightness, analog and PWM dimming circuits are implemented. Analog and PWM dimming can be used independent of each other to control lamp brightness over a wide range.
To protect the circuit during fault conditions, for example broken, disconnected, or shorted lamps, overvoltage protection and overcurrent protection circuits are implemented. To protect the TPS68000 from overheating, an internal temperature sensor is implemented that triggers controller turn-off at an excessive device temperature.
The device is packaged in a 30-pin TSSOP package measuring 6,4 mm x 7,8 mm (DBT).
The TPS68000 device provides a power supply controller solution for CCFL backlight applications in a large variety of applications. The wide input voltage range of 8 V to 30 V makes it suitable to be powered directly from regulated 12-V or 24-V rails, or any other source with output voltages in this range. When using a 10% accurate regulated 5-V rail, it also can be used in notebook computers or other portable battery-powered equipment having lower minimum supply voltages. The controller is capable of driving the gates of all 4 NMOS switches directly without the need for any additional circuitry, like dedicated gate drivers or gate-drive transformers. The wide input voltage range also makes it easy to design CCFL converters with higher input voltages like 120 V or 400 V available at the output of a power factor correction unit. The TPS68000 also supports CCFL converter circuits driving multi-lamp applications, either by using higher power-rated switches and transformers, or using several TPS68000s synchronized. When synchronized, they can be operated either at the same frequency and phase, or phase shifted to minimize RMS input current. Already implemented smart dimming features, such as support of distributed dimming, also help to optimize the performance of multi-controller applications.
To start the lamp, an automatic strike control is implemented. It smoothly increases the lamp voltage by sweeping the operating frequency across the self resonance frequency of the transformer-series capacitor resonant circuit. During this time the maximum lamp voltage is limited and regulated by a voltage control loop until the lamp current increases to a value allowing the current control loop to take over control. The lamp current is regulated over a wide current range. To set the lamp brightness, analog and PWM dimming circuits are implemented. Analog and PWM dimming can be used independent of each other to control lamp brightness over a wide range.
To protect the circuit during fault conditions, for example broken, disconnected, or shorted lamps, overvoltage protection and overcurrent protection circuits are implemented. To protect the TPS68000 from overheating, an internal temperature sensor is implemented that triggers controller turn-off at an excessive device temperature.
The device is packaged in a 30-pin TSSOP package measuring 6,4 mm x 7,8 mm (DBT). |
| Integrated Circuits (ICs) | 1 | Obsolete | |