| Development Boards, Kits, Programmers | 2 | Active | The TPS22963/64 is a small, ultra-low RONload switch with controlled turn on. The device contains a low RDSONN-Channel MOSFET that can operate over an input voltage range of 1 V to 5.5 V and switch currents of up to 3 A. An integrated charge pump biases the NMOS switch in order to achieve a low switch ON-Resistance. The switch is controlled by an on/off input (ON), which is capable of interfacing directly with low-voltage GPIO control signals. The rise time of the TPS22963/64 device is internally controlled in order to avoid inrush current.
The TPS22963/64 provides reverse current protection. When the power switch is disabled, the device will not allow the flow of current towards the input side of the switch. The reverse current protection feature is active only when the device is disabled so as to allow for intentional reverse current (when the switch is enabled) for some applications.
The TPS22963/64 is available in a small, space-saving 6-pin WCSP package and is characterized for operation over the free air temperature range of –40°C to 85°C.
The TPS22963/64 is a small, ultra-low RONload switch with controlled turn on. The device contains a low RDSONN-Channel MOSFET that can operate over an input voltage range of 1 V to 5.5 V and switch currents of up to 3 A. An integrated charge pump biases the NMOS switch in order to achieve a low switch ON-Resistance. The switch is controlled by an on/off input (ON), which is capable of interfacing directly with low-voltage GPIO control signals. The rise time of the TPS22963/64 device is internally controlled in order to avoid inrush current.
The TPS22963/64 provides reverse current protection. When the power switch is disabled, the device will not allow the flow of current towards the input side of the switch. The reverse current protection feature is active only when the device is disabled so as to allow for intentional reverse current (when the switch is enabled) for some applications.
The TPS22963/64 is available in a small, space-saving 6-pin WCSP package and is characterized for operation over the free air temperature range of –40°C to 85°C. |
TPS22964C5.5-V, 3-A, 14-mΩ load switch with output discharge | Power Management (PMIC) | 3 | Active | The TPS22963/64 is a small, ultra-low RONload switch with controlled turn on. The device contains a low RDSONN-Channel MOSFET that can operate over an input voltage range of 1 V to 5.5 V and switch currents of up to 3 A. An integrated charge pump biases the NMOS switch in order to achieve a low switch ON-Resistance. The switch is controlled by an on/off input (ON), which is capable of interfacing directly with low-voltage GPIO control signals. The rise time of the TPS22963/64 device is internally controlled in order to avoid inrush current.
The TPS22963/64 provides reverse current protection. When the power switch is disabled, the device will not allow the flow of current towards the input side of the switch. The reverse current protection feature is active only when the device is disabled so as to allow for intentional reverse current (when the switch is enabled) for some applications.
The TPS22963/64 is available in a small, space-saving 6-pin WCSP package and is characterized for operation over the free air temperature range of –40°C to 85°C.
The TPS22963/64 is a small, ultra-low RONload switch with controlled turn on. The device contains a low RDSONN-Channel MOSFET that can operate over an input voltage range of 1 V to 5.5 V and switch currents of up to 3 A. An integrated charge pump biases the NMOS switch in order to achieve a low switch ON-Resistance. The switch is controlled by an on/off input (ON), which is capable of interfacing directly with low-voltage GPIO control signals. The rise time of the TPS22963/64 device is internally controlled in order to avoid inrush current.
The TPS22963/64 provides reverse current protection. When the power switch is disabled, the device will not allow the flow of current towards the input side of the switch. The reverse current protection feature is active only when the device is disabled so as to allow for intentional reverse current (when the switch is enabled) for some applications.
The TPS22963/64 is available in a small, space-saving 6-pin WCSP package and is characterized for operation over the free air temperature range of –40°C to 85°C. |
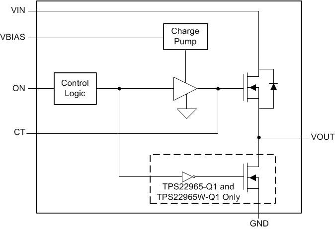
TPS22965-Q11-ch, 5.7-V, 4-A, 16-mΩ automotive load switch with adj. rise time and output discharge | Evaluation and Demonstration Boards and Kits | 12 | Active | The TPS22965x-Q1 is a small, ultra-low-RON, single-channel load switch with controlled turn-on. The device contains an N-channel MOSFET that can operate over an input voltage range of 0.8 V to 5.5 V and can support a maximum continuous current of 4 A. The VOUT rise time is configurable so that inrush current can be reduced. The TPS22965-Q1 and TPS22965W-Q1 devices include a 225-Ω on-chip load resistor for quick output discharge when the switch is turned off.
The TPS22965x-Q1 devices are available in a small, space-saving 2-mm × 2-mm 8-pin WSON package (DSG0008A) with integrated thermal pad allowing for high power dissipation. The TPS22965-Q1 and TPS22965N-Q1 devices are characterized for operation over the free-air temperature range of –40°C to 105°C. Furthermore, the TPS22965W-Q1 and TPS22965NW-Q1 devices feature wettable flanks in the same WSON package (DSG0008B) and it is characterized for operation over the free-air temperature range of –40°C to +125°C.
The TPS22965x-Q1 is a small, ultra-low-RON, single-channel load switch with controlled turn-on. The device contains an N-channel MOSFET that can operate over an input voltage range of 0.8 V to 5.5 V and can support a maximum continuous current of 4 A. The VOUT rise time is configurable so that inrush current can be reduced. The TPS22965-Q1 and TPS22965W-Q1 devices include a 225-Ω on-chip load resistor for quick output discharge when the switch is turned off.
The TPS22965x-Q1 devices are available in a small, space-saving 2-mm × 2-mm 8-pin WSON package (DSG0008A) with integrated thermal pad allowing for high power dissipation. The TPS22965-Q1 and TPS22965N-Q1 devices are characterized for operation over the free-air temperature range of –40°C to 105°C. Furthermore, the TPS22965W-Q1 and TPS22965NW-Q1 devices feature wettable flanks in the same WSON package (DSG0008B) and it is characterized for operation over the free-air temperature range of –40°C to +125°C. |
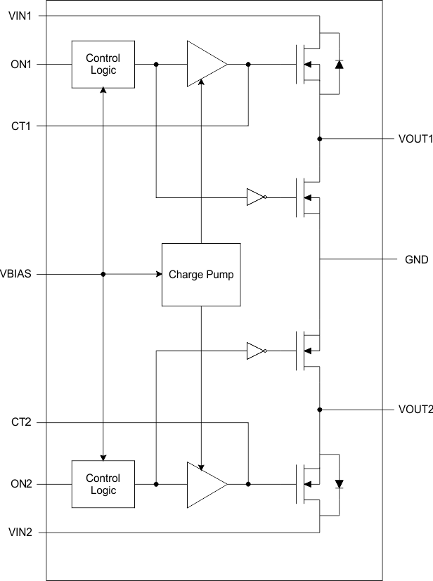
TPS22966-Q12-ch, 5.5-V, 16-mΩ, automotive load switch with adj. rise time and output discharge | Evaluation Boards | 4 | Active | The TPS22966-Q1 device is a small, ultralow RON, dual-channel load switch with adjustable rise time. The device contains two N-channel MOSFETs that can operate over an input voltage range of 0 V to 5.5 V and can support a maximum continuous current of up to 4 A per channel. Each switch is independently controlled by an on/off input (ON1 and ON2), which can interface directly with low-voltage control signals. The TPS22966-Q1 includes a 230-Ω on-chip resistor for quick output discharge when the switch is turned off.
The TPS22966-Q1 is available in a small, space-saving 2-mm × 3-mm 14-SON package (DPU) with integrated thermal pad allowing for high power dissipation. The device is characterized for operation over the free-air temperature range of –40°C to 105°C.
The TPS22966-Q1 device is a small, ultralow RON, dual-channel load switch with adjustable rise time. The device contains two N-channel MOSFETs that can operate over an input voltage range of 0 V to 5.5 V and can support a maximum continuous current of up to 4 A per channel. Each switch is independently controlled by an on/off input (ON1 and ON2), which can interface directly with low-voltage control signals. The TPS22966-Q1 includes a 230-Ω on-chip resistor for quick output discharge when the switch is turned off.
The TPS22966-Q1 is available in a small, space-saving 2-mm × 3-mm 14-SON package (DPU) with integrated thermal pad allowing for high power dissipation. The device is characterized for operation over the free-air temperature range of –40°C to 105°C. |
| Power Distribution Switches, Load Drivers | 3 | Active | |
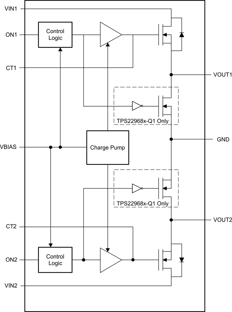
TPS22968-Q12-ch, 5.5-V, 4-A, 27-mΩ, automotive load switch with adj. rise time and output discharge | Evaluation Boards | 8 | Active | The TPS22968x-Q1 is a small, dual-channel load switch with configurable rise time. The device contains two N-channel MOSFETs that can operate over an input voltage range of 0.8 V to 5.5 V and can support a maximum continuous current of 4-A per channel. Each switch is independently controlled by an on/off input (ON1 and ON2), which is capable of interfacing directly with low-voltage control signals. The TPS22968-Q1 includes a 270 Ω on-chip resistor for quick output discharge when the switch is turned off.
The TPS22968x-Q1 is available in a small, space-saving package (DMG) with wettable flanks and an integrated thermal pad. The wettable flanks allow for visual solder inspection. The device is characterized for operation over the free-air temperature range of –40 to +125°C.
The TPS22968x-Q1 is a small, dual-channel load switch with configurable rise time. The device contains two N-channel MOSFETs that can operate over an input voltage range of 0.8 V to 5.5 V and can support a maximum continuous current of 4-A per channel. Each switch is independently controlled by an on/off input (ON1 and ON2), which is capable of interfacing directly with low-voltage control signals. The TPS22968-Q1 includes a 270 Ω on-chip resistor for quick output discharge when the switch is turned off.
The TPS22968x-Q1 is available in a small, space-saving package (DMG) with wettable flanks and an integrated thermal pad. The wettable flanks allow for visual solder inspection. The device is characterized for operation over the free-air temperature range of –40 to +125°C. |
| Power Distribution Switches, Load Drivers | 2 | Active | |
TPS229703.6-V, 4-A, 4.7-mΩ load switch with output discharge | Power Distribution Switches, Load Drivers | 2 | Active | The TPS22970 is a small, space-saving load switch with controlled Turn-ON to reduce inrush current. The device contains an N-channel MOSFET that can operate over an input voltage range of 0.65 V to 3.6 V and pulsed switch currents up to 4 A. An integrated charge pump biases the NMOS switch in order to achieve a minimum switch ON resistance (RON). The switch is controlled by an on and off input (ON), which is capable of interfacing directly with low-voltage control signals.
The TPS22970 is capable of thermal shutdown when the junction temperature is above the threshold, turning the switch off. The switch turns on again when the junction temperature stabilizes to a safe range.
The TPS22970 has a 150-Ω on-chip resistor for quick discharge of the output when switch is disabled to avoid any unknown state caused by floating supply to the downstream load.
The TPS22970 has an internally controlled rise time in order to reduce inrush current.
The TPS22970 is available in an ultra-small, space saving 8-pin WCSP package and is characterized for operation over the free-air temperature range of –40°C to +105°C.
The TPS22970 is a small, space-saving load switch with controlled Turn-ON to reduce inrush current. The device contains an N-channel MOSFET that can operate over an input voltage range of 0.65 V to 3.6 V and pulsed switch currents up to 4 A. An integrated charge pump biases the NMOS switch in order to achieve a minimum switch ON resistance (RON). The switch is controlled by an on and off input (ON), which is capable of interfacing directly with low-voltage control signals.
The TPS22970 is capable of thermal shutdown when the junction temperature is above the threshold, turning the switch off. The switch turns on again when the junction temperature stabilizes to a safe range.
The TPS22970 has a 150-Ω on-chip resistor for quick discharge of the output when switch is disabled to avoid any unknown state caused by floating supply to the downstream load.
The TPS22970 has an internally controlled rise time in order to reduce inrush current.
The TPS22970 is available in an ultra-small, space saving 8-pin WCSP package and is characterized for operation over the free-air temperature range of –40°C to +105°C. |
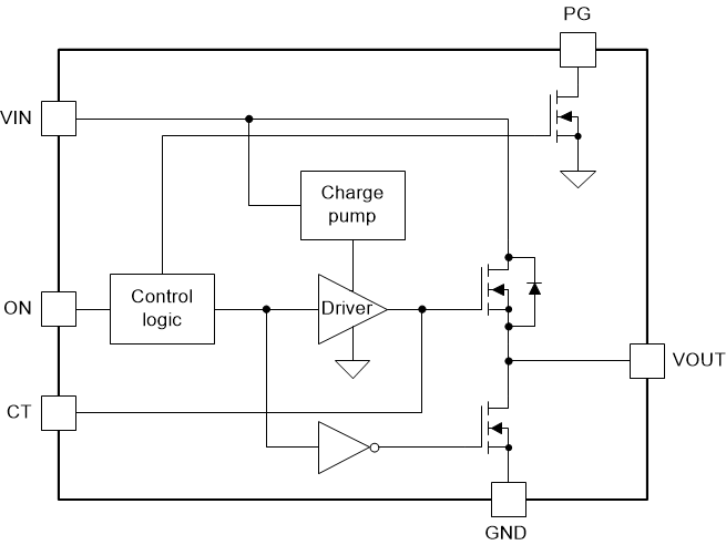
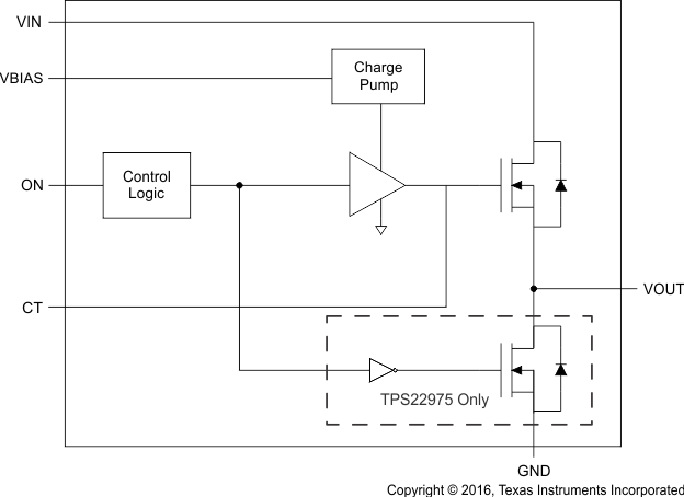
TPS229713.6-V, 3-A, 6.7-mΩ load switch with adj. rise time, power good, and output discharge | Evaluation and Demonstration Boards and Kits | 3 | Active | The TPS22971 is a space-saving single-channel load switch with controlled and adjustable turn-on slew rate and an integrated power good indicator. the device contains an n-channel mosfet that can operate over a low input voltage range of 0.65 v to 3.6 V and can support a maximum continuous current of 3 A. A low on-resistance of 6.7-mΩ minimizes the power loss and voltage drop across the load switch. The switch is controlled by an on and off input (ON), which is capable of interfacing directly with low-voltage control signals.
By default, the TPS22971 has a fast turn-on time to minimize system startup and wait time. The adjustable slew rate can also be reduced to limit inrush current. A power good (PG) signal internally monitors the gate threshold and indicates when the switch is fully on. When the switch is disabled, a 150-Ω on-chip resistor quickly discharges the output to ground and keeps it from floating.
The TPS22971 is available in an ultra-small, space saving 8-pin WCSP package and is characterized for operation over the free-air temperature range of –40°C to 105°C and integrates thermal shutdown to turn off in case of overheating.
The TPS22971 is a space-saving single-channel load switch with controlled and adjustable turn-on slew rate and an integrated power good indicator. the device contains an n-channel mosfet that can operate over a low input voltage range of 0.65 v to 3.6 V and can support a maximum continuous current of 3 A. A low on-resistance of 6.7-mΩ minimizes the power loss and voltage drop across the load switch. The switch is controlled by an on and off input (ON), which is capable of interfacing directly with low-voltage control signals.
By default, the TPS22971 has a fast turn-on time to minimize system startup and wait time. The adjustable slew rate can also be reduced to limit inrush current. A power good (PG) signal internally monitors the gate threshold and indicates when the switch is fully on. When the switch is disabled, a 150-Ω on-chip resistor quickly discharges the output to ground and keeps it from floating.
The TPS22971 is available in an ultra-small, space saving 8-pin WCSP package and is characterized for operation over the free-air temperature range of –40°C to 105°C and integrates thermal shutdown to turn off in case of overheating. |
| Power Management (PMIC) | 4 | Active | |