TPS229962-ch, 5.5-V, 4-A, 14-mΩ on-resistance load switch with adjustable rise time | Power Distribution Switches, Load Drivers | 1 | Active | The TPS22996 product family consists of two devices: TPS22996 and TPS22996N. Each device is a dual-channel load switch with controlled turnon. The device contains two N-channel MOSFETs that can operate over an input voltage range of 0.6 V to 5.5 V, and can support a maximum continuous current of 4 A per channel. Each switch is independently controlled by an on and off input (ON1 and ON2), which can interface directly with low-voltage control signals. The TPS22996 is capable of thermal shutdown when the junction temperature is above the threshold, turning the switch off. The switch turns on again when the junction temperature stabilizes to a safe range. The TPS22996 also offers an optional integrated 230-Ω on-chip load resistor for quick output discharge when the switch is turned off.
The TPS22996 is available in a small, space-saving 2.1-mm × 1.6-mm 8-DRL Package with leads to enable low cost manufacturing. The device is characterized for operation over the free-air temperature range of –40°C to 105°C.
The TPS22996 product family consists of two devices: TPS22996 and TPS22996N. Each device is a dual-channel load switch with controlled turnon. The device contains two N-channel MOSFETs that can operate over an input voltage range of 0.6 V to 5.5 V, and can support a maximum continuous current of 4 A per channel. Each switch is independently controlled by an on and off input (ON1 and ON2), which can interface directly with low-voltage control signals. The TPS22996 is capable of thermal shutdown when the junction temperature is above the threshold, turning the switch off. The switch turns on again when the junction temperature stabilizes to a safe range. The TPS22996 also offers an optional integrated 230-Ω on-chip load resistor for quick output discharge when the switch is turned off.
The TPS22996 is available in a small, space-saving 2.1-mm × 1.6-mm 8-DRL Package with leads to enable low cost manufacturing. The device is characterized for operation over the free-air temperature range of –40°C to 105°C. |
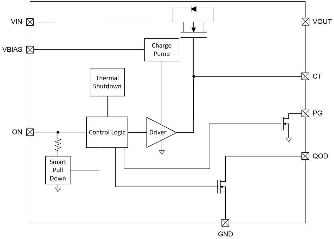
TPS229975.5-V 10-A 4-mΩ on-resistance load switch with power good | Integrated Circuits (ICs) | 1 | Active | The TPS22997 is a single-channel load switch that provides a configurable rise time to minimize inrush current. The device contains an N-channel MOSFET that can operate over an input voltage range of 0.1 V to 5.5 V and can support a maximum continuous current of 10 A.
The switch is controlled by an enable pin (ON), which is capable of interfacing directly with low voltage GPIO signals (VIH= 0.8 V). The TPS22997 device has an optional QOD pin for quick output discharge when switch is turned off, and the fall time (tFALL) of the output can be adjusted through an external resistor. There is a Power Good (PG) signal on the device that indicates when the main MOSFET is fully turned on, which can be used to enable a downstream load. Integrated thermal shutdown ensures protection in high temperature environments.
The TPS22997 is available in a 1.5 × 2.0 mm, 0.5 mm pitch, 10-pin WQFN package (RYZ) and is characterized for operation over the free-air temperature range of –40°C to +125°C.
The TPS22997 is a single-channel load switch that provides a configurable rise time to minimize inrush current. The device contains an N-channel MOSFET that can operate over an input voltage range of 0.1 V to 5.5 V and can support a maximum continuous current of 10 A.
The switch is controlled by an enable pin (ON), which is capable of interfacing directly with low voltage GPIO signals (VIH= 0.8 V). The TPS22997 device has an optional QOD pin for quick output discharge when switch is turned off, and the fall time (tFALL) of the output can be adjusted through an external resistor. There is a Power Good (PG) signal on the device that indicates when the main MOSFET is fully turned on, which can be used to enable a downstream load. Integrated thermal shutdown ensures protection in high temperature environments.
The TPS22997 is available in a 1.5 × 2.0 mm, 0.5 mm pitch, 10-pin WQFN package (RYZ) and is characterized for operation over the free-air temperature range of –40°C to +125°C. |
TPS229985.5-V, 10-A, 4-mΩ On-Resistance load switch | Power Management (PMIC) | 1 | Active | The TPS22998 is a single-channel load switch that provides a configurable rise time to minimize inrush current. The device contains an N-channel MOSFET that can operate over an input voltage range of 0.2 V to 5.5 V and can support a maximum continuous current of 10 A.
The switch is controlled by an on and off input (ON), which is capable of interfacing directly with low voltage control signals (VIH= 0.9 V). The TPS22998 has a fixed quick output discharge when switch is turned off, pulling the output down to ground.
The TPS22998 is available in a 1.5 × 2.0 mm, 0.5 mm pitch, 10-pin WQFN package (RYZ) and is characterized for operation over the free-air temperature range of –40°C to +105°C.
The TPS22998 is a single-channel load switch that provides a configurable rise time to minimize inrush current. The device contains an N-channel MOSFET that can operate over an input voltage range of 0.2 V to 5.5 V and can support a maximum continuous current of 10 A.
The switch is controlled by an on and off input (ON), which is capable of interfacing directly with low voltage control signals (VIH= 0.9 V). The TPS22998 has a fixed quick output discharge when switch is turned off, pulling the output down to ground.
The TPS22998 is available in a 1.5 × 2.0 mm, 0.5 mm pitch, 10-pin WQFN package (RYZ) and is characterized for operation over the free-air temperature range of –40°C to +105°C. |
TPS23003-V to 13-V dual channel hot swap with independent channel circuit breaking and active low enable | Integrated Circuits (ICs) | 1 | Active | The TPS2300 and TPS2301 are dual-channel hot-swap controllers that use external N-channel MOSFETs as high-side switches in power applications. Features of these devices, such as overcurrent protection (OCP), inrush current control, output-power status reporting, and the ability to discriminate between load transients and faults, are critical requirements for hot-swap applications.
The TPS2300/01 devices incorporate undervoltage lockout (UVLO) and power-good (PG) reporting to ensure the device is off at start-up and confirm the status of the output voltage rails during operation. Each internal charge pump, capable of driving multiple MOSFETs, provides enough gate-drive voltage to fully enhance the N-channel MOSFETs. The charge pumps control both the rise times and fall times (dv/dt) of the MOSFETs, reducing power transients during power up/down. The circuit-breaker functionality combines the ability to sense overcurrent conditions with a timer function; this allows designs such as DSPs, that may have high peak currents during power-state transitions, to disregard transients for a programmable period.
The TPS2300 and TPS2301 are dual-channel hot-swap controllers that use external N-channel MOSFETs as high-side switches in power applications. Features of these devices, such as overcurrent protection (OCP), inrush current control, output-power status reporting, and the ability to discriminate between load transients and faults, are critical requirements for hot-swap applications.
The TPS2300/01 devices incorporate undervoltage lockout (UVLO) and power-good (PG) reporting to ensure the device is off at start-up and confirm the status of the output voltage rails during operation. Each internal charge pump, capable of driving multiple MOSFETs, provides enough gate-drive voltage to fully enhance the N-channel MOSFETs. The charge pumps control both the rise times and fall times (dv/dt) of the MOSFETs, reducing power transients during power up/down. The circuit-breaker functionality combines the ability to sense overcurrent conditions with a timer function; this allows designs such as DSPs, that may have high peak currents during power-state transitions, to disregard transients for a programmable period. |
| Integrated Circuits (ICs) | 4 | Active | |
| Power Management (PMIC) | 1 | Obsolete | |
TPS23103-V to 13-V dual channel hot swap with interdependent channel circuit breaking and active low enable | Integrated Circuits (ICs) | 2 | Active | The TPS2310 and TPS2311 are dual-channel hot-swap controllers that use external N-channel MOSFETs as high-side switches in power applications. Features of these devices, such as overcurrent protection (OCP), inrush current control, output-power status reporting, and the ability to discriminate between load transients and faults, are critical requirements for hot-swap applications.
The TPS2310/11 devices incorporate undervoltage lockout (UVLO) and power-good (PG) reporting to ensure the device is off at start-up and confirm the status of the output voltage rails during operation. Each internal charge pump, capable of driving multiple MOSFETs, provides enough gate-drive voltage to fully enhance the N-channel MOSFETs. The charge pumps control both the rise times and fall times (dv/dt) of the MOSFETs, reducing power transients during power up/down. The circuit-breaker functionality combines the ability to sense overcurrent conditions with a timer function; this allows designs such as DSPs, that may have high peak currents during power-state transitions, to disregard transients for a programmable period.
DISCH1, DISCH2 –DISCH1 and DISCH2 should be connected to the sources of the external N-channel MOSFET transistors connected to GATE1 and GATE2, respectively. These pins discharge the loads when the MOSFET transistors are disabled. They also serve as reference-voltage connections for internal gate voltage-clamp circuitry.
ENABLEor ENABLE –ENABLEfor TPS2310 is active-low. ENABLE for TPS2311 is active-high. When the controller is enabled, both GATE1 and GATE2 voltages will power up to turn on the external MOSFETs. When theENABLEpin is pulled high for TPS2310 or the ENABLE pin is pulled low for TPS2311 for more than 50 µs, the gate of the MOSFET is discharged at a controlled rate by a current source, and a transistor is enabled to discharge the output bulk capacitance. In addition, the device turns on the internal regulator PREREG (see VREG) when enabled and shuts down PREREG when disabled so that total supply current is less than 5 µA.
FAULT–FAULTis an open-drain overcurrent flag output. When an overcurrent condition in either channel is sustained long enough to charge TIMER to 0.5 V, both channels latch off and pull this pin low. In order to turn the device back on, either the enable pin has to be toggled or the input power has to be cycled.
GATE1, GATE2 –GATE1 and GATE2 connect to the gates of external N-channel MOSFET transistors. When the device is enabled, internal charge-pump circuitry pulls these pins up by sourcing approximately 15 µA to each. The turnon slew rates depend upon the capacitance present at the GATE1 and GATE2 terminals. If desired, the turnon slew rates can be further reduced by connecting capacitors between these pins and ground. These capacitors also reduce inrush current and protect the device from false overcurrent triggering during powerup. The charge-pump circuitry generates gate-to-source voltages of 9 V–12 V across the external MOSFET transistors.
IN1, IN2 –IN1 and IN2 should be connected to the power sources driving the external N-channel MOSFET transistors connected to GATE1 and GATE2, respectively. The TPS2310/TPS2311 draws its operating current from IN1, and both channels remains disabled until the IN1 power supply has been established. The IN1 channel has been constructed to support 3-V, 5-V, or 12-V operation, while the IN2 channel has been constructed to support 3-V or 5-V operation
ISENSE1, ISENSE2, ISET1, ISET2 –ISENSE1 and ISENSE2, in combination with ISET1 and ISET2, implement overcurrent sensing for GATE1 and GATE2. ISET1 and ISET2 set the magnitude of the current that generates an overcurrent fault, through external resistors connected to ISET1 and ISET2. An internal current source draws 50 µA from ISET1 and ISET2. With a sense resistor from IN1 to ISENSE1 or from IN2 to ISENSE2, which is also connected to the drains of external MOSFETs, the voltage on the sense resistor reflects the load current. An overcurrent condition is assumed to exist if ISENSE1 is pulled below ISET1 or if ISENSE2 is pulled below ISET2. To ensure proper circuit breaker operation, VI(ISENSE1)and VI(ISET1)should never exceed VI(IN1). Similarly, VI(ISENSE2)and VI(ISET2)should never exceed VI(IN2).
PWRGD1, PWRGD2 –PWRGD1 and PWRGD2 signal the presence of undervoltage conditions on VSENSE1 and VSENSE2, respectively. These pins are open-drain outputs and are pulled low during an undervoltage condition. To minimize erroneous PWRGDx responses from transients on the voltage rail, the voltage sense circuit incorporates a 20-µs deglitch filter. When VSENSEx is lower than the reference voltage (about 1.23 V), PWRGDx is active low to indicate an undervoltage condition on the power-rail voltage. PWRGDx may not correctly report power conditions when the device is disabled, because there is no gate drive power for the PWRGD output transistor in the disable mode, or, in other words, PWRGD is floating. Therefore, PWRGD is pulled up to its pullup power supply rail in disable mode.
TIMER –A capacitor on TIMER sets the time during which the power switch can be in overcurrent before turning off. When the overcurrent protection circuits sense an excessive current, a current source is enabled which charges the capacitor on TIMER. Once the voltage on TIMER reaches approximately 0.5 V, the circuit-breaker latch is set and the power switch is latched off. Power must be recycled or the ENABLE pin must be toggled to restart the controller. In high-power or high-temperature applications, a minimum 50-pF capacitor is strongly recommended from TIMER to ground, to prevent any false triggering.
VREG –VREG is the output of an internal low-dropout voltage regulator, where IN1 is the input. The regulator is used to generate a regulated voltage source, less than 5.5 V, for the device. A 0.1-µF ceramic capacitor should be connected between VREG and ground to aid in noise rejection. In this configuration, upon disabling the device, the internal low-dropout regulator will also be disabled, which removes power from the internal circuitry and allows the device to be placed in low-quiescent-current mode. In applications where IN1 is less than 5.5 V, VREG and IN1 may be connected together. However, under these conditions, disabling the device does not place the device in low-quiescent-current mode, because the internal low-dropout voltage regulator is being bypassed, thereby keeping internal circuitry operational. If VREG and IN1 are connected together, a 0.1-µF ceramic capacitor between VREG and ground is not needed if IN1 already has a bypass capacitor of 1 µF to 10 µF.
VSENSE1, VSENSE2 –VSENSE1 and VSENSE2 can be used to detect undervoltage conditions on external circuitry. If VSENSE1 senses a voltage below approximately 1.23 V, PWRGD1 is pulled low. Similarly, a voltage less than 1.23 V on VSENSE2 causes PWRGD2 to be pulled low.
The TPS2310 and TPS2311 are dual-channel hot-swap controllers that use external N-channel MOSFETs as high-side switches in power applications. Features of these devices, such as overcurrent protection (OCP), inrush current control, output-power status reporting, and the ability to discriminate between load transients and faults, are critical requirements for hot-swap applications.
The TPS2310/11 devices incorporate undervoltage lockout (UVLO) and power-good (PG) reporting to ensure the device is off at start-up and confirm the status of the output voltage rails during operation. Each internal charge pump, capable of driving multiple MOSFETs, provides enough gate-drive voltage to fully enhance the N-channel MOSFETs. The charge pumps control both the rise times and fall times (dv/dt) of the MOSFETs, reducing power transients during power up/down. The circuit-breaker functionality combines the ability to sense overcurrent conditions with a timer function; this allows designs such as DSPs, that may have high peak currents during power-state transitions, to disregard transients for a programmable period.
DISCH1, DISCH2 –DISCH1 and DISCH2 should be connected to the sources of the external N-channel MOSFET transistors connected to GATE1 and GATE2, respectively. These pins discharge the loads when the MOSFET transistors are disabled. They also serve as reference-voltage connections for internal gate voltage-clamp circuitry.
ENABLEor ENABLE –ENABLEfor TPS2310 is active-low. ENABLE for TPS2311 is active-high. When the controller is enabled, both GATE1 and GATE2 voltages will power up to turn on the external MOSFETs. When theENABLEpin is pulled high for TPS2310 or the ENABLE pin is pulled low for TPS2311 for more than 50 µs, the gate of the MOSFET is discharged at a controlled rate by a current source, and a transistor is enabled to discharge the output bulk capacitance. In addition, the device turns on the internal regulator PREREG (see VREG) when enabled and shuts down PREREG when disabled so that total supply current is less than 5 µA.
FAULT–FAULTis an open-drain overcurrent flag output. When an overcurrent condition in either channel is sustained long enough to charge TIMER to 0.5 V, both channels latch off and pull this pin low. In order to turn the device back on, either the enable pin has to be toggled or the input power has to be cycled.
GATE1, GATE2 –GATE1 and GATE2 connect to the gates of external N-channel MOSFET transistors. When the device is enabled, internal charge-pump circuitry pulls these pins up by sourcing approximately 15 µA to each. The turnon slew rates depend upon the capacitance present at the GATE1 and GATE2 terminals. If desired, the turnon slew rates can be further reduced by connecting capacitors between these pins and ground. These capacitors also reduce inrush current and protect the device from false overcurrent triggering during powerup. The charge-pump circuitry generates gate-to-source voltages of 9 V–12 V across the external MOSFET transistors.
IN1, IN2 –IN1 and IN2 should be connected to the power sources driving the external N-channel MOSFET transistors connected to GATE1 and GATE2, respectively. The TPS2310/TPS2311 draws its operating current from IN1, and both channels remains disabled until the IN1 power supply has been established. The IN1 channel has been constructed to support 3-V, 5-V, or 12-V operation, while the IN2 channel has been constructed to support 3-V or 5-V operation
ISENSE1, ISENSE2, ISET1, ISET2 –ISENSE1 and ISENSE2, in combination with ISET1 and ISET2, implement overcurrent sensing for GATE1 and GATE2. ISET1 and ISET2 set the magnitude of the current that generates an overcurrent fault, through external resistors connected to ISET1 and ISET2. An internal current source draws 50 µA from ISET1 and ISET2. With a sense resistor from IN1 to ISENSE1 or from IN2 to ISENSE2, which is also connected to the drains of external MOSFETs, the voltage on the sense resistor reflects the load current. An overcurrent condition is assumed to exist if ISENSE1 is pulled below ISET1 or if ISENSE2 is pulled below ISET2. To ensure proper circuit breaker operation, VI(ISENSE1)and VI(ISET1)should never exceed VI(IN1). Similarly, VI(ISENSE2)and VI(ISET2)should never exceed VI(IN2).
PWRGD1, PWRGD2 –PWRGD1 and PWRGD2 signal the presence of undervoltage conditions on VSENSE1 and VSENSE2, respectively. These pins are open-drain outputs and are pulled low during an undervoltage condition. To minimize erroneous PWRGDx responses from transients on the voltage rail, the voltage sense circuit incorporates a 20-µs deglitch filter. When VSENSEx is lower than the reference voltage (about 1.23 V), PWRGDx is active low to indicate an undervoltage condition on the power-rail voltage. PWRGDx may not correctly report power conditions when the device is disabled, because there is no gate drive power for the PWRGD output transistor in the disable mode, or, in other words, PWRGD is floating. Therefore, PWRGD is pulled up to its pullup power supply rail in disable mode.
TIMER –A capacitor on TIMER sets the time during which the power switch can be in overcurrent before turning off. When the overcurrent protection circuits sense an excessive current, a current source is enabled which charges the capacitor on TIMER. Once the voltage on TIMER reaches approximately 0.5 V, the circuit-breaker latch is set and the power switch is latched off. Power must be recycled or the ENABLE pin must be toggled to restart the controller. In high-power or high-temperature applications, a minimum 50-pF capacitor is strongly recommended from TIMER to ground, to prevent any false triggering.
VREG –VREG is the output of an internal low-dropout voltage regulator, where IN1 is the input. The regulator is used to generate a regulated voltage source, less than 5.5 V, for the device. A 0.1-µF ceramic capacitor should be connected between VREG and ground to aid in noise rejection. In this configuration, upon disabling the device, the internal low-dropout regulator will also be disabled, which removes power from the internal circuitry and allows the device to be placed in low-quiescent-current mode. In applications where IN1 is less than 5.5 V, VREG and IN1 may be connected together. However, under these conditions, disabling the device does not place the device in low-quiescent-current mode, because the internal low-dropout voltage regulator is being bypassed, thereby keeping internal circuitry operational. If VREG and IN1 are connected together, a 0.1-µF ceramic capacitor between VREG and ground is not needed if IN1 already has a bypass capacitor of 1 µF to 10 µF.
VSENSE1, VSENSE2 –VSENSE1 and VSENSE2 can be used to detect undervoltage conditions on external circuitry. If VSENSE1 senses a voltage below approximately 1.23 V, PWRGD1 is pulled low. Similarly, a voltage less than 1.23 V on VSENSE2 causes PWRGD2 to be pulled low. |
TPS23113-V to 13-V dual channel hot swap with interdependent channel circuit breaking and power good | Integrated Circuits (ICs) | 2 | Active | The TPS2310 and TPS2311 are dual-channel hot-swap controllers that use external N-channel MOSFETs as high-side switches in power applications. Features of these devices, such as overcurrent protection (OCP), inrush current control, output-power status reporting, and the ability to discriminate between load transients and faults, are critical requirements for hot-swap applications.
The TPS2310/11 devices incorporate undervoltage lockout (UVLO) and power-good (PG) reporting to ensure the device is off at start-up and confirm the status of the output voltage rails during operation. Each internal charge pump, capable of driving multiple MOSFETs, provides enough gate-drive voltage to fully enhance the N-channel MOSFETs. The charge pumps control both the rise times and fall times (dv/dt) of the MOSFETs, reducing power transients during power up/down. The circuit-breaker functionality combines the ability to sense overcurrent conditions with a timer function; this allows designs such as DSPs, that may have high peak currents during power-state transitions, to disregard transients for a programmable period.
DISCH1, DISCH2 –DISCH1 and DISCH2 should be connected to the sources of the external N-channel MOSFET transistors connected to GATE1 and GATE2, respectively. These pins discharge the loads when the MOSFET transistors are disabled. They also serve as reference-voltage connections for internal gate voltage-clamp circuitry.
ENABLEor ENABLE –ENABLEfor TPS2310 is active-low. ENABLE for TPS2311 is active-high. When the controller is enabled, both GATE1 and GATE2 voltages will power up to turn on the external MOSFETs. When theENABLEpin is pulled high for TPS2310 or the ENABLE pin is pulled low for TPS2311 for more than 50 µs, the gate of the MOSFET is discharged at a controlled rate by a current source, and a transistor is enabled to discharge the output bulk capacitance. In addition, the device turns on the internal regulator PREREG (see VREG) when enabled and shuts down PREREG when disabled so that total supply current is less than 5 µA.
FAULT–FAULTis an open-drain overcurrent flag output. When an overcurrent condition in either channel is sustained long enough to charge TIMER to 0.5 V, both channels latch off and pull this pin low. In order to turn the device back on, either the enable pin has to be toggled or the input power has to be cycled.
GATE1, GATE2 –GATE1 and GATE2 connect to the gates of external N-channel MOSFET transistors. When the device is enabled, internal charge-pump circuitry pulls these pins up by sourcing approximately 15 µA to each. The turnon slew rates depend upon the capacitance present at the GATE1 and GATE2 terminals. If desired, the turnon slew rates can be further reduced by connecting capacitors between these pins and ground. These capacitors also reduce inrush current and protect the device from false overcurrent triggering during powerup. The charge-pump circuitry generates gate-to-source voltages of 9 V–12 V across the external MOSFET transistors.
IN1, IN2 –IN1 and IN2 should be connected to the power sources driving the external N-channel MOSFET transistors connected to GATE1 and GATE2, respectively. The TPS2310/TPS2311 draws its operating current from IN1, and both channels remains disabled until the IN1 power supply has been established. The IN1 channel has been constructed to support 3-V, 5-V, or 12-V operation, while the IN2 channel has been constructed to support 3-V or 5-V operation
ISENSE1, ISENSE2, ISET1, ISET2 –ISENSE1 and ISENSE2, in combination with ISET1 and ISET2, implement overcurrent sensing for GATE1 and GATE2. ISET1 and ISET2 set the magnitude of the current that generates an overcurrent fault, through external resistors connected to ISET1 and ISET2. An internal current source draws 50 µA from ISET1 and ISET2. With a sense resistor from IN1 to ISENSE1 or from IN2 to ISENSE2, which is also connected to the drains of external MOSFETs, the voltage on the sense resistor reflects the load current. An overcurrent condition is assumed to exist if ISENSE1 is pulled below ISET1 or if ISENSE2 is pulled below ISET2. To ensure proper circuit breaker operation, VI(ISENSE1)and VI(ISET1)should never exceed VI(IN1). Similarly, VI(ISENSE2)and VI(ISET2)should never exceed VI(IN2).
PWRGD1, PWRGD2 –PWRGD1 and PWRGD2 signal the presence of undervoltage conditions on VSENSE1 and VSENSE2, respectively. These pins are open-drain outputs and are pulled low during an undervoltage condition. To minimize erroneous PWRGDx responses from transients on the voltage rail, the voltage sense circuit incorporates a 20-µs deglitch filter. When VSENSEx is lower than the reference voltage (about 1.23 V), PWRGDx is active low to indicate an undervoltage condition on the power-rail voltage. PWRGDx may not correctly report power conditions when the device is disabled, because there is no gate drive power for the PWRGD output transistor in the disable mode, or, in other words, PWRGD is floating. Therefore, PWRGD is pulled up to its pullup power supply rail in disable mode.
TIMER –A capacitor on TIMER sets the time during which the power switch can be in overcurrent before turning off. When the overcurrent protection circuits sense an excessive current, a current source is enabled which charges the capacitor on TIMER. Once the voltage on TIMER reaches approximately 0.5 V, the circuit-breaker latch is set and the power switch is latched off. Power must be recycled or the ENABLE pin must be toggled to restart the controller. In high-power or high-temperature applications, a minimum 50-pF capacitor is strongly recommended from TIMER to ground, to prevent any false triggering.
VREG –VREG is the output of an internal low-dropout voltage regulator, where IN1 is the input. The regulator is used to generate a regulated voltage source, less than 5.5 V, for the device. A 0.1-µF ceramic capacitor should be connected between VREG and ground to aid in noise rejection. In this configuration, upon disabling the device, the internal low-dropout regulator will also be disabled, which removes power from the internal circuitry and allows the device to be placed in low-quiescent-current mode. In applications where IN1 is less than 5.5 V, VREG and IN1 may be connected together. However, under these conditions, disabling the device does not place the device in low-quiescent-current mode, because the internal low-dropout voltage regulator is being bypassed, thereby keeping internal circuitry operational. If VREG and IN1 are connected together, a 0.1-µF ceramic capacitor between VREG and ground is not needed if IN1 already has a bypass capacitor of 1 µF to 10 µF.
VSENSE1, VSENSE2 –VSENSE1 and VSENSE2 can be used to detect undervoltage conditions on external circuitry. If VSENSE1 senses a voltage below approximately 1.23 V, PWRGD1 is pulled low. Similarly, a voltage less than 1.23 V on VSENSE2 causes PWRGD2 to be pulled low.
The TPS2310 and TPS2311 are dual-channel hot-swap controllers that use external N-channel MOSFETs as high-side switches in power applications. Features of these devices, such as overcurrent protection (OCP), inrush current control, output-power status reporting, and the ability to discriminate between load transients and faults, are critical requirements for hot-swap applications.
The TPS2310/11 devices incorporate undervoltage lockout (UVLO) and power-good (PG) reporting to ensure the device is off at start-up and confirm the status of the output voltage rails during operation. Each internal charge pump, capable of driving multiple MOSFETs, provides enough gate-drive voltage to fully enhance the N-channel MOSFETs. The charge pumps control both the rise times and fall times (dv/dt) of the MOSFETs, reducing power transients during power up/down. The circuit-breaker functionality combines the ability to sense overcurrent conditions with a timer function; this allows designs such as DSPs, that may have high peak currents during power-state transitions, to disregard transients for a programmable period.
DISCH1, DISCH2 –DISCH1 and DISCH2 should be connected to the sources of the external N-channel MOSFET transistors connected to GATE1 and GATE2, respectively. These pins discharge the loads when the MOSFET transistors are disabled. They also serve as reference-voltage connections for internal gate voltage-clamp circuitry.
ENABLEor ENABLE –ENABLEfor TPS2310 is active-low. ENABLE for TPS2311 is active-high. When the controller is enabled, both GATE1 and GATE2 voltages will power up to turn on the external MOSFETs. When theENABLEpin is pulled high for TPS2310 or the ENABLE pin is pulled low for TPS2311 for more than 50 µs, the gate of the MOSFET is discharged at a controlled rate by a current source, and a transistor is enabled to discharge the output bulk capacitance. In addition, the device turns on the internal regulator PREREG (see VREG) when enabled and shuts down PREREG when disabled so that total supply current is less than 5 µA.
FAULT–FAULTis an open-drain overcurrent flag output. When an overcurrent condition in either channel is sustained long enough to charge TIMER to 0.5 V, both channels latch off and pull this pin low. In order to turn the device back on, either the enable pin has to be toggled or the input power has to be cycled.
GATE1, GATE2 –GATE1 and GATE2 connect to the gates of external N-channel MOSFET transistors. When the device is enabled, internal charge-pump circuitry pulls these pins up by sourcing approximately 15 µA to each. The turnon slew rates depend upon the capacitance present at the GATE1 and GATE2 terminals. If desired, the turnon slew rates can be further reduced by connecting capacitors between these pins and ground. These capacitors also reduce inrush current and protect the device from false overcurrent triggering during powerup. The charge-pump circuitry generates gate-to-source voltages of 9 V–12 V across the external MOSFET transistors.
IN1, IN2 –IN1 and IN2 should be connected to the power sources driving the external N-channel MOSFET transistors connected to GATE1 and GATE2, respectively. The TPS2310/TPS2311 draws its operating current from IN1, and both channels remains disabled until the IN1 power supply has been established. The IN1 channel has been constructed to support 3-V, 5-V, or 12-V operation, while the IN2 channel has been constructed to support 3-V or 5-V operation
ISENSE1, ISENSE2, ISET1, ISET2 –ISENSE1 and ISENSE2, in combination with ISET1 and ISET2, implement overcurrent sensing for GATE1 and GATE2. ISET1 and ISET2 set the magnitude of the current that generates an overcurrent fault, through external resistors connected to ISET1 and ISET2. An internal current source draws 50 µA from ISET1 and ISET2. With a sense resistor from IN1 to ISENSE1 or from IN2 to ISENSE2, which is also connected to the drains of external MOSFETs, the voltage on the sense resistor reflects the load current. An overcurrent condition is assumed to exist if ISENSE1 is pulled below ISET1 or if ISENSE2 is pulled below ISET2. To ensure proper circuit breaker operation, VI(ISENSE1)and VI(ISET1)should never exceed VI(IN1). Similarly, VI(ISENSE2)and VI(ISET2)should never exceed VI(IN2).
PWRGD1, PWRGD2 –PWRGD1 and PWRGD2 signal the presence of undervoltage conditions on VSENSE1 and VSENSE2, respectively. These pins are open-drain outputs and are pulled low during an undervoltage condition. To minimize erroneous PWRGDx responses from transients on the voltage rail, the voltage sense circuit incorporates a 20-µs deglitch filter. When VSENSEx is lower than the reference voltage (about 1.23 V), PWRGDx is active low to indicate an undervoltage condition on the power-rail voltage. PWRGDx may not correctly report power conditions when the device is disabled, because there is no gate drive power for the PWRGD output transistor in the disable mode, or, in other words, PWRGD is floating. Therefore, PWRGD is pulled up to its pullup power supply rail in disable mode.
TIMER –A capacitor on TIMER sets the time during which the power switch can be in overcurrent before turning off. When the overcurrent protection circuits sense an excessive current, a current source is enabled which charges the capacitor on TIMER. Once the voltage on TIMER reaches approximately 0.5 V, the circuit-breaker latch is set and the power switch is latched off. Power must be recycled or the ENABLE pin must be toggled to restart the controller. In high-power or high-temperature applications, a minimum 50-pF capacitor is strongly recommended from TIMER to ground, to prevent any false triggering.
VREG –VREG is the output of an internal low-dropout voltage regulator, where IN1 is the input. The regulator is used to generate a regulated voltage source, less than 5.5 V, for the device. A 0.1-µF ceramic capacitor should be connected between VREG and ground to aid in noise rejection. In this configuration, upon disabling the device, the internal low-dropout regulator will also be disabled, which removes power from the internal circuitry and allows the device to be placed in low-quiescent-current mode. In applications where IN1 is less than 5.5 V, VREG and IN1 may be connected together. However, under these conditions, disabling the device does not place the device in low-quiescent-current mode, because the internal low-dropout voltage regulator is being bypassed, thereby keeping internal circuitry operational. If VREG and IN1 are connected together, a 0.1-µF ceramic capacitor between VREG and ground is not needed if IN1 already has a bypass capacitor of 1 µF to 10 µF.
VSENSE1, VSENSE2 –VSENSE1 and VSENSE2 can be used to detect undervoltage conditions on external circuitry. If VSENSE1 senses a voltage below approximately 1.23 V, PWRGD1 is pulled low. Similarly, a voltage less than 1.23 V on VSENSE2 causes PWRGD2 to be pulled low. |
TPS23203-V to 13-V dual channel hot swap with active low enable | Power Management (PMIC) | 7 | Active | The TPS2320 and TPS2321 are dual-channel hot-swap controllers that use external N-channel MOSFETs as high-side switches in power applications. Features of these devices, such as overcurrent protection (OCP), inrush-current control, and the ability to discriminate between load transients and faults, are critical requirements for hot-swap applications.
The TPS2320/21 devices incorporate undervoltage lockout (UVLO) to ensure the device is off at startup. Each internal charge pump, capable of driving multiple MOSFETs, provides enough gate-drive voltage to fully enhance the N-channel MOSFETs. The charge pumps control both the rise times and fall times (dv/dt) of the MOSFETs, reducing power transients during power up/down. The circuit-breaker functionality combines the ability to sense overcurrent conditions with a timer function; this allows designs such as DSPs, that may have high peak currents during power-state transitions, to disregard transients for a programmable period.
DISCH1, DISCH2 –DISCH1 and DISCH2 should be connected to the sources of the external N-channel MOSFET transistors connected to GATE1 and GATE2, respectively. These pins discharge the loads when the MOSFET transistors are disabled. They also serve as reference-voltage connections for internal gate voltage-clamp circuitry.
ENABLEor ENABLE –ENABLEfor TPS2320 is active low. ENABLE for TPS2321 is active high. When the controller is enabled, both GATE1 and GATE2 voltages will power up to turn on the external MOSFETs. When theENABLEpin is pulled high for TPS2320 or the ENABLE pin is pulled low for TPS2321 for more than 50 µs, the gate of the MOSFET is discharged at a controlled rate by a current source, and a transistor is enabled to discharge the output bulk capacitance. In addition, the device turns on the internal regulator PREREG (see VREG) when enabled and shuts down PREREG when disabled so that total supply current is much less than 5µA.
FAULT–FAULTis an open-drain overcurrent flag output. When an overcurrent condition in either channel is sustained long enough to charge TIMER to 0.5 V, the overcurrent channel latches off and pullsFAULTlow. The other channel will run normally if not in overcurrent. In order to turn the channel back on, either the enable pin has to be toggled or the input power has to be cycled.
GATE1, GATE2 –GATE1 and GATE2 connect to the gates of external N-channel MOSFET transistors. When the device is enabled, internal charge-pump circuitry pulls these pins up by sourcing approximately 15µA to each. The turnon slew rates depend upon the capacitance present at the GATE1 and GATE2 terminals. If desired, the turnon slew rates can be further reduced by connecting capacitors between these pins and ground. These capacitors also reduce inrush current and protect the device from false overcurrent triggering during power up. The charge-pump circuitry will generate gate-to-source voltages of 9 V-12 V across the external MOSFET transistors.
IN1, IN2 –IN1 and IN2 should be connected to the power sources driving the external N-channel MOSFET transistors connected to GATE1 and GATE2, respectively. The TPS2320/TPS2321 draws its operating current from IN1, and both channels will remain disabled until the IN1 power supply has been established. The IN1 channel has been constructed to support 3-V, 5-V, or 12-V operation, while the IN2 channel has been constructed to support 3-V or 5-V operation
ISENSE1, ISENSE2, ISET1, ISET2 –ISENSE1 and ISENSE2, in combination with ISET1 and ISET2, implement overcurrent sensing for GATE1 and GATE2. ISET1 and ISET2 set the magnitude of the current that generates an overcurrent fault, through external resistors connected to ISET1 and ISET2. An internal current source draws 50 µA from ISET1 and ISET2. With a sense resistor from IN1 to ISENSE1 or from IN2 to ISENSE2, which is also connected to the drains of external MOSFETs, the voltage on the sense resistor reflects the load current. An overcurrent condition is assumed to exist if ISENSE1 is pulled below ISET1 or if ISENSE2 is pulled below ISET2. To ensure proper circuit breaker operation, VI(ISENSE1)and VI(ISET1)should never exceed VI(IN1). Similarly, VI(ISENSE2)and VI(ISET2)should never exceed VI(IN2).
TIMER –A capacitor on TIMER sets the time during which the power switch can be in overcurrent before turning off. When the overcurrent protection circuits sense an excessive current, a current source is enabled which charges the capacitor on TIMER. Once the voltage on TIMER reaches approximately 0.5 V, the circuit-breaker latch is set and the power switch is latched off. Power must be recycled or the ENABLE pin must be toggled to restart the controller. In high-power or high-temperature applications, a minimum 50-pF capacitor is strongly recommended from TIMER to ground, to prevent any false triggering.
VREG –VREG is the output of an internal low-dropout voltage regulator, where IN1 is the input. The regulator is used to generate a regulated voltage source, less than 5.5 V, for the device. A 0.1-μF ceramic capacitor should be connected between VREG and ground to aid in noise rejection. In this configuration, upon disabling the device, the internal low-dropout regulator will also be disabled, which removes power from the internal circuitry and allows the device to be placed in low-quiescent-current mode. In applications where IN1 is less than5.5 V, VREG and IN1 may be connected together. However, under these conditions, disabling the device will not place the device in low-quiescent-current mode, because the internal low-dropout voltage regulator is being bypassed, thereby keeping internal circuitry operational. If VREG and IN1 are connected together, a 0.1-µF ceramic capacitor between VREG and ground is not needed if IN1 already has a bypass capacitor of 1µF to 10µF.
The TPS2320 and TPS2321 are dual-channel hot-swap controllers that use external N-channel MOSFETs as high-side switches in power applications. Features of these devices, such as overcurrent protection (OCP), inrush-current control, and the ability to discriminate between load transients and faults, are critical requirements for hot-swap applications.
The TPS2320/21 devices incorporate undervoltage lockout (UVLO) to ensure the device is off at startup. Each internal charge pump, capable of driving multiple MOSFETs, provides enough gate-drive voltage to fully enhance the N-channel MOSFETs. The charge pumps control both the rise times and fall times (dv/dt) of the MOSFETs, reducing power transients during power up/down. The circuit-breaker functionality combines the ability to sense overcurrent conditions with a timer function; this allows designs such as DSPs, that may have high peak currents during power-state transitions, to disregard transients for a programmable period.
DISCH1, DISCH2 –DISCH1 and DISCH2 should be connected to the sources of the external N-channel MOSFET transistors connected to GATE1 and GATE2, respectively. These pins discharge the loads when the MOSFET transistors are disabled. They also serve as reference-voltage connections for internal gate voltage-clamp circuitry.
ENABLEor ENABLE –ENABLEfor TPS2320 is active low. ENABLE for TPS2321 is active high. When the controller is enabled, both GATE1 and GATE2 voltages will power up to turn on the external MOSFETs. When theENABLEpin is pulled high for TPS2320 or the ENABLE pin is pulled low for TPS2321 for more than 50 µs, the gate of the MOSFET is discharged at a controlled rate by a current source, and a transistor is enabled to discharge the output bulk capacitance. In addition, the device turns on the internal regulator PREREG (see VREG) when enabled and shuts down PREREG when disabled so that total supply current is much less than 5µA.
FAULT–FAULTis an open-drain overcurrent flag output. When an overcurrent condition in either channel is sustained long enough to charge TIMER to 0.5 V, the overcurrent channel latches off and pullsFAULTlow. The other channel will run normally if not in overcurrent. In order to turn the channel back on, either the enable pin has to be toggled or the input power has to be cycled.
GATE1, GATE2 –GATE1 and GATE2 connect to the gates of external N-channel MOSFET transistors. When the device is enabled, internal charge-pump circuitry pulls these pins up by sourcing approximately 15µA to each. The turnon slew rates depend upon the capacitance present at the GATE1 and GATE2 terminals. If desired, the turnon slew rates can be further reduced by connecting capacitors between these pins and ground. These capacitors also reduce inrush current and protect the device from false overcurrent triggering during power up. The charge-pump circuitry will generate gate-to-source voltages of 9 V-12 V across the external MOSFET transistors.
IN1, IN2 –IN1 and IN2 should be connected to the power sources driving the external N-channel MOSFET transistors connected to GATE1 and GATE2, respectively. The TPS2320/TPS2321 draws its operating current from IN1, and both channels will remain disabled until the IN1 power supply has been established. The IN1 channel has been constructed to support 3-V, 5-V, or 12-V operation, while the IN2 channel has been constructed to support 3-V or 5-V operation
ISENSE1, ISENSE2, ISET1, ISET2 –ISENSE1 and ISENSE2, in combination with ISET1 and ISET2, implement overcurrent sensing for GATE1 and GATE2. ISET1 and ISET2 set the magnitude of the current that generates an overcurrent fault, through external resistors connected to ISET1 and ISET2. An internal current source draws 50 µA from ISET1 and ISET2. With a sense resistor from IN1 to ISENSE1 or from IN2 to ISENSE2, which is also connected to the drains of external MOSFETs, the voltage on the sense resistor reflects the load current. An overcurrent condition is assumed to exist if ISENSE1 is pulled below ISET1 or if ISENSE2 is pulled below ISET2. To ensure proper circuit breaker operation, VI(ISENSE1)and VI(ISET1)should never exceed VI(IN1). Similarly, VI(ISENSE2)and VI(ISET2)should never exceed VI(IN2).
TIMER –A capacitor on TIMER sets the time during which the power switch can be in overcurrent before turning off. When the overcurrent protection circuits sense an excessive current, a current source is enabled which charges the capacitor on TIMER. Once the voltage on TIMER reaches approximately 0.5 V, the circuit-breaker latch is set and the power switch is latched off. Power must be recycled or the ENABLE pin must be toggled to restart the controller. In high-power or high-temperature applications, a minimum 50-pF capacitor is strongly recommended from TIMER to ground, to prevent any false triggering.
VREG –VREG is the output of an internal low-dropout voltage regulator, where IN1 is the input. The regulator is used to generate a regulated voltage source, less than 5.5 V, for the device. A 0.1-μF ceramic capacitor should be connected between VREG and ground to aid in noise rejection. In this configuration, upon disabling the device, the internal low-dropout regulator will also be disabled, which removes power from the internal circuitry and allows the device to be placed in low-quiescent-current mode. In applications where IN1 is less than5.5 V, VREG and IN1 may be connected together. However, under these conditions, disabling the device will not place the device in low-quiescent-current mode, because the internal low-dropout voltage regulator is being bypassed, thereby keeping internal circuitry operational. If VREG and IN1 are connected together, a 0.1-µF ceramic capacitor between VREG and ground is not needed if IN1 already has a bypass capacitor of 1µF to 10µF. |
| Integrated Circuits (ICs) | 4 | Active | |