TPD4S009Quad 0.8-pF, 5.5-V, ±8-kV ESD protection diode with VCC pin for High Speed Interfaces | Circuit Protection | 5 | Active | The TPD4S009 and TPD4S010 are four-channel TVS diode arrays for electrostatic discharge (ESD) protection. TPD4S009 and TPD4S010 are rated to dissipate contact ESD strikes at the maximum level specified in the IEC 61000-4-2 international standard (Level 4), with ±8-kV contact discharge ESD protection. The low capacitance (0.8-pF) of these devices, coupled with the excellent matching between differential signal pairs (0.05-pF line-line capacitance for the TPD4S009DRY) enables this device to provide transient voltage suppression circuit protection for high-speed differential data rates (3-dB bandwidth > 4 GHz).
The TPD4S009 is offered in DBV, DCK, DGS, and DRY packages. The TPD4S009DRYR is the most space saving package option available for dual pair high-speed differential lines. The TPD4S010 is offered in the industry standard DQA package. The TPD4S009DGSR and TPD4S010DQAR offer flow-through board layout options to reduce signal glitches normally caused by routing mismatches between the D+ and D– signal pair. See also TPD4E05U06DQAR which is P2P compatible with TPD4S010DQAR. This device offers higher IEC ESD protection, lower capacitance, lower RDYN, lower DC breakdown voltage, and lower clamping voltage.
The TPD4S009 and TPD4S010 are four-channel TVS diode arrays for electrostatic discharge (ESD) protection. TPD4S009 and TPD4S010 are rated to dissipate contact ESD strikes at the maximum level specified in the IEC 61000-4-2 international standard (Level 4), with ±8-kV contact discharge ESD protection. The low capacitance (0.8-pF) of these devices, coupled with the excellent matching between differential signal pairs (0.05-pF line-line capacitance for the TPD4S009DRY) enables this device to provide transient voltage suppression circuit protection for high-speed differential data rates (3-dB bandwidth > 4 GHz).
The TPD4S009 is offered in DBV, DCK, DGS, and DRY packages. The TPD4S009DRYR is the most space saving package option available for dual pair high-speed differential lines. The TPD4S010 is offered in the industry standard DQA package. The TPD4S009DGSR and TPD4S010DQAR offer flow-through board layout options to reduce signal glitches normally caused by routing mismatches between the D+ and D– signal pair. See also TPD4E05U06DQAR which is P2P compatible with TPD4S010DQAR. This device offers higher IEC ESD protection, lower capacitance, lower RDYN, lower DC breakdown voltage, and lower clamping voltage. |
TPD4S010Quad 0.8-pF, 5.5-V, ±8-kV ESD protection diode with 5-A 8/20-uS surge rating for USB 3.0 | TVS Diodes | 1 | Active | The TPD4S009 and TPD4S010 are four-channel TVS diode arrays for electrostatic discharge (ESD) protection. TPD4S009 and TPD4S010 are rated to dissipate contact ESD strikes at the maximum level specified in the IEC 61000-4-2 international standard (Level 4), with ±8-kV contact discharge ESD protection. The low capacitance (0.8-pF) of these devices, coupled with the excellent matching between differential signal pairs (0.05-pF line-line capacitance for the TPD4S009DRY) enables this device to provide transient voltage suppression circuit protection for high-speed differential data rates (3-dB bandwidth > 4 GHz).
The TPD4S009 is offered in DBV, DCK, DGS, and DRY packages. The TPD4S009DRYR is the most space saving package option available for dual pair high-speed differential lines. The TPD4S010 is offered in the industry standard DQA package. The TPD4S009DGSR and TPD4S010DQAR offer flow-through board layout options to reduce signal glitches normally caused by routing mismatches between the D+ and D– signal pair. See also TPD4E05U06DQAR which is P2P compatible with TPD4S010DQAR. This device offers higher IEC ESD protection, lower capacitance, lower RDYN, lower DC breakdown voltage, and lower clamping voltage.
The TPD4S009 and TPD4S010 are four-channel TVS diode arrays for electrostatic discharge (ESD) protection. TPD4S009 and TPD4S010 are rated to dissipate contact ESD strikes at the maximum level specified in the IEC 61000-4-2 international standard (Level 4), with ±8-kV contact discharge ESD protection. The low capacitance (0.8-pF) of these devices, coupled with the excellent matching between differential signal pairs (0.05-pF line-line capacitance for the TPD4S009DRY) enables this device to provide transient voltage suppression circuit protection for high-speed differential data rates (3-dB bandwidth > 4 GHz).
The TPD4S009 is offered in DBV, DCK, DGS, and DRY packages. The TPD4S009DRYR is the most space saving package option available for dual pair high-speed differential lines. The TPD4S010 is offered in the industry standard DQA package. The TPD4S009DGSR and TPD4S010DQAR offer flow-through board layout options to reduce signal glitches normally caused by routing mismatches between the D+ and D– signal pair. See also TPD4E05U06DQAR which is P2P compatible with TPD4S010DQAR. This device offers higher IEC ESD protection, lower capacitance, lower RDYN, lower DC breakdown voltage, and lower clamping voltage. |
TPD4S1394Firewire ESD clamp with li-Ve-insertion detection circuit | Mixed Technology | 1 | Active | The TPD4S1394 provides robust system level ESD solution for the IEEE 1394 port, along with a live insertion detection mechanism for high-speed lines interfacing a low-voltage, ESD sensitive core chipset. This device protects and monitors up to two differential input pairs. The optimized line capacitance protects the data lines with data rates in excess of 1.6 GHz without degrading signal integrity.
The TPD4S1394 incorporates a live insertion detection circuit whose output state changes when improper voltage levels are present on the input data lines. The FWPWR_EN signal controls an external FireWire port power switch. During the live insertion event if there is a floating GND or a high level signal at the D+ or D– pins, the internal comparator detects the changes and pull the FWPWR_EN signal to a low state. When FWPWR_EN is driven low, there is an internal delay mechanism preventing it from being driven to the high state regardless of the inputs to the comparator.
Additionally, the TPD4S1394 performs ESD protection on the four inputs pins: D1+, D1–, D2+, and D2–. The TPD4S1394 conforms to the IEC61000-4-2 (Level 4) ESD protection and ±15-kV HBM ESD protection. The TPD4S1394 is characterized for operation over ambient air temperature of –40°C to 85°C.
A 0.1-µF decoupling capacitor is required at VCC.
The TPD4S1394 provides robust system level ESD solution for the IEEE 1394 port, along with a live insertion detection mechanism for high-speed lines interfacing a low-voltage, ESD sensitive core chipset. This device protects and monitors up to two differential input pairs. The optimized line capacitance protects the data lines with data rates in excess of 1.6 GHz without degrading signal integrity.
The TPD4S1394 incorporates a live insertion detection circuit whose output state changes when improper voltage levels are present on the input data lines. The FWPWR_EN signal controls an external FireWire port power switch. During the live insertion event if there is a floating GND or a high level signal at the D+ or D– pins, the internal comparator detects the changes and pull the FWPWR_EN signal to a low state. When FWPWR_EN is driven low, there is an internal delay mechanism preventing it from being driven to the high state regardless of the inputs to the comparator.
Additionally, the TPD4S1394 performs ESD protection on the four inputs pins: D1+, D1–, D2+, and D2–. The TPD4S1394 conforms to the IEC61000-4-2 (Level 4) ESD protection and ±15-kV HBM ESD protection. The TPD4S1394 is characterized for operation over ambient air temperature of –40°C to 85°C.
A 0.1-µF decoupling capacitor is required at VCC. |
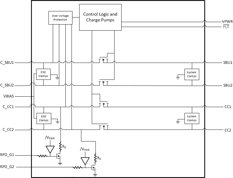
TPD4S311AUSB Type-C® port protector: short-to-Vbus overvoltage, IEC ESD protection and surge protection | Integrated Circuits (ICs) | 2 | Active | The TPD4S311 is a single-chip USB Type-C port protection device that provides 20-V Short-to-VBUSovervoltage and IEC ESD protection.
Since the release of the USB Type-C connector, many products and accessories for USB Type-C have been released that do not meet the USB Type-C specification. One example of this is USB Type-C Power Delivery adaptors that only place 20 V on the VBUSline. Another concern for USB Type-C is that mechanical twisting and sliding of the connector could short pins due to the close proximity they have in this small connector. This can cause 20-V VBUSto be shorted to the CC and SBU pins. Also due to the proximity of the pins in the Type-C connector, there is a heightened concern that debris and moisture will cause the 20-V VBUSpin to be shorted to the CC and SBU pins.
These non-ideal equipments and mechanical events make it necessary for the CC and SBU pins to be 20-V tolerant, even though the pins only operate at 5 V or lower. The TPD4S311 enables the CC and SBU pins to be 20-V tolerant without interfering with normal operation by providing over-voltage protection on the CC and SBU pins. The device places high voltage FETs in series on the SBU and CC lines. When a voltage above the OVP threshold is detected on these lines, the high voltage switches are opened up, isolating the rest of the system from the high voltage condition present on the connector.
Finally, most systems require IEC 61000-4-2 system level ESD protection for external pins. The TPD4S311 integrates IEC 61000-4-2 ESD protection for the CC1, CC2, SBU1, and SBU2 pins, eliminating the need to place high voltage TVS diodes externally on the connector.
The TPD4S311 is a single-chip USB Type-C port protection device that provides 20-V Short-to-VBUSovervoltage and IEC ESD protection.
Since the release of the USB Type-C connector, many products and accessories for USB Type-C have been released that do not meet the USB Type-C specification. One example of this is USB Type-C Power Delivery adaptors that only place 20 V on the VBUSline. Another concern for USB Type-C is that mechanical twisting and sliding of the connector could short pins due to the close proximity they have in this small connector. This can cause 20-V VBUSto be shorted to the CC and SBU pins. Also due to the proximity of the pins in the Type-C connector, there is a heightened concern that debris and moisture will cause the 20-V VBUSpin to be shorted to the CC and SBU pins.
These non-ideal equipments and mechanical events make it necessary for the CC and SBU pins to be 20-V tolerant, even though the pins only operate at 5 V or lower. The TPD4S311 enables the CC and SBU pins to be 20-V tolerant without interfering with normal operation by providing over-voltage protection on the CC and SBU pins. The device places high voltage FETs in series on the SBU and CC lines. When a voltage above the OVP threshold is detected on these lines, the high voltage switches are opened up, isolating the rest of the system from the high voltage condition present on the connector.
Finally, most systems require IEC 61000-4-2 system level ESD protection for external pins. The TPD4S311 integrates IEC 61000-4-2 ESD protection for the CC1, CC2, SBU1, and SBU2 pins, eliminating the need to place high voltage TVS diodes externally on the connector. |
TPD5E0035 channel 7-pF, 5.5-V, 15-kV ESD protection device in 1mm2 X2SON package | TVS Diodes | 1 | Active | The TPD5E003 is a five-channel electrostatic discharge (ESD) transient voltage suppression (TVS) device. This device offers ±15-kV IEC contact and ±15-kV air-gap (level 4) ESD protection, and features five identical ESD clamping diodes that can be used to protect either five unidirectional (0 V to 5 V) I/O lines or four bidirectional (–5 V to 5 V) I/O lines. The compact DPF package is an industry standard and is convenient for component placement inspace-constrained applications. Typical application interfaces include SIM card interfaces, audio lines (mics, earphones, and speakerphones), SD interfaces, and keypads, or other buttons. Typical end equipment includes cell phones, tablets, remote controllers, and wearables.
The TPD5E003 is a five-channel electrostatic discharge (ESD) transient voltage suppression (TVS) device. This device offers ±15-kV IEC contact and ±15-kV air-gap (level 4) ESD protection, and features five identical ESD clamping diodes that can be used to protect either five unidirectional (0 V to 5 V) I/O lines or four bidirectional (–5 V to 5 V) I/O lines. The compact DPF package is an industry standard and is convenient for component placement inspace-constrained applications. Typical application interfaces include SIM card interfaces, audio lines (mics, earphones, and speakerphones), SD interfaces, and keypads, or other buttons. Typical end equipment includes cell phones, tablets, remote controllers, and wearables. |
| Evaluation Boards | 1 | Obsolete | |
TPD5S115HDMI companion chip with step-Up DC-DC Con-Verter, level shifter, and ESD clamp | Power Management - Specialized | 1 | Active | The TPD5S115 device is an integrated HDMI companion chip solution. The device provides a regulated 5-V output (5VOUT) for sourcing the HDMI power line. The regulated 5-V output supplies up to 55 mA to the HDMI receiver with a current limiting function. The TPD5S115 features two control signals: EN and LS_OE. The control of 5VOUT and the hot plug detect (HPD) circuitry is independent of the LS_OE control signal and is controlled by the EN pin. The EN pin allows the detection scheme (5VOUT + HPD) to be active before turning on the whole HDMI link. The LS_OE activates the internal LDO, CEC, SCL, and SDA buffers only when EN is also activated. This dual stage enable scheme ensures optimized power saving for portable applications.
There are three noninverting, bidirectional, voltage level translation circuits for the SDA, SCL, and CEC lines. Each have a common power rail (VCCA) on the A side from 1.1 V to 3.6 V. On the B side, the SCL_B and SDA_B each have an internal 1.75-kΩ pullup connected to the regulated 5-V rail (5VOUT). The DDC (SCL_B and SDA_B) pins meet the I2C specification and drive up to 750-pF loads with the buffers. The CEC_B pin has an internal 27-kΩ pullup to an internal 3.3-V supply. The TPD5S115 exceeds the IEC61000-4-2 (Level 4) ESD protection level. This device features a space saving, 1.72-mm × 1.72-mm, YFF package with 0.4-mm pitch.
The TPD5S115 device is an integrated HDMI companion chip solution. The device provides a regulated 5-V output (5VOUT) for sourcing the HDMI power line. The regulated 5-V output supplies up to 55 mA to the HDMI receiver with a current limiting function. The TPD5S115 features two control signals: EN and LS_OE. The control of 5VOUT and the hot plug detect (HPD) circuitry is independent of the LS_OE control signal and is controlled by the EN pin. The EN pin allows the detection scheme (5VOUT + HPD) to be active before turning on the whole HDMI link. The LS_OE activates the internal LDO, CEC, SCL, and SDA buffers only when EN is also activated. This dual stage enable scheme ensures optimized power saving for portable applications.
There are three noninverting, bidirectional, voltage level translation circuits for the SDA, SCL, and CEC lines. Each have a common power rail (VCCA) on the A side from 1.1 V to 3.6 V. On the B side, the SCL_B and SDA_B each have an internal 1.75-kΩ pullup connected to the regulated 5-V rail (5VOUT). The DDC (SCL_B and SDA_B) pins meet the I2C specification and drive up to 750-pF loads with the buffers. The CEC_B pin has an internal 27-kΩ pullup to an internal 3.3-V supply. The TPD5S115 exceeds the IEC61000-4-2 (Level 4) ESD protection level. This device features a space saving, 1.72-mm × 1.72-mm, YFF package with 0.4-mm pitch. |
TPD5S116HDMI companion chip with 5-V load switch, level shifter, and ESD clamp | Specialized | 1 | Active | TPD5S116 is a single-chip HDMI interface Electrostatic Discharge (ESD) protection device with auto-direction sensing I2C voltage level shifting buffers and a 5-V HDMI compliant current limited load switch. Other key features are hot-plug-detect and Transient Voltage Suppression (TVS) with ESD protection diodes. Each connector-side pin has a TVS diode for circuit protection from ESD. An internal 3.3-V node powers the CEC pin, eliminating the need for a 3.3-V supply on board.
TPD5S116 integrates all external termination resistors needed for the HPD, CEC, SCL, and SDA lines. There are three non-inverting bi-directional translation circuits for the SDA, SCL, and CEC lines. Each has a common power rail (VCCA) on system side from 1.1 V to 3.6 V. A 55-mA current limiting switch regulates current sent from 5V_SYS to 5V_CON. The SCL and SDA pins meet the I2C specification and can drive capacitive loads greater than 750 pF, which exceeds HDMI2.0 specifications. The HPD_CON port has a glitch filter to avoid false detection due to plug bouncing during the HDMI connector insertion.
The TPD5S116 offers reverse current blocking at the 5V_CON pin. In fault conditions, such as when two HDMI transmitters are connected to the same HDMI cable, TPD5S116 ensures that the system is safe from powering up through an external HDMI transmitter. The SCL_CON, SDA_CON, CEC_CON, and HPD_CON pins also feature reverse-current blocking, which ensures that the system sees no leakage if an HDMI receiver is connected while the system is powered off.
The EN pin enables the hot-plug detect and load switch. The level shifters are enabled after a valid HPD signal is detected.
TPD5S116 is a single-chip HDMI interface Electrostatic Discharge (ESD) protection device with auto-direction sensing I2C voltage level shifting buffers and a 5-V HDMI compliant current limited load switch. Other key features are hot-plug-detect and Transient Voltage Suppression (TVS) with ESD protection diodes. Each connector-side pin has a TVS diode for circuit protection from ESD. An internal 3.3-V node powers the CEC pin, eliminating the need for a 3.3-V supply on board.
TPD5S116 integrates all external termination resistors needed for the HPD, CEC, SCL, and SDA lines. There are three non-inverting bi-directional translation circuits for the SDA, SCL, and CEC lines. Each has a common power rail (VCCA) on system side from 1.1 V to 3.6 V. A 55-mA current limiting switch regulates current sent from 5V_SYS to 5V_CON. The SCL and SDA pins meet the I2C specification and can drive capacitive loads greater than 750 pF, which exceeds HDMI2.0 specifications. The HPD_CON port has a glitch filter to avoid false detection due to plug bouncing during the HDMI connector insertion.
The TPD5S116 offers reverse current blocking at the 5V_CON pin. In fault conditions, such as when two HDMI transmitters are connected to the same HDMI cable, TPD5S116 ensures that the system is safe from powering up through an external HDMI transmitter. The SCL_CON, SDA_CON, CEC_CON, and HPD_CON pins also feature reverse-current blocking, which ensures that the system sees no leakage if an HDMI receiver is connected while the system is powered off.
The EN pin enables the hot-plug detect and load switch. The level shifters are enabled after a valid HPD signal is detected. |
| Evaluation Boards | 1 | Obsolete | |
TPD6E0016 channel 1.5-pF, 5.5-V, ±8-kV ESD protection diode with 1-nA max leakage & VCC pin for USB 2.0 | Circuit Protection | 3 | Active | The TPD6E001 is a six-channel Transient Voltage Suppressor (TVS) based Electrostatic Discharge (ESD) protection diode array. The TPD6E001 is rated to dissipate ESD strikes at the maximum level specified in the IEC 61000-4-2 international standard (Level 4). This device has a 1.5-pF IO capacitance per channel, making it ideal for use in high-speed data IO interfaces. The ultra low leakage current (<1 nA max) is suitable for precision analog measurements in applications like glucose meters and heart rate monitors.
The TPD6E001 is available in space saving RSE (UQFN) and RSF (WQFN) packages and is specified for –40°C to 85°C operation. Also see TPD2E2U06, TPD3E001, and TPD4E1U06 which are 2, 3, and 4 channel ESD protection options, respectively, for ESD protection diode arrays with a different number of channels. The TPD2E2U06 provides a higher level of IEC ESD protection, when compared to the TPDxE001 family, and removes the need for an input capacitor. The TPD4E1U06 removes the need for an input capacitor, provides higher IEC ESD protection, and provides lower capacitance, when compared to the TPDxE001 family.
The TPD6E001 is a six-channel Transient Voltage Suppressor (TVS) based Electrostatic Discharge (ESD) protection diode array. The TPD6E001 is rated to dissipate ESD strikes at the maximum level specified in the IEC 61000-4-2 international standard (Level 4). This device has a 1.5-pF IO capacitance per channel, making it ideal for use in high-speed data IO interfaces. The ultra low leakage current (<1 nA max) is suitable for precision analog measurements in applications like glucose meters and heart rate monitors.
The TPD6E001 is available in space saving RSE (UQFN) and RSF (WQFN) packages and is specified for –40°C to 85°C operation. Also see TPD2E2U06, TPD3E001, and TPD4E1U06 which are 2, 3, and 4 channel ESD protection options, respectively, for ESD protection diode arrays with a different number of channels. The TPD2E2U06 provides a higher level of IEC ESD protection, when compared to the TPDxE001 family, and removes the need for an input capacitor. The TPD4E1U06 removes the need for an input capacitor, provides higher IEC ESD protection, and provides lower capacitance, when compared to the TPDxE001 family. |