TPA6404-Q1Automotive, 45-W, 2-MHz, 4-ch 4.5- to 18-V supply analog input Class-D audio amplifier w/ load dump | Audio Amplifiers | 2 | Active | The TPA6404-Q1 device is a four-channel analog-input Class-D audio amplifier that implements a 2.1MHz PWM switching frequency that enables a cost optimized solution in a very small 4.5cm2 PCB size, full operation down to 4.5V for start/stop events, and exceptional sound quality with up to 100kHz audio bandwidth.
The TPA6404-Q1 Class-D audio amplifier has an optimal design for use in entry level automotive head units that provide analog audio input signals as part of their system design.
The Class-D topology dramatically improves efficiency over traditional linear amplifier solutions.
The output switching frequency operates above the AM band, which eliminates the AM band interference and reduces the output filter size and cost.
The device is offered in a 56 pin HSSOP package with the exposed thermal pad up.
The TPA6404-Q1 device is a four-channel analog-input Class-D audio amplifier that implements a 2.1MHz PWM switching frequency that enables a cost optimized solution in a very small 4.5cm2 PCB size, full operation down to 4.5V for start/stop events, and exceptional sound quality with up to 100kHz audio bandwidth.
The TPA6404-Q1 Class-D audio amplifier has an optimal design for use in entry level automotive head units that provide analog audio input signals as part of their system design.
The Class-D topology dramatically improves efficiency over traditional linear amplifier solutions.
The output switching frequency operates above the AM band, which eliminates the AM band interference and reduces the output filter size and cost.
The device is offered in a 56 pin HSSOP package with the exposed thermal pad up. |
TPA701700-mW, mono, analog input Class-AB audio amplifier woth 1.5 nA quiescent current | Audio Amplifier Evaluation Boards | 4 | Active | The TPA701 is a bridge-tied load (BTL) audio power amplifier developed especially for low-voltage applications where internal speakers are required. Operating with a 3.3-V supply, the TPA701 can deliver 250-mW of continuous power into a BTL 8-load at less than 0.6% THD+N throughout voice band frequencies. Although this device is characterized out to 20 kHz, its operation was optimized for narrower band applications such as wireless communications. The BTL configuration eliminates the need for external coupling capacitors on the output in most applications, which is particularly important for small battery-powered equipment. This device features a shutdown mode for power-sensitive applications with a supply current of 1.5 nA during shutdown. The TPA701 is available in an 8-pin SOIC surface-mount package and the surface-mount PowerPAD MSOP, which reduces board space by 50% and height by 40%.
The TPA701 is a bridge-tied load (BTL) audio power amplifier developed especially for low-voltage applications where internal speakers are required. Operating with a 3.3-V supply, the TPA701 can deliver 250-mW of continuous power into a BTL 8-load at less than 0.6% THD+N throughout voice band frequencies. Although this device is characterized out to 20 kHz, its operation was optimized for narrower band applications such as wireless communications. The BTL configuration eliminates the need for external coupling capacitors on the output in most applications, which is particularly important for small battery-powered equipment. This device features a shutdown mode for power-sensitive applications with a supply current of 1.5 nA during shutdown. The TPA701 is available in an 8-pin SOIC surface-mount package and the surface-mount PowerPAD MSOP, which reduces board space by 50% and height by 40%. |
| Integrated Circuits (ICs) | 5 | Active | |
TPA721700-mW, mono, analog input, Class-AB audio amplifier | Audio Amplifiers | 3 | Active | The TPA721 is a bridge-tied load (BTL) audio power amplifier developed especially for low-voltage applications where internal speakers are required. Operating with a 3.3-V supply, the TPA721 can deliver 250-mW of continuous power into a BTL 8-load at less than 0.6% THD+N throughout voice band frequencies. Although this device is characterized out to 20 kHz, its operation is optimized for narrower band applications such as wireless communications. The BTL configuration eliminates the need for external coupling capacitors on the output in most applications, which is particularly important for small battery-powered equipment. This device features a shutdown mode for power-sensitive applications with a supply current of 7 µA during shutdown. The TPA721 is available in an 8-pin SOIC surface-mount package and the surface-mount PowerPAD MSOP, which reduces board space by 50% and height by 40%.
The TPA721 is a bridge-tied load (BTL) audio power amplifier developed especially for low-voltage applications where internal speakers are required. Operating with a 3.3-V supply, the TPA721 can deliver 250-mW of continuous power into a BTL 8-load at less than 0.6% THD+N throughout voice band frequencies. Although this device is characterized out to 20 kHz, its operation is optimized for narrower band applications such as wireless communications. The BTL configuration eliminates the need for external coupling capacitors on the output in most applications, which is particularly important for small battery-powered equipment. This device features a shutdown mode for power-sensitive applications with a supply current of 7 µA during shutdown. The TPA721 is available in an 8-pin SOIC surface-mount package and the surface-mount PowerPAD MSOP, which reduces board space by 50% and height by 40%. |
TPA731700-mW, mono, analog input Class-AB audio amplifier with differential inputs | Audio Amplifiers | 2 | Active | The TPA731 is a bridge-tied load (BTL) audio power amplifier developed especially for low-voltage applications where internal speakers are required. Operating with a 3.3-V supply, the TPA731 can deliver 250-mW of continuous power into a BTL 8-load at less than 0.6% THD+N throughout voice band frequencies. Although this device is characterized out to 20 kHz, its operation is optimized for narrower band applications such as wireless communications. The BTL configuration eliminates the need for external coupling capacitors on the output in most applications, which is particularly important for small battery-powered equipment. This device features a shutdown mode for power-sensitive applications with a supply current of 1.5 nA during shutdown. The TPA731 is available in an 8-pin SOIC surface-mount package and the surface-mount PowerPAD™ MSOP, which reduces board space by 50% and height by 40%.
The TPA731 is a bridge-tied load (BTL) audio power amplifier developed especially for low-voltage applications where internal speakers are required. Operating with a 3.3-V supply, the TPA731 can deliver 250-mW of continuous power into a BTL 8-load at less than 0.6% THD+N throughout voice band frequencies. Although this device is characterized out to 20 kHz, its operation is optimized for narrower band applications such as wireless communications. The BTL configuration eliminates the need for external coupling capacitors on the output in most applications, which is particularly important for small battery-powered equipment. This device features a shutdown mode for power-sensitive applications with a supply current of 1.5 nA during shutdown. The TPA731 is available in an 8-pin SOIC surface-mount package and the surface-mount PowerPAD™ MSOP, which reduces board space by 50% and height by 40%. |
| Development Boards, Kits, Programmers | 6 | Active | |
TPA751700-mW, mono, analog input, Class-AB audio amplifier in BGA packaging | Evaluation Boards | 6 | Active | The TPA751 is a bridge-tied load (BTL) audio power amplifier developed especially for low-voltage applications where internal speakers are required. Operating with a 3.3-V supply, the TPA751 can deliver 250-mW of continuous power into a BTL 8-load at less than 0.6% THD+N throughout voice band frequencies. Although this device is characterized out to 20 kHz, its operation is optimized for narrower band applications such as wireless communications. The BTL configuration eliminates the need for external coupling capacitors on the output in most applications, which is particularly important for small battery-powered equipment. This device features a shutdown mode for power-sensitive applications with a supply current of 1.5 nA during shutdown. The TPA751 is available in a 3.0 × 3.0 mm MicroStar Junior™ (BGA), 8-pin SOIC surface-mount package and a surface-mount PowerPAD™ MSOP.
The TPA751 is a bridge-tied load (BTL) audio power amplifier developed especially for low-voltage applications where internal speakers are required. Operating with a 3.3-V supply, the TPA751 can deliver 250-mW of continuous power into a BTL 8-load at less than 0.6% THD+N throughout voice band frequencies. Although this device is characterized out to 20 kHz, its operation is optimized for narrower band applications such as wireless communications. The BTL configuration eliminates the need for external coupling capacitors on the output in most applications, which is particularly important for small battery-powered equipment. This device features a shutdown mode for power-sensitive applications with a supply current of 1.5 nA during shutdown. The TPA751 is available in a 3.0 × 3.0 mm MicroStar Junior™ (BGA), 8-pin SOIC surface-mount package and a surface-mount PowerPAD™ MSOP. |
| Interface | 2 | Active | |
TPD12S015AHDMI companion chip w/ Step-up DC-DC, I2C level shifter & high-speed ESD clamps for Portable Apps | Specialized | 1 | Active | The TPD12S015A device is an integrated HDMI companion chip solution. This device offers 8 low capacitance ESD clamps allowing HDMI 1.3/1.4 data rates. The 0.4-mm pitch DSBGA package pin mapping matches the HDMI Type D or Type C connectors. The integrated ESD clamps in monolithic silicon technology provide good matching between each differential signal pair. This provides an advantage over discrete ESD clamp solutions where variations between ESD clamps degrade the differential signal quality.
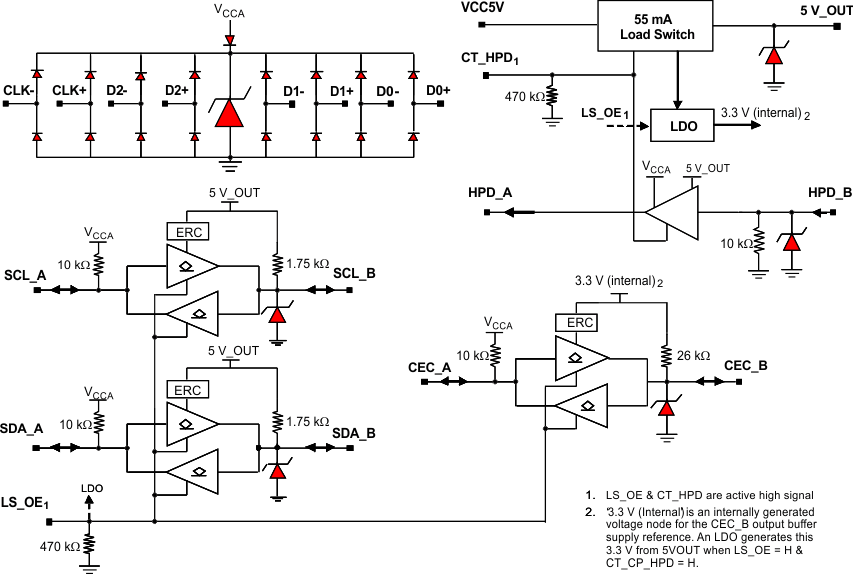
The TPD12S015A provides a regulated 5-V output (5VOUT) for sourcing the HDMI power line. The 5VOUT pin supplies minimum 55 mA to the HDMI receiver while meeting the HDMI 5VOUT specifications. The 5VOUT and the hot plug detect (HPD) circuitry are independent of the LS_OE control signal; they are controlled by the CT_CP_HPD pin. This independent control enables the detection scheme (5VOUT + HPD) to be active before enabling the HDMI link. The HPD_B port has a glitch filter to avoid false detection due to the bouncing while inserting the HDMI plug.
There are three noninverting bidirectional translation circuits for the SDA, SCL, and CEC lines; they are controlled by the LS_OE control signal. Each have a common power rail (VCCA) on the A side from 1.1 V to 3.6 V. On the B side, the SCL_B and SDA_B each have an internal 1.75-kΩ pullup connected to the regulated 5-V rail (5VOUT). The SCL and SDA pins meet the I2C specifications, and drive at least 750-pF loads which exceeds the HDMI cable specification. An LDO generates a 3.3-V internal rail for the CEC line operation when LS_OE = H & CT_CP_HPD = H. The CEC_B pin has a 26-kΩ pullup to this internal 3.3-V rail.
The TPD12S015A provides IEC61000-4-2 (Level 4) ESD protection. This device is offered in a space-saving 1.56-mm × 2.76-mm DSBGA package.
The TPD12S015A device is an integrated HDMI companion chip solution. This device offers 8 low capacitance ESD clamps allowing HDMI 1.3/1.4 data rates. The 0.4-mm pitch DSBGA package pin mapping matches the HDMI Type D or Type C connectors. The integrated ESD clamps in monolithic silicon technology provide good matching between each differential signal pair. This provides an advantage over discrete ESD clamp solutions where variations between ESD clamps degrade the differential signal quality.
The TPD12S015A provides a regulated 5-V output (5VOUT) for sourcing the HDMI power line. The 5VOUT pin supplies minimum 55 mA to the HDMI receiver while meeting the HDMI 5VOUT specifications. The 5VOUT and the hot plug detect (HPD) circuitry are independent of the LS_OE control signal; they are controlled by the CT_CP_HPD pin. This independent control enables the detection scheme (5VOUT + HPD) to be active before enabling the HDMI link. The HPD_B port has a glitch filter to avoid false detection due to the bouncing while inserting the HDMI plug.
There are three noninverting bidirectional translation circuits for the SDA, SCL, and CEC lines; they are controlled by the LS_OE control signal. Each have a common power rail (VCCA) on the A side from 1.1 V to 3.6 V. On the B side, the SCL_B and SDA_B each have an internal 1.75-kΩ pullup connected to the regulated 5-V rail (5VOUT). The SCL and SDA pins meet the I2C specifications, and drive at least 750-pF loads which exceeds the HDMI cable specification. An LDO generates a 3.3-V internal rail for the CEC line operation when LS_OE = H & CT_CP_HPD = H. The CEC_B pin has a 26-kΩ pullup to this internal 3.3-V rail.
The TPD12S015A provides IEC61000-4-2 (Level 4) ESD protection. This device is offered in a space-saving 1.56-mm × 2.76-mm DSBGA package. |
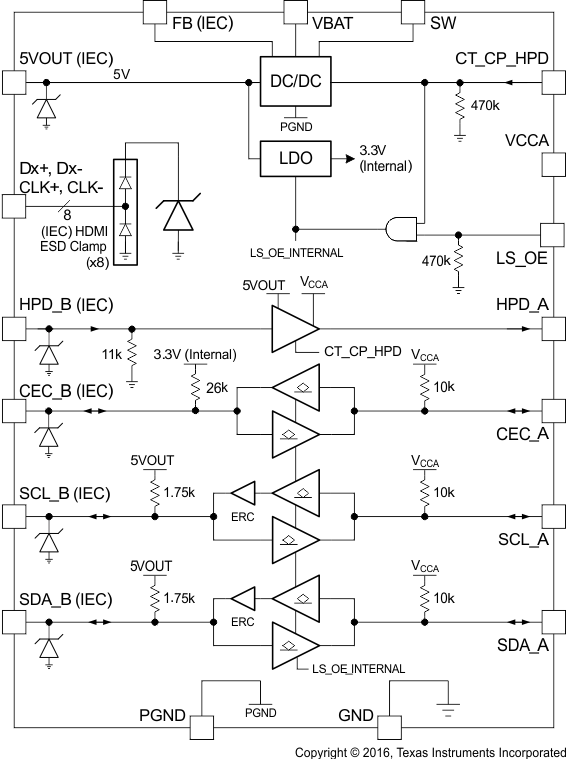
TPD12S016Value-line HDMI companion chip for Portable applications | Specialized | 2 | Active | The TPD12S016 is a single-chip High Definition Multimedia Interface (HDMI) device with auto-direction sensing I2C voltage level shift buffers, a load switch, and integrated low capacitance high-speed electrostatic discharge (ESD) transient voltage suppression (TVS) protection diodes. A 55-mA current limited 5-V output (5V_OUT) sources the HDMI power line. The control of 5V_OUT and the hot plug detect (HPD) circuitry is independent of the LS_OE control signal, and is controlled by the CT_HPD pin, which enables the detection scheme (5V_OUT and HPD) to be active before enabling the HDMI link. The SDA, SCL, and CEC lines pull up to VCCAon the A side. On the B side, the CEC_B pin pulls up to an internal 3.3-V supply rail, SCL_B and SDA_B each pull up to the 5-V rail (5V_OUT). The SCL and SDA pins meet the I2C specification and drive up to 750 pF capacitive loads, exceeding the HDMI 1.4 specifications. The HPD_B port has a glitch filter to avoid false detection due to plug bouncing during the HDMI connector insertion. TPD12S016 offers reverse current blocking at the 5V_OUT pin. SCL_B, SDA_B, CEC_B pins also feature reverse-current blocking when the system is powered off.
The TPD12S016 is a single-chip High Definition Multimedia Interface (HDMI) device with auto-direction sensing I2C voltage level shift buffers, a load switch, and integrated low capacitance high-speed electrostatic discharge (ESD) transient voltage suppression (TVS) protection diodes. A 55-mA current limited 5-V output (5V_OUT) sources the HDMI power line. The control of 5V_OUT and the hot plug detect (HPD) circuitry is independent of the LS_OE control signal, and is controlled by the CT_HPD pin, which enables the detection scheme (5V_OUT and HPD) to be active before enabling the HDMI link. The SDA, SCL, and CEC lines pull up to VCCAon the A side. On the B side, the CEC_B pin pulls up to an internal 3.3-V supply rail, SCL_B and SDA_B each pull up to the 5-V rail (5V_OUT). The SCL and SDA pins meet the I2C specification and drive up to 750 pF capacitive loads, exceeding the HDMI 1.4 specifications. The HPD_B port has a glitch filter to avoid false detection due to plug bouncing during the HDMI connector insertion. TPD12S016 offers reverse current blocking at the 5V_OUT pin. SCL_B, SDA_B, CEC_B pins also feature reverse-current blocking when the system is powered off. |