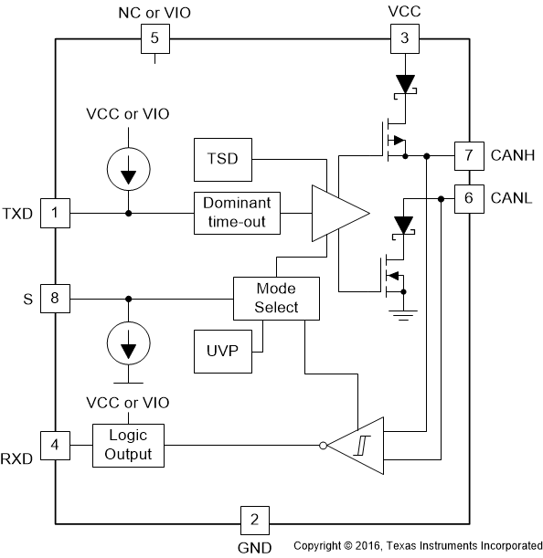
TCAN1042HGV-Q1Automotive 70-V bus-fault-protected CAN transceiver with I/O level shifting and flexible data-rate | Integrated Circuits (ICs) | 26 | Active | This CAN transceiver family meets the ISO11898-2 (2016) High Speed CAN (Controller Area Network) physical layer standard. All devices are designed for use in CAN FD networks up to 2 Mbps (megabits per second). Devices with part numbers that include the "G" suffix are designed for data rates up to 5 Mbps, and versions with the "V" have a secondary power supply input for I/O level shifting the input pin thresholds and RXD output level. This family has a low power standby mode with remote wake request feature. Additionally, all devices include many protection features to enhance device and network robustness.
This CAN transceiver family meets the ISO11898-2 (2016) High Speed CAN (Controller Area Network) physical layer standard. All devices are designed for use in CAN FD networks up to 2 Mbps (megabits per second). Devices with part numbers that include the "G" suffix are designed for data rates up to 5 Mbps, and versions with the "V" have a secondary power supply input for I/O level shifting the input pin thresholds and RXD output level. This family has a low power standby mode with remote wake request feature. Additionally, all devices include many protection features to enhance device and network robustness. |
TCAN1043A-Q1Automotive CAN FD transceiver with wake/inhibit/sleep | Interface | 4 | Active | The TCAN1043A-Q1 is a high-speed Controller Area Network (CAN) transceiver that meets the physical layer requirements of the ISO 11898-2:2016 high-speed CAN specification. The device supports both classical CAN and CAN FD data rates up to 8 megabits per second (Mbps) (TCAN1043A-Q1) or 5 Mbps (TCAN1043AT-Q1).
The TCAN1043A-Q1 allows for system-level reductions in battery current consumption by selectively enabling the various power supplies that may be present on a system via the INH output pin. This allows a low-current sleep state in which power is gated to all system components except for the TCAN1043A-Q1, while monitoring the CAN bus. When a wake-up event is detected, the TCAN1043A-Q1 initiates system start-up by driving INH high.
The TCAN1043A-Q1 features an SWE timer that enables a safe transition to Sleep mode after 4 minutes (tINACTIVE) of inactivity in Standby mode. This makes sure the device is transitioned to low-power Sleep mode if the MCU fails to transition the device to Normal mode.
The TCAN1043A-Q1 is a high-speed Controller Area Network (CAN) transceiver that meets the physical layer requirements of the ISO 11898-2:2016 high-speed CAN specification. The device supports both classical CAN and CAN FD data rates up to 8 megabits per second (Mbps) (TCAN1043A-Q1) or 5 Mbps (TCAN1043AT-Q1).
The TCAN1043A-Q1 allows for system-level reductions in battery current consumption by selectively enabling the various power supplies that may be present on a system via the INH output pin. This allows a low-current sleep state in which power is gated to all system components except for the TCAN1043A-Q1, while monitoring the CAN bus. When a wake-up event is detected, the TCAN1043A-Q1 initiates system start-up by driving INH high.
The TCAN1043A-Q1 features an SWE timer that enables a safe transition to Sleep mode after 4 minutes (tINACTIVE) of inactivity in Standby mode. This makes sure the device is transitioned to low-power Sleep mode if the MCU fails to transition the device to Normal mode. |
TCAN1043HG-Q1Automotive 70-V bus-fault-protected CAN FD transceiver with wake input and 5-Mbps flexible data-rate | Evaluation Boards | 8 | Active | The TCAN1043xx-Q1 meets the physical layer requirements of the ISO 11898–2 (2016) High Speed Controller Area Network (CAN) specification providing an interface between the CAN bus and the CAN protocol controller. These devices support both classical CAN and CAN FD up to 2 megabits per second (Mbps). Devices with part numbers that include the suffix "G" are designed for CAN FD data rates up to 5Mbps. The TCAN1043xx-Q1 allows for system-level reductions in battery current consumption by selectively enabling (via the INH output pin) the various power supplies that can be present on a node. This allows an ultra-low-current sleep state in which power is gated to all system components except for the TCAN1043xx-Q1, which remains in a low-power state monitoring the CAN bus.
When a wake-up pattern is detected on the bus or when a local wake-up is requested via the WAKE input, the TCAN1043xx-Q1 initiates node start-up by driving INH high. The TCAN1043xx-Q1 includes internal logic level translation via the VIO terminal to allow for interfacing directly to 3.3V or 5V controllers. The device includes many protection and diagnostic features including CAN bus line short-circuit detection and battery connection detection. The TCAN1043xx-Q1 meets the ESD and EMC requirements of IEC 62228-3 and J2962-2 without the need for additional protection components.
The TCAN1043xx-Q1 meets the physical layer requirements of the ISO 11898–2 (2016) High Speed Controller Area Network (CAN) specification providing an interface between the CAN bus and the CAN protocol controller. These devices support both classical CAN and CAN FD up to 2 megabits per second (Mbps). Devices with part numbers that include the suffix "G" are designed for CAN FD data rates up to 5Mbps. The TCAN1043xx-Q1 allows for system-level reductions in battery current consumption by selectively enabling (via the INH output pin) the various power supplies that can be present on a node. This allows an ultra-low-current sleep state in which power is gated to all system components except for the TCAN1043xx-Q1, which remains in a low-power state monitoring the CAN bus.
When a wake-up pattern is detected on the bus or when a local wake-up is requested via the WAKE input, the TCAN1043xx-Q1 initiates node start-up by driving INH high. The TCAN1043xx-Q1 includes internal logic level translation via the VIO terminal to allow for interfacing directly to 3.3V or 5V controllers. The device includes many protection and diagnostic features including CAN bus line short-circuit detection and battery connection detection. The TCAN1043xx-Q1 meets the ESD and EMC requirements of IEC 62228-3 and J2962-2 without the need for additional protection components. |
| Interface | 2 | Active | The TCAN1044-Q1 is a high speed controller area network (CAN) transceiver that meets the physical layer requirements of the ISO 11898-2:2016 high-speed CAN specification.
The TCAN1044-Q1 transceiver supports both classical CAN and CAN FD networks up to 8 megabits per second (Mbps). The TCAN1044V-Q1 includes internal logic level translation with the VIO pin to allow for interfacing the transceiver I/O directly to 1.8V, 2.5V, 3.3V, or 5V logic levels. The transceiver supports a low-power standby mode and wake over CAN compliant to the ISO 11898-2:2016 defined wake-up pattern (WUP). The TCAN1044-Q1 transceiver also includes protection and diagnostic features supporting thermal-shutdown (TSD), TXD-dominant time-out (DTO), supply undervoltage detection, and bus fault protection up to ±58V.
The TCAN1044-Q1 is a high speed controller area network (CAN) transceiver that meets the physical layer requirements of the ISO 11898-2:2016 high-speed CAN specification.
The TCAN1044-Q1 transceiver supports both classical CAN and CAN FD networks up to 8 megabits per second (Mbps). The TCAN1044V-Q1 includes internal logic level translation with the VIO pin to allow for interfacing the transceiver I/O directly to 1.8V, 2.5V, 3.3V, or 5V logic levels. The transceiver supports a low-power standby mode and wake over CAN compliant to the ISO 11898-2:2016 defined wake-up pattern (WUP). The TCAN1044-Q1 transceiver also includes protection and diagnostic features supporting thermal-shutdown (TSD), TXD-dominant time-out (DTO), supply undervoltage detection, and bus fault protection up to ±58V. |
TCAN1044A-Q1Enhanced automotive CAN transceiver with standby | Drivers, Receivers, Transceivers | 5 | Active | The TCAN1044A-Q1 is a high speed controller area network (CAN) transceiver that meets the physical layer requirements of the ISO 11898-2:2016 high-speed CAN specification.
The transceivers have certified electromagnetic compatibility (EMC) operation making it an ideal choice for classical CAN and CAN FD networks up to 5 megabits per second (Mbps). Up to 8Mbps operation in simpler networks is possible with these devices. The TCAN1044AV-Q1 includes internal logic level translation via the VIO pin to allow for interfacing the transceiver I/O’s directly to 1.8V, 2.5V, 3.3V, or 5V logic levels. The transceiver supports a low-power standby mode and wake over CAN which is compliant to the ISO 11898-2:2016 defined wake-up pattern (WUP).
The transceivers also include thermal-shutdown (TSD), TXD-dominant time-out (DTO), supply undervoltage detection, and ±58V bus fault protection. The devices have defined fail-safe behavior in supply undervoltage or floating pin scenarios. These transceivers are not only available in industry-standard SOIC-8 and VSON-8 packages, but also have a space-saving small footprint SOT-23 package option.
The TCAN1044A-Q1 is a high speed controller area network (CAN) transceiver that meets the physical layer requirements of the ISO 11898-2:2016 high-speed CAN specification.
The transceivers have certified electromagnetic compatibility (EMC) operation making it an ideal choice for classical CAN and CAN FD networks up to 5 megabits per second (Mbps). Up to 8Mbps operation in simpler networks is possible with these devices. The TCAN1044AV-Q1 includes internal logic level translation via the VIO pin to allow for interfacing the transceiver I/O’s directly to 1.8V, 2.5V, 3.3V, or 5V logic levels. The transceiver supports a low-power standby mode and wake over CAN which is compliant to the ISO 11898-2:2016 defined wake-up pattern (WUP).
The transceivers also include thermal-shutdown (TSD), TXD-dominant time-out (DTO), supply undervoltage detection, and ±58V bus fault protection. The devices have defined fail-safe behavior in supply undervoltage or floating pin scenarios. These transceivers are not only available in industry-standard SOIC-8 and VSON-8 packages, but also have a space-saving small footprint SOT-23 package option. |
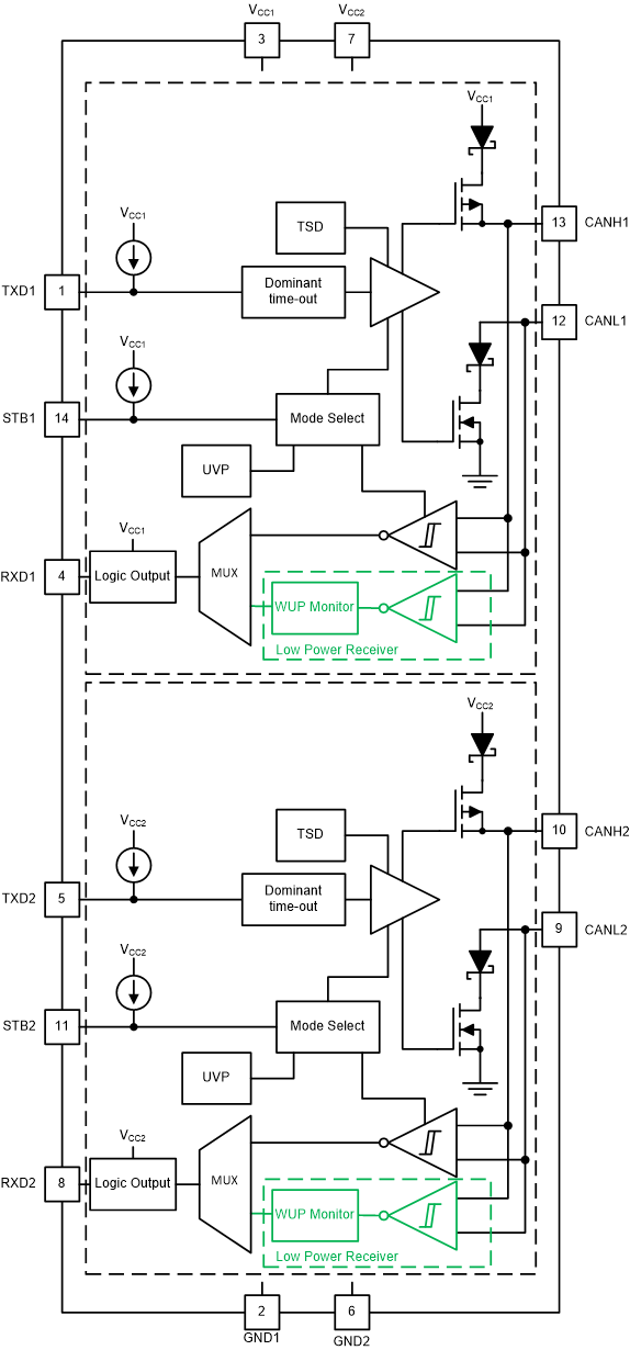
TCAN1046A-Q1Enhanced Automotive dual CAN transceiver with Standby | Interface | 1 | Active | The TCAN1046A-Q1 is a dual high-speed controller area network (CAN) transceiver that meets the physical layer requirements of the ISO 11898-2:2016 high-speed CAN specification.
The device supports both classical CAN and CAN FD networks up to 8 megabits per second (Mbps). The device has two CAN FD channels with independent supply, VCC1and VCC2, and mode control, STB1 and STB2 pins, allowing for true independent operation of each CAN channel. The ability to operate each channel independent of one another is important in applications that require redundancy or additional CAN FD channels to act as a back-up in the event of a system failure.
The device includes many protection and diagnostic features including thermal-shutdown (TSD), TXD-dominant time-out (DTO), and bus fault protection up to ±58 V. The device has defined failsafe behavior in supply under-voltage or floating pin scenarios.
The TCAN1046A-Q1 is a dual high-speed controller area network (CAN) transceiver that meets the physical layer requirements of the ISO 11898-2:2016 high-speed CAN specification.
The device supports both classical CAN and CAN FD networks up to 8 megabits per second (Mbps). The device has two CAN FD channels with independent supply, VCC1and VCC2, and mode control, STB1 and STB2 pins, allowing for true independent operation of each CAN channel. The ability to operate each channel independent of one another is important in applications that require redundancy or additional CAN FD channels to act as a back-up in the event of a system failure.
The device includes many protection and diagnostic features including thermal-shutdown (TSD), TXD-dominant time-out (DTO), and bus fault protection up to ±58 V. The device has defined failsafe behavior in supply under-voltage or floating pin scenarios. |
TCAN1046AV-Q1Enhanced automotive dual CAN transceiver with standby and 1.8-V IO support | Integrated Circuits (ICs) | 3 | Active | The TCAN1046AV-Q1 and TCAN1048AV-Q1 ( TCAN104xAV-Q1) are dual, high-speed controller area network (CAN) transceivers that meet the physical layer requirements of the ISO 11898-2:2016 high-speed CAN specification.
The TCAN104xAV-Q1 transceivers support both classical CAN and CAN FD networks up to 8 megabits per second (Mbps). The device includes internal logic level translation via the VIOterminal to allow for interfacing the transceiver I/O’s directly to 1.8-V, 2.5-V, 3.3-V, or 5-V logic levels.
The two CAN channels support independent mode control through the standby pins. Therefore, each transceiver can be placed into a low-power state, standby mode, without impacting the state of the other CAN channel. While in standby mode, the device supports remote wake-up pattern via the CAN bus which is compliant to the ISO 11898-2:2016 defined wake-up pattern (WUP).
The TCAN1046AV-Q1 and TCAN1048AV-Q1 ( TCAN104xAV-Q1) are dual, high-speed controller area network (CAN) transceivers that meet the physical layer requirements of the ISO 11898-2:2016 high-speed CAN specification.
The TCAN104xAV-Q1 transceivers support both classical CAN and CAN FD networks up to 8 megabits per second (Mbps). The device includes internal logic level translation via the VIOterminal to allow for interfacing the transceiver I/O’s directly to 1.8-V, 2.5-V, 3.3-V, or 5-V logic levels.
The two CAN channels support independent mode control through the standby pins. Therefore, each transceiver can be placed into a low-power state, standby mode, without impacting the state of the other CAN channel. While in standby mode, the device supports remote wake-up pattern via the CAN bus which is compliant to the ISO 11898-2:2016 defined wake-up pattern (WUP). |
TCAN1046V-Q1Automotive High Speed Dual CAN Transceiver w/ Standby and 1.8-V IO Support | Development Boards, Kits, Programmers | 3 | Active | The TCAN1046V-Q1 is a dual, high-speed controller area network (CAN) transceiver that meets the physical layer requirements of the ISO 11898-2:2016 high-speed CAN specification.
The TCAN1046V-Q1 transceiver supports both classical CAN and CAN FD networks up to 8 megabits per second (Mbps). The TCAN1046V-Q1 includes internal logic level translation via the VIOterminal to allow for interfacing the transceiver IOs directly to 1.8 V, 2.5 V, 3.3 V, or 5 V logic IOs. The two CAN channels support independent mode control through the standby pins. This provides the ability to place each transceiver into its low-power state, standby mode, without impacting the state of the other CAN channel. While in standby mode the TCAN1046V-Q1 supports remote wake-up via the ISO 11898-2:2016 defined wake-up pattern (WUP). The TCAN1046V-Q1 transceiver s also include many protection and diagnostic features including thermal shutdown (TSD), TXD dominant timeout (DTO), supply undervoltage detection, and bus fault protection up to ±58 V.
The TCAN1046V-Q1 is a dual, high-speed controller area network (CAN) transceiver that meets the physical layer requirements of the ISO 11898-2:2016 high-speed CAN specification.
The TCAN1046V-Q1 transceiver supports both classical CAN and CAN FD networks up to 8 megabits per second (Mbps). The TCAN1046V-Q1 includes internal logic level translation via the VIOterminal to allow for interfacing the transceiver IOs directly to 1.8 V, 2.5 V, 3.3 V, or 5 V logic IOs. The two CAN channels support independent mode control through the standby pins. This provides the ability to place each transceiver into its low-power state, standby mode, without impacting the state of the other CAN channel. While in standby mode the TCAN1046V-Q1 supports remote wake-up via the ISO 11898-2:2016 defined wake-up pattern (WUP). The TCAN1046V-Q1 transceiver s also include many protection and diagnostic features including thermal shutdown (TSD), TXD dominant timeout (DTO), supply undervoltage detection, and bus fault protection up to ±58 V. |
TCAN1048AV-Q1Enhanced Automotive dual CAN transceiver with inverted Standby and 1.8-V I/O Support | Integrated Circuits (ICs) | 2 | Active | The TCAN1046AV-Q1 and TCAN1048AV-Q1 ( TCAN104xAV-Q1) are dual, high-speed controller area network (CAN) transceivers that meet the physical layer requirements of the ISO 11898-2:2016 high-speed CAN specification.
The TCAN104xAV-Q1 transceivers support both classical CAN and CAN FD networks up to 8 megabits per second (Mbps). The device includes internal logic level translation via the VIOterminal to allow for interfacing the transceiver I/O’s directly to 1.8-V, 2.5-V, 3.3-V, or 5-V logic levels.
The two CAN channels support independent mode control through the standby pins. Therefore, each transceiver can be placed into a low-power state, standby mode, without impacting the state of the other CAN channel. While in standby mode, the device supports remote wake-up pattern via the CAN bus which is compliant to the ISO 11898-2:2016 defined wake-up pattern (WUP).
The TCAN1046AV-Q1 and TCAN1048AV-Q1 ( TCAN104xAV-Q1) are dual, high-speed controller area network (CAN) transceivers that meet the physical layer requirements of the ISO 11898-2:2016 high-speed CAN specification.
The TCAN104xAV-Q1 transceivers support both classical CAN and CAN FD networks up to 8 megabits per second (Mbps). The device includes internal logic level translation via the VIOterminal to allow for interfacing the transceiver I/O’s directly to 1.8-V, 2.5-V, 3.3-V, or 5-V logic levels.
The two CAN channels support independent mode control through the standby pins. Therefore, each transceiver can be placed into a low-power state, standby mode, without impacting the state of the other CAN channel. While in standby mode, the device supports remote wake-up pattern via the CAN bus which is compliant to the ISO 11898-2:2016 defined wake-up pattern (WUP). |
TCAN1051HGV-Q1Automotive 70-V bus-fault-protected CAN FD transceiver with 5-Mbps flexible data-rate and sleep mode | Interface | 30 | Active | This CAN transceiver family meets the ISO11898-2 (2016) High Speed CAN (Controller Area Network) physical layer standard. All devices are designed for use in CAN FD networks up to 2 Mbps (megabits per second). Devices with part numbers that include the "G" suffix are designed for data rates up to 5 Mbps, and versions with the "V" have a secondary power supply input for I/O level shifting the input pin thresholds and RXD output level. This family of devices comes with silent mode which is also commonly referred to as listen-only mode. Additionally, all devices include many protection features to enhance device and network robustness.
This CAN transceiver family meets the ISO11898-2 (2016) High Speed CAN (Controller Area Network) physical layer standard. All devices are designed for use in CAN FD networks up to 2 Mbps (megabits per second). Devices with part numbers that include the "G" suffix are designed for data rates up to 5 Mbps, and versions with the "V" have a secondary power supply input for I/O level shifting the input pin thresholds and RXD output level. This family of devices comes with silent mode which is also commonly referred to as listen-only mode. Additionally, all devices include many protection features to enhance device and network robustness. |