| Integrated Circuits (ICs) | 1 | Active | This family of 4, 8, and 16 differential line drivers implements the electrical characteristics of low-voltage differential signaling (LVDS). This signaling technique lowers the output voltage levels of 5-V differential standard levels (such as EIA/TIA-422B) to reduce the power, increase the switching speeds, and allow operation with a 3.3-V supply rail. Any of the 16 current-mode drivers will deliver a minimum differential output voltage magnitude of 247 mV into a 100-Ω load when enabled.
When disabled, the driver outputs are high-impedance. Each driver input (A) and enable (EN) have an internal pulldown that will drive the input to a low level when open-circuited.
The SN65LVDS387, SN65LVDS389, and SN65LVDS391 devices are characterized for operation from –40°C to 85°C. The SN75LVDS387, SN75LVDS389, and SN75LVDS391 devices are characterized for operation from 0°C to 70°C.
This family of 4, 8, and 16 differential line drivers implements the electrical characteristics of low-voltage differential signaling (LVDS). This signaling technique lowers the output voltage levels of 5-V differential standard levels (such as EIA/TIA-422B) to reduce the power, increase the switching speeds, and allow operation with a 3.3-V supply rail. Any of the 16 current-mode drivers will deliver a minimum differential output voltage magnitude of 247 mV into a 100-Ω load when enabled.
When disabled, the driver outputs are high-impedance. Each driver input (A) and enable (EN) have an internal pulldown that will drive the input to a low level when open-circuited.
The SN65LVDS387, SN65LVDS389, and SN65LVDS391 devices are characterized for operation from –40°C to 85°C. The SN75LVDS387, SN75LVDS389, and SN75LVDS391 devices are characterized for operation from 0°C to 70°C. |
| Interface | 5 | Active | This family of 4-, 8-, or 16-differential line receivers (with optional integrated termination) implements the electrical characteristics of low-voltage differential signaling (LVDS). This signaling technique lowers the output voltage levels of 5-V differential standard levels (such as EIA/TIA-422B) to reduce the power, increase the switching speeds, and allow operation with a 3-V supply rail.
Any of the differential receivers provides a valid logical output state with a ±100-mV differential input voltage within the input common-mode voltage range. The input common-mode voltage range allows 1 V of ground potential difference between two LVDS nodes. Additionally, the high-speed switching of LVDS signals almost always requires the use of a line impedance matching resistor at the receiving end of the cable or transmission media. The LVDT products eliminate this external resistor by integrating it with the receiver.
The intended application of this device and signaling technique is for point-to-point baseband data transmission over controlled impedance media of approximately 100 Ω. The transmission media may be printed-circuit board traces, backplanes, or cables. The large number of receivers integrated into the same substrate along with the low pulse skew of balanced signaling, allows extremely precise timing alignment of clock and data for synchronous parallel data transfers. When used with its companion, the 8- or 16-channel driver (the SN65LVDS389 or SN65LVDS387, respectively), over 200 million data transfers per second in single-edge clocked systems are possible with little power.
The ultimate rate and distance of data transfer depends on the attenuation characteristics of the media, the noise coupling to the environment, and other system characteristics.
This family of 4-, 8-, or 16-differential line receivers (with optional integrated termination) implements the electrical characteristics of low-voltage differential signaling (LVDS). This signaling technique lowers the output voltage levels of 5-V differential standard levels (such as EIA/TIA-422B) to reduce the power, increase the switching speeds, and allow operation with a 3-V supply rail.
Any of the differential receivers provides a valid logical output state with a ±100-mV differential input voltage within the input common-mode voltage range. The input common-mode voltage range allows 1 V of ground potential difference between two LVDS nodes. Additionally, the high-speed switching of LVDS signals almost always requires the use of a line impedance matching resistor at the receiving end of the cable or transmission media. The LVDT products eliminate this external resistor by integrating it with the receiver.
The intended application of this device and signaling technique is for point-to-point baseband data transmission over controlled impedance media of approximately 100 Ω. The transmission media may be printed-circuit board traces, backplanes, or cables. The large number of receivers integrated into the same substrate along with the low pulse skew of balanced signaling, allows extremely precise timing alignment of clock and data for synchronous parallel data transfers. When used with its companion, the 8- or 16-channel driver (the SN65LVDS389 or SN65LVDS387, respectively), over 200 million data transfers per second in single-edge clocked systems are possible with little power.
The ultimate rate and distance of data transfer depends on the attenuation characteristics of the media, the noise coupling to the environment, and other system characteristics. |
| Interface | 5 | Active | This family of 4, 8, and 16 differential line drivers implements the electrical characteristics of low-voltage differential signaling (LVDS). This signaling technique lowers the output voltage levels of 5-V differential standard levels (such as EIA/TIA-422B) to reduce the power, increase the switching speeds, and allow operation with a 3.3-V supply rail. Any of the 16 current-mode drivers will deliver a minimum differential output voltage magnitude of 247 mV into a 100-Ω load when enabled.
When disabled, the driver outputs are high-impedance. Each driver input (A) and enable (EN) have an internal pulldown that will drive the input to a low level when open-circuited.
The SN65LVDS387, SN65LVDS389, and SN65LVDS391 devices are characterized for operation from –40°C to 85°C. The SN75LVDS387, SN75LVDS389, and SN75LVDS391 devices are characterized for operation from 0°C to 70°C.
This family of 4, 8, and 16 differential line drivers implements the electrical characteristics of low-voltage differential signaling (LVDS). This signaling technique lowers the output voltage levels of 5-V differential standard levels (such as EIA/TIA-422B) to reduce the power, increase the switching speeds, and allow operation with a 3.3-V supply rail. Any of the 16 current-mode drivers will deliver a minimum differential output voltage magnitude of 247 mV into a 100-Ω load when enabled.
When disabled, the driver outputs are high-impedance. Each driver input (A) and enable (EN) have an internal pulldown that will drive the input to a low level when open-circuited.
The SN65LVDS387, SN65LVDS389, and SN65LVDS391 devices are characterized for operation from –40°C to 85°C. The SN75LVDS387, SN75LVDS389, and SN75LVDS391 devices are characterized for operation from 0°C to 70°C. |
SN65LVDS4500-Mbps LVDS single high-speed receiver | Evaluation Boards | 2 | Active | The SN65LVDS4 is a single, low-voltage, differential line receiver in a small-outline UQFN package.
The SN65LVDS4 is a single, low-voltage, differential line receiver in a small-outline UQFN package. |
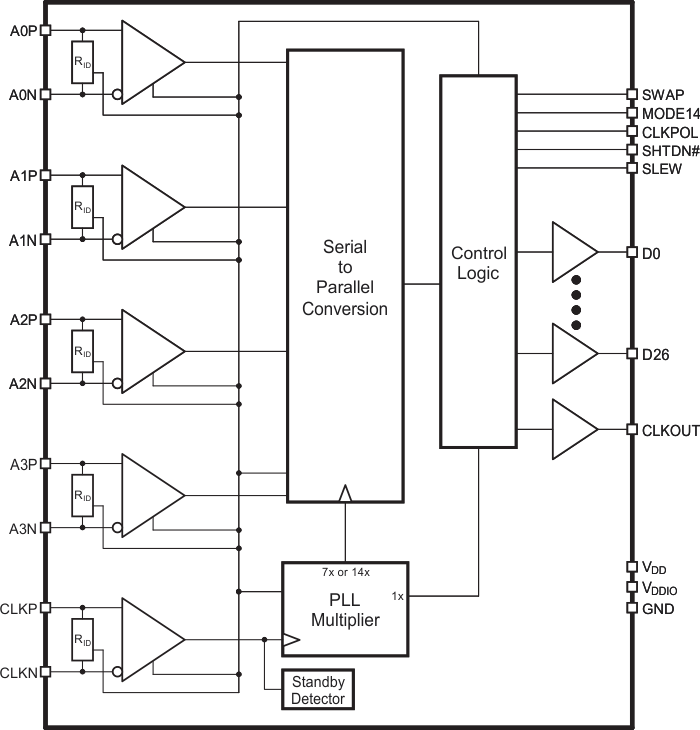
SN65LVDS822FlatLink™ low-voltage differential signal (LVDS) receiver | Drivers, Receivers, Transceivers | 1 | Active | The SN65LVDS822 is an advanced FlatLink™ low-voltage differential signal (LVDS) receiver designed on a modern CMOS process. The device has several unique features, including three selectable CMOS output slew rates, CMOS output voltage support of 1.8 V to 3.3 V, a pinout swap option, integrated differential termination (configurable), an automatic low-power mode, and deserialization modes of 4:27 and 2:27. The device is compatible with TI FlatLink™ transmitters such as the SN75LVDS83B, SN65LVDS93A, and standard industry LVDS transmitters that comply with TIA/EIA 644-A.
The SN65LVDS822 features an automatic low-power Standby Mode, activated when the LVDS clock is disabled. The device enters an even lower-power Shutdown Mode with a low voltage applied to pin SHTDN#.
The SN65LVDS822 is packaged in a 48-pin 7-mm × 7-mm Plastic Quad Flatpack No-Lead (QFN) with a 0.5-mm pin pitch, and operates through an industrial ambient temperature range of –40°C to 85°C.
A clock frequency range of 4 MHz to 54 MHz is supported in the standard 7× mode, which is to be used with LVDS data rates of 28 Mbps to 378 Mbps. The 14x mode supports 4 MHz to 27 MHz, for LVDS data rates of 56Mbps to 378 Mbps. The LVDS clock frequency always matches the CMOS output clock frequency. DC common mode voltage is monitored on clock line for normal operation. The device is designed to support resolutions as low as 1/16th VGA (160 × 120), and as high as 1024 × 600, with 60 frames per second and 24-bit color.
The SN65LVDS822 features an automatic low-power standby mode, activated when the LVDS clock is disabled. The device enters an even lower-power shutdown mode with a low voltage applied to pin SHTDN#. In both low-power modes, all CMOS outputs drive low. All input pins have fail-safe protection that prevents damage from occurring before power supply voltages are high and stable.
The SN65LVDS822 is packaged in a 48-pin 7-mm x 7-mm Plastic Quad Flatpack No-Lead (QFN) with a 0.5-mm pin pitch, and operates through an industrial ambient temperature range of –40°C to 85°C.
The SN65LVDS822 is an advanced FlatLink™ low-voltage differential signal (LVDS) receiver designed on a modern CMOS process. The device has several unique features, including three selectable CMOS output slew rates, CMOS output voltage support of 1.8 V to 3.3 V, a pinout swap option, integrated differential termination (configurable), an automatic low-power mode, and deserialization modes of 4:27 and 2:27. The device is compatible with TI FlatLink™ transmitters such as the SN75LVDS83B, SN65LVDS93A, and standard industry LVDS transmitters that comply with TIA/EIA 644-A.
The SN65LVDS822 features an automatic low-power Standby Mode, activated when the LVDS clock is disabled. The device enters an even lower-power Shutdown Mode with a low voltage applied to pin SHTDN#.
The SN65LVDS822 is packaged in a 48-pin 7-mm × 7-mm Plastic Quad Flatpack No-Lead (QFN) with a 0.5-mm pin pitch, and operates through an industrial ambient temperature range of –40°C to 85°C.
A clock frequency range of 4 MHz to 54 MHz is supported in the standard 7× mode, which is to be used with LVDS data rates of 28 Mbps to 378 Mbps. The 14x mode supports 4 MHz to 27 MHz, for LVDS data rates of 56Mbps to 378 Mbps. The LVDS clock frequency always matches the CMOS output clock frequency. DC common mode voltage is monitored on clock line for normal operation. The device is designed to support resolutions as low as 1/16th VGA (160 × 120), and as high as 1024 × 600, with 60 frames per second and 24-bit color.
The SN65LVDS822 features an automatic low-power standby mode, activated when the LVDS clock is disabled. The device enters an even lower-power shutdown mode with a low voltage applied to pin SHTDN#. In both low-power modes, all CMOS outputs drive low. All input pins have fail-safe protection that prevents damage from occurring before power supply voltages are high and stable.
The SN65LVDS822 is packaged in a 48-pin 7-mm x 7-mm Plastic Quad Flatpack No-Lead (QFN) with a 0.5-mm pin pitch, and operates through an industrial ambient temperature range of –40°C to 85°C. |
SN65LVDS84AFlatlink™ low-voltage differential signal (LVDS) transmitter | Interface | 2 | Active | The SN75LVDS84A and SN65LVDS84AQ FlatLink transmitters contains three 7-bit parallel-load serial-out shift registers, and four low-voltage differential signaling (LVDS) line drivers in a single integrated circuit. These functions allow 21 bits of single-ended LVTTL data to be synchronously transmitted over 3 balanced-pair conductors for receipt by a compatible receiver, such as the SN75LVDS82 or SN75LVDS86/86A.
When transmitting, data bits D0 - D20 are each loaded into registers of the 'LVDS84A upon the falling edge. The internal PLL is frequency-locked to CLKIN and then used to unload the data registers in 7-bit slices. The three serial streams and a phase-locked clock (CLKOUT) are then output to LVDS output drivers. The frequency of CLKOUT is the same as the input clock, CLKIN.
The 'LVDS84A requires no external components and little or no control. The data bus appears the same at the input to the transmitter and output of the receiver with the data transmission transparent to the user(s). The only user intervention is the possible use of the shutdown/clear (SHTDN\) active-low input to inhibit the clock and shut off the LVDS output drivers for lower power consumption. A low-level on this signal clears all internal registers to a low level.
The SN75LVDS84A is characterized for operation over ambient free-air temperatures of 0°C to 70°C. The SN65LVDS84AQ is characterized for operation over the full Automotive temperature range of -40°C to 125°C.
The SN75LVDS84A and SN65LVDS84AQ FlatLink transmitters contains three 7-bit parallel-load serial-out shift registers, and four low-voltage differential signaling (LVDS) line drivers in a single integrated circuit. These functions allow 21 bits of single-ended LVTTL data to be synchronously transmitted over 3 balanced-pair conductors for receipt by a compatible receiver, such as the SN75LVDS82 or SN75LVDS86/86A.
When transmitting, data bits D0 - D20 are each loaded into registers of the 'LVDS84A upon the falling edge. The internal PLL is frequency-locked to CLKIN and then used to unload the data registers in 7-bit slices. The three serial streams and a phase-locked clock (CLKOUT) are then output to LVDS output drivers. The frequency of CLKOUT is the same as the input clock, CLKIN.
The 'LVDS84A requires no external components and little or no control. The data bus appears the same at the input to the transmitter and output of the receiver with the data transmission transparent to the user(s). The only user intervention is the possible use of the shutdown/clear (SHTDN\) active-low input to inhibit the clock and shut off the LVDS output drivers for lower power consumption. A low-level on this signal clears all internal registers to a low level.
The SN75LVDS84A is characterized for operation over ambient free-air temperatures of 0°C to 70°C. The SN65LVDS84AQ is characterized for operation over the full Automotive temperature range of -40°C to 125°C. |
| Specialized | 3 | Active | The SN65LVDS86A/SN75LVDS86A FlatLink. receiver contains three serial-in 7-bit parallel-out shift registers and four low-voltage differential signaling (LVDS) line receivers in a single integrated circuit. These functions allow receipt of synchronous data from a compatible transmitter, such as the SN75LVDS81, ’83, ’84, or ’85, over four balanced-pair conductors and expansion to 21 bits of single-ended low-voltage LVTTL synchronous data at a lower transfer rate.
When receiving, the high-speed LVDS data is received and loaded into registers at seven times the LVDS input clock (CLKIN) rate. The data is then unloaded to a 21-bit-wide LVTTL parallel bus at the CLKIN rate. The ’LVDS86A presents valid data on the falling edge of the output clock (CLKOUT).
The ’LVDS86A requires only four line-termination resistors for the differential inputs and little or no control. The data bus appears the same at the input to the transmitter and output of the receiver with the data transmission transparent to the user(s). The only user intervention is the possible use of the shutdown/clear (SHTDN) active-low input to inhibit the clock and shut off the LVDS receivers for lower power consumption. A low level on this signal clears all internal registers to a low level.
The SN75LVDS86A is characterized for operation over ambient free-air temperatures of 0°C to 70°C. The SN65LVDS86A is characterized for operation over the full Automotive temperature range of –40°C to 125°C.
The SN65LVDS86A/SN75LVDS86A FlatLink. receiver contains three serial-in 7-bit parallel-out shift registers and four low-voltage differential signaling (LVDS) line receivers in a single integrated circuit. These functions allow receipt of synchronous data from a compatible transmitter, such as the SN75LVDS81, ’83, ’84, or ’85, over four balanced-pair conductors and expansion to 21 bits of single-ended low-voltage LVTTL synchronous data at a lower transfer rate.
When receiving, the high-speed LVDS data is received and loaded into registers at seven times the LVDS input clock (CLKIN) rate. The data is then unloaded to a 21-bit-wide LVTTL parallel bus at the CLKIN rate. The ’LVDS86A presents valid data on the falling edge of the output clock (CLKOUT).
The ’LVDS86A requires only four line-termination resistors for the differential inputs and little or no control. The data bus appears the same at the input to the transmitter and output of the receiver with the data transmission transparent to the user(s). The only user intervention is the possible use of the shutdown/clear (SHTDN) active-low input to inhibit the clock and shut off the LVDS receivers for lower power consumption. A low level on this signal clears all internal registers to a low level.
The SN75LVDS86A is characterized for operation over ambient free-air temperatures of 0°C to 70°C. The SN65LVDS86A is characterized for operation over the full Automotive temperature range of –40°C to 125°C. |
SN65LVDS93B-Q110MHz – 135MHz 28-bit Flat Panel Display Link LVDS SerDes Transmitter | Integrated Circuits (ICs) | 7 | Active | The SN65LVDS93A-Q1 FlatLink™ transmitter contains four 7-bit parallel-load serial-out shift registers, a 7X clock synthesizer, and five Low-Voltage Differential Signaling (LVDS) line drivers in a single integrated circuit. These functions allow 28 bits of single-ended LVTTL data to be synchronously transmitted over five balanced-pair conductors for receipt by a compatible receiver, such as the SN75LVDS94 and LCD panels with integrated LVDS receiver.
When transmitting, data bits D0 through D27 are each loaded into registers upon the edge of the input clock signal (CLKIN). The rising or falling edge of the clock can be selected via the clock select (CLKSEL) pin. The frequency of CLKIN is multiplied seven times, and then used to unload the data registers in 7-bit slices and serially. The four serial streams and a phase-locked clock (CLKOUT) are then output to LVDS output drivers. The frequency of CLKOUT is the same as the input clock, CLKIN.
The SN65LVDS93A-Q1 requires no external components and little or no control. The data bus appears the same at the input to the transmitter and output of the receiver with the data transmission transparent to the user(s). The only user intervention is selecting a clock rising edge by inputting a high level to CLKSEL or a falling edge with a low-level input, and the possible use of the Shutdown/Clear (SHTDN).SHTDNis an active-low input to inhibit the clock, and shut off the LVDS output drivers for lower power consumption. A low-level on this signal clears all internal registers to a low-level.
The SN65LVDS93A-Q1 is characterized for operation over ambient air temperatures of –40°C to 85°C.
The SN65LVDS93A-Q1 FlatLink™ transmitter contains four 7-bit parallel-load serial-out shift registers, a 7X clock synthesizer, and five Low-Voltage Differential Signaling (LVDS) line drivers in a single integrated circuit. These functions allow 28 bits of single-ended LVTTL data to be synchronously transmitted over five balanced-pair conductors for receipt by a compatible receiver, such as the SN75LVDS94 and LCD panels with integrated LVDS receiver.
When transmitting, data bits D0 through D27 are each loaded into registers upon the edge of the input clock signal (CLKIN). The rising or falling edge of the clock can be selected via the clock select (CLKSEL) pin. The frequency of CLKIN is multiplied seven times, and then used to unload the data registers in 7-bit slices and serially. The four serial streams and a phase-locked clock (CLKOUT) are then output to LVDS output drivers. The frequency of CLKOUT is the same as the input clock, CLKIN.
The SN65LVDS93A-Q1 requires no external components and little or no control. The data bus appears the same at the input to the transmitter and output of the receiver with the data transmission transparent to the user(s). The only user intervention is selecting a clock rising edge by inputting a high level to CLKSEL or a falling edge with a low-level input, and the possible use of the Shutdown/Clear (SHTDN).SHTDNis an active-low input to inhibit the clock, and shut off the LVDS output drivers for lower power consumption. A low-level on this signal clears all internal registers to a low-level.
The SN65LVDS93A-Q1 is characterized for operation over ambient air temperatures of –40°C to 85°C. |
| Serializers, Deserializers | 5 | Active | The SN65LVDS95 LVDS serdes (serializer/deserializer) transmitter contains three 7-bit parallel-load serial-out shift registers, a 7× clock synthesizer, and four low-voltage differential signaling (LVDS) line drivers in a single integrated circuit. These functions allow 21 bits of single-ended LVTTL data to be synchronously transmitted over 4 balanced-pair conductors for receipt by a compatible receiver, such as the SN65LVDS96.
When transmitting, data bits D0 through D20 are each loaded into registers of the SN65LVDS95 on the rising edge of the input clock signal (CLKIN). The frequency of CLKIN is multiplied seven times and then used to serially unload the data registers in 7-bit slices. The three serial streams and a phase-locked clock (CLKOUT) are then output to LVDS output drivers. The frequency of CLKOUT is the same as the input clock, CLKIN.
The SN65LVDS95 requires no external components and little or no control. The data bus appears the same at the input to the transmitter and output of the receiver with data transmission transparent to the user(s). The only user intervention is the possible use of the shutdown/clear (SHTDN) active-low input to inhibit the clock and shut off the LVDS output drivers for lower power consumption. A low level on this signal clears all internal registers to a low level.
The SN65LVDS95 is characterized for operation over ambient air temperatures of –40°C to 85°C.
The SN65LVDS95 LVDS serdes (serializer/deserializer) transmitter contains three 7-bit parallel-load serial-out shift registers, a 7× clock synthesizer, and four low-voltage differential signaling (LVDS) line drivers in a single integrated circuit. These functions allow 21 bits of single-ended LVTTL data to be synchronously transmitted over 4 balanced-pair conductors for receipt by a compatible receiver, such as the SN65LVDS96.
When transmitting, data bits D0 through D20 are each loaded into registers of the SN65LVDS95 on the rising edge of the input clock signal (CLKIN). The frequency of CLKIN is multiplied seven times and then used to serially unload the data registers in 7-bit slices. The three serial streams and a phase-locked clock (CLKOUT) are then output to LVDS output drivers. The frequency of CLKOUT is the same as the input clock, CLKIN.
The SN65LVDS95 requires no external components and little or no control. The data bus appears the same at the input to the transmitter and output of the receiver with data transmission transparent to the user(s). The only user intervention is the possible use of the shutdown/clear (SHTDN) active-low input to inhibit the clock and shut off the LVDS output drivers for lower power consumption. A low level on this signal clears all internal registers to a low level.
The SN65LVDS95 is characterized for operation over ambient air temperatures of –40°C to 85°C. |
SN65LVDS96Serdes (Serializer/Deserializer) Receiver | Interface | 2 | Active | The SN65LVDS96 LVDS serdes (serializer/deserializer) receiver contains three serial-in 7-bit parallel-out shift registers, a 7× clock synthesizer, and four low-voltage differential signaling (LVDS) line receivers in a single integrated circuit. These functions allow receipt of synchronous data from a compatible transmitter, such asthe SN65LVDS95, over four balanced-pair conductors and expansion to 21 bits of single-ended LVTTL synchronous data at a lower transfer rate.
When receiving, the high-speed LVDS data is received and loaded into registers at the rate of seven times the LVDS input clock (CLKIN). The data is then unloaded to a 21-bit wide LVTTL parallel bus at the CLKIN rate. A phase-locked loop clock synthesizer circuit generates a 7× clock for internal clocking and an output clock for the expanded data. The SN65LVDS96 presents valid data on the rising edge of the output clock (CLKOUT).
The SN65LVDS96 requires only four line termination resistors for the differential inputs and little or no control. The data bus appears the same at the input to the transmitter and output of the receiver with data transmission transparent to the user(s). The only user intervention is the possible use of the shutdown/clear (SHTDN) active-low input to inhibit the clock and shut off the LVDS receivers for lower power consumption. A low level on this signal clears all internal registers to a low level.
The SN65LVDS96 is characterized for operation over ambient air temperatures of -40°C to 85°C.
The SN65LVDS96 LVDS serdes (serializer/deserializer) receiver contains three serial-in 7-bit parallel-out shift registers, a 7× clock synthesizer, and four low-voltage differential signaling (LVDS) line receivers in a single integrated circuit. These functions allow receipt of synchronous data from a compatible transmitter, such asthe SN65LVDS95, over four balanced-pair conductors and expansion to 21 bits of single-ended LVTTL synchronous data at a lower transfer rate.
When receiving, the high-speed LVDS data is received and loaded into registers at the rate of seven times the LVDS input clock (CLKIN). The data is then unloaded to a 21-bit wide LVTTL parallel bus at the CLKIN rate. A phase-locked loop clock synthesizer circuit generates a 7× clock for internal clocking and an output clock for the expanded data. The SN65LVDS96 presents valid data on the rising edge of the output clock (CLKOUT).
The SN65LVDS96 requires only four line termination resistors for the differential inputs and little or no control. The data bus appears the same at the input to the transmitter and output of the receiver with data transmission transparent to the user(s). The only user intervention is the possible use of the shutdown/clear (SHTDN) active-low input to inhibit the clock and shut off the LVDS receivers for lower power consumption. A low level on this signal clears all internal registers to a low level.
The SN65LVDS96 is characterized for operation over ambient air temperatures of -40°C to 85°C. |