R
Renesas Electronics Corporation
| Series | Category | # Parts | Status | Description |
|---|---|---|---|---|
| Part | Spec A | Spec B | Spec C | Spec D | Description |
|---|---|---|---|---|---|
| Series | Category | # Parts | Status | Description |
|---|---|---|---|---|
| Part | Spec A | Spec B | Spec C | Spec D | Description |
|---|---|---|---|---|---|
| Part | Category | Description |
|---|---|---|
Renesas Electronics Corporation | Integrated Circuits (ICs) | IC MCU 32BIT 1MB FLASH 48LFQFP |
Renesas Electronics Corporation | Integrated Circuits (ICs) | 16-BIT GENERAL MCU RL78/G23 96K |
Renesas Electronics Corporation | Isolators | OPTOISOLATOR 5KV TRANS 4SMD |
Renesas Electronics Corporation | Integrated Circuits (ICs) | IC REG PQFN |
Renesas Electronics Corporation X1228S14-2.7Obsolete | Integrated Circuits (ICs) | IC RTC CLK/CALENDAR I2C 14SOIC |
Renesas Electronics Corporation | Integrated Circuits (ICs) | 32-BIT MICROCONTROLLER OPTIMIZED FOR DUAL-MOTOR AND PFC CONTROL |
Renesas Electronics Corporation R5F104FJAFP#V0Obsolete | Integrated Circuits (ICs) | LOW POWER, HIGH FUNCTION, GENERAL PURPOSE MICROCONTROLLERS FOR MOTOR CONTROL, INDUSTRIAL AND METERING APPLICATIONS |
Renesas Electronics Corporation MK1493-03BGILFTRObsolete | Integrated Circuits (ICs) | IC CLOCK GENERATOR 48TSSOP |
Renesas Electronics Corporation | Development Boards Kits Programmers | E10A-USB SH4AL-DSP LICENSE TOOL |
Renesas Electronics Corporation | Integrated Circuits (ICs) | 32BIT MCU R32C/100X |
| Series | Category | # Parts | Status | Description |
|---|---|---|---|---|
ISL91101.2A High Efficiency Buck-Boost Regulators | PMIC | 6 | Active | The ISL9110 and ISL9112 are highly-integrated Buck-Boost switching regulators that accept input voltages either above or below the regulated output voltage. Unlike other Buck-Boost regulators, these regulators automatically transition between operating modes without significant output disturbance.Both parts are capable of delivering up to 1.2A output current, and provide excellent efficiency due to their fully synchronous 4-switch architecture. No-load quiescent current of only 35µA also optimizes efficiency under light-load conditions. Forced PWM and/or synchronization to an external clock may also be selected for noise sensitive applications.The ISL9110 is designed for standalone applications and supports 3.3V and 5V fixed output voltages or variable output voltages with an external resistor divider. Output voltages as low as 1V, or as high as 5.2V are supported using an external resistor divider.The ISL9110 and ISL9112 require only a single inductor and very few external components. Power supply solution size is minimized by a tiny 3mmx3mm package and a 2.5MHz switching frequency, which further reduces the size of external components. |
ISL91106AHigh Efficiency Buck-Boost Regulator with 4.2A Switches and Bypass Mode | PMIC | 8 | Obsolete | The ISL91106 and ISL91106A are highly integrated buck-boost switching regulators that accept input voltages either above or below the regulated output voltage. Unlike other buck-boost regulators, these regulators automatically transitions between operating modes without significant output disturbance. The devices also include a selectable bypass mode for low power consumption in applications that have a sleep or low-power mode.
These devices are capable of delivering up to 2A of output current (PVIN = 2.8V, VOUT= 3.3V) and provide excellent efficiency due to their fully synchronous 4-switch architecture. No load quiescent current of only 45µA also optimizes efficiency under light-load conditions.
The ISL91106 and ISL91106A are designed for standalone applications. They support 3.3V and 3.4V fixed output voltages or variable output voltages with an external resistor divider.
Output voltages as low as 1V or as high as 5.2V are supported using an external resistor divider. The ISL91106 and ISL91106A require only a single inductor and very few external components. Power supply solution size is minimized by a 2.15mmx1.51mm WLCSP and a 2.5MHz switching frequency, which further reduces the size of external components. |
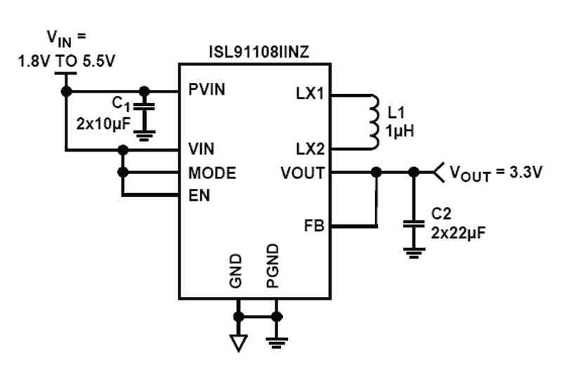
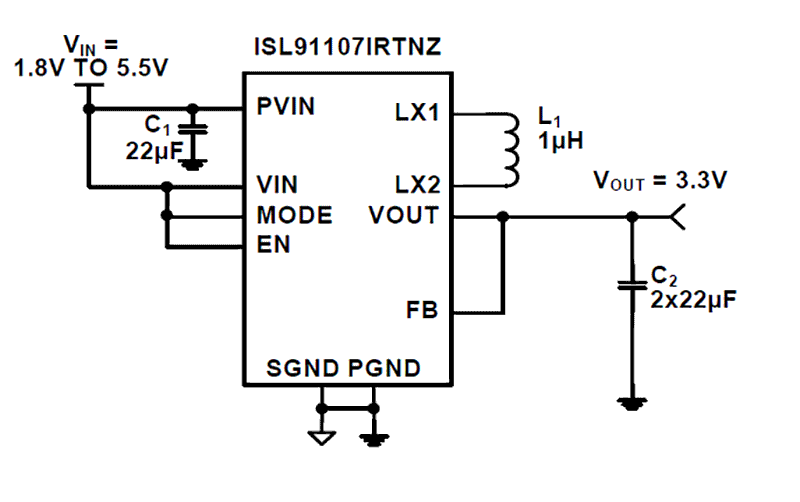
ISL91107IRHigh Efficiency Buck-Boost Regulator with 4.1A Switches | DC/DC & AC/DC (Off-Line) SMPS Evaluation Boards | 11 | Active | The ISL91107IR is a highly integrated buck-boost switching regulator that accepts input voltages either above or below the regulated output voltage. Unlike other buck-boost regulators, this regulator automatically transitions between operating modes without significant output disturbance.
This device is capable of delivering up to 2A of output current (PVIN= 2.8V, VOUT= 3.3V) and provides excellent efficiency due to its fully synchronous 4-switch architecture. A no-load quiescent current of only 45µA also optimizes efficiency under light load conditions.
The ISL91107IR is designed for standalone applications and supports 3.3V fixed output voltages or variable output voltages with an external resistor divider. Output voltages as low as 1V or as high as 5.2V are supported using an external resistor divider.
The ISL91107IR requires only a single inductor and very few external components. A power supply solution size is minimized by its 2.5MHz switching frequency, which further reduces the size of external components. The ISL91107IR is available in a 3mm x 4mm 20 Ld TQFN package. Alternatively, theISL91107is available in a 2.15mm x 1.51mm WLCSP package. |
| PMIC | 7 | Active | ||
ISL91110High Efficiency Buck-Boost Regulator with 4.5A Switches | Power Management (PMIC) | 5 | Active | ISL91110 and ISL91110IR are high-current buck-boost switching regulators for systems using new battery chemistries. They use Intersil’s proprietary buck-boost algorithm to maintain voltage regulation while providing excellent efficiency and very low output voltage ripple when the input voltage is close to the output voltage. ISL91110 and ISL91110IR are capable of delivering at least 2A continuous output current (VOUT= 3.3V) over a battery voltage range of 2.5V to 4.35V. This maximizes the energy utilization of advanced single-cell Li-ion battery chemistries that have significant capacity left at voltages below the system voltage. Their fully synchronous low ON-resistance 4-switch architecture and a low quiescent current of only 35μA optimize efficiency under all load conditions.
ISL91110 and ISL91110IR support standalone applications with a fixed 3.3V or 3.5V output voltage or adjustable output voltage with an external resistor divider. Output voltages as low as 1.0V or as high as 5.2V are supported. ISL91110 and ISL91110IR require only a single inductor and very few external components. Power supply solution size is minimized by its 2. 5MHz switching frequency, allowing small size external components.
The ISL91110 is available in a 25-bump, 0.4mm pitch WLCSP (2.33mm x 2.07mm) and the ISL91110IR is available in a 4mm x 4mm, 20 Ld TQFN package. |
| Power Management (PMIC) | 2 | Active | ||
ISL9111ALow Input Voltage, High Efficiency Synchronous Boost Converter with 1A Switch | Development Boards, Kits, Programmers | 10 | Active | The ISL9111 and ISL9111A provide a power supply solution for single-cell, dual-cell, or three-cell alkaline, NiCd or NiMH battery-powered applications. The device has a typical 0.8V start-up voltage and is capable of supplying up to 5.25V output voltage. Both devices are guaranteed to supply 100mA from a single-cell input and 240mA from a dual-cell input when output is 3.3V. High 1.2MHz switching frequency allows for the use of tiny, low-profile inductors and ceramic capacitors to minimize the size of the solution.
The ISL9111 and ISL9111A are internally compensated, fully integrated synchronous boost converters optimized for efficiency with minimal external components. At light load, the device enters skip mode and consumes only 20µA of quiescent current, resulting in higher efficiency at light loads and maximum battery life.
The ISL9111 and ISL9111A address both rechargeable and non-rechargeable battery applications. The ISL9111 has a UVLO feature, which will internally shut off at 0.7V protecting a rechargeable battery. The ISL9111A has this feature disabled to maximize the usable life of a non-rechargeable single cell battery. The parts are available in fixed 3.0V, 3.3V and 5.0V output voltage versions or an adjustable output voltage version (ADJ). The fixed output voltage version also provides a FAULT pin for fault condition monitoring. The ISL9111 and ISL9111A are available in a 6 Ld SOT-23 package. |
ISL91121.2A High Efficiency Buck-Boost Regulators | PMIC | 4 | Active | The ISL9112 is a highly integrated buck-boost switching regulator that accepts input voltages either above or below the regulated output voltage. Unlike other buck-boost regulators, this regulator automatically transitions between operating modes without significant output disturbance.
The device is capable of delivering up to 1.2A output current and provides excellent efficiency due to its fully synchronous 4-switch architecture. A no-load quiescent current of only 35µA also optimizes efficiency under light-load conditions. Forced PWM and/or synchronization to an external clock may also be selected for noise-sensitive applications.
The ISL9112 supports a broader set of programmable features that may be accessed via an I2C bus interface. With a programmable output voltage range of 1.9V to 5V, the ISL9112 is ideal for applications requiring dynamically changing supply voltages. A programmable slew rate can be selected to provide smooth transitions between output voltage settings.
The device requires only a single inductor and very few external components. A power supply solution size is minimized by a tiny 3mm x 3mm package and a 2.5MHz switching frequency, which further reduces the size of external components. |
ISL91127High Efficiency Buck-Boost Regulator with 4.5A Switches | DC/DC & AC/DC (Off-Line) SMPS Evaluation Boards | 9 | Active | The ISL91127 and ISL91127IR are high-current buck-boost switching regulators for systems using new battery chemistries. They use Renesas' proprietary buck-boost algorithm to maintain voltage regulation while providing excellent efficiency and very low output voltage ripple when the input voltage is close to the output voltage.
They are capable of delivering at least 2A continuous output current (VOUT= 3.3V) over a battery voltage range of 2.5V to 4.35V. This maximizes the energy utilization of advanced single-cell Li-ion battery chemistries that have significant capacity left at voltages below the system voltage. The ISL91127 and ISL91127IR have a fully synchronous low ON-resistance, 4-switch architecture and a low quiescent current of only 30µA optimize efficiency under all load conditions.
The ISL91127 and ISL91127IR support stand-alone applications with a fixed 3.3V or 3.5V output voltage or adjustable output voltage with an external resistor divider. Output voltages as low as 1.0V or as high as 5.2V are supported.
The ISL91127 is available in a 20 bump, 0.4mm pitch WLCSP (2.15mmx1.74mm) package, and the ISL91127IR is available in a 20 Ld, 0.5mm pitch QFN (4mmx4mm) package. The 2.5MHz switching frequency further reduces the size of external components. |
ISL91132High Efficiency 1.8A Boost Regulator with Input-to-Output Bypass | Development Boards, Kits, Programmers | 2 | Active | The ISL91132 is an integrated boost switching regulator for battery-powered applications. The device provides a power supply solution for products using a one-cell Li-ion or Li-polymer battery. The device is capable of delivering up to 1.8A output current from VIN= 2.5V and VOUT= 3.3V. The no-load quiescent current is only 108µA in Boost mode and 45µA in Forced Bypass mode, which significantly reduces the standby consumption.
The ISL91132 offers a Bypass mode operation where the output is directly connected to the input through a 38mΩ MOSFET to allow a significantly lower dropout voltage. The Bypass mode can be entered by an external command, or by auto bypass. The Forced Bypass mode allows the output voltage to operate close to the input voltage and improves the efficiency under these conditions.
The ISL91132 is designed to support six fixed output voltages ranging from 3.15V to 5V. A voltage select pin is available for each output variant to scale up the output voltage by a small offset to compensate for the load transient droop. The ISL91132 requires only an inductor and a few external components to operate. The 2.5MHz switching frequency further reduces the size of external components. The ISL91132 is available in a 16-bump, 0.4mm pitch, 1.78mm x 1.78mm WLCSP. |