R
Renesas Electronics Corporation
| Series | Category | # Parts | Status | Description |
|---|---|---|---|---|
| Part | Spec A | Spec B | Spec C | Spec D | Description |
|---|---|---|---|---|---|
| Series | Category | # Parts | Status | Description |
|---|---|---|---|---|
| Part | Spec A | Spec B | Spec C | Spec D | Description |
|---|---|---|---|---|---|
| Part | Category | Description |
|---|---|---|
Renesas Electronics Corporation | Integrated Circuits (ICs) | IC MCU 32BIT 1MB FLASH 48LFQFP |
Renesas Electronics Corporation | Integrated Circuits (ICs) | 16-BIT GENERAL MCU RL78/G23 96K |
Renesas Electronics Corporation | Isolators | OPTOISOLATOR 5KV TRANS 4SMD |
Renesas Electronics Corporation | Integrated Circuits (ICs) | IC REG PQFN |
Renesas Electronics Corporation X1228S14-2.7Obsolete | Integrated Circuits (ICs) | IC RTC CLK/CALENDAR I2C 14SOIC |
Renesas Electronics Corporation | Integrated Circuits (ICs) | 32-BIT MICROCONTROLLER OPTIMIZED FOR DUAL-MOTOR AND PFC CONTROL |
Renesas Electronics Corporation R5F104FJAFP#V0Obsolete | Integrated Circuits (ICs) | LOW POWER, HIGH FUNCTION, GENERAL PURPOSE MICROCONTROLLERS FOR MOTOR CONTROL, INDUSTRIAL AND METERING APPLICATIONS |
Renesas Electronics Corporation MK1493-03BGILFTRObsolete | Integrated Circuits (ICs) | IC CLOCK GENERATOR 48TSSOP |
Renesas Electronics Corporation | Development Boards Kits Programmers | E10A-USB SH4AL-DSP LICENSE TOOL |
Renesas Electronics Corporation | Integrated Circuits (ICs) | 32BIT MCU R32C/100X |
| Series | Category | # Parts | Status | Description |
|---|---|---|---|---|
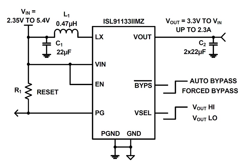
ISL91133High Efficiency 2.3A Boost Regulator With Input-to-Output Bypass | DC/DC & AC/DC (Off-Line) SMPS Evaluation Boards | 3 | Active | The ISL91133 is an integrated boost switching regulator for battery-powered applications. The device provides a power supply solution for products using a one-cell Li-ion or Li-polymer battery. The ISL91133 is capable of delivering up to 2.3A output current from VIN= 2.5V and VOUT= 3.3V. The no-load quiescent current is only 108μA in Boost mode and 45μA in Forced Bypass mode, which significantly reduces the standby consumption.
The ISL91133 offers a Bypass mode operation where the output is directly connected to the input through a 38mΩ MOSFET to allow a significantly lower dropout voltage. The Bypass mode can be entered by an external command, or by auto bypass. The Forced Bypass mode allows the output voltage to operate close to the input voltage and improves the efficiency under these conditions.
The ISL91133 is designed to support six fixed output voltages ranging from 3.15V to 5V. A voltage select pin is available for each output variant to scale up the output voltage by a small offset to compensate for the load transient droop. The ISL91133 requires only an inductor and a few external components to operate. The 2.5MHz switching frequency further reduces the size of external components. The ISL91133 is available in a 16-bump, 0.4mm pitch, 1.78mm x 1.78mm WLCSP. |
ISL91134High Efficiency 1.8A Boost Regulator with Input-to-Output Bypass | DC/DC & AC/DC (Off-Line) SMPS Evaluation Boards | 1 | Active | The ISL91134 is an integrated boost switching regulator for battery-powered applications. The device provides a power supply solution for products using a one-cell Li-ion or Li-polymer battery. The device is capable of delivering up to 1.8A output current from VIN= 3V and VOUT= 5V. The no-load quiescent current is only 108µA in Boost mode and 45µA in Forced Bypass mode, which significantly reduces the standby consumption.
The ISL91134 offers a Bypass mode operation where the output is directly connected to the input through a 38mΩ MOSFET to allow a significantly lower dropout voltage. The Bypass mode can be entered by an external command or by auto bypass. The Forced Bypass mode allows the output voltage to operate close to the input voltage and improves the efficiency under these conditions.
The ISL91134 is designed to support a fixed output voltage of 5V. A voltage select pin is available for each output variant to scale up the output voltage by a small offset to compensate for the load transient droop. The ISL91134 requires only an inductor and a few external components to operate. The 2.5MHz switching frequency further reduces the size of external components. The ISL91134 is available in a 16-bump, 0.4mm pitch, 1.78mm x 1.78mm WLCSP. |
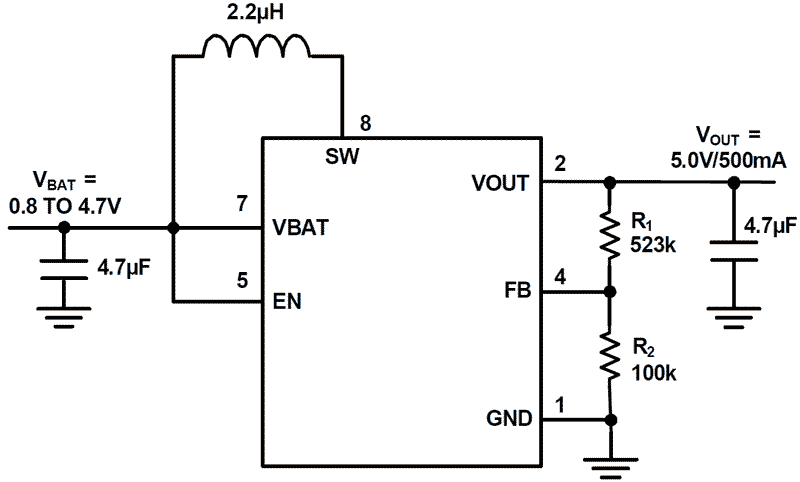
ISL9113ALow Input Voltage and High Efficiency Synchronous Boost Converter with 1.3A Switch | Evaluation Boards | 4 | Active | The ISL9113 provides a power supply solution for devices powered by three-cell alkaline, NiCd, NiMH or one-cell Li-Ion/Li-Polymer batteries. It offers either a fixed 5V or an adjustable output option for USB-OTG or portable HDMI applications. The device is guaranteed to supply 500mA from a 3V input and 5V output and has a typical 1.3A peak current limit. High 1.8MHz switching frequency allows for the use of tiny, low-profile inductors and ceramic capacitors to minimize the size of the overall solution.
The ISL9113 is an internally compensated, fully integrated synchronous converter optimized for efficiency with minimal external components. At light load, the device enters skip mode and consumes only 20μA of quiescent current, resulting in higher efficiency at light loads and maximum battery life. The device is available in an 8 Ld DFN package and a 6 bump WLCSP. |
| Power Management (PMIC) | 2 | Active | ||
| Integrated Circuits (ICs) | 8 | Active | ||
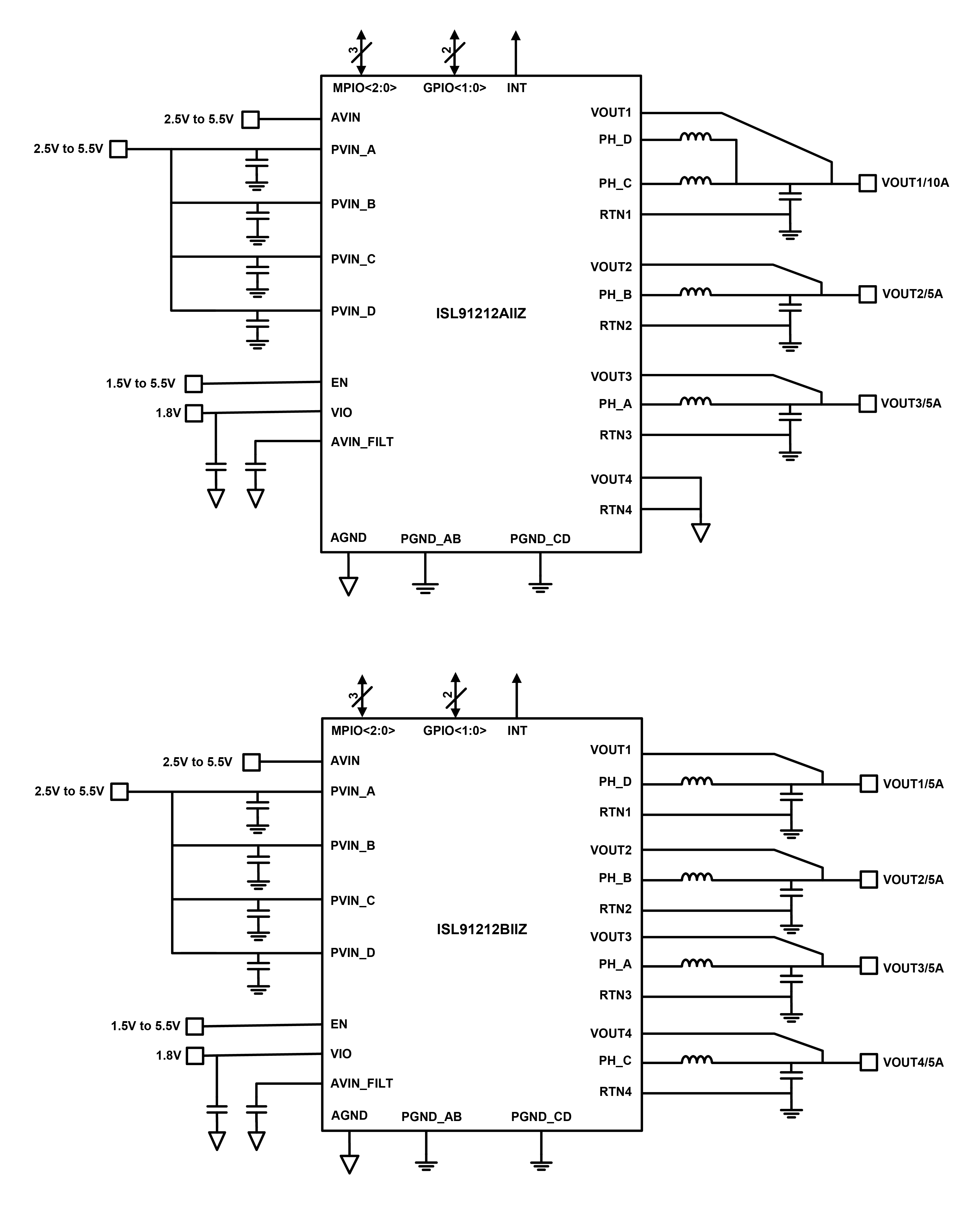
ISL91211BQuad Output Power Management IC | DC/DC & AC/DC (Off-Line) SMPS | 12 | Active | The ISL91211A is a 4-phase, three output programmable Power Management IC (PMIC) and the ISL91211B is a 4‑phase, four output programmable PMIC. They are optimized with highly efficient synchronous buck converters capable of multiphase and single‑phase operations that can deliver up to 5A per phase continuous output current. It features four buck controllers and has the capability to reconfigure its power stages to these controllers. This flexibility allows seamless design-in for a wide range of applications that require high output power and small solution size. ISL91211A and ISL91211B integrate low ON-resistance MOSFETs and programmable PWM frequency, allowing the use of very small external inductors and capacitors. They feature automatic Diode Emulation and Pulse Skipping modes under light-load conditions to further improve efficiency and maximize battery life. The ISL91211A and ISL91211B deliver a highly robust power solution by featuring a controller based on the Renesas proprietary R5 Technology that provides tight output accuracy and load regulation, ultra-fast transient response, seamless DCM/CCM transitions, and requires no external compensation. In addition to the standard interrupt, chip enable, and watchdog reset functions, ISL91211A and ISL91211B also feature four MPIOs and three GPIOs capable of supporting SPI, I2C communication protocol, and various other pin mode functions. |
ISL91212ATriple Output PMIC with I²C Interface | Evaluation Boards | 3 | Active | The ISL91212A is a four-phase, three output programmable Power Management IC (PMIC) and the ISL91212B is a four-phase, four output programmable PMIC. They are optimized with highly efficient synchronous buck converters capable of multiphase and single-phase operations that can deliver up to 5A per phase continuous output current. They feature four buck controllers and can reconfigure their power stages to these controllers. This flexibility allows seamless design-in for a wide range of applications that require high output power and small solution size. The ISL91212A and ISL91212B integrate low ON-resistance MOSFETs and programmable PWM frequency, allowing the use of very small external inductors and capacitors. They feature automatic Diode Emulation and Pulse Skipping modes under light-load conditions to further improve efficiency and maximize battery life. The ISL91212A and ISL91212B deliver a highly robust power solution by featuring a controller based on the proprietary Renesas R5 Technology, which provides tight output accuracy and load regulation, ultra-fast transient response, seamless DCM/CCM transitions, and requires no external compensation. In addition to standard interrupt and chip enable functions, the ISL91212A and ISL91212B feature three MPIOs and two GPIOs capable of supporting the I2C communication protocol and various other pin mode functions. |
| DC/DC & AC/DC (Off-Line) SMPS Evaluation Boards | 2 | Active | ||
ISL9123Ultra-Low IQ Buck Regulator with Bypass | Evaluation Boards | 5 | Active | The ISL9123 is a highly integrated buck switching regulator that is capable of supplying output voltage down to 0.4V. It features an extremely low quiescent current consumption of 950nA in Regulation mode, 140nA in Forced Bypass mode, and 7nA in Shutdown mode. It provides 80% efficiency at 10µA load and has a peak efficiency of 97%. It supports input voltages from 1.8V to 5.5V. The ISL9123 has automatic bypass functionality for situations in which the input voltage is close to the output voltage. In addition to the automatic bypass functionality, the Forced Bypass power saving mode can be chosen if voltage regulation is not required. Forced Bypass power saving mode is accessible using the I2C interface bus. The ISL9123 is capable of delivering up to 600mA of output current (VIN= 3.6V, VOUT= 1.8V) and provides excellent efficiency due to its adaptive frequency hysteretic control architecture. The ISL9123 is designed for stand-alone applications and supports a default output voltage at Power-On Reset (POR). After POR, the output voltage can be adjusted in the range of 0.4V to 5.375V by using the I2C interface bus. Specific default output voltages are available upon request. The ISL9123 requires only a single EIA 0603 size inductor and two external capacitors. Power supply solution size is minimized by a 1.8mm x 1.0mm WLCSP. |
ISL91301ATriple Output Power Management IC | Evaluation and Demonstration Boards and Kits | 3 | Active | The ISL91301A is a 4-phase, three output programmable Power Management IC (PMIC) and the ISL91301B is a 4-phase, four output programmable PMIC. They are optimized with highly efficient, synchronous buck converters capable of multiphase and single-phase operations. The devices can deliver 4A per phase continuous output current for 2. 8V to 5. 5V supply voltages or 3A per phase current for wider 2. 5V to 5. 5V supply voltages. It features four buck controllers and has the capability to reconfigure its power stages to these controllers. This flexibility allows seamless design-in for a wide range of applications that require high output power and small solution size. The ISL91301A and ISL91301B integrate low ON-resistance MOSFETs and programmable PWM frequency, allowing the use of very small external inductors and capacitors. They feature automatic Diode Emulation and Pulse Skipping modes under light-load conditions to further improve efficiency and maximize battery life. The ISL91301A and ISL91301B deliver a highly robust power solution by featuring a controller based on the Renesas proprietary R5 Technology. The controller provides tight output accuracy and load regulation, ultra-fast transient response, seamless DCM/CCM transitions, and requires no external compensation. In addition to the standard interrupt, chip enable, and watchdog reset functions, the ISL91301A and ISL91301B also feature four MPIOs and two GPIOs capable of supporting SPI, I2C communication protocol, and various other pin mode functions. |