R
Renesas Electronics Corporation
| Series | Category | # Parts | Status | Description |
|---|---|---|---|---|
| Part | Spec A | Spec B | Spec C | Spec D | Description |
|---|---|---|---|---|---|
| Series | Category | # Parts | Status | Description |
|---|---|---|---|---|
| Part | Spec A | Spec B | Spec C | Spec D | Description |
|---|---|---|---|---|---|
| Part | Category | Description |
|---|---|---|
Renesas Electronics Corporation | Integrated Circuits (ICs) | IC MCU 32BIT 1MB FLASH 48LFQFP |
Renesas Electronics Corporation | Integrated Circuits (ICs) | 16-BIT GENERAL MCU RL78/G23 96K |
Renesas Electronics Corporation | Isolators | OPTOISOLATOR 5KV TRANS 4SMD |
Renesas Electronics Corporation | Integrated Circuits (ICs) | IC REG PQFN |
Renesas Electronics Corporation X1228S14-2.7Obsolete | Integrated Circuits (ICs) | IC RTC CLK/CALENDAR I2C 14SOIC |
Renesas Electronics Corporation | Integrated Circuits (ICs) | 32-BIT MICROCONTROLLER OPTIMIZED FOR DUAL-MOTOR AND PFC CONTROL |
Renesas Electronics Corporation R5F104FJAFP#V0Obsolete | Integrated Circuits (ICs) | LOW POWER, HIGH FUNCTION, GENERAL PURPOSE MICROCONTROLLERS FOR MOTOR CONTROL, INDUSTRIAL AND METERING APPLICATIONS |
Renesas Electronics Corporation MK1493-03BGILFTRObsolete | Integrated Circuits (ICs) | IC CLOCK GENERATOR 48TSSOP |
Renesas Electronics Corporation | Development Boards Kits Programmers | E10A-USB SH4AL-DSP LICENSE TOOL |
Renesas Electronics Corporation | Integrated Circuits (ICs) | 32BIT MCU R32C/100X |
| Series | Category | # Parts | Status | Description |
|---|---|---|---|---|
ISL9011ADual LDO with Low Noise, Low IQ, and High PSRR | PMIC | 68 | Active | ISL9011 is a high performance dual LDO capable of sourcing 150mA current from Channel 1 and 300mA from Channel 2. The device has a low standby current and high-PSRR and is stable with output capacitance of 1µF to 10µF with ESR of up to 200mΩ. A reference bypass pin allows an external capacitor for adjusting a noise filter for low noise and high PSRR applications. The quiescent current is typically only 45µA with both LDO's enabled and active. Separate enable pins control each individual LDO output. When both enable pins are low, the device is in shutdown, typically drawing less than 0. 1µA. Several combinations of voltage outputs are standard. Output voltage options for each LDO range from 1. 5V to 3. 3V. Other output voltage options may be available upon request. |
| PMIC | 26 | Active | ||
ISL9014ADual LDO with Low Noise, Low IQ, and High PSRR | Power Management (PMIC) | 38 | Active | ISL9014 is a high performance dual LDO capable of sourcing 300mA current from both outputs. The device has a low standby current and high-PSRR and is stable with output capacitance of 1µF to 10µF with ESR of up to 200mΩ. A reference bypass pin allows an external capacitor for adjusting a noise filter for low noise and high PSRR applications. The quiescent current is typically only 45µA with both LDOs enabled and active. Separate enable pins control each individual LDO output. When both enable pins are low, the device is in shutdown, typically drawing less than 0. 1µA. Several combinations of voltage outputs are standard. Output voltage options for each LDO range from 1. 5V to 3. 3V. Other output voltage options may be available upon request. |
ISL9016150mA Dual LDO with Low Noise, High PSRR, and Low IQ | PMIC | 13 | Active | ISL9016 is a high performance dual LDO capable of providing up to 150mA current on each channel. It features a low standby current and very high PSRR and is stable with output capacitance of 1µF to 4. 7µF with an ESR of up to 200mΩ. The device integrates a separate enable function for each output. The quiescent current is typically 49µA when only one LDO is enabled and typically 80µA when both LDOs are enabled. When both LDOs are under shutdown condition, the drawing current is typically less than 1µA. ISL9016 provides a wide input voltage range from 1. 8V to 6. 5V. It also has a high PSRR of 80dB at 1kHz and 45dB at 1MHz. ISL9016 also provides output current limit, overheat protection, reverse current protection, as well as excellent load transient response. ISL9016 is offered in a tiny 1. 6mmx1. 6mm 6 Ld µTDFN package. Output voltage options are available from 1. 2V to 3. 3V. Several combinations of voltage outputs are standard and others may be available upon request. |
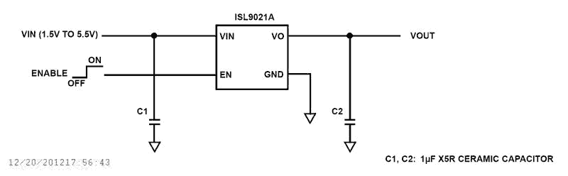
ISL9021A250mA Single LDO with Low IQ, Low Noise and High PSRR LDO | PMIC | 29 | Obsolete | The ISL9021A is a single LDO, which provides high performance, low input voltage and high PSRR. It delivers guaranteed continuous 250mA load current and is stable with 1µF to 4. 7µF of output capacitance (±30%) with an ESR range of 5mΩ to 400mΩ. The input voltage range for the ISL9021A is between 1. 5V to 5. 5V and the output voltage comes in many fixed voltage options with ±1. 8% accuracy over-temperature, line and load ranges. The ISL9021A has typical PSRR of 75dB @ 10kHz and 50dB @ 1MHz. The reverse current protection feature prevents current from flowing back to the power source when the output voltage is pulled higher than the input. The ISL9021A is offered in tiny 4-bump 0. 975mmx1. 155mm WLCSP and 1. 6mmx1. 6mm 6 Ld µTDFN packages. |
ISL90460Single Volatile 32-Tap Digitally Controlled Potentiometer (XDCP™) | Data Acquisition | 4 | Obsolete | The Intersil ISL90460 is a digitally controlled potentiometer (XDCP). Configured as a variable resistor, the device consists of a resistor array, wiper switches, a control section, and volatile memory. The wiper position is controlled by a 2- pin Up/Down interface. The potentiometer is implemented by a resistor array composed of 31 resistive elements and a wiper switching network. Between each element and at either end are tap points accessible to the wiper terminal. The position of the wiper element is controlled by the CS and U/D inputs. The device can be used in a wide variety of applications including: |
ISL90461Single Volatile 32-Tap Digitally Controlled Potentiometer (XDCP™) | Data Acquisition | 3 | Obsolete | The Intersil ISL90461 is a digitally controlled potentiometer (XDCP). Configured as a variable resistor, the device consists of a resistor array, wiper switches, a control section, and volatile memory. The wiper position is controlled by a 2- pin Up /Down interface. The potentiometer is implemented by a resistor array composed of 31 resistive elements and a wiper switching network. Between each element and at either end are tap points accessible to the wiper terminal. The position of the wiper element is controlled by the CS and U/D inputs. The device can be used in a wide variety of applications including: |
ISL90462Single Volatile 32-tap Digitally Controlled Potentiometer (XDCP™) | Data Acquisition | 2 | Obsolete | The Intersil ISL90462 is a digitally controlled potentiometer (XDCP). Configured as a variable resistor, the device consists of a resistor array, wiper switches, a control section, and volatile memory. The wiper position is controlled by a 2- pin Up /Down interface. The potentiometer is implemented by a resistor array composed of 31 resistive elements and a wiper switching network. Between each element and at either end are tap points accessible to the wiper terminal. The position of the wiper element is controlled by the CS and U/D inputs. The device can be used in a wide variety of applications including: |
ISL90726Single Volatile 128-Tap Digitally Controlled Potentiometer (XDCP™) | Data Acquisition | 1 | Obsolete | The Intersil ISL90726 is a digitally controlled potentiometer (XDCP). The device consists of a resistor array, wiper switches, and a control section. The wiper position is controlled by an I2C interface. The potentiometer is implemented by a resistor array composed of 127 resistive elements and a wiper switching network. Between each element and at either end are tap points accessible to the wiper terminal. The position of the wiper element is controlled by the SDA and SCL inputs. |
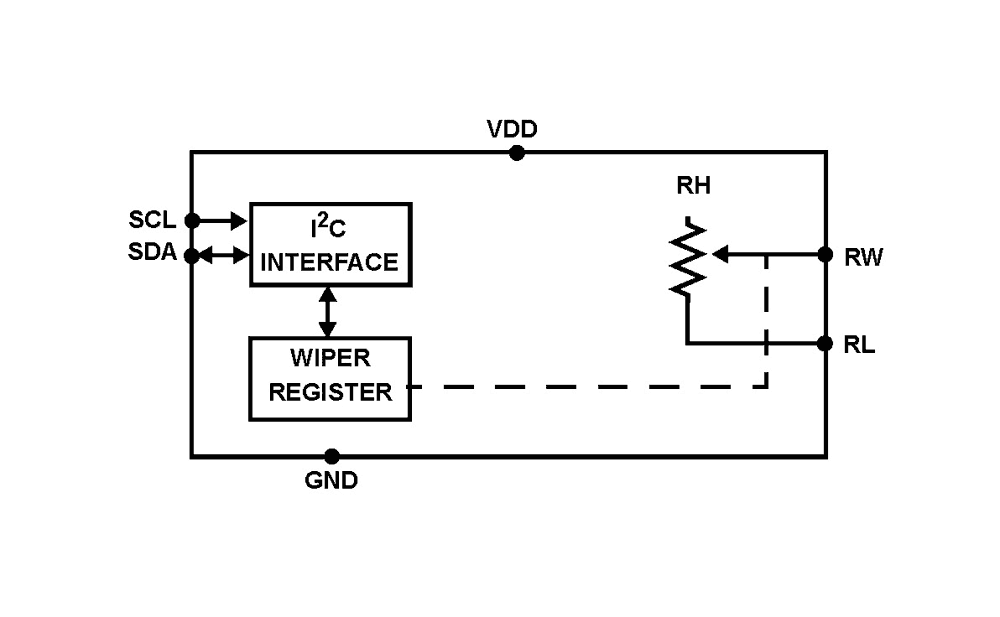
ISL90727Single Volatile 128-Tap Digitally Controlled Potentiometer (XDCP™) | Integrated Circuits (ICs) | 3 | Active | The Intersil ISL90727 and ISL90728 are digitally controlled potentiometers (XDCP™). Each device consists of a resistor array, wiper switches, and a control section. The wiper position is controlled by an I2C Bus™. The potentiometer is implemented by a resistor array composed of 127 resistive elements and a wiper switching network. Between each element and at either end are tap points accessible to the wiper terminal. The position of the wiper element is controlled by the SDA and SCL inputs. |