
ISL91107IR Series
High Efficiency Buck-Boost Regulator with 4.1A Switches
Manufacturer: Renesas Electronics Corporation
Catalog
High Efficiency Buck-Boost Regulator with 4.1A Switches
Description
AI
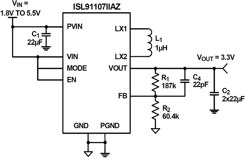
The ISL91107IR is a highly integrated buck-boost switching regulator that accepts input voltages either above or below the regulated output voltage. Unlike other buck-boost regulators, this regulator automatically transitions between operating modes without significant output disturbance.
This device is capable of delivering up to 2A of output current (PVIN= 2.8V, VOUT= 3.3V) and provides excellent efficiency due to its fully synchronous 4-switch architecture. A no-load quiescent current of only 45µA also optimizes efficiency under light load conditions.
The ISL91107IR is designed for standalone applications and supports 3.3V fixed output voltages or variable output voltages with an external resistor divider. Output voltages as low as 1V or as high as 5.2V are supported using an external resistor divider.
The ISL91107IR requires only a single inductor and very few external components. A power supply solution size is minimized by its 2.5MHz switching frequency, which further reduces the size of external components. The ISL91107IR is available in a 3mm x 4mm 20 Ld TQFN package. Alternatively, theISL91107is available in a 2.15mm x 1.51mm WLCSP package.