| Power Management (PMIC) | 1 | Obsolete | |
| Development Boards, Kits, Programmers | 1 | Active | |
| PMIC | 2 | Obsolete | |
ISL9203ALi-ion/Li Polymer Battery Charger | Power Management (PMIC) | 3 | Obsolete | The ISL9203A is an integrated single-cell Li-ion or Li-polymer battery charger capable of operating with an input voltage as low as 2. 4V. This charger is designed to work with various types of AC adapters. The ISL9203A operates as a linear charger when the AC adapter is a voltage source. The battery is charged in a Constant Current/Constant Voltage (CC/CV) profile. The charge current is programmable with an external resistor up to 1. 5A. The ISL9203A can also work with a current-limited adapter to minimize the thermal dissipation, in which case the ISL9203A combines the benefits of both a linear charger and a pulse charger. The ISL9203A features charge current thermal foldback to ensure safe operation when the Printed Circuit Board (PCB) is space limited for thermal dissipation. Additional features include preconditioning of an over-discharged battery and thermally enhanced DFN package. |
| Battery Chargers | 2 | Obsolete | |
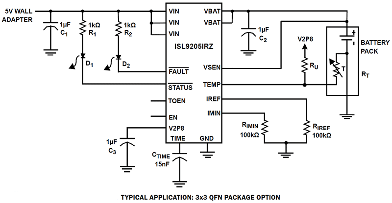
| Evaluation and Demonstration Boards and Kits | 7 | Active | The ISL9205, ISL9205A, ISL9205B, ISL9205C, and ISL9205D are integrated single-cell Li-ion or Li-polymer chargers capable of operating at an input voltage as low as 2. 5V. The low operating voltage allows the charger to work with a variety of AC adapters.
The ISL9205 family operates as a linear charger when the AC adapter is a voltage source. The battery is charged in a standard Li-ion charge profile, that is, a Constant Current phase followed by a Constant Voltage phase (CC/CV). The charge current during the Constant Current phase is determined by the external resistor connected to the IREF pin. When the adapter output is a current-limited voltage source and the current limit is smaller than the programmed constant current of the IC, the ISL9205 operates as a pulse charger where the charge current is determined by the current limit of the AC adapter during the Constant Current phase. The ISL9205 operates in a linear mode during the constant voltage phase in both adapter cases.
The ISL9205 family incorporates Thermaguard, which protects the IC against over-temperature. If the die temperature rises above a typical value of +100°C, the thermal foldback function reduces the charge current to prevent further temperature rise. The ISL9205 includes an external temperature monitoring function (not available in some package options). A Negative Temperature Coefficient (NTC) thermistor is connected between the TEMP pin and GND to monitor the battery or ambient temperature. The ISL9205 also includes a timer to set the time reference for various charge time limits. The timer is programmable with an external capacitor. Two logic inputs and two open-drain logic outputs are available for controlling the charger and indicating the charger status. The EN pin enables the charger. The TOEN pin (available in the ISL9205) enables the timeout function so that the charge is terminated when the preset time limits have been reached. The FAULT pin is an open-drain output that turns on when a fault condition is encountered. The STATUS pin is also an open-drain output that turns on when the charger is delivering current. |
| Power Management (PMIC) | 1 | Obsolete | |
| PMIC | 3 | Obsolete | |
| PMIC | 4 | Obsolete | |
| Power Management (PMIC) | 4 | Obsolete | |