ISL7826855V Synchronous Buck Controller with Integrated 3A Driver | Evaluation Boards | 1 | Active | The ISL78268 is a grade 1, automotive, synchronous buck controller with integrated high/low side MOSFET drivers. It supports a wide operating input voltage range of 5V to 55V and up to 60V at VINwhen not switching. The integrated driver offers adaptive dead-time control and is capable of supplying up to 2A sourcing and 3A sinking current, allowing the ISL78268 to support power stages designed for a wide range of loads, from under 1A to over 25A. ISL78268’s fully synchronous architecture enables power conversion with very high efficiency and improved thermal performance over standard buck converters. The ISL78268 also offers diode emulation mode for improved light load efficiency. While ISL78268 is a peak current mode PWM controller, it also includes a dedicated average output current modulation loop, which achieves constant output current limiting for applications such as battery charging, super-cap charging, and temperature control systems where a constant current must be provided. The ISL78268 supports switching frequencies from 50kHz to 1. 1MHz allowing the user the flexibility to trade-off switching frequency and efficiency against the size of external components. The ISL78268 offers comprehensive protection features. It includes robust current protection with cycle-by-cycle peak current limiting, average current limiting, and a selectable hiccup or latch-off fault responses. In addition, it offers protection against over-temperature, as well as input and output overvoltages. |
ISL7830140V, Low Quiescent Current, 150mA Linear Regulator for Automotive Applications | PMIC | 4 | Active | The ISL78301 is a high voltage, low quiescent current linear regulator ideally suited for "always-on" and "keep alive" automotive applications. The ISL78301 operates from an input voltage of +6V to +40V under normal operating conditions and operates down to +3V under a cold crank. It consumes only 18µA of quiescent current at no load on the adjustable version. The ISL78301 is available in a fixed 3. 3V, 5V and adjustable output voltage (2. 5V to 12V) options. It features an EN pin that can be used to put the device into a low-quiescent current shutdown mode where it draws only 2µA of supply current. The device features over-temperature shutdown and current limit protection. The ISL78301 is AEC-Q100 qualified. It is rated over the -40°C to +125°C automotive temperature range and is available in a 14 Ld HTSSOP with an exposed pad package. |
ISL78302ADual LDO with Low Noise, High Performance and Low IQ | PMIC | 31 | Active | ISL78302A is a high-performance dual LDO capable of sourcing 300mA current from each output. It has a low standby current and very high PSRR and is stable with output capacitance of 1µF to 10µF with ESR of up to 200mΩ. The device integrates an individual Power-On Reset (POR) function for each output. The POR delay for VO2 can be externally programmed by connecting a timing capacitor to the CPOR pin. The POR delay for VO1 is internally fixed at approximately 2ms. A reference bypass pin is also provided for connecting a noise-filtering capacitor for low noise and high-PSRR applications. The quiescent current is typically only 47µA with both LDOs enabled and active. Separate Enable pins control each individual LDO output. When both Enable pins are low, the device is in shutdown, typically drawing less than 0. 3µA. The ISL78302A is AEC-Q100 qualified. The ISL78302A is rated for the automotive temperature range (-40°C to +105°C). |
| Power Management (PMIC) | 6 | Obsolete | |
| Voltage Regulators - Linear, Low Drop Out (LDO) Regulators | 1 | Active | The ISL78310 is a low dropout voltage, high-current, single output LDO specified for 1A output current. This part operates from input voltages down to 2. 2V and up to 6V. The part offers fixed and external resistor adjustable output voltages from 0. 8V to 5V. Custom voltage options are available upon request. For applications that desire to set the in-rush current to less than the current limit of the part, or for applications that require turn-on time control, an external capacitor can be placed on the soft-start pin for maximum control. A supply-independent ENABLE signal allows the part to be placed into a low quiescent current shutdown mode. Sub-micron CMOS process is used for this product family to deliver best-in-class analog performance and overall value. This CMOS LDO consumes significant lower quiescent (ground pin) current as a function of load over bipolar LDOs, which translates into higher efficiency and packages with smaller footprints. Quiescent current is optimized to achieve a very fast load transient response. The ISL78310 is AEC-Q100 rated. The ISL78310 is rated for the automotive temperature range (-40°C to +125°C). |
| Voltage Regulators - DC DC Switching Regulators | 1 | Active | |
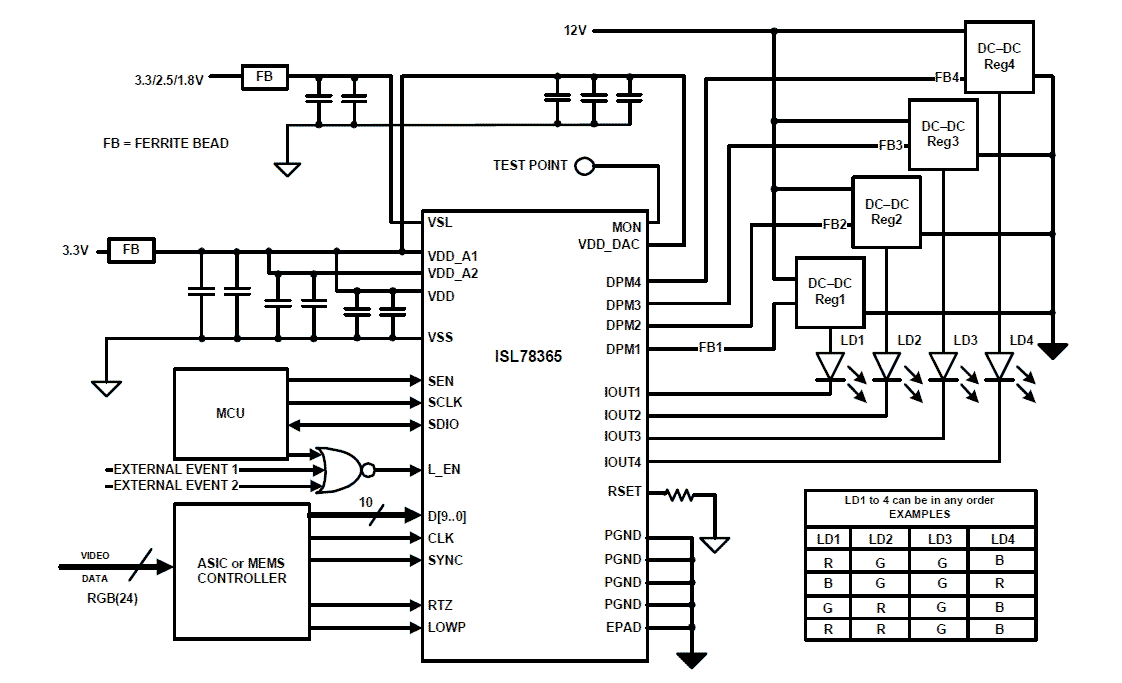
ISL78365Automotive High Speed Quad Laser Diode Driver | Power Management (PMIC) | 1 | Active | The ISL78365 high-speed, quadruple output Laser Diode Driver (LDD) is designed to support high speed RGB/RGGB laser scanning projection systems. Each output driver channel consists of independent threshold and color DACs for greater laser control and flexibility. Separate scale DACs allow independent scaling of both threshold and color DAC output values to control the projector brightness or provide simple Automatic Power Calibration (APC) for laser based systems. Pixel data information is transferred through the LDD's high speed 10-bit parallel video interface. There are two parallel interface modes to allow three or four color pixel data to be entered efficiently. Pixel data employs a double data rate scheme, allowing video data to be transferred using both edges of the clock. |
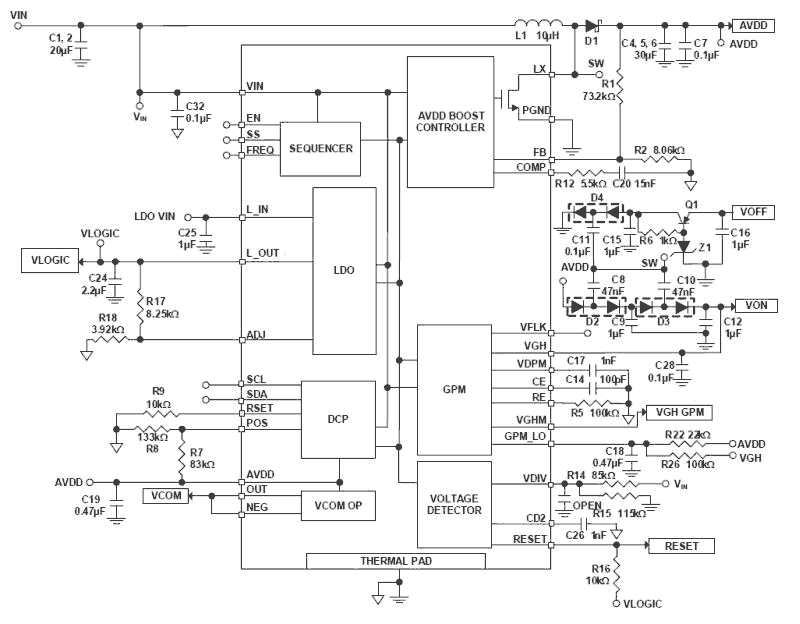
ISL78419Integrated Automotive TFT-LCD Power Supply Regulator | Power Management - Specialized | 1 | Active | The ISL78419 is an integrated power management IC (PMIC) for TFT-LCDs used in central display, rear seat entertainment and virtual dashboards. The device integrates a boost converter for generating AVDD, an LDO regulator for VLOGIC. VONand VOFFare generated by a charge pump driven by the switch node of the boost converter. The ISL78419 also includes a VONslice circuit, reset function, and a high performance VCOM amplifier with a Digitally Controlled Potentiometer (DCP) that is used as a VCOM calibrator. The AVDDboost converter features a 1. 5A/0. 18Ω boost FET with 600kHz/1200kHz switching frequency. The integrated logic LDO includes a 350mA FET for driving the low voltage needed by external digital circuitry. The gate pulse modulator can control the gate voltage up to 30V, and both the rate and slew delay times are selectable. The supply monitor generates a reset signal when the system is powered down based on a user selected threshold level (programming resistor). The ISL78419 provides a digitally controlled VCOM output using I2C interface. One VCOM amplifier is also integrated in the chip to provide a fast slewing 150mA drive (sourcing or sinking). The output of the VCOM is powered up with the voltage stored at the last programmed 8-bit (internal) EEPROM setting. The ISL78419 is rated to operate over the temperature range of (-40°C to +105°C) and is qualified according to AEC-Q100. |
| PMIC | 2 | Active | |
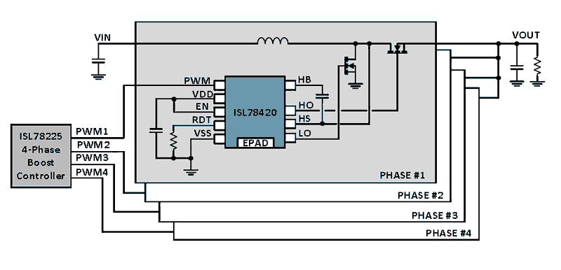
ISL78444100V Boot, 4A Peak, Half-Bridge Driver with Single PWM Input and Adaptive Dead Time Control | Development Boards, Kits, Programmers | 2 | Active | The ISL78424, ISL78434, and ISL78444 are Automotive Grade (AEC-Q100 Grade 1) high voltage, high frequency, half-bridge NMOS FET drivers for driving the gates of up to 70V half-bridge topologies. The family of half-bridge drivers feature 3A sourcing, 4A sinking peak gate drive current. The ISL78424 and ISL78444 feature a single tri-level PWM input for controlling both gate drivers. The ISL78434 has dual independent inputs for controlling the high-side and low-side driver separately. The ISL78424 and ISL78434 have independent sourcing and sinking pins for each gate driver while ISL78444 has a single combined sourcing/sinking output for each gate driver. Strong gate drive strength and the Adaptive Dead Time (ADT) feature allow this family of drivers to switch high voltage, low rDS(ON) power FETs in half-bridge topologies at high operating frequencies while providing shoot-through protection and minimizing dead time switching losses. The ISL78424, ISL78434, and ISL78444 are offered in a 14 Ld HTSSOP package that complies with 100V conductor spacing per IPC-2221B. The ISL78444 is pin compatible with the ISL78420. All devices are specified across a wide ambient temperature range of -40°C to +140°C. |