R
Renesas Electronics Corporation
| Series | Category | # Parts | Status | Description |
|---|---|---|---|---|
| Part | Spec A | Spec B | Spec C | Spec D | Description |
|---|---|---|---|---|---|
| Series | Category | # Parts | Status | Description |
|---|---|---|---|---|
| Part | Spec A | Spec B | Spec C | Spec D | Description |
|---|---|---|---|---|---|
| Part | Category | Description |
|---|---|---|
Renesas Electronics Corporation | Integrated Circuits (ICs) | IC MCU 32BIT 1MB FLASH 48LFQFP |
Renesas Electronics Corporation | Integrated Circuits (ICs) | 16-BIT GENERAL MCU RL78/G23 96K |
Renesas Electronics Corporation | Isolators | OPTOISOLATOR 5KV TRANS 4SMD |
Renesas Electronics Corporation | Integrated Circuits (ICs) | IC REG PQFN |
Renesas Electronics Corporation X1228S14-2.7Obsolete | Integrated Circuits (ICs) | IC RTC CLK/CALENDAR I2C 14SOIC |
Renesas Electronics Corporation | Integrated Circuits (ICs) | 32-BIT MICROCONTROLLER OPTIMIZED FOR DUAL-MOTOR AND PFC CONTROL |
Renesas Electronics Corporation R5F104FJAFP#V0Obsolete | Integrated Circuits (ICs) | LOW POWER, HIGH FUNCTION, GENERAL PURPOSE MICROCONTROLLERS FOR MOTOR CONTROL, INDUSTRIAL AND METERING APPLICATIONS |
Renesas Electronics Corporation MK1493-03BGILFTRObsolete | Integrated Circuits (ICs) | IC CLOCK GENERATOR 48TSSOP |
Renesas Electronics Corporation | Development Boards Kits Programmers | E10A-USB SH4AL-DSP LICENSE TOOL |
Renesas Electronics Corporation | Integrated Circuits (ICs) | 32BIT MCU R32C/100X |
| Series | Category | # Parts | Status | Description |
|---|---|---|---|---|
ISL782052.5A Buck Controller with Integrated High-Side MOSFET | Voltage Regulators - DC DC Switching Regulators | 1 | Obsolete | The ISL78205 is a synchronous buck controller with a 90mΩ high side MOSFET and low side driver integrated. The ISL78205 supports a wide input voltage range from 3V to 40V. Regarding the output current capability under thermal considerations, the ISL78205 can typically support a continuous load of 2. 5A under such conditions of 5V VOUT, VINrange of 8V to 30V, 500kHz, +85°C ambient temperature with still air. For any specific application, the actual maximum output current depends upon the die temperature not exceeding +125°C (or certain maximum temperature acceptable for the customer) with the power dissipated in the IC, which is related to input voltage, output voltage, duty cycle, switching frequency, ambient temperature and board layout, etc. Refer to "Output Current" on page 12 for more details. The ISL78205 offers the most robust current protections. It uses peak current mode control with cycle-by-cycle current limiting. It is implemented with frequency foldback under current limit conditions. In addition, the hiccup overcurrent mode is also implemented to guarantee reliable operations under harsh short conditions. The ISL78205 has comprehensive protections against various faults, including overvoltage and over-temperature protections, etc. |
ISL7820640V 2.5A Buck Controller with Integrated High-Side MOSFET | Voltage Regulators - DC DC Switching Regulators | 1 | Active | The ISL78206 is an AEC-Q100 qualified 40V, 2. 5A synchronous buck controller with a high-side MOSFET and low-side driver integrated. The ISL78206 supports a wide input voltage range from 3V to 40V, output current up to 2. 5A, and can be operated in synchronous and non-synchronous buck topologies. The ISL78206 provides a low system cost, high efficiency, single part buck solution for automotive applications for a wide variety of input voltages. For vehicle systems that must be kept powered during cold-cranking or start-stop operation, the ISL78206 can be replaced by its pin-to-pin alternative, the ISL78201 which offers boost-buck operation. Together, these devices offer two functional alternatives on the same PCB layout, providing convenience, flexibility, and facilitating extensive design reuse. The ISL78206 offers the most robust current protections. It uses peak current mode control with cycle-by-cycle current limiting. It is implemented with frequency foldback undercurrent limit conditions. In addition, the hiccup overcurrent mode is also implemented to guarantee reliable operations under harsh short conditions. The ISL78206 has comprehensive protections against various faults, including overvoltage, undervoltage, programmable overcurrent and over-temperature. Built-in soft-start allows the IC to start-up smoothly and is reactivated during hiccup mode fault recovery. |
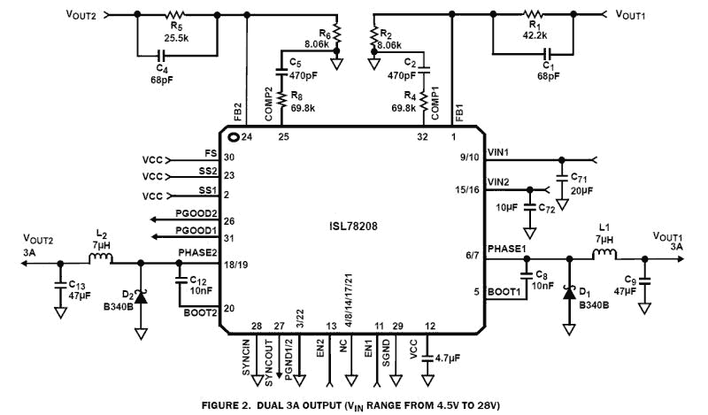
ISL78208Wide VIN Dual Standard Buck Regulator with 3A/3A Continuous Output Current | Voltage Regulators - DC DC Switching Regulators | 1 | Active | The ISL78208 is a dual standard buck regulator capable of 3A per channel with continuous output current. With an input range of 4. 5V to 28V, it provides a high frequency power solution for a variety of point of load applications. The PWM controller in the ISL78208 drives an internal switching N-Channel power MOSFET and requires an external Schottky diode to generate the output voltage. The integrated power switch is optimized for excellent thermal performance up to 3A of output current. The PWM regulator switches at a default frequency of 500kHz and it can be user programmed or synchronized from 300kHz to 2MHz. The ISL78208 utilizes peak current mode control to provide flexibility in component selection and minimize solution size. The protection features include overcurrent, UVLO and thermal overload protection. The ISL78208 is available in 5mmx5mm 32 Ld Wettable Flank Quad Flat Pb-free (WFQFN) package. The ISL78208 is rated for the automotive temperature range (-40°C to +105°C). |
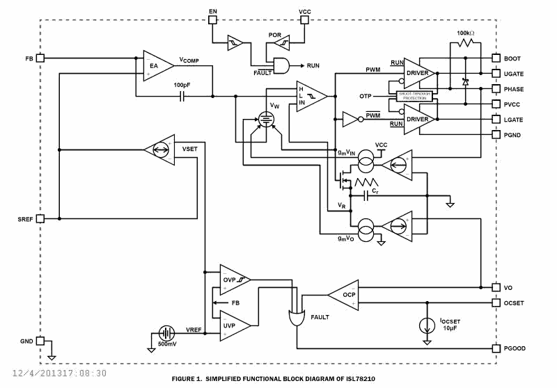
ISL78210Automotive PWM DC/DC Voltage Controller | Power Management (PMIC) | 1 | Obsolete | The ISL78210 IC is a Single-Phase Synchronous-Buck PWM voltage controller featuring Intersil’s Robust Ripple Regulator (R3™) Technology. The ISL78210 provides a low cost solution for compact high performance applications. The wide 3. 3V to 25V input voltage range is ideal for systems that run on battery or AC adapter power sources. Resistor programmed output voltage setpoint and capacitor programmed soft-start delay allow for fast and easy implementation. Robust integrated MOSFET drivers and Schottky bootstrap diode reduce the implementation area and lower component cost. Intersil’s R3 Technology™ combines the best features of both fixed-frequency and hysteretic PWM control. The PWM frequency is 300kHz during static operation, becoming variable during changes in load, setpoint voltage, and input voltage when changing between battery and AC adapter power. The modulators ability to change the PWM switching frequency during these events in conjunction with external loop compensation produces superior transient response. For maximum efficiency, the converter automatically enters diode-emulation mode (DEM) during light-load conditions such as system standby. |
| Power Management (PMIC) | 1 | Obsolete | ||
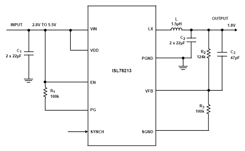
ISL782133A Low Quiescent Current, High Efficiency Synchronous Buck Regulator | Voltage Regulators - DC DC Switching Regulators | 1 | Obsolete | The ISL78213 is a high efficiency, monolithic, synchronous step-down DC/DC converter that can deliver up to 3A continuous output current from a 2. 8V to 5. 5V input supply. It uses a current control architecture to deliver very low duty cycle operation at high frequency with fast transient response and excellent loop stability. The ISL78213 integrates a pair of low ON-resistance P-Channel and N-Channel internal MOSFETs to maximize efficiency and minimize external component count. The 100% duty cycle operation allows less than 300mV dropout voltage at 3A output current. High 1MHz Pulse-Width Modulation (PWM) switching frequency, that can be synchronized up to 4MHz with an external clock, allows the use of small external components and SYNC input enables multiple ICs to synchronize out of phase to reduce ripple and eliminate beat frequencies. The ISL78213 can be configured for discontinuous or forced continuous operation at light load. Forced continuous operation reduces noise and RF interference while discontinuous mode provides high efficiency by reducing switching losses at light loads. Fault protection is provided by internal hiccup mode current limiting during short circuit and overcurrent conditions, an output overvoltage comparator and over-temperature monitor circuit. A power-good output voltage monitor indicates when the output is in regulation. The ISL78213 is offered in a space saving 4x4 QFN lead free package with exposed pad lead frames for low thermal resistance. The ISL78213 includes a pair of low ON-resistance P-Channel and N-Channel internal MOSFETs to maximize efficiency and minimize external component count. The 100% duty-cycle operation allows less than 300mV dropout voltage at 3A. The ISL78213 offers a 1ms Power-Good (PG) timer at power-up. When shut down, ISL78213 discharges the output capacitor. Other features include internal soft-start, internal compensation, overcurrent protection and thermal shutdown. The ISL78213 is offered in a 4mmx4mm 16 Ld QFN package with 1mm maximum height. The complete converter occupies less than 0. 4in2 area. The ISL78213 is AEC-Q100 qualified. The ISL78214 is rated for the automotive temperature range (-40°C to +105°C). |
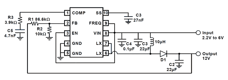
ISL78215Improved Industry Standard Single-Ended Current Mode PWM Controller | Power Management (PMIC) | 1 | Active | The ISL78215 family of adjustable frequency, low power, pulse width modulating (PWM) current mode controllers is designed for a wide range of power conversion applications including boost, flyback, and isolated output configurations. Peak current mode control effectively handles power transients and provides inherent overcurrent protection.
This advanced BiCMOS design is pin compatible with the industry standard 384x family of controllers and offers significantly improved performance. Features include low operating current, 60μA start-up current, adjustable operating frequency to 2MHz, and high peak current drive capability with 20ns rise and fall times.
The ISL78215 is tested to AEC-Q100 specifications. |
ISL78219Automotive Boost Regulator with 4A Integrated Switch | Voltage Regulators - DC DC Switching Regulators | 2 | Active | The ISL78219 is a high frequency, high efficiency current-mode control non-synchronous step-up voltage regulator operated at a constant PWM switching frequency. It has an internal 4. 0A, 120mΩ low-side MOSFET and can deliver high output current and efficiency over 90%. The selectable 640kHz and 1. 22MHz switching frequencies provide faster transient response and allow the use of a smaller inductor. An external compensation pin provides flexibility in setting frequency compensation, allowing the use of low ESR small ceramic output capacitors. When in shutdown mode, the ISL78219 draws current at <1μA and can operate at as low as 2. 3V input. These features, along with higher switching frequency, allow use of tiny external components and minimize the overall PCB footprint. The ISL78219 is available in a 10 Ld TDFN package with a maximum height of 0. 8mm. The device is offered for AEC-Q100 Grade 2 operation with an ambient temperature range of -40°C to +105°C. |
ISL782206-Phase Interleaved Boost PWM Controller with Light Load Efficiency Enhancement | Voltage Regulators - DC DC Switching Controllers | 1 | Active | The ISL78220 6-phase controller is targeted for applications where high efficiency (>95%) and high power are required. The multiphase boost converter architecture uses interleaved timing to multiply channel ripple frequency and reduce input and output ripple. Lower ripple results in fewer input/output capacitors and therefore lower component cost and smaller implementation area. The ISL78220 has a dedicated pin to initiate the phase dropping scheme for higher efficiency at light load by dropping phases based on the load current, so the switching and core losses in the converter are reduced significantly. As the load increases, the dropped phase(s) are added back to accommodate heavy load transients and improve efficiency. Input current is sensed continuously by measuring the voltage across a dedicated current sense resistor or by inductor DCR. This current sensing provides precision channel-current balancing, and per-phase overcurrent protection. A separate totalizing current limit function provides overcurrent protection for all the phases combined. This two-stage current protection provides maximum performance and circuit reliability. The ISL78220 can also provide for input voltage tracking via the VREF2 pin. The comparison reference voltage will be the lower of the VREF2 pin or the internal 2V reference. By using a resistor network between VIN and VREF2 pin, the output voltage can track input voltage to limit the output power during automotive cranking conditions. The ISL78220 can output a clock signal for expanding operation to 12 phases, which offers high system flexibility. The threshold-sensitive enable input is available to accurately coordinate the start-up of the ISL78220 with any other voltage rail. |
ISL78223ZVS Full-Bridge PWM Controller with Adjustable Synchronous Rectifier Control | Integrated Circuits (ICs) | 2 | Active | The ISL78223 is a high performance Zero Voltage Switching (ZVS) full-bridge PWM controller. It achieves ZVS operation by driving the upper bridge FETs at a fixed 50% duty cycle while the lower bridge FETs are trailing-edge modulated with adjustable resonant switching delays. Adding to the ISL78223’s feature set are average current monitoring and soft-start. The average current signal can be used for average current limiting, current sharing circuits, and average current mode control. Additionally, the ISL78223 supports both voltage and current mode control. The ISL78223 features complemented PWM outputs for Synchronous Rectifier (SR) control. The complemented outputs can be dynamically advanced or delayed relative to the PWM outputs using an external control voltage. This advanced BiCMOS design features precision deadtime and resonant delay control and an oscillator adjustable to 2MHz operating frequency. Additionally, Multi-Pulse Suppression ensures alternating output pulses at low duty cycles where pulse skipping may occur. The ISL78223 is rated for the automotive temperature range (-40°C to +105°C). |