A
Analog Devices
| Series | Category | # Parts | Status | Description |
|---|---|---|---|---|
| Part | Spec A | Spec B | Spec C | Spec D | Description |
|---|---|---|---|---|---|
| Series | Category | # Parts | Status | Description |
|---|---|---|---|---|
| Part | Spec A | Spec B | Spec C | Spec D | Description |
|---|---|---|---|---|---|
| Series | Category | # Parts | Status | Description |
|---|---|---|---|---|
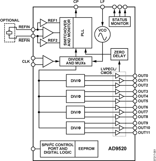
AD9520-112 LVPECL/24 CMOS Output Clock Generator with Integrated 2.5 GHz VCO | Evaluation and Demonstration Boards and Kits | 7 | Active | The AD9520-11provides a multioutput clock distribution function with sub-picosecond jitter performance, along with an on-chip PLL and VCO. The on-chip VCO tunes from 2.27 GHz to 2.65 GHz. An external 3.3 V/5 V VCO/VCXO of up to 2.4 GHz can also be used.The AD9520 serial interface supports both SPI and I2C®ports. An in-package EEPROM can be programmed through the serial interface and store user-defined register settings for power-up and chip reset.The AD9520 features 12 LVPECL outputs in four groups. Any of the 1.6 GHz LVPECL outputs can be reconfigured as two 250 MHz CMOS outputs.Each group of outputs has a divider that allows both the divide ratio (from 1 to 32) and the phase (coarse delay) to be set.The AD9520 is available in a 64-lead LFCSP and can be operated from a single 3.3 V supply. The external VCO can have an operating voltage up to 5.5 V. A separate output driver power supply can be from 2.375 V to 3.465 VThe AD9520 is specified for operation over the standard industrial range of −40°C to +85°C.1The AD9520 is used throughout this data sheet to refer to all the members of the AD9520 family. However, when AD9520-1 is used, it is referring to that specific member of the AD9520 family.ApplicationsLow jitter, low phase noise clock distributionClock generation and translation for SONET, 10Ge, 10G FC, and other 10 Gbps protocolsForward error correction (G.710)Clocking high speed ADCs, DACs, DDSs, DDCs, DUCs, MxFEsHigh performance wireless transceiversATE and high performance instrumentationBroadband infrastructures |
AD9522-012 LVDS/24 CMOS Output Clock Generator with Integrated 2.8 GHz VCO | Evaluation Boards | 13 | Active | The AD9522-31provides a multioutput clock distribution function with subpicosecond jitter performance, along with an on-chip PLL and VCO. The on-chip VCO tunes from 1.72 GHz to 2.25 GHz. An external 3.3 V/5 V VCO/VCXO of up to 2.4 GHz can also be used.The AD9522 serial interface supports both SPI and I2C® ports. An in-package EEPROM can be programmed through the serial interface and store user-defined register settings for power-up and chip reset.The AD9522 features 12 LVDS outputs in four groups. Any of the 800 MHz LVDS outputs can be reconfigured as two 250 MHz CMOS outputs.Each group of outputs has a divider that allows both the divide ratio (from 1 to 32) and the phase (coarse delay) to be set.The AD9522 is available in a 64-lead LFCSP and can be operated from a single 3.3 V supply. The external VCO can have an operating voltage up to 5.5 V.The AD9522 is specified for operation over the standard industrial range of −40°C to +85°C.The AD9520-3 is an equivalent part to the AD9522-3 featuring LVPECL / CMOS drivers instead of LVDS / CMOS drivers.1The AD9522 is used throughout this data sheet to refer to all the members of the AD9522 family. However, when AD9522-3 is used, it is referring to that specific member of the AD9522 family.ApplicationsLow jitter, low phase noise clock distributionClock generation and translation for SONET, 10Ge, 10G FC, and other 10 Gbps protocolsForward error correction (G.710)Clocking high speed ADCs, DACs, DDSs, DDCs, DUCs, MxFEsHigh performance wireless transceiversATE and high performance instrumentationBroadband infrastructuresData Sheet, Rev. 0, 10/08 |
AD9523-1Low Jitter Clock Generator with 14 LVPECL/LVDS/HSTL/29 LVCMOS Outputs | Application Specific Clock/Timing | 3 | Active | The AD9523-1 provides a low power, multi-output, clock distribution function with low jitter performance, along with an on-chip PLL and VCO with two VCO dividers. The on-chip VCO tunes from 2.94 GHz to 3.1 GHz.The AD9523-1 is designed to support the clock requirements for long term evolution (LTE) and multicarrier GSM base station designs. It relies on an external VCXO to provide the reference jitter cleanup to achieve the restrictive low phase noise requirements necessary for acceptable data converter SNR performance.The input receivers, oscillator, and zero delay receiver provide both single-ended and differential operation. When connected to a recovered system reference clock and a VCXO, the device generates 14 low noise outputs with a range of 1 MHz to 1 GHz, and one dedicated buffered output from the input PLL (PLL1). The frequency and phase of one clock output relative to another clock output can be varied by means of a divider phase select function that serves as a jitter-free, coarse timing adjustment in increments that are equal to half the period of the signal coming out of the VCO.An in-package EEPROM can be programmed through the serial interface to store user-defined register settings for power-up and chip reset.APPLICATIONSLTE and multicarrier GSM base stationsWireless and broadband infrastructureMedical instrumentationClocking high speed ADCs, DACs, DDSs, DDCs, DUCs, MxFEsLow jitter, low phase noise clock distributionClock generation and translation for SONET, 10Ge, 10G FC, and other 10 Gbps protocolsForward error correction (G.710)High performance wireless transceiversATE and high performance instrumentation |
| Evaluation and Demonstration Boards and Kits | 1 | Active | ||
| Clock/Timing | 3 | Active | ||
AD9528JESD204B/JESD204C Clock Generator with 14 LVDS/HSTL Outputs | Development Boards, Kits, Programmers | 3 | Active | The AD9528 is a two-stage PLL with an integrated JESD204B/JESD204C SYSREF generator for multiple device synchronization. The first stage phase-locked loop (PLL) (PLL1) provides input reference conditioning by reducing the jitter present on a system clock. The second stage PLL (PLL2) provides high frequency clocks that achieve low integrated jitter as well as low broadband noise from the clock output drivers. The external VCXO provides the low noise reference required by PLL2 to achieve the restrictive phase noise and jitter requirements necessary to achieve acceptable performance. The on-chip VCO tunes from 3.450 GHz to 4.025 GHz. The integrated SYSREF generator outputs single shot, N-shot, or continuous signals synchronous to the PLL1 and PLL2 outputs to time align multiple devices.The AD9528 generates six outputs (Output 0 to Output 3, Output 12, and Output 13) with a maximum frequency of 1.25 GHz, and eight outputs with a maximum frequency of up to 1 GHz. Each output can be configured to output directly from PLL1, PLL2, or the internal SYSREF generator. Each of the 14 output channels contains a divider with coarse digital phase adjustment and an analog fine phase delay block that allows complete flexibility in timing alignment across all 14 outputs. The AD9528 can also be used as a dual input flexible buffer to distribute 14 device clock and/or SYSREF signals. At power-up, the AD9528 sends the VCXO signal directly to Output 12 and Output 13 to serve as the power-up ready clocks.ApplicationsHigh performance wireless transceiversLTE and multicarrier GSM base stationsWireless and broadband infrastructureMedical instrumentationClocking high speed ADCs, DACs, DDSs, DDCs, DUCs, MxFEs; supports JESD204B/JESD204CLow jitter, low phase noise clock distributionATE and high performance instrumentation |
AD95313-Channel Clock Generator, 24 Outputs | Evaluation Boards | 3 | Active | The AD9531 provides a multioutput clock generator function and three on-chip phase-locked loop (PLL) cores with SPI programmable output frequencies and formats.PLL1 provides two reference inputs and 10 outputs and includes four user selectable loop configurations. The PLL has a fully integrated loop filter requiring only a single external capacitor (or a series RC network). PLL1 provides a wide range of output frequencies up to 400 MHz and is capable of operating with an external voltage controlled crystal oscillator (VCXO) and loop filter, instead of the integrated voltage controlled oscillator (VCO) and loop filter.PLL2 is an integer-N PLL providing a single reference input and 12 outputs. PLL2 synthesizes output frequencies up to 400 MHz from the REF2_x source and synchronizes the output clocks to the input reference.PLL3 provides a single reference input and two outputs. PLL3 synthesizes output frequencies up to 400 MHz from the REF3_x source and synchronizes the output clocks to input reference.The AD9531 is available in an 88-lead LFCSP and is specified over the −40°C to +85°C operating temperature range.Throughout this data sheet, multifunction pins, such as LOR/M4, are referred to either by the entire pin name or by a single function of the pin (for example, LOR, when only that function is relevant). In other cases, the text and figures of this data sheet contain references to a channel rather than a pin. For example, REF_A refers to the REF_A channel rather than the REF_AP and REF_AN pins. Likewise, OUT3_1 refers to Channel 1 of PLL3 rather than the OUT3_1P and OUT3_1N pins. Additionally, an abbreviated notation for a pin pair replaces an explicit reference to a each pin (for example, REF_Ax signifies the REF_AN and REF_AP pins.).ApplicationsRadio equipment controller clockingLow jitter/phase noise clock generation and distributionClock generation and translation for SONET, 10GE, 10G FC, and other 10 Gbps protocols40 Gbps/100 Gbps networking line cards, including SONET, synchronous ethernet, OTU2/3/4Forward error correction (G.710)High performance wireless transceiversATE and high performance instrumentationBroadband infrastructuresEthernet line cards, switches, and routersSATA and PCI-express |
AD9542Dual DPLL, Quad Input, 10 Output, Multiservice Line Card Clock Translator and Jitter Cleaner | Clock/Timing | 1 | Active | The 10 clock outputs of the AD9542 are synchronized to any one of up to four input references. The digital phase-locked loops (DPLLs) reduce timing jitter associated with the external references. The digitally controlled loop and holdover circuitry continuously generate a low jitter output signal, even when all reference inputs fail.The AD9542 is available in a 48-lead LFCSP (7 mm × 7 mm) package and operates over the −40°C to +85°C temperature range.Note that throughout this data sheet, multifunction pins, such as SDO/M5, are referred to either by the entire pin name or by a single function of the pin, for example, M5, when only that function is relevant.ApplicationsSyncE jitter cleanup and synchronizationOptical transport networks (OTN), SDH, and macro and small cell base stationsOTN mapping/demapping with jitter cleaningSmall base station clocking, including baseband and radioStratum 2, Stratum 3e, and Stratum 3 holdover, jitter cleanup, and phase transient controlJESD204B support for analog-to-digital converter (ADC) and digital-to-analog converter (DAC) clockingCable infrastructuresCarrier Ethernet |
AD9543Quad Input, 10-Output, Dual DPLL/IEEE 1588 Synchronizer and Jitter Cleaner | Integrated Circuits (ICs) | 1 | Active | The AD9543 supports existing and emerging ITU standards for the delivery of frequency, phase, and time of day over service provider packet networks.The 10 clock outputs of the AD9543 are synchronized to any one of up to four input references. The digital phase-locked loops (DPLLs) reduce timing jitter associated with the external references. The digitally controlled loop and holdover circuitry continuously generate a low jitter output signal, even when all reference inputs fail.The AD9543 is available in a 48-lead LFCSP (7 mm × 7 mm) package and operates over the −40°C to +85°C temperature range.Note that throughout this data sheet, multifunction pins, such as SDO/M5, are referred to either by the entire pin name or by a single function of the pin, for example, M5, when only that function is relevant.AppliationsPTP (IEEE 1588), and SyncE jitter cleanup and synchronizationOptical transport networks (OTN), SDH, and macro and small cell base stationsOTN mapping/demapping with jitter cleaningSmall base station clocking, including baseband and radioStratum 2, Stratum 3e, and Stratum 3 holdover, jitter cleanup, and phase transient controlJESD204B support for analog-to-digital converter (ADC) and digital-to-analog converter (DAC) clockingCable infrastructuresCarrier Ethernet |
| Development Boards, Kits, Programmers | 1 | Active | ||
| Part | Category | Description |
|---|---|---|
Analog Devices ADM6713RAKSZ-REELObsolete | Integrated Circuits (ICs) | IC SUPERVISOR 1 CHANNEL SC70-4 |
Analog Devices | RF and Wireless | RF AMP SINGLE GENERAL PURPOSE RF AMPLIFIER 20GHZ 3.6V 22-PIN DIE TRAY |
Analog Devices | Integrated Circuits (ICs) | LOW NOISE, SWITCHED CAPACITOR REGULATED VOLTAGE INVERTERS |
Analog Devices | Integrated Circuits (ICs) | QUAD 16-BIT/12-BIT ±10V VOUTSOFTSPAN DACS WITH 10PPM/°C MAX REFERENCE |
Analog Devices | Integrated Circuits (ICs) | SERIAL 14-BIT, 3.5MSPS SAMPLING ADC WITH BIPOLAR INPUTS |
Analog Devices | Integrated Circuits (ICs) | ISOSPI ISOLATED COMMUNICATIONS INTERFACE |
Analog Devices | Integrated Circuits (ICs) | 4.5A, 500KHZ STEP-DOWN SWITCHING REGULATOR |
Analog Devices | Integrated Circuits (ICs) | 300 MA, LOW QUIESCENT CURRENT, ADJUSTABLE OUTPUT, CMOS LINEAR REGULATOR |
Analog Devices AD767KNObsolete | Integrated Circuits (ICs) | IC DAC 12BIT V-OUT 24DIP |
Analog Devices | Integrated Circuits (ICs) | QUAD 12-/10-/8-BIT RAIL-TO-RAIL DACS WITH 10PPM/°C REFERENCE |