A
Analog Devices
| Series | Category | # Parts | Status | Description |
|---|---|---|---|---|
| Part | Spec A | Spec B | Spec C | Spec D | Description |
|---|---|---|---|---|---|
| Series | Category | # Parts | Status | Description |
|---|---|---|---|---|
| Part | Spec A | Spec B | Spec C | Spec D | Description |
|---|---|---|---|---|---|
| Series | Category | # Parts | Status | Description |
|---|---|---|---|---|
| Integrated Circuits (ICs) | 2 | Active | ||
| Integrated Circuits (ICs) | 1 | Obsolete | ||
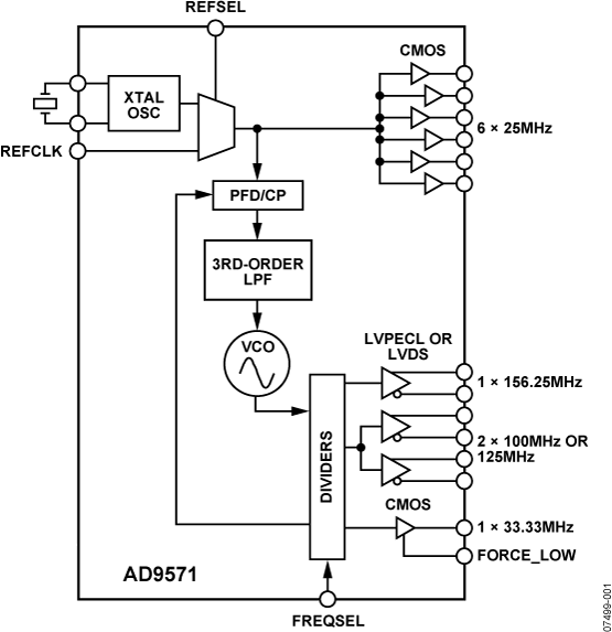
AD9571Ethernet Clock Generator, 10 Clock Outputs | Integrated Circuits (ICs) | 3 | Active | The AD9571 provides a multioutput clock generator function comprising a dedicated PLL core that is optimized for Ethernet line card applications. The integer-N PLL design is based on the Analog Devices, Inc., proven portfolio of high performance, low jitter frequency synthesizers to maximize network performance. Other applications with demanding phase noise and jitter requirements also benefit from this part.The PLL section consists of a low noise phase frequency detector (PFD), a precision charge pump (CP), a low phase noise voltage controlled oscillator (VCO), and a preprogrammed feedback divider and output divider. By connecting an external crystal or reference clock to the REFCLK pin, frequencies up to 156.25 MHz can be locked to the input reference.Each output divider and feedback divider ratio is preprogrammed for the required output rates. No external loop filter components are required, thus conserving valuable design time and board space.The AD9571 is available in a 40-lead 6 mm × 6 mm lead frame chip scale package and can be operated from a single 3.3 V supply. The operating temperature range is −40°C to +85°C.APPLICATIONSEthernet line cards, switches, and routersSCSI, SATA, and PCI-expressPCI support includedLow jitter, low phase noise clock generation |
AD9572Fiber Channel/Ethernet Clock Generator IC, PLL Core, Dividers, 7 Clock Outputs | Clock Generators, PLLs, Frequency Synthesizers | 3 | Active | The AD9572 provides a multioutput clock generator function along with two on-chip PLL cores, optimized for fiber channel line card applications that include an Ethernet interface. The integer-N PLL design is based on the Analog Devices, Inc., proven portfolio of high performance, low jitter frequencysynthesizers to maximize network performance. Other applications with demanding phase noise and jitter requirements also benefit from this part.The PLL section consists of a low noise phase frequency detector (PFD), a precision charge pump (CP), a low phase noise voltage controlled oscillator (VCO), and a preprogrammed feedback divider and output divider. By connecting an external crystal or reference clock to the REFCLK pin, frequencies up to 156.25 MHz can be locked to the input reference. Each output divider and feedback divider ratio is preprogrammed for the required output rates.A second PLL also operates as an integer-N synthesizer and drives two LVPECL or LVDS output buffers for 106.25 MHz operation. No external loop filter components are required, thus conserving valuable design time and board space.The AD9572 is available in a 40-lead, 6 mm × 6 mm lead frame chip scale package (LFCSP) and can be operated from a single 3.3 V supply. The temperature range is −40°C to +85°C.APPLICATIONSFiber channel line cards, switches, and routersGigabit Ethernet/PCIe support includedLow jitter, low phase noise clock generation |
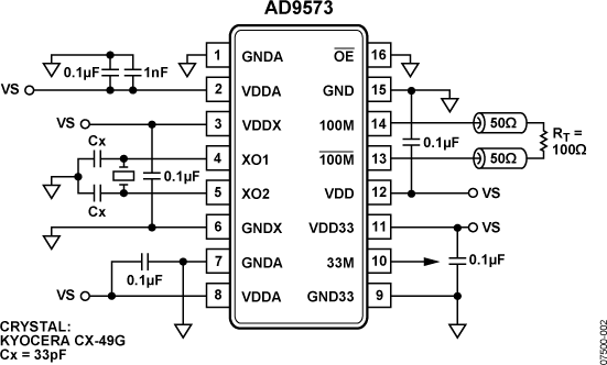
AD9573PCI-Express Clock Generator IC, PLL Core, Dividers, Two Outputs | Application Specific Clock/Timing | 1 | Active | The AD9573 provides a highly integrated, dual output clock generator function including an on-chip PLL core that is optimized for PCI-e applications. The integer-N PLL design is based on the Analog Devices, Inc., proven portfolio of high performance, low jitter frequency synthesizers to maximize line card performance. Other applications with demanding phase noise and jitter requirements also benefit from this part.The PLL section consists of a low noise phase frequency detector (PFD), a precision charge pump, a low phase noise voltage controlled oscillator (VCO), and a preprogrammed feedback divider and output divider.By connecting an external 25 MHz crystal, output frequencies of 100 MHz and 33.33 MHz can be locked to the input reference. The output divider and feedback divider ratios are prepro-grammed for the required output rates. No external loop filter components are required, thus conserving valuable design time and board space.The AD9573 is available in a 16-lead 4.4 mm × 5.0 mm TSSOP and can be operated from a single 3.3 V supply. The temperature range is −40°C to +85°C.ApplicationsLine cards, switches, and routersCPU/PCIe applicationsLow jitter, low phase noise clock generation |
AD9574Ethernet/Gigabit Ethernet Clock Generator | Integrated Circuits (ICs) | 1 | Active | The AD9574 provides a multiple output clock generator function comprising a dedicated phase-locked loop (PLL) core optimized for Ethernet and gigabit Ethernet line card applications. The integer-N PLL design is based on the Analog Devices, Inc., proven portfolio of high performance, low jitter frequency synthesizers to maximize network performance. The AD9574 also benefits other applications requiring low phase noise and jitter performance.Configuring the AD9574 for a particular application requires only the connection of external pull-up or pull-down resistors to the appropriate pin program reader pins (PPRx). These pins provide control of the internal dividers for establishing the desired frequency translations, clock output functionality, and input reference functionality. Connecting an external 19.44 MHz or 25 MHz oscillator to one or both of the REF0_P/REF0_N or REF1_P/REF1_N reference inputs results in a set of output frequencies prescribed by the PPRx pins. Connecting a stable clock source (8 kHz/10 MHz/19.44 MHz/25 MHz/38.88 MHz) to the monitor clock input enables the optional monitor circuit providing quality of service (QoS) status for REF0 or REF1.The PLL section consists of a low noise phase frequency detector (PFD), a precision charge pump (CP), a partially integrated loop filter (LF), a low phase noise voltage controlled oscillator (VCO), and feedback and output dividers. The divider values depend on the PPRx pins. The integrated loop filter requires only a single external capacitor connected to the LF pin.The AD9574 is packaged in a 48-lead 7 mm × 7 mm LFCSP, requiring only a single 3.3 V supply. The operating temperature range is −40°C to +85°C.ApplicationsEthernet line cards, switches, and routersSATA and PCI expressLow jitter, low phase noise clock generation |
AD9575Network Clock Generator, Two Outputs | Integrated Circuits (ICs) | 2 | Active | The AD9575 provides a highly integrated, dual output clock generator function including an on-chip PLL core that is optimized for network clocking. The integer-N PLL design is based on the Analog Devices, Inc., proven portfolio of high performance, low jitter frequency synthesizers to maximize line card performance. Other applications with demanding phase noise and jitter requirements also benefit from this part.The PLL section consists of a low noise phase frequency detector (PFD), a precision charge pump, a low phase noise voltage controlled oscillator (VCO), and pin selectable feedback and output dividers.By connecting an external crystal, popular network output frequencies can be locked to the input reference. The output divider and feedback divider ratios are pin programmable for the required output rates. No external loop filter components are required, thus conserving valuable design time and board space.The AD9575 is available in a 16-lead, 4.4 mm × 5.0 mm TSSOP and can be operated from a single 3.3 V supply. The temperature range is −40°C to +85°C.APPLICATIONSGbE/FC/SONET line cards, switches, and routersCPU/PCI-E applicationsLow jitter, low phase noise clock generation |
| Evaluation and Demonstration Boards and Kits | 1 | Active | ||
AD9577Clock Generator with Dual PLLs, Spread Spectrum, and Margining | Integrated Circuits (ICs) | 2 | Active | The AD9577 provides a multioutput clock generator function, along with two on-chip phase-locked loop cores, PLL1 and PLL2, optimized for network clocking applications. The PLL designs are based on the Analog Devices, Inc., proven portfolio of high performance, low jitter frequency synthesizers to maximize network performance. The PLLs have I2C programmable output frequencies and formats. The fractional-N PLL can support spread spectrum clocking for reduced EMI radiated peak power. Both PLLs can support frequency margining. Other applications with demanding phase noise and jitter requirements can benefit from this part.The first integer-N PLL section (PLL1) consists of a low noise phase frequency detector (PFD), a precision charge pump (CP), a low phase noise voltage controlled oscillator (VCO), a programmable feedback divider, and two independently programmable output dividers. By connecting an external crystal or applying a reference clock to the REFCLK pin, frequencies of up to 637.5 MHz can be synchronized to the input reference. Each output divider and feedback divider ratio is I2C programmed for the required output rates.A second fractional-N PLL (PLL2) with a programmable modulus allows VCO frequencies that are fractional multiples of the reference frequency to be synthesized. Each output divider and feedback divider ratio can be programmed for the required output rates, up to 637.5 MHz. This fractional-N PLL can also operate in integer-N mode for the lowest jitter.Up to four differential output clock signals can be configured as either LVPECL or LVDS signaling formats. Alternatively, the outputs can be configured for up to eight CMOS outputs. Combinations of these formats are supported. No external loop filter components are required, thus conserving valuable design time and board space. The AD9577 is available in a 40-lead, 6 mm × 6 mm LFCSP package and can operate from a single 3.3 V supply. The operating temperature range is −40°C to +85°C.ApplicationsLow jitter, low phase noise multioutput clock generator for data communications applications including Ethernet, Fibre Channel, SONET, SDH, PCI-e, SATA, PTN, OTN, ADC/DAC, and digital videoSpread spectrum clocking |
AD960010-Bit, 105 MSPS/125 MSPS/150 MSPS, 1.8 V Dual Analog-to-Digital Converter | Data Acquisition | 2 | Active | The AD9600 is a dual, 10-bit, 105 MSPS/125 MSPS/150 MSPS ADC. It is designed to support communications applications where low cost, small size, and versatility are desired.The dual ADC core features a multistage, differential pipelined architecture with integrated output error correction logic. Each ADC features wide bandwidth, differential sample-and-hold analog input amplifiers supporting a variety of user-selectable input ranges. An integrated voltage reference eases design considerations. A duty cycle stabilizer is provided to compensate for variations in the ADC clock duty cycle, allowing the converters to maintain excellent performance.The AD9600 has several functions that simplify the automated gain control (AGC) function in a communications receiver. For example, the fast detect feature allows fast overrange detection by outputting four bits of input level information with very short latency.In addition, the programmable threshold detector allows monitoring the amplitude of the incoming signal with short latency, using the four fast detect bits of the ADC. If the input signal level exceeds the programmable threshold, the fine upper threshold indicator goes high. Because this threshold is set from the four MSBs, the user can quickly adjust the system gain to avoid an overrange condition.Another AGC-related function of the AD9600 is the signal monitor. This block allows the user to monitor the composite magnitude of the incoming signal, which aids in setting the gain to optimize the dynamic range of the overall system.The ADC output data can be routed directly to the two external 10-bit output ports. These outputs can be set from 1.8 V to 3.3 V CMOS or 1.8 V LVDS. In addition, flexible power-down options allow significant power savings.Product HighlightsIntegrated dual, 10-bit, 150 MSPS/125 MSPS/105 MSPS ADC.Fast overrange detect and signal monitor with serial output.Signal monitor block with dedicated serial output mode.Proprietary differential input maintains excellent SNR performance for input frequencies up to 450 MHz.The AD9600 operates from a single 1.8 V supply and features a separate digital output driver supply to accommodate 1.8 V to 3.3 V logic families.A standard serial port interface supports various product features and functions, such as data formatting (offset binary, twos complement, or gray coding), enabling the clock DCS, power-down mode, and voltage reference mode.The AD9600 is pin compatible with theAD9627-11,AD9627, andAD9640, allowing a simple migration from 10 bits to 11 bits, 12 bits, or 14 bits.ApplicationsPoint-to-point radio receivers (GPSK, QAM)Diversity radio systemsI/Q demodulation systemsSmart antenna systemsDigital predistortionGeneral-purpose software radiosBroadband data applicationsData acquisitionNondestructive testing |
| Part | Category | Description |
|---|---|---|
Analog Devices ADM6713RAKSZ-REELObsolete | Integrated Circuits (ICs) | IC SUPERVISOR 1 CHANNEL SC70-4 |
Analog Devices | RF and Wireless | RF AMP SINGLE GENERAL PURPOSE RF AMPLIFIER 20GHZ 3.6V 22-PIN DIE TRAY |
Analog Devices | Integrated Circuits (ICs) | LOW NOISE, SWITCHED CAPACITOR REGULATED VOLTAGE INVERTERS |
Analog Devices | Integrated Circuits (ICs) | QUAD 16-BIT/12-BIT ±10V VOUTSOFTSPAN DACS WITH 10PPM/°C MAX REFERENCE |
Analog Devices | Integrated Circuits (ICs) | SERIAL 14-BIT, 3.5MSPS SAMPLING ADC WITH BIPOLAR INPUTS |
Analog Devices | Integrated Circuits (ICs) | ISOSPI ISOLATED COMMUNICATIONS INTERFACE |
Analog Devices | Integrated Circuits (ICs) | 4.5A, 500KHZ STEP-DOWN SWITCHING REGULATOR |
Analog Devices | Integrated Circuits (ICs) | 300 MA, LOW QUIESCENT CURRENT, ADJUSTABLE OUTPUT, CMOS LINEAR REGULATOR |
Analog Devices AD767KNObsolete | Integrated Circuits (ICs) | IC DAC 12BIT V-OUT 24DIP |
Analog Devices | Integrated Circuits (ICs) | QUAD 12-/10-/8-BIT RAIL-TO-RAIL DACS WITH 10PPM/°C REFERENCE |