A
Analog Devices
| Series | Category | # Parts | Status | Description |
|---|---|---|---|---|
| Part | Spec A | Spec B | Spec C | Spec D | Description |
|---|---|---|---|---|---|
| Series | Category | # Parts | Status | Description |
|---|---|---|---|---|
| Part | Spec A | Spec B | Spec C | Spec D | Description |
|---|---|---|---|---|---|
| Series | Category | # Parts | Status | Description |
|---|---|---|---|---|
AD94848-Bit, 500 MSPS, 1.8 V Analog-to-Digital Converter | Analog to Digital Converters (ADCs) Evaluation Boards | 2 | Active | The AD9484 is an 8-bit, monolithic, sampling analog-to-digital converter (ADC) optimized for high performance, low power, and ease of use. The part operates at up to a 500 MSPS conversion rate and is optimized for outstanding dynamic performance in wideband carrier and broadband systems. All necessary functions, including a sample-and-hold and voltage reference, are included on the chip to provide a complete signal conversion solution. The VREF pin can be used to monitor the internal reference or provide an external voltage reference (external reference mode must be enabled through the SPI port).The ADC requires a 1.8 V analog voltage supply and a differential clock for full performance operation. The digital outputs are LVDS (ANSI-644) compatible and support twos complement, offset binary format, or Gray code. A data clock output is available for proper output data timing.Fabricated on an advanced BiCMOS process, the AD9484 is available in a 56-lead LFCSP, and is specified over the industrial temperature range (−40°C to +85°C). This product is protected under U.S. and international patents.PRODUCT HIGHLIGHTSHigh Performance.Maintains 47 dBFS SNR at 500 MSPS with a 250 MHz input.Ease of Use.LVDS output data and output clock signal allow interface to current FPGA technology. The on-chip reference and sample and hold provide flexibility in system design. Use of a single 1.8 V supply simplifies system power supply design.Serial Port Control.Standard serial port interface supports various product functions, such as data formatting, disabling the clock duty cycle stabilizer, power down, gain adjust, and output test pattern generation.APPLICATIONSWireless and wired broadband communicationsCable reverse pathCommunications test equipmentLow cost digital oscilloscopesSatellite subsystemsPower amplifier linearization |
AD95081.65 GHz Clock Fanout Buffer with Output Dividers and Delay Adjust | Clock Buffers, Drivers | 3 | Active | The AD9508 provides clock fanout capability in a design that emphasizes low jitter to maximize system performance. This device benefits applications like clocking data converters with demanding phase noise and low jitter requirements.There are four independent differential clock outputs, each with various types of logic levels available. Available logic types include LVDS (1.65 GHz), HSTL (1.65 GHz), and 1.8 V CMOS (250 MHz). In 1.8 V CMOS output mode, the differential output becomes two CMOS single-ended signals. The CMOS outputs are 1.8 V logic levels, regardless of the operating supply voltage.Each output has a programmable divider that can be bypassed or be set to divide by any integer up to 1024. In addition, the AD9508 supports a coarse output phase adjustment between the outputs.The device can also be pin programmed for various fixed configurations at power-up without the need for SPI or I2C programming.The AD9508 is available in a 24-lead LFCSP and operates from a either a single 2.5 V or 3.3 V supply. The temperature range is −40°C to +85°C.ApplicationsLow jitter, low phase noise clock distributionClocking high speed ADCs, DACs, DDSs, DDCs, DUCs, MxFEsHigh performance wireless transceiversHigh performance instrumentationBroadband infrastructure |
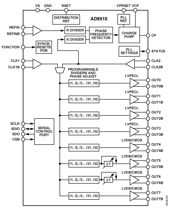
AD95101.2 GHz Clock Distribution IC, PLL Core, Dividers, Delay Adjust, Eight Outputs | Development Boards, Kits, Programmers | 3 | Active | The AD9510 provides a multi-output clock distribution function along with an on-chip phase-locked loop (PLL) core. The design emphasizes low jitter and phase noise to maximize data converter performance. Other applications with demanding phase noise and jitter requirements also benefit from this device.The PLL section consists of a programmable reference divider (R); a low noise, phase frequency detector (PFD); a precision charge pump (CP); and a programmable feedback divider (N). By connecting an external voltage-controlled crystal oscillator (VCXO) or voltage-controlled oscillator (VCO) to the CLK2 and CLK2B pins, frequencies of up to 1.6 GHz can be synchronized to the input reference.There are eight independent clock outputs. Four outputs are low voltage positive emitter-coupled logic (LVPECL) at 1.2 GHz, and four are selectable as either LVDS (800 MHz) or CMOS (250 MHz) levels.Each output has a programmable divider that can be bypassed or set to divide by any integer up to 32. The phase of one clock output relative to another clock output can be varied by means of a divider phase select function that serves as a coarse timing adjustment. Two of the LVDS/CMOS outputs feature programmable delay elements with full-scale ranges up to 8 ns of delay. This fine tuning delay block has 5-bit resolution, giving 25 possible delays from which to choose for each full-scale setting (Register 0x36 and Register 0x3A = 00000b to 11000b).The AD9510 is ideally suited for data converter clocking applications where maximum converter performance is achieved by encode signals with subpicosecond jitter.The AD9510 is available in a 64-lead LFCSP and can be operated from a single 3.3 V supply. An external VCO, which requires an extended voltage range, can be accommodated by connecting the charge pump supply (VCP) to 5.5 V. The temperature range is −40°C to +85°C.ApplicationsLow jitter, low phase noise clock distributionClocking high speed ADCs, DACs, DDSs, DDCs, DUCs, and mixed-signal front ends (MxFEs)High performance wireless transceiversHigh performance instrumentationBroadband infrastructure |
AD95121.2 GHzClock Distribution IC, Two 1.6 GHzInputs, Dividers, Delay Adjust, Five Outputs | Development Boards, Kits, Programmers | 3 | Active | The AD9512 provides a multi-output clock distribution function for input signals up to 1.6 GHz. The design emphasizes low jitter and low phase noise in order to maximize data converter clocking performance.Three independent LVPECL and two LVDS clock outputs operate to 1.2 GHz and 800 MHz respectively. Optional CMOS clock outputs available to 250 MHz. Each output has a programmable divider, which may be bypassed or set to divide by any integer up to 32.Each divider allows the user to change the phase of one clock output relative to another clock output. This phase select functions as a coarse timing adjustment. One output also features a programmable delay element with a user-selected, fullscale range to 10 ns. This fine tuning delay block is programmed with a 5-bit word, which gives the user 32 possible delays from which to choose.The AD9512 is ideally suited for data converter clocking applications where maximum converter performance is achieved with sub-picosecond jitter encode signals.The AD9512 is available in a 48-lead LFCSP and is specified from -40°C to +85°C. The part may be run from a single 3.3 V supply.ApplicationsLow jitter, low phase noise clock distributionClocking high speed ADCs, DACs, DDS, DDC, DUC, MxFE™ ConvertersWireless infrastructure transceiversHigh performance instrumentationBroadband infrastructure |
AD9513800 MHzClock Distribution IC, Dividers, Delay Adjust, Three Outputs | Development Boards, Kits, Programmers | 2 | Active | The AD9513 features a three-output clock distribution IC in a design that emphasizes low jitter and phase noise to maximize data converter performance. Other applications with demanding phase noise and jitter requirements also benefit from this part.There are three independent clock outputs that can be set to either LVDS or CMOS levels. These outputs operate to 800 MHz in LVDS mode and to 250 MHz in CMOS mode.Each output has a programmable divider that can be set to divide by a selected set of integers ranging from 1 to 32. The phase of one clock output relative to the other clock output can be set by means of a divider phase select function that serves as a coarse timing adjustment.One of the outputs features a delay element with three selectable full-scale delay values (1.5 ns, 5 ns, and 10 ns), each with 16 steps of fine adjustment.The AD9513 does not require an external controller for operation or setup. The device is programmed by means of 11 pins (S0 to S10) using 4-level logic. The programming pins are internally biased to ⅓ VS. The VREF pin provides a level of ⅔ VS. VS(3.3 V) and GND (0 V) provide the other two logic levels.The AD9513 is ideally suited for data converter clocking applications where maximum converter performance is achieved by encode signals with subpicosecond jitter.The AD9513 is available in a 32-lead LFCSP and operates from a single 3.3 V supply. The temperature range is −40°C to +85°C.APPLICATIONSLow jitter, low phase noise clock distributionClocking high speed ADCs, DACs, DDSs, DDCs, DUCs, MxFEsHigh performance wireless transceiversHigh performance instrumentationBroadband infrastructureATE |
| Clock/Timing | 2 | Active | ||
| Clock/Timing | 2 | Active | ||
AD9516-514-Output Clock Generator with Integrated 2.0 GHzVCO | Evaluation and Demonstration Boards and Kits | 8 | Active | The AD9516-5 provides a multi-output clock distribution function with subpicosecond jitter performance, along with an on-chip PLL that can be used with an external VCO/VCXO of up to 2.4 GHz.The AD9516-5 emphasizes low jitter and phase noise to maximize data converter performance, and it can benefit other applications with demanding phase noise and jitter requirements.The AD9516-5 features six LVPECL outputs (in three pairs) and four LVDS outputs (in two pairs). Each LVDS output can be reconfigured as two CMOS outputs. The LVPECL outputs operate to 1.6 GHz, the LVDS outputs operate to 800 MHz, and the CMOS outputs operate to 250 MHz.Each pair of outputs has dividers that allow both the divide ratio and coarse delay (or phase) to be set. The range of division for the LVPECL outputs is 1 to 32. The LVDS/CMOS outputs allow a range of divisions up to a maximum of 1024.The AD9516-5 is available in a 64-lead LFCSP and can be operated from a single 3.3 V supply. An external VCO, which requires an extended voltage range, can be accommodated by connecting the charge pump supply (VCP) to 5.5 V. A separate LVPECL power supply can be from 2.375 V to 3.6 V (nominal).The AD9516-5 is specified for operation over the industrial range of −40°C to +85°C.For applications requiring an integrated EEPROM, or needing additional outputs, theAD9520-5andAD9522-5are available.APPLICATIONSLow jitter, low phase noise clock distribution10/40/100 Gb/sec networking line cards, including SONET, Synchronous Ethernet, OTU2/3/4Forward error correction (G.710)Clocking high speed ADCs, DACs, DDSs, DDCs, DUCs, MxFEsHigh performance wireless transceiversATE and high performance instrumentation |
AD9517-112-Output Clock Generator with Integrated 2.5 GHzVCO | Development Boards, Kits, Programmers | 9 | Active | The AD9517-11provides a multi-output clock distribution function with subpicosecond jitter performance, along with an on-chip PLL and VCO. The on-chip VCO tunes from 2.30 GHz to 2.65 GHz. Optionally, an external VCO/VCXO of up to 2.4 GHz can be used.The AD9517-1 emphasizes low jitter and phase noise to maximize data converter performance, and it can benefit other applications with demanding phase noise and jitter requirements.The AD9517-1 features four LVPECL outputs (in two pairs) and four LVDS outputs (in two pairs). Each LVDS output can be reconfigured as two CMOS outputs. The LVPECL outputs operate to 1.6 GHz, the LVDS outputs operate to 800 MHz, and the CMOS outputs operate to 250 MHz.For applications that require additional outputs, a crystal reference input, zero-delay, or EEPROM for automatic configuration at startup, the AD9520 and AD9522 are available. In addition, the AD9516 and AD9518 are similar to the AD9517 but have a different combination of outputs.Each pair of outputs has dividers that allow both the divide ratio and coarse delay (or phase) to be set. The range of division for the LVPECL outputs is 1 to 32. The LVDS/CMOS outputs allow a range of divisions up to a maximum of 1024.The AD9517-1 is available in a 48-lead LFCSP and can be operated from a single 3.3 V supply. An external VCO, which requires an extended voltage range, can be accommodated by connecting the charge pump supply (VCP) to 5 V. A separate LVPECL power supply can be from 2.5 V to 3.3 V (nominal).The AD9517-1 is specified for operation over the industrial range of −40°C to +85°C.ApplicationsLow jitter, low phase noise clock distribution10/40/100 Gb/sec networking line cards, including SONET, Synchronous Ethernet, OTU2/3/4Forward error correction (G.710)Clocking high speed ADCs, DACs, DDSs, DDCs, DUCs, MxFEsHigh performance wireless transceiversATE and high performance instrumentation1AD9517 is used throughout the data sheet to refer to all the members of the AD9517 family. However, when AD9517-1 is used, it is refers to that specific member of the AD9517 family. |
AD9518-26-Output Clock Generator with Integrated 2.2 GHz VCO | Evaluation Boards | 10 | Active | The AD9518-21The AD9518-21 provides a multi-output clock distribution function with subpicosecond jitter performance, along with an on-chip PLL and VCO. The on-chip VCO tunes from 2.05 GHz to 2.33 GHz. Optionally, an external VCO/VCXO of up to 2.4 GHz can be used.The AD9518-2 emphasizes low jitter and phase noise to maximize data converter performance, and it can benefit other applications with demanding phase noise and jitter requirements.The AD9518-2 features six LVPECL outputs (in three pairs). The LVPECL outputs operate to 1.6 GHz.For applications that require additional outputs, a crystal reference input, zero-delay, or EEPROM for automatic configuration at startup, theAD9520andAD9522are available.In addition, theAD9516andAD9517are similar to the AD9518 but have a different combination of outputs.Each pair of outputs has dividers that allow both the divide ratio and coarse delay (or phase) to be set. The range of division for the LVPECL outputs is 1 to 32.The AD9518-2 is available in a 48-lead LFCSP and can be operated from a single 3.3 V supply. An external VCO, which requires an extended voltage range, can be accommodated by connecting the charge pump supply (VCP) to 5 V. A separate LVPECL power supply can be from 2.5 V to 3.3 V (nominal).The AD9518-2 is specified for operation over the industrial range of −40°C to +85°C.APPLICATIONSLow jitter, low phase noise clock distribution10/40/100 Gb/sec networking line cards, including SONET, Synchronous Ethernet, OTU2/3/4Forward error correction (G.710)Clocking high speed ADCs, DACs, DDSs, DDCs, DUCs, MxFEsHigh performance wireless transceiversATE and high performance instrumentation1AD9518 is used throughout the data sheet to refer to all the members of the AD9518 family. However, when AD9518-2 is used, it refers to that specific member of the AD9518 family. |
| Part | Category | Description |
|---|---|---|
Analog Devices ADM6713RAKSZ-REELObsolete | Integrated Circuits (ICs) | IC SUPERVISOR 1 CHANNEL SC70-4 |
Analog Devices | RF and Wireless | RF AMP SINGLE GENERAL PURPOSE RF AMPLIFIER 20GHZ 3.6V 22-PIN DIE TRAY |
Analog Devices | Integrated Circuits (ICs) | LOW NOISE, SWITCHED CAPACITOR REGULATED VOLTAGE INVERTERS |
Analog Devices | Integrated Circuits (ICs) | QUAD 16-BIT/12-BIT ±10V VOUTSOFTSPAN DACS WITH 10PPM/°C MAX REFERENCE |
Analog Devices | Integrated Circuits (ICs) | SERIAL 14-BIT, 3.5MSPS SAMPLING ADC WITH BIPOLAR INPUTS |
Analog Devices | Integrated Circuits (ICs) | ISOSPI ISOLATED COMMUNICATIONS INTERFACE |
Analog Devices | Integrated Circuits (ICs) | 4.5A, 500KHZ STEP-DOWN SWITCHING REGULATOR |
Analog Devices | Integrated Circuits (ICs) | 300 MA, LOW QUIESCENT CURRENT, ADJUSTABLE OUTPUT, CMOS LINEAR REGULATOR |
Analog Devices AD767KNObsolete | Integrated Circuits (ICs) | IC DAC 12BIT V-OUT 24DIP |
Analog Devices | Integrated Circuits (ICs) | QUAD 12-/10-/8-BIT RAIL-TO-RAIL DACS WITH 10PPM/°C REFERENCE |