AD921410-Bit, 65 MSPS/80 MSPS/105 MSPS 3 V Analog-to-Digital Converter | Analog to Digital Converters (ADC) | 4 | Active | The AD9214 is a 10-bit monolithic sampling analog-to-digital converter (ADC) with an on-chip track-and-hold circuit, and is optimized for low cost, low power, small size, and ease of use. The product operates up to 105 MSPS conversion rate with outstanding dynamic performance over its full operating range.The ADC requires only a single 3.3 V (2.7 V to 3.6 V) power supply and an encode clock for full performance operation. No external reference or driver components are required for many applications. The digital outputs are TTL/CMOS compatible and a separate output power supply pin supports interfacing with 3.3 V or 2.5 V logic.The clock input is TTL/CMOS compatible. In the power-down state, the power is reduced to 30 mW. A gain option allows support for either 1 V p-p or 2 V p-p analog signal input swing.Fabricated on an advanced CMOS process, the AD9214 is available in a 28-lead surface-mount plastic package (28-SSOP) specified over the industrial temperature range −40°C to +85°C).APPLICATIONSBattery-powered instrumentsHand-held scopemetersLow-cost digital oscilloscopesUltrasound equipmentCable reverse pathBroadband wirelessResidential power line networksPRODUCT HIGHLIGHTSHigh Performance.Outstanding ac performance from 65 MSPS to 105 MSPS. SNRgreater than 55 dB typical and as high as 58 dB.Low Power.The AD9214 at 285 mW consumes a fraction of the poweravailable in existing high-speed monolithic solutions. In sleepmode, power is reduced to 30 mW.Single Supply.The AD9214 uses a single 3 V supply, simplifying system powersupply design. It also features a separate digital output driversupply line to accommodate 2.5 V logic families.Small Package.The AD9214 is packaged in a small 28-lead surface-mountplastic package (28-SSOP). |
| Data Acquisition | 9 | Active | |
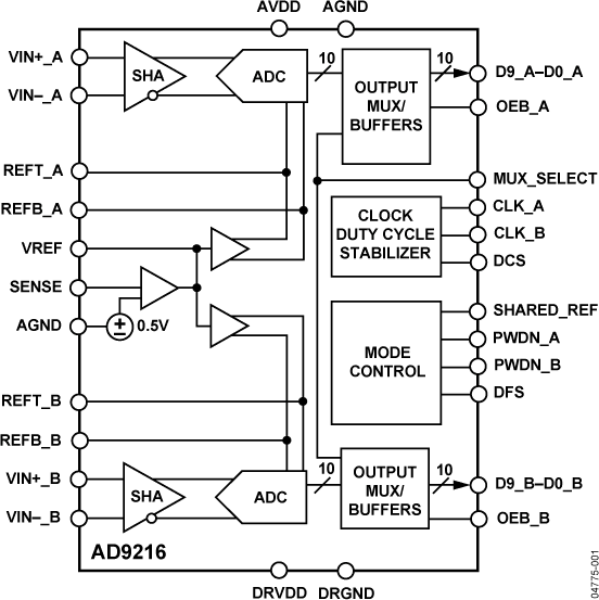
AD921610-Bit, 65/80/105 MSPS Dual A/D Converter | Analog to Digital Converters (ADC) | 3 | Active | The AD9216 is a dual, 3 V, 10-bit, 65/80/105 MSPS analog-to-digital converter. It features dual high performance sample and hold amplifiers and an integrated voltage reference. The AD9216 uses a multistage differential pipelined architecture with output error correction logic to provide 10-bit accuracy and guarantee no missing codes over the full operating temperature range at up to 105 MSPS data rates. The wide bandwidth, differential SHA allows for a variety of user selectable input ranges and offsets including single-ended applications. It is suitable for various applications including multiplexed systems that switch full-scale voltage levels in successive channels and for sampling inputs at frequencies well beyond the Nyquist rate.Dual single-ended clock inputs are used to control all internal conversion cycles. A duty cycle stabilizer is available on the AD9216-65 and can compensate for wide variations in the clock duty cycle, allowing the converters to maintain excellent performance. The digital output data is presented in either straight binary or twos complement format. Out-of-range signals indicate an overflow condition, which can be used with the most significant bit to determine low or high overflow.Fabricated on an advanced CMOS process, the AD9216 is available in a space saving 64-lead LFCSP (9x9) and is specified over the industrial temperature range (-40°C to +85°C).APPLICATIONSUltrasound EquipmentIF Sampling in Communications Receivers: 3G, Radio Point-to-Point, LMDS, MMDSBattery-Powered InstrumentsHand-Held ScopemetersLow Cost Digital Oscilloscopes |
| Analog to Digital Converters (ADC) | 8 | Active | |
| Analog to Digital Converters (ADC) | 2 | Active | |
| Data Acquisition | 5 | Active | |
AD9221Complete 12-Bit 1.25 MSPS Monolithic A/D Converter | Data Acquisition | 4 | Active | The AD9221,AD9223, andAD9220are a generation of high performance, single supply 12-bit analog-to-digital converters. Each device exhibits true 12-bit linearity and temperature drift performance as well as 11.5 bit or better ac performance. The AD9221 / AD9223 / AD9220 share the same interface options, package, and pinout. Thus, the product family provides an upward or downward component selection path based on performance, sample rate and power. The devices differ with respect to their specified sampling rate and power consumption which is reflected in their dynamic performance over frequency.The AD9221 / AD9223 / AD9220 combine a low cost, high speed single-CMOS process and a novel architecture to achieve the resolution and speed of existing hybrid and monolithic implementations at a fraction of the power consumption and cost. Each device is a complete, monolithic ADC with an on-chip, high performance, low noise sample-and-hold amplifier and programmable voltage reference. An external reference can also be chosen to suit the dc accuracy and temperature drift requirements of the application. The devices use a multistage differential pipelined architecture with digital output error correction logic to provide 12-bit accuracy at the specified data rates and to guarantee no missing codes over the full operating temperature range.The input of the AD9221 / AD9223 / AD9220 is highly flexible, allowing for easy interfacing to imaging, communications, medical, and data-acquisition systems. A truly differential input structure allows for both single-ended and differential input sample-interfaces of varying input spans. The sample-and-hold (SHA) amplifier is equally suited for both multiplexed systems that switch full-scale voltage levels in successive channels as well as sampling single-channel inputs at frequencies up to and beyond the Nyquist rate. Also, the AD9221 / AD9223 / AD9220 is well suited for communication systems employing IF Down Conversion since the SHA in the differential input mode can achieve excellent dynamic performance far beyond its specified Nyquist frequency.A single clock input is used to control all internal conversion The digital output data is presented in straight binary format. An out-of-range (OTR) signal indicates an flow condition which can be used with the most significant bit to determine low or high overflow.PRODUCT HIGHLIGHTSThe AD9221 / AD9223 / AD9220 family offers a complete single-chip sampling 12-bit, analog-to-digital conversion function in pin compatible 28-lead SOIC and SSOP packages.Flexible Sampling Rates—The AD9221, AD9223, and AD9220 offer sampling rates of 1.5 MSPS, 3.0 MSPS, and 10.0 MSPS, respectively.Low Power and Single Supply—The AD9221, AD9223, and AD9220 consume only 59 mW, 100 mW, and 250 mW, respectively, on a single 5 V power supply.Excellent DC Performance Over Temperature—The AD9221/ AD9223/AD9220 provide 12-bit linearity and temperature drift performance.Excellent AC Performance and Low Noise—The AD9221/ AD9223/AD9220 provide better than 11.3 ENOB performance and have an input referred noise of 0.09 LSB rms.Flexible Analog Input Range—The versatile on-board sample and-hold (SHA) can be configured for either single-ended or differential inputs of varying input spans. |
AD9222Octal, 12-Bit, 40/50/65 MSPS Serial LVDS 1.8 V A/D Converter | Analog to Digital Converters (ADC) | 1 | Obsolete | The AD9222 is an octal, 12-bit, 40/50/65 MSPS analog-to-digital converter (ADC) with an on-chip sample-and-hold circuit designed for low cost, low power, small size, and ease of use. The product operates at a conversion rate of up to 65 MSPS and is optimized for outstanding dynamic performance and low power in applications where a small package size is critical.The ADC requires a single 1.8 V power supply and LVPECL-/ CMOS-/LVDS-compatible sample rate clock for full performance operation. No external reference or driver components are required for many applications.The ADC automatically multiplies the sample rate clock for the appropriate LVDS serial data rate. A data clock output (DCO) for capturing data on the output and a frame clock output (FCO) for signaling a new output byte are provided. Individual-channel power-down is supported and typically consumes less than 2 mW when all channels are disabled.The ADC contains several features designed to maximize flexibility and minimize system cost, such as programmable clock and data alignment and programmable digital test pattern generation. The available digital test patterns include built-in deterministic and pseudorandom patterns, along with custom user-defined test patterns entered via the serial port interface (SPI).The AD9222 is available in an RoHS compliant, 64-lead LFCSP. It is specified over the industrial temperature range of -40°C to +85°C.PRODUCT HIGHLIGHTSSmall Footprint. Eight ADCs are contained in a small, space-saving package.Low power of 114 mW/channel at 65 MSPS.Ease of Use. A data clock output (DCO) is provided that operates at frequencies of up to 390 MHz and supports double data rate (DDR) operation.User Flexibility. The SPI control offers a wide range of flexible features to meet specific system requirements.Pin-Compatible Family. This includes the AD9212 (10-bit) and AD9252 (14-bit).APPLICATIONSMedical imaging and nondestructive ultrasoundPortable ultrasound and digital beam-forming systemsQuadrature radio receiversDiversity radio receiversTape drivesOptical networkingTest equipment |
| Analog to Digital Converters (ADC) | 1 | Obsolete | |
AD922412-Bit 40 MSPS Monolithic A/D Converter | Analog to Digital Converters (ADC) | 1 | Active | The AD9224 is a monolithic, single supply 12-bit, 40MSPS Analog to Digital Converter with an on-chip, high performance sample-and-hold amplifier and voltage reference. The AD9224 uses a multi-stage differential pipelined architecture with output error correction logic to provide 12-bit accuracy at 40MSPS data rates and guarantees no missing codes over the full operating temperature range. |