A
Analog Devices Inc./Maxim Integrated
| Series | Category | # Parts | Status | Description |
|---|---|---|---|---|
| Part | Spec A | Spec B | Spec C | Spec D | Description |
|---|---|---|---|---|---|
| Series | Category | # Parts | Status | Description |
|---|---|---|---|---|
| Part | Spec A | Spec B | Spec C | Spec D | Description |
|---|---|---|---|---|---|
| Part | Category | Description |
|---|---|---|
Analog Devices Inc./Maxim Integrated LTC1879EGN#TRUnknown | Integrated Circuits (ICs) | IC REG BUCK ADJ 1.2A 16SSOP |
Analog Devices Inc./Maxim Integrated LTC2208CUP#TRUnknown | Integrated Circuits (ICs) | IC ADC 16BIT 130MSPS 64-QFN |
Analog Devices Inc./Maxim Integrated ADP2108ACBZ-1.1-R7Obsolete | Integrated Circuits (ICs) | IC REG BUCK 1.1V 600MA 5WLCSP |
Analog Devices Inc./Maxim Integrated EV1HMC832ALP6GObsolete | Development Boards Kits Programmers | EVAL BOARD FOR HMC832ALP6GE |
Analog Devices Inc./Maxim Integrated LTC488ISWUnknown | Integrated Circuits (ICs) | IC LINE RCVR RS485 QUAD 16-SOIC |
Analog Devices Inc./Maxim Integrated LTC6946IUFD-2Obsolete | Integrated Circuits (ICs) | IC CLK/FREQ SYNTH 28QFN |
Analog Devices Inc./Maxim Integrated MAX5556ESA+TObsolete | Integrated Circuits (ICs) | IC DAC/AUDIO 16BIT 50K 8SOIC |
Analog Devices Inc./Maxim Integrated EVAL-FLTR-LD-1RZUnknown | Unclassified | EVAL BRD FOR AD800 SERIES |
Analog Devices Inc./Maxim Integrated | Development Boards Kits Programmers | BOARD EVAL FOR AD9963 |
Analog Devices Inc./Maxim Integrated LTC1296CCSW#TRUnknown | Integrated Circuits (ICs) | IC DATA ACQ SYS 12BIT 5V 20SOIC |
| Series | Category | # Parts | Status | Description |
|---|---|---|---|---|
| Evaluation Boards | 9 | Active | ||
MAX77655Low IQSIMO PMIC with 4-Outputs Delivering up to 700mA Total Output Current | Power Management - Specialized | 4 | Active | The MAX77655 is a highly efficient, complete power supply for low-power, ultra-compact applications. It provides four programmable buck-boost switching regulator outputs using only one inductor. Operating from a single Li-ion battery, the MAX77655 delivers a total of 700mA output current (3.7VIN, 1.8VOUT) in less than 40mm2solution size.An integrated sequencer controls full startup while an I2C interface allows the MAX77655 to be dynamically configured and monitored.This device is part of the single-inductor multiple-output (SIMO) product family.ApplicationsTWS Bluetooth™ Headphones/HearablesFitness, Health, Activity Monitors, and Smart WatchesPortable DevicesSensors Nodes and Consumer Internet of Things (IoT) |
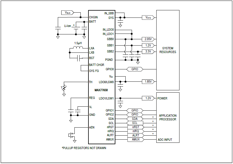
MAX77658Ultra-Low Power PMIC Featuring Single-Inductor, 3-Output Buck-Boost, 2-LDOs, Power-Path Charger, and Fuel Gauge for Small Li+ | Power Management - Specialized | 6 | Active | The MAX77658 provides highly-integrated battery charging and power supply solutions for low-power applications where size and efficiency are critical. The IC features a SIMO buck-boost regulator that provides three highly-efficient and independently programmable power rails from a single inductor to minimize total solution size. Two 150mA LDOs provide ripple rejection for audio and other noise-sensitive applications. The LDOs can also be configured as load switches to manage power consumption by disconnecting external blocks when not required. A highly-configurable linear charger supports a wide range of Li+ battery capacities and includes battery temperature monitoring for additional safety (JEITA). The fuel-gauge implements the Maxim ModelGauge™ m5 EZ algorithm with ultra-low power. The IC provides the best performance for batteries with 10mAhr to 1Ahr capacity.This device includes three GPIOs and an analog multiplexer that selects between several internal voltages and current signals to an external node for monitoring with an external ADC. A bidirectional I2C serial interface allows for configuring and checking the status of the devices. An internal on/off controller provides a controlled startup sequence for the regulators and provides supervisory functionality while they are on. Numerous factory programmable options allow the device to be tailored for many applications, enabling faster time to market.ApplicationsBluetooth Headphones, HearablesWireless SpeakersWearablesSafety and Security MonitorsSensor NodesInternet of Things (IoT) |
MAX77659SIMO PMIC with 300mA Switching Charger | Battery Chargers | 3 | Active | The MAX77659 provides highly-efficient integrated battery charging and power supply solutions for low-power applications where size and efficiency are critical. The IC features a dual-input SIMO buck-boost regulator that provides one charging rail and three independently programmable power rails from a single inductor to minimize total solution size. A 100mA LDO provides ripple rejection for audio and other noise-sensitive applications. The LDO can also be configured as a load switch to manage power consumption by disconnecting external blocks when not required. A highly-configurable switching charger supports a wide range of Li+ battery capacities and includes battery temperature monitoring for additional safety (JEITA).This device includes two GPIOs and an analog multiplexer that switches several internal voltages and current signals to an external node for monitoring with an external ADC. A bidirectional I2C serial interface allows for configuring and checking the status of the devices. An internal on/off controller provides a controlled startup sequence for the regulators and provides supervisory functionality while they are on. Numerous factory programmable options allow the device to be tailored for many applications, enabling faster time to market.ApplicationsTWS EarbudsBluetooth Headphones, HearablesSmart Wearables, Fitness Bands, and Medical WearablesHearing Aids |
| Integrated Circuits (ICs) | 1 | Obsolete | ||
| Voltage Regulators - DC DC Switching Regulators | 3 | Obsolete | ||
MAX77675Low IQSIMO PMIC with 0.5V to 5.5V Outputs Delivering Up to 700mA Total Output Current | Voltage Regulators - DC DC Switching Regulators | 3 | Active | The MAX77675 is a highly efficient, complete power supply for low-power, ultra-compact applications. It provides four programmable buck-boost switching outputs using only one inductor. Operating from a single lithium-ion or Li-ion battery, the MAX77675 delivers a total of 700mA output current (3.7VIN, 1.8VOUT) in less than 40mm2solution size.An integrated sequencer controls full startup while an I2C interface allows the MAX77675 to be dynamically configured and monitored.This device is part of the single-inductor multiple-output (SIMO) product family.ApplicationsTWS Bluetooth™ Headphones/HearablesFitness, Health, Activity Monitors, and Smart WatchesPortable DevicesSensor Nodes and Consumer Internet of Things or IoT |
| Integrated Circuits (ICs) | 3 | Active | ||
MAX776813-Output SIMO Buck-Boost Regulator with Power Sequencer and 3μA IQ | Power Management (PMIC) | 3 | Active | The MAX77680/MAX77681 is a 3-channel single-inductor multiple-output (SIMO) buck-boost regulator that regulates three independent rails using only 3µA of quiescent current (IQ). The SIMO improves battery life by replacing inefficient LDOs while being competitive in efficiency to traditional single-output bucks.The SIMO operates on a input supply between 2.7V and 5.5V. The outputs are independently programmable between 0.8V and 5.25V depending on ordering option. Each output is a buck-boost with glitchless transition between buck and boost operation. The SIMO can support >300mA loads (1.8VOUT, 3.7VIN).The device integrates a flexible power sequencer (FPS) to control power-up/down order of each output. The default output voltages and sequence can be programmed at the factory. An I2C serial interface is used to further configure the device.The MAX77680/MAX77681 is available in a 30-bump wafer-level package (WLP). Total solution size is only 15.5mm2. For a similar product with an LDO and battery charger, refer to the MAX77650 data sheet.ApplicationsAction Cameras, Wearable/Body CamerasHearables: Bluetooth Headphones and EarbudsLow-Power Internet of Things (IoT) GadgetsWearables: Fitness, Health, and Activity Monitors |
| Integrated Circuits (ICs) | 2 | Active | ||