A
Analog Devices Inc./Maxim Integrated
| Series | Category | # Parts | Status | Description |
|---|---|---|---|---|
| Part | Spec A | Spec B | Spec C | Spec D | Description |
|---|---|---|---|---|---|
| Series | Category | # Parts | Status | Description |
|---|---|---|---|---|
| Part | Spec A | Spec B | Spec C | Spec D | Description |
|---|---|---|---|---|---|
| Part | Category | Description |
|---|---|---|
Analog Devices Inc./Maxim Integrated LTC1879EGN#TRUnknown | Integrated Circuits (ICs) | IC REG BUCK ADJ 1.2A 16SSOP |
Analog Devices Inc./Maxim Integrated LTC2208CUP#TRUnknown | Integrated Circuits (ICs) | IC ADC 16BIT 130MSPS 64-QFN |
Analog Devices Inc./Maxim Integrated ADP2108ACBZ-1.1-R7Obsolete | Integrated Circuits (ICs) | IC REG BUCK 1.1V 600MA 5WLCSP |
Analog Devices Inc./Maxim Integrated EV1HMC832ALP6GObsolete | Development Boards Kits Programmers | EVAL BOARD FOR HMC832ALP6GE |
Analog Devices Inc./Maxim Integrated LTC488ISWUnknown | Integrated Circuits (ICs) | IC LINE RCVR RS485 QUAD 16-SOIC |
Analog Devices Inc./Maxim Integrated LTC6946IUFD-2Obsolete | Integrated Circuits (ICs) | IC CLK/FREQ SYNTH 28QFN |
Analog Devices Inc./Maxim Integrated MAX5556ESA+TObsolete | Integrated Circuits (ICs) | IC DAC/AUDIO 16BIT 50K 8SOIC |
Analog Devices Inc./Maxim Integrated EVAL-FLTR-LD-1RZUnknown | Unclassified | EVAL BRD FOR AD800 SERIES |
Analog Devices Inc./Maxim Integrated | Development Boards Kits Programmers | BOARD EVAL FOR AD9963 |
Analog Devices Inc./Maxim Integrated LTC1296CCSW#TRUnknown | Integrated Circuits (ICs) | IC DATA ACQ SYS 12BIT 5V 20SOIC |
| Series | Category | # Parts | Status | Description |
|---|---|---|---|---|
| Development Boards, Kits, Programmers | 7 | Active | ||
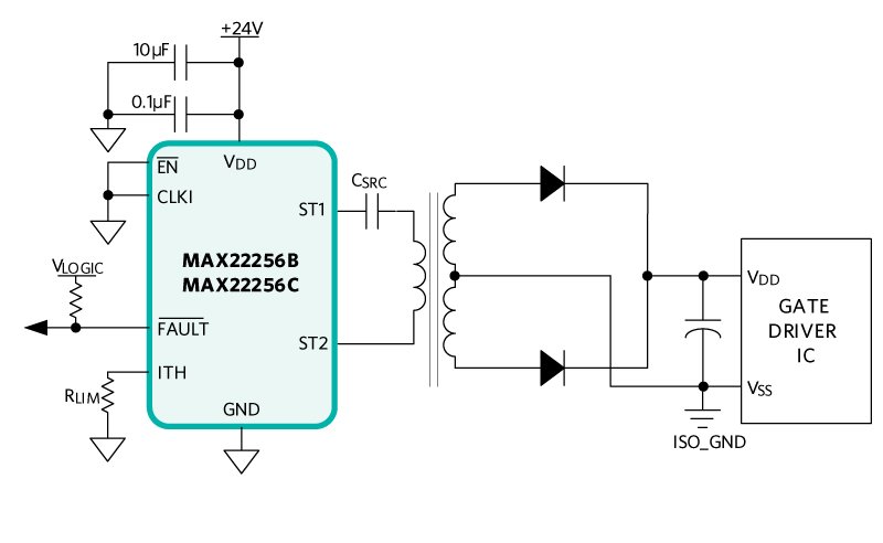
MAX22256Compact, 36V H-Bridge Transformer Driver for Isolated Supplies | Integrated Circuits (ICs) | 6 | Active | The MAX22256/MAX22258 integrated primary-side controllers and H-bridge drivers for isolated power-supply circuits feature a precision on-board oscillator, protection circuitry, and internal MOSFETs to provide up to 650mARMS of current to the primary winding of a transformer. These devices feature an internal 450kHz (typ) oscillator and can also be driven by an external clock to synchronize multiple devices and control EMI. An internal flip-flop stage guarantees a fixed 50% duty-cycle to prevent DC current flow in the transformer as long as the clock period is constant.The MAX22256/MAX22258 operate from a wide single-supply voltage range from 5V to 36V and include undervoltage lockout for controlled startup. Break-before-make switching is integrated to prevent cross-conduction of the H-bridge MOSFETs. A resistor-adjustable overcurrent limit allows primary-side limiting of load currents on the transformer’s secondary side and thermal shutdown circuitry provides additional protection against excessive power dissipation.The MAX22256A features a 30ns (typ) dead time for conventional H-bridge switching topologies. The MAX22256B/C feature a fixed dead time of 60ns (typ) and 100ns (typ), respectively, and are optimized for the zero-voltage switching of an LLC topology. The MAX22258 features a resistor-programmable dead time and a synchronized clock output (CLKO).ApplicationsIsolated Motor Drive Gate Power SupplyIsolated +24V PLC Field Supply |
MAX22258Compact, 36V H-Bridge Transformer Driver for Isolated Supplies | Development Boards, Kits, Programmers | 3 | Active | The MAX22256/MAX22258 integrated primary-side controllers and H-bridge drivers for isolated power-supply circuits feature a precision on-board oscillator, protection circuitry, and internal MOSFETs to provide up to 650mARMS of current to the primary winding of a transformer. These devices feature an internal 450kHz (typ) oscillator and can also be driven by an external clock to synchronize multiple devices and control EMI. An internal flip-flop stage guarantees a fixed 50% duty-cycle to prevent DC current flow in the transformer as long as the clock period is constant.The MAX22256/MAX22258 operate from a wide single-supply voltage range from 5V to 36V and include undervoltage lockout for controlled startup. Break-before-make switching is integrated to prevent cross-conduction of the H-bridge MOSFETs. A resistor-adjustable overcurrent limit allows primary-side limiting of load currents on the transformer’s secondary side and thermal shutdown circuitry provides additional protection against excessive power dissipation.The MAX22256A features a 30ns (typ) dead time for conventional H-bridge switching topologies. The MAX22256B/C feature a fixed dead time of 60ns (typ) and 100ns (typ), respectively, and are optimized for the zero-voltage switching of an LLC topology. The MAX22258 features a resistor-programmable dead time and a synchronized clock output (CLKO).ApplicationsIsolated Motor Drive Gate Power SupplyIsolated +24V PLC Field Supply |
MAX22288Home Bus System (HBS) Compatible Transceiver | Evaluation Boards | 3 | Active | The MAX22288 Home Bus System (HBS) compatible transceiver can be used in the Home Bus System, where data and power are passed on a single pair of wires while minimizing the need for external components.The MAX22288 provides robust communication by using dynamic cable termination that improves the signal quality with longer cables and higher data rates. The device data outputs AIO/BIO do not load the bus when the MAX22288 is not powered. The MAX22288 supports passing data with speed up to 200kbps.The MAX22288 features adjustable receiver thresholds and driver slew rates that allow the MAX22288 to be used in a wide variety of systems. Integrated protection ensures robust communication in harsh industrial environments.The MAX22288 is pin-to-pin compatible with the MAX22088, the Home Bus System (HBS) Compatible Transceiver with Active Inductor. The MAX22288 is recommended for use in an HBS system where an external power supply is typically available.The MAX22288 is specified for operation over the -40°C to +125° C temperature range and is available in a compact 24-pin 4mm x 4mm TQFN package.ApplicationsHVACBuilding ControllersIndustrial IoT |
MAX22290Reinforced, Fast, Low-Power, Two-Channel Digital Isolators | Digital Isolators | 2 | Active | The MAX22290/MAX22291 is a family of 2-channel reinforced, fast, low-power digital galvanic isolators using Maxim’s proprietary process technology. All devices feature reinforced isolation for a withstand voltage rating of 3kVRMSfor 60 seconds. Both automotive and general-purpose devices are rated for operation at ambient temperatures of -40°C to +125°C.Devices with /V suffix are AEC-Q100 qualified. See the Ordering Information table for all automotive grade part numbers.IndustrialIsolated SPIIsolated RS-232, RS-485/RS-422, CANFieldbus CommunicationsMotor DriveThese devices transfer digital signals between circuits with different power domains, using as little as 0.78mW per channel at 1Mbps (1.8V supply). The low-power feature reduces system dissipation, increases reliability, and enables compact designs.The devices are available with a maximum data rate of 25Mbps or 200Mbps, and with outputs that are either default high or default low. They feature low propagation delay and low clock jitter, which reduces system latency. Independent 1.71V to 5.5V supplies on each side of the isolator also make the devices suitable for use as level translators.The MAX22290 features two channels transferring data in the same direction. The two channels of the MAX22291 transfer data in opposite directions, and this makes the MAX22291 ideal for isolating the Tx and Rx lines of a transceiver.ApplicationsAutomotiveBattery Management Systems (BMS)ChargersHybrid Electric VehicleInverters |
MAX22291Reinforced, Fast, Low-Power, Two-Channel Digital Isolators | Digital Isolators | 4 | Active | The MAX22290/MAX22291 is a family of 2-channel reinforced, fast, low-power digital galvanic isolators using Maxim’s proprietary process technology. All devices feature reinforced isolation for a withstand voltage rating of 3kVRMSfor 60 seconds. Both automotive and general-purpose devices are rated for operation at ambient temperatures of -40°C to +125°C.Devices with /V suffix are AEC-Q100 qualified. See the Ordering Information table for all automotive grade part numbers.IndustrialIsolated SPIIsolated RS-232, RS-485/RS-422, CANFieldbus CommunicationsMotor DriveThese devices transfer digital signals between circuits with different power domains, using as little as 0.78mW per channel at 1Mbps (1.8V supply). The low-power feature reduces system dissipation, increases reliability, and enables compact designs.The devices are available with a maximum data rate of 25Mbps or 200Mbps, and with outputs that are either default high or default low. They feature low propagation delay and low clock jitter, which reduces system latency. Independent 1.71V to 5.5V supplies on each side of the isolator also make the devices suitable for use as level translators.The MAX22290 features two channels transferring data in the same direction. The two channels of the MAX22291 transfer data in opposite directions, and this makes the MAX22291 ideal for isolating the Tx and Rx lines of a transceiver.ApplicationsAutomotiveBattery Management Systems (BMS)ChargersHybrid Electric VehicleInverters |
| Drivers, Receivers, Transceivers | 15 | Active | ||
| RF and Wireless | 2 | Active | ||
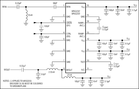
MAX2233900MHz ISM-Band, 250mW Power Amplifiers with Analog or Digital Gain Control | RF and Wireless | 1 | Active | The MAX2232/MAX2233 low-voltage, silicon RF power amplifiers (PAs) are designed for use in the 900MHz ISM band. They operate from a single +2.7V to +5.5V supply, allowing them to be powered directly from a 3-cell NiCd or a 1-cell Lithium-Ion battery. The devices typically deliver 250mW (+24dBm) of output power at 915MHz from a single +3.6V supply, or 150mW (+22dBm) from a single +2.7V supply. At +24dBm output power, power-added efficiency (PAE) is 44%.The MAX2232/MAX2233 provide 24dB of gain, which is adjustable over a continuous 24dB span via the analog gain-control pin of the MAX2232 or in two 10dB steps via the 2-bit programmable gain-control DAC of the MAX2233. An external capacitor sets the RF output power envelope ramp time, reducing spurious emissions during power-up and power-down by providing a gradual change in output power (MAX2232).The MAX2232/MAX2233 feature a low-power shutdown mode, which typically draws less than 1µA of supply current, saving power during "idle slots" in time-division multiple-access (TDMA) systems. The ΔVSWR of the RF input in shutdown mode relative to normal operation is 1.2:1. The devices also feature a thermal shutdown function, enabling the PA to protect itself from excessive temperature conditions that could damage the IC. A capacitor to ground limits thermal cycling by setting a thermal shutdown timeout period.The MAX2232/MAX2233 are available in a space-saving, thermally enhanced 16-pin power-QSOP (PQSOP) package.Applications868MHz European ISM Band900MHz ISM-Band ApplicationsDigital Cordless PhonesFM Analog TransmittersWireless Data |
MAX22344Reinforced, Fast, Low-Power, Four-Channel 3.75kVRMSDigital Isolators | Isolators | 4 | Active | The MAX22344–MAX22346 are reinforced, fast, low-power, 4-channel digital galvanic isolators using Maxim’s proprietary process technology. These devices transferdigital signals between circuits with different power domains, using as little as 0.74mW per channel at 1Mbps (1.8V supply). All of the devices in the family feature reinforced isolation for a withstand voltage rating of 3.75kVRMSfor 60 seconds.The MAX22344–MAX22346 family offers all possible unidirectional channel configurations to accommodate any 4-channel design, including SPI, RS-485, and digital I/O applications. Output enable for the A side of the MAX22345R/S is active-low, making them ideal for isolating a port on a shared SPI bus since the active-low CS signal can directly enable the MISO signal on the isolator. All other output enables in the MAX22344–MAX22346 family are the traditional active-high.Devices are available with a maximum data rate of either 25Mbps or 200Mbps, and feature a selectable default state for the outputs. The default is the state the output assumes when the input is either not powered or is open-circuit. See the Ordering Information and Product Selector Guide for suffixes associated with each option. Independent 1.71V to 5.5V supplies on each side of the isolator also make the devices suitable for use as level translators.All of the devices in the MAX22344–MAX22346 family are available in a 20-pin SSOP package with 5.5mm of creepage and clearance. The package material has a minimum comparative tracking index (CTI) of 400V, which gives it a group II rating in creepage tables. All devices are rated for operation at ambient temperatures of -40°C to +125°C.ApplicationsBattery ManagementFieldbus Communications for Industrial AutomationIsolated RS-485/RS-422, CANIsolated SPI InterfaceMedical Systems |