A
Analog Devices Inc./Maxim Integrated
| Series | Category | # Parts | Status | Description |
|---|---|---|---|---|
| Part | Spec A | Spec B | Spec C | Spec D | Description |
|---|---|---|---|---|---|
| Series | Category | # Parts | Status | Description |
|---|---|---|---|---|
| Part | Spec A | Spec B | Spec C | Spec D | Description |
|---|---|---|---|---|---|
| Part | Category | Description |
|---|---|---|
Analog Devices Inc./Maxim Integrated LTC1879EGN#TRUnknown | Integrated Circuits (ICs) | IC REG BUCK ADJ 1.2A 16SSOP |
Analog Devices Inc./Maxim Integrated LTC2208CUP#TRUnknown | Integrated Circuits (ICs) | IC ADC 16BIT 130MSPS 64-QFN |
Analog Devices Inc./Maxim Integrated ADP2108ACBZ-1.1-R7Obsolete | Integrated Circuits (ICs) | IC REG BUCK 1.1V 600MA 5WLCSP |
Analog Devices Inc./Maxim Integrated EV1HMC832ALP6GObsolete | Development Boards Kits Programmers | EVAL BOARD FOR HMC832ALP6GE |
Analog Devices Inc./Maxim Integrated LTC488ISWUnknown | Integrated Circuits (ICs) | IC LINE RCVR RS485 QUAD 16-SOIC |
Analog Devices Inc./Maxim Integrated LTC6946IUFD-2Obsolete | Integrated Circuits (ICs) | IC CLK/FREQ SYNTH 28QFN |
Analog Devices Inc./Maxim Integrated MAX5556ESA+TObsolete | Integrated Circuits (ICs) | IC DAC/AUDIO 16BIT 50K 8SOIC |
Analog Devices Inc./Maxim Integrated EVAL-FLTR-LD-1RZUnknown | Unclassified | EVAL BRD FOR AD800 SERIES |
Analog Devices Inc./Maxim Integrated | Development Boards Kits Programmers | BOARD EVAL FOR AD9963 |
Analog Devices Inc./Maxim Integrated LTC1296CCSW#TRUnknown | Integrated Circuits (ICs) | IC DATA ACQ SYS 12BIT 5V 20SOIC |
| Series | Category | # Parts | Status | Description |
|---|---|---|---|---|
MAX22345Reinforced, Fast, Low-Power, Four-Channel 3.75kVRMSDigital Isolators | Digital Isolators | 1 | Active | The MAX22344–MAX22346 are reinforced, fast, low-power, 4-channel digital galvanic isolators using Maxim’s proprietary process technology. These devices transferdigital signals between circuits with different power domains, using as little as 0.74mW per channel at 1Mbps (1.8V supply). All of the devices in the family feature reinforced isolation for a withstand voltage rating of 3.75kVRMSfor 60 seconds.The MAX22344–MAX22346 family offers all possible unidirectional channel configurations to accommodate any 4-channel design, including SPI, RS-485, and digital I/O applications. Output enable for the A side of the MAX22345R/S is active-low, making them ideal for isolating a port on a shared SPI bus since the active-low CS signal can directly enable the MISO signal on the isolator. All other output enables in the MAX22344–MAX22346 family are the traditional active-high.Devices are available with a maximum data rate of either 25Mbps or 200Mbps, and feature a selectable default state for the outputs. The default is the state the output assumes when the input is either not powered or is open-circuit. See the Ordering Information and Product Selector Guide for suffixes associated with each option. Independent 1.71V to 5.5V supplies on each side of the isolator also make the devices suitable for use as level translators.All of the devices in the MAX22344–MAX22346 family are available in a 20-pin SSOP package with 5.5mm of creepage and clearance. The package material has a minimum comparative tracking index (CTI) of 400V, which gives it a group II rating in creepage tables. All devices are rated for operation at ambient temperatures of -40°C to +125°C.ApplicationsBattery ManagementFieldbus Communications for Industrial AutomationIsolated RS-485/RS-422, CANIsolated SPI InterfaceMedical Systems |
| Isolators | 2 | Active | ||
MAX2234xReinforced, Fast, Low-Power, Four-Channel 3.75kVRMSDigital Isolators | Development Boards, Kits, Programmers | 2 | Active | The MAX22344–MAX22346 are reinforced, fast, low-power, 4-channel digital galvanic isolators using Maxim’s proprietary process technology. These devices transferdigital signals between circuits with different power domains, using as little as 0.74mW per channel at 1Mbps (1.8V supply). All of the devices in the family feature reinforced isolation for a withstand voltage rating of 3.75kVRMSfor 60 seconds.The MAX22344–MAX22346 family offers all possible unidirectional channel configurations to accommodate any 4-channel design, including SPI, RS-485, and digital I/O applications. Output enable for the A side of the MAX22345R/S is active-low, making them ideal for isolating a port on a shared SPI bus since the active-low CS signal can directly enable the MISO signal on the isolator. All other output enables in the MAX22344–MAX22346 family are the traditional active-high.Devices are available with a maximum data rate of either 25Mbps or 200Mbps, and feature a selectable default state for the outputs. The default is the state the output assumes when the input is either not powered or is open-circuit. See the Ordering Information and Product Selector Guide for suffixes associated with each option. Independent 1.71V to 5.5V supplies on each side of the isolator also make the devices suitable for use as level translators.All of the devices in the MAX22344–MAX22346 family are available in a 20-pin SSOP package with 5.5mm of creepage and clearance. The package material has a minimum comparative tracking index (CTI) of 400V, which gives it a group II rating in creepage tables. All devices are rated for operation at ambient temperatures of -40°C to +125°C.ApplicationsBattery ManagementFieldbus Communications for Industrial AutomationIsolated RS-485/RS-422, CANIsolated SPI InterfaceMedical Systems |
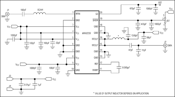
MAX2235+3.6V, 1W Autoramping Power Amplifier for 900MHz Applications | Development Boards, Kits, Programmers | 3 | Active | The MAX2235 low-voltage, silicon RF power amplifier (PA) is designed for use in the 900MHz frequency band. It operates directly from a single +2.7V to +5.5V supply, making it suitable for use with 3-cell NiCd or 1-cell Li-Ion batteries. The device delivers +30dBm (1W) typical output power from a +3.6V supply or +28dBm from a +2.7V supply.The MAX2235's gain is adjustable over a 37dB range. A power-control pin controls gain and bias to maintain optimum efficiency, even at lower output power levels, thus extending the operating life of the battery. At +30dBm output power, efficiency is typically 47%. An additional power-saving feature is a shutdown mode that typically reduces supply current below 1µA.A key feature of this PA is its autoramping capability. During turn-on and turn-off periods, the RF envelope is controlled to approximate a raised cosine on the rising and falling edge, thereby minimizing transient noise and spectral splatter. The ramp time is set by selecting the value of an external capacitor.The MAX2235 is intended for use in constant envelope applications such as AMPS, two-way paging, or FSK-based communications in the 900MHz ISM band. The device is available in a thermally enhanced 20-pin TSSOP package with a heat slug.Applications900MHz ISM-Band ApplicationsAnalog Cellular PhonesMicrocellular GSM (Power Class 5)Two-Way PagingWireless Data Networks |
| RF Amplifiers | 6 | Obsolete | ||
MAX22420Reinforced, Ultra-Low-Power, Two-Channel Digital Isolators | Digital Isolators | 2 | Active | The MAX22_2_ are a family of 2-channel reinforced ultra-low-power digital isolators. The MAX22_2_ consume ultra-low power not only in DC but also across the entire operating speed range up to 10Mbps. The family offers two unidirectional channel configurations to accommodate any 2-channel design.The MAX22_20 feature two channels transferring digital signals in one direction. The MAX22_21 have one channel to transmit data in one direction and the other channel to transmit in the opposite direction.The MAX22420/1 are available in an 8-pin narrow-body SOIC package with 4mm creepage and clearance and are rated up to 3kVRMS. The MAX22820/1 are available in an 8-pin wide-body SOIC package with 8mm creepage and clearance and are rated up to 5kVRMS. This family of digital isolators offers ultra-low-power operation, high electromagnetic interference (EMI) immunity, and stable temperature performance through Analog Devices’ proprietary process technology. The devices isolate different ground domains and block high-voltage/high-current transients from sensitive or human interface circuitry.The family of devices has a maximum data rate of 10Mbps and can be ordered with two glitch filter options and default-high or default-low outputs. The default is the state the output assumes when the input is open circuit. The B/E versions have 70ns (typ) glitch filter and C/F versions have 29ns (typ) glitch filter. The devices have two supply inputs (VDDAand VDDB) that independently set the logic levels on either side of device. VDDAand VDDBare referenced to GNDA and GNDB, respectively. The family also features a refresh circuit to ensure output accuracy when an input remains in the same state indefinitely.Applications4-20mA Loop Process ControlBattery ManagementCompact Micro PLCParasitically Powered Applications |
MAX22421Reinforced, Ultra-Low-Power, Two-Channel Digital Isolators | Digital Isolators | 8 | Active | The MAX22_2_ are a family of 2-channel reinforced ultra-low-power digital isolators. The MAX22_2_ consume ultra-low power not only in DC but also across the entire operating speed range up to 10Mbps. The family offers two unidirectional channel configurations to accommodate any 2-channel design.The MAX22_20 feature two channels transferring digital signals in one direction. The MAX22_21 have one channel to transmit data in one direction and the other channel to transmit in the opposite direction.The MAX22420/1 are available in an 8-pin narrow-body SOIC package with 4mm creepage and clearance and are rated up to 3kVRMS. The MAX22820/1 are available in an 8-pin wide-body SOIC package with 8mm creepage and clearance and are rated up to 5kVRMS. This family of digital isolators offers ultra-low-power operation, high electromagnetic interference (EMI) immunity, and stable temperature performance through Analog Devices’ proprietary process technology. The devices isolate different ground domains and block high-voltage/high-current transients from sensitive or human interface circuitry.The family of devices has a maximum data rate of 10Mbps and can be ordered with two glitch filter options and default-high or default-low outputs. The default is the state the output assumes when the input is open circuit. The B/E versions have 70ns (typ) glitch filter and C/F versions have 29ns (typ) glitch filter. The devices have two supply inputs (VDDAand VDDB) that independently set the logic levels on either side of device. VDDAand VDDBare referenced to GNDA and GNDB, respectively. The family also features a refresh circuit to ensure output accuracy when an input remains in the same state indefinitely.Applications4-20mA Loop Process ControlBattery ManagementCompact Micro PLCParasitically Powered Applications |
| Development Boards, Kits, Programmers | 1 | Active | ||
| Evaluation and Demonstration Boards and Kits | 5 | Active | ||
| Digital Isolators | 4 | Active | ||