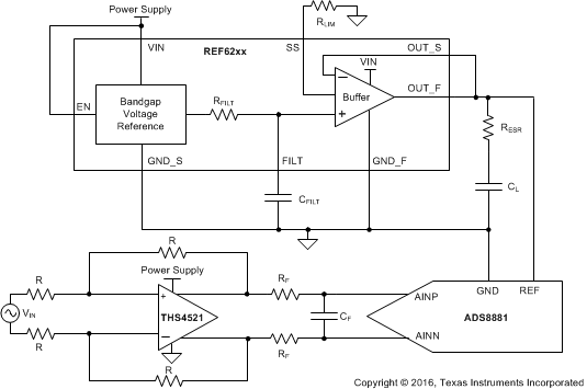
REF62505-V, 3-ppm/°C high-precision voltage reference with integrated buffer & enable pin | Power Management (PMIC) | 2 | Active | The voltage references in the REF6000 family have an integrated low output impedance buffer that enables the user to directly drive the reference (REF) pin of precision data converters, while preserving linearity, distortion, and noise performance. Most precision SAR and delta-sigma analog-to-digital converters (ADCs), switch binary-weighted capacitors onto the REF pin during the conversion process. In order to support this dynamic load, the output of the voltage reference must be buffered with a low-output impedance, high-bandwidth buffer. The REF6000 family devices are well suited, but not limited, to drive the REF pin of theADS88xx familyof SAR ADCs, andADS127xx familyof delta-sigma ADCs, as well as precision digital-to-analog converters (DACs).
The REF6000 family of is able to maintain an output voltage within 1LSB (18-bit) with minimal droop, even during the first conversion while driving the REF pin of the ADS8881. This feature is useful in burst-mode, event-triggered, equivalent-time sampling, and variable-sampling-rate data-acquisition systems. The REF62xx variants of REF6000 family specify a maximum temperature drift of just 3 ppm/°C and initial accuracy of 0.05% for both the voltage reference and the low output impedance buffer combined. For various temperature drift options in REF6000 family, see theDevice Comparison Table.
The voltage references in the REF6000 family have an integrated low output impedance buffer that enables the user to directly drive the reference (REF) pin of precision data converters, while preserving linearity, distortion, and noise performance. Most precision SAR and delta-sigma analog-to-digital converters (ADCs), switch binary-weighted capacitors onto the REF pin during the conversion process. In order to support this dynamic load, the output of the voltage reference must be buffered with a low-output impedance, high-bandwidth buffer. The REF6000 family devices are well suited, but not limited, to drive the REF pin of theADS88xx familyof SAR ADCs, andADS127xx familyof delta-sigma ADCs, as well as precision digital-to-analog converters (DACs).
The REF6000 family of is able to maintain an output voltage within 1LSB (18-bit) with minimal droop, even during the first conversion while driving the REF pin of the ADS8881. This feature is useful in burst-mode, event-triggered, equivalent-time sampling, and variable-sampling-rate data-acquisition systems. The REF62xx variants of REF6000 family specify a maximum temperature drift of just 3 ppm/°C and initial accuracy of 0.05% for both the voltage reference and the low output impedance buffer combined. For various temperature drift options in REF6000 family, see theDevice Comparison Table. |
REF7040Ultra-high-precision voltage reference with low noise and low drift | Integrated Circuits (ICs) | 5 | Active | The REF70 is a family of high precision series voltage references that offers the industry’s lowest noise (0.23 ppm p-p), very low temperature drift coefficient (2 ppm/°C), and high accuracy (±0.025%). The REF70 offers a high PSRR, low drop-out voltage and excellent load and line regulation to help meet strict transient requirements. This combination of precision and features is designed for applications such as test and measurement that demand a precise reference to be paired with precision, high-resolution data converters such asADS8900B,ADS127L01andDAC11001A, to achieve optimal performance in the signal chain. The REF70 is also designed for noise-sensitive medical applications such as ultrasound and X-ray to help enable low-noise measurements from the analog front end.
The REF70 family is available in VSSOP and LCCC package options. The LCCC (FKH) package is a hermetically sealed ceramic package that allows for low, long-term drift for applications that require a stable reference over a long time period without calibration.
The REF70 is specified for the wide temperature range of −40°C to +125°C. The wide temperature range enables operation across various industrial applications.
The REF70 is a family of high precision series voltage references that offers the industry’s lowest noise (0.23 ppm p-p), very low temperature drift coefficient (2 ppm/°C), and high accuracy (±0.025%). The REF70 offers a high PSRR, low drop-out voltage and excellent load and line regulation to help meet strict transient requirements. This combination of precision and features is designed for applications such as test and measurement that demand a precise reference to be paired with precision, high-resolution data converters such asADS8900B,ADS127L01andDAC11001A, to achieve optimal performance in the signal chain. The REF70 is also designed for noise-sensitive medical applications such as ultrasound and X-ray to help enable low-noise measurements from the analog front end.
The REF70 family is available in VSSOP and LCCC package options. The LCCC (FKH) package is a hermetically sealed ceramic package that allows for low, long-term drift for applications that require a stable reference over a long time period without calibration.
The REF70 is specified for the wide temperature range of −40°C to +125°C. The wide temperature range enables operation across various industrial applications. |
REG101100-mA, 10-V, low-dropout voltage regulator with enable | Power Management (PMIC) | 27 | Active | The REG101 is a family of low-noise, low-dropout linear regulators with low ground pin current. Its new DMOS topology provides significant improvement over previous designs, including low dropout voltage (only 60mV typ at full load), and better transient performance. In addition, no output capacitor is required for stability, unlike conventional low-dropout regulators that are difficult to compensate and require expensive low ESR capacitors greater than 1µF.
Typical ground pin current is only 500µA (at IOUT= 100mA) and drops to 10nA when not in enabled mode. Unlike regulators with PNP pass devices, quiescent current remains relatively constant over load variation and under dropout conditions.
The REG101 has very low output noise (typically 23µVrms for VOUT= 3.3V with CNR= 0.01µF), making it ideal for use in portable communications equipment. Accuracy is maintained over temperature, line, and load variations. Key parameters are guaranteed over the specified temperature range (-40°C to +85°C).
The REG101 is well protected—internal circuitry provides a current limit which protects the load from damage. Thermal protection circuitry keeps the chip from being damaged by excessive temperature. The REG101 is available in the SOT23-5 and the SO-8 packages.
The REG101 is a family of low-noise, low-dropout linear regulators with low ground pin current. Its new DMOS topology provides significant improvement over previous designs, including low dropout voltage (only 60mV typ at full load), and better transient performance. In addition, no output capacitor is required for stability, unlike conventional low-dropout regulators that are difficult to compensate and require expensive low ESR capacitors greater than 1µF.
Typical ground pin current is only 500µA (at IOUT= 100mA) and drops to 10nA when not in enabled mode. Unlike regulators with PNP pass devices, quiescent current remains relatively constant over load variation and under dropout conditions.
The REG101 has very low output noise (typically 23µVrms for VOUT= 3.3V with CNR= 0.01µF), making it ideal for use in portable communications equipment. Accuracy is maintained over temperature, line, and load variations. Key parameters are guaranteed over the specified temperature range (-40°C to +85°C).
The REG101 is well protected—internal circuitry provides a current limit which protects the load from damage. Thermal protection circuitry keeps the chip from being damaged by excessive temperature. The REG101 is available in the SOT23-5 and the SO-8 packages. |
| Voltage Regulators - Linear, Low Drop Out (LDO) Regulators | 50 | Active | |
| Power Management (PMIC) | 39 | Active | |
REG1041-A, 15-V, low-dropout voltage regulator with enable | PMIC | 32 | Active | The REG104 is a family of low-noise, low-dropout linear regulators with low ground pin current. Its new DMOS topology provides significant improvement over previous designs, including low dropout voltage (only 230mV typ at full load), and better transient performance. In addition, no output capacitor is required for stability, unlike conventional low dropout regulators that are difficult to compensate and require expensive low ESR capacitors greater than 1µF.
Typical ground pin current is only 1.7mA (at IOUT= 1A) and drops to 0.5µA innot enabledmode. Unlike regulators with PNP pass devices, quiescent current remains relatively constant over load variations and under dropout conditions.
The REG104 has very low output noise (typically 33µVRMSfor VOUT= 3.3V with CNR= 0.01µF), making it ideal for use in portable communications equipment. On-chip trimming results in high output voltage accuracy. Accuracy is maintained over temperature, line, and load variations. Key parameters are tested over the specified temperature range (–40°C to +85°C).
The REG104 is well protected—internal circuitry provides a current limit which protects the load from damage. Thermal protection circuitry keeps the chip from being damaged by excessive temperature. The REG104 is available in the DDPAK-5 and the SOT223-5.
The REG104 is a family of low-noise, low-dropout linear regulators with low ground pin current. Its new DMOS topology provides significant improvement over previous designs, including low dropout voltage (only 230mV typ at full load), and better transient performance. In addition, no output capacitor is required for stability, unlike conventional low dropout regulators that are difficult to compensate and require expensive low ESR capacitors greater than 1µF.
Typical ground pin current is only 1.7mA (at IOUT= 1A) and drops to 0.5µA innot enabledmode. Unlike regulators with PNP pass devices, quiescent current remains relatively constant over load variations and under dropout conditions.
The REG104 has very low output noise (typically 33µVRMSfor VOUT= 3.3V with CNR= 0.01µF), making it ideal for use in portable communications equipment. On-chip trimming results in high output voltage accuracy. Accuracy is maintained over temperature, line, and load variations. Key parameters are tested over the specified temperature range (–40°C to +85°C).
The REG104 is well protected—internal circuitry provides a current limit which protects the load from damage. Thermal protection circuitry keeps the chip from being damaged by excessive temperature. The REG104 is available in the DDPAK-5 and the SOT223-5. |
REG1117A1-A, 15-V, linear voltage regulator from -40°C to +125°C | PMIC | 25 | Active | The REG1117 is a family of easy-to-use three-terminal voltage regulators. The family includes a variety of fixed-and adjustable-voltage versions, two currents (800mA and 1A) and two package types (SOT-223 and DDPAK). See the chart below for available options.
Output voltage of the adjustable versions is set with two external resistors. The REG1117 low dropout voltage allows its use with as little as 1V input-output voltage differential.
Laser trimming assures excellent output voltage accuracy without adjustment. An NPN output stage allows output stage drive to contribute to the load current for maximum efficiency.
The REG1117 is a family of easy-to-use three-terminal voltage regulators. The family includes a variety of fixed-and adjustable-voltage versions, two currents (800mA and 1A) and two package types (SOT-223 and DDPAK). See the chart below for available options.
Output voltage of the adjustable versions is set with two external resistors. The REG1117 low dropout voltage allows its use with as little as 1V input-output voltage differential.
Laser trimming assures excellent output voltage accuracy without adjustment. An NPN output stage allows output stage drive to contribute to the load current for maximum efficiency. |
REG1118800-mA, linear voltage regulator | Integrated Circuits (ICs) | 3 | Active | 800-mA, linear voltage regulator |
REG113400-mA, 10-V, low-dropout voltage regulator with enable | Power Management (PMIC) | 20 | Active | The REG113 is a family of low-noise, low-dropout linear regulators with low ground pin current. Its new DMOS topology provides significant improvement over previous designs, including low-dropout voltage (only 250mV typ at full load), and better transient performance. In addition, no output capacitor is required for stability, unlike conventional low-dropout regulators that are difficult to compensate and require expensive low ESR capacitors greater than 1µF.
Typical ground pin current is only 850µA (at IOUT= 400mA) and drops to 10nA when not enabled. Unlike regulators with PNP pass devices, quiescent current remains relatively constant over load variations and under dropout conditions.
The REG113 has very low output noise (typically 28µVrms for VOUT= 3.3V with CNR= 0.01µF), making it ideal for use in portable communications equipment. Accuracy is maintained over temperature, line, and load variations. Key parameters are tested over the specified temperature range (–40°C to +85°C).
The REG113 is well protected—internal circuitry provides a current limit which protects the load from damage; futhermore, thermal protection circuitry keeps the chip from being damaged by excessive temperature. The REG113 is available in the SOT23-5 and MSOP-8 packages.
The REG113 is a family of low-noise, low-dropout linear regulators with low ground pin current. Its new DMOS topology provides significant improvement over previous designs, including low-dropout voltage (only 250mV typ at full load), and better transient performance. In addition, no output capacitor is required for stability, unlike conventional low-dropout regulators that are difficult to compensate and require expensive low ESR capacitors greater than 1µF.
Typical ground pin current is only 850µA (at IOUT= 400mA) and drops to 10nA when not enabled. Unlike regulators with PNP pass devices, quiescent current remains relatively constant over load variations and under dropout conditions.
The REG113 has very low output noise (typically 28µVrms for VOUT= 3.3V with CNR= 0.01µF), making it ideal for use in portable communications equipment. Accuracy is maintained over temperature, line, and load variations. Key parameters are tested over the specified temperature range (–40°C to +85°C).
The REG113 is well protected—internal circuitry provides a current limit which protects the load from damage; futhermore, thermal protection circuitry keeps the chip from being damaged by excessive temperature. The REG113 is available in the SOT23-5 and MSOP-8 packages. |
REG710-2530-mA Switched-Cap DC-DC Converter with fixed 2.5-V Output | Evaluation Boards | 15 | Active | The REG710 family of devices are switched capacitor voltage converters that generate regulated, low-ripple output voltage from an unregulated input voltage. A wide input supply voltage from 1.8 V to 5.5 V makes the REG710 family of devices ideal for a variety of battery sources, such as single-cell Li-Ion, or 2-cell and 3-cell nickel-based or alkaline-based chemistries.
The input voltage may vary above and below the output voltage and the output remains in regulation. The device works as step-up or step-down converters without the need of an inductor, providing low EMI DC-DC conversion. The high switching frequency allows the use of small surface-mount capacitors, saving board space and reducing cost. The REG710 device is thermally protected and current limited, protecting the load and the regulator during fault conditions. Typical ground pin current (quiescent current) is 65 μA with no load, and less than 1 μA in shutdown mode.
The REG710 family of devices are switched capacitor voltage converters that generate regulated, low-ripple output voltage from an unregulated input voltage. A wide input supply voltage from 1.8 V to 5.5 V makes the REG710 family of devices ideal for a variety of battery sources, such as single-cell Li-Ion, or 2-cell and 3-cell nickel-based or alkaline-based chemistries.
The input voltage may vary above and below the output voltage and the output remains in regulation. The device works as step-up or step-down converters without the need of an inductor, providing low EMI DC-DC conversion. The high switching frequency allows the use of small surface-mount capacitors, saving board space and reducing cost. The REG710 device is thermally protected and current limited, protecting the load and the regulator during fault conditions. Typical ground pin current (quiescent current) is 65 μA with no load, and less than 1 μA in shutdown mode. |