T
Texas Instruments
| Series | Category | # Parts | Status | Description |
|---|---|---|---|---|
| Part | Spec A | Spec B | Spec C | Spec D | Description |
|---|---|---|---|---|---|
| Series | Category | # Parts | Status | Description |
|---|---|---|---|---|
| Part | Spec A | Spec B | Spec C | Spec D | Description |
|---|---|---|---|---|---|
| Series | Category | # Parts | Status | Description |
|---|---|---|---|---|
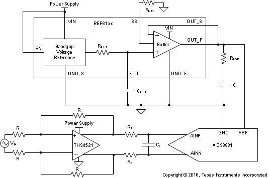
REF61303-V, 8-ppm/°C high-precision voltage reference with integrated buffer & enable pin | Power Management (PMIC) | 1 | Active | The REF6000 family of voltage references have an integrated low output impedance buffer that enable the user to directly drive the REF pin of precision data converters, while preserving linearity, distortion, and noise performance. Most precision SAR and Delta-Sigma ADCs, switch binary-weighted capacitors onto the REF pin during the conversion process. In order to support this dynamic load the output of the voltage reference must be buffered with a low-output impedance (high-bandwidth) buffer. The REF6000 family devices are well suited, but not limited, to drive the REF pin of theADS88xx familyof SAR ADCs, andADS127xx familyof delta-sigma ADCs, as well as other digital-to-analog converters (DACs).
The REF6000 family of voltage references are able to maintain an output voltage within 1LSB (18-bit) with minimal droop, even during the first conversion while driving the REF pin of the ADS8881. This feature is useful in burst-mode, event-triggered, equivalent-time sampling, and variable-sampling-rate data-acquisition systems. The REF61xx variants of REF6000 family specify a maximum temperature drift of just 8 ppm/°C and initial accuracy of 0.05% for both the voltage reference and the low output impedance buffer combined. For various temperature drift options in REF6000 family, see theDevice Comparison Table.
The REF6000 family of voltage references have an integrated low output impedance buffer that enable the user to directly drive the REF pin of precision data converters, while preserving linearity, distortion, and noise performance. Most precision SAR and Delta-Sigma ADCs, switch binary-weighted capacitors onto the REF pin during the conversion process. In order to support this dynamic load the output of the voltage reference must be buffered with a low-output impedance (high-bandwidth) buffer. The REF6000 family devices are well suited, but not limited, to drive the REF pin of theADS88xx familyof SAR ADCs, andADS127xx familyof delta-sigma ADCs, as well as other digital-to-analog converters (DACs).
The REF6000 family of voltage references are able to maintain an output voltage within 1LSB (18-bit) with minimal droop, even during the first conversion while driving the REF pin of the ADS8881. This feature is useful in burst-mode, event-triggered, equivalent-time sampling, and variable-sampling-rate data-acquisition systems. The REF61xx variants of REF6000 family specify a maximum temperature drift of just 8 ppm/°C and initial accuracy of 0.05% for both the voltage reference and the low output impedance buffer combined. For various temperature drift options in REF6000 family, see theDevice Comparison Table. |
REF61333.3-V, 8-ppm/°C high-precision voltage reference with integrated buffer & enable pin | Voltage Reference | 1 | Active | The REF6000 family of voltage references have an integrated low output impedance buffer that enable the user to directly drive the REF pin of precision data converters, while preserving linearity, distortion, and noise performance. Most precision SAR and Delta-Sigma ADCs, switch binary-weighted capacitors onto the REF pin during the conversion process. In order to support this dynamic load the output of the voltage reference must be buffered with a low-output impedance (high-bandwidth) buffer. The REF6000 family devices are well suited, but not limited, to drive the REF pin of theADS88xx familyof SAR ADCs, andADS127xx familyof delta-sigma ADCs, as well as other digital-to-analog converters (DACs).
The REF6000 family of voltage references are able to maintain an output voltage within 1LSB (18-bit) with minimal droop, even during the first conversion while driving the REF pin of the ADS8881. This feature is useful in burst-mode, event-triggered, equivalent-time sampling, and variable-sampling-rate data-acquisition systems. The REF61xx variants of REF6000 family specify a maximum temperature drift of just 8 ppm/°C and initial accuracy of 0.05% for both the voltage reference and the low output impedance buffer combined. For various temperature drift options in REF6000 family, see theDevice Comparison Table.
The REF6000 family of voltage references have an integrated low output impedance buffer that enable the user to directly drive the REF pin of precision data converters, while preserving linearity, distortion, and noise performance. Most precision SAR and Delta-Sigma ADCs, switch binary-weighted capacitors onto the REF pin during the conversion process. In order to support this dynamic load the output of the voltage reference must be buffered with a low-output impedance (high-bandwidth) buffer. The REF6000 family devices are well suited, but not limited, to drive the REF pin of theADS88xx familyof SAR ADCs, andADS127xx familyof delta-sigma ADCs, as well as other digital-to-analog converters (DACs).
The REF6000 family of voltage references are able to maintain an output voltage within 1LSB (18-bit) with minimal droop, even during the first conversion while driving the REF pin of the ADS8881. This feature is useful in burst-mode, event-triggered, equivalent-time sampling, and variable-sampling-rate data-acquisition systems. The REF61xx variants of REF6000 family specify a maximum temperature drift of just 8 ppm/°C and initial accuracy of 0.05% for both the voltage reference and the low output impedance buffer combined. For various temperature drift options in REF6000 family, see theDevice Comparison Table. |
REF61414.096-V, 8-ppm/°C high-precision voltage reference with integrated buffer & enable pin | Integrated Circuits (ICs) | 2 | Active | The REF6000 family of voltage references have an integrated low output impedance buffer that enable the user to directly drive the REF pin of precision data converters, while preserving linearity, distortion, and noise performance. Most precision SAR and Delta-Sigma ADCs, switch binary-weighted capacitors onto the REF pin during the conversion process. In order to support this dynamic load the output of the voltage reference must be buffered with a low-output impedance (high-bandwidth) buffer. The REF6000 family devices are well suited, but not limited, to drive the REF pin of theADS88xx familyof SAR ADCs, andADS127xx familyof delta-sigma ADCs, as well as other digital-to-analog converters (DACs).
The REF6000 family of voltage references are able to maintain an output voltage within 1LSB (18-bit) with minimal droop, even during the first conversion while driving the REF pin of the ADS8881. This feature is useful in burst-mode, event-triggered, equivalent-time sampling, and variable-sampling-rate data-acquisition systems. The REF61xx variants of REF6000 family specify a maximum temperature drift of just 8 ppm/°C and initial accuracy of 0.05% for both the voltage reference and the low output impedance buffer combined. For various temperature drift options in REF6000 family, see theDevice Comparison Table.
The REF6000 family of voltage references have an integrated low output impedance buffer that enable the user to directly drive the REF pin of precision data converters, while preserving linearity, distortion, and noise performance. Most precision SAR and Delta-Sigma ADCs, switch binary-weighted capacitors onto the REF pin during the conversion process. In order to support this dynamic load the output of the voltage reference must be buffered with a low-output impedance (high-bandwidth) buffer. The REF6000 family devices are well suited, but not limited, to drive the REF pin of theADS88xx familyof SAR ADCs, andADS127xx familyof delta-sigma ADCs, as well as other digital-to-analog converters (DACs).
The REF6000 family of voltage references are able to maintain an output voltage within 1LSB (18-bit) with minimal droop, even during the first conversion while driving the REF pin of the ADS8881. This feature is useful in burst-mode, event-triggered, equivalent-time sampling, and variable-sampling-rate data-acquisition systems. The REF61xx variants of REF6000 family specify a maximum temperature drift of just 8 ppm/°C and initial accuracy of 0.05% for both the voltage reference and the low output impedance buffer combined. For various temperature drift options in REF6000 family, see theDevice Comparison Table. |
REF61454.5-V, 8-ppm/°C high-precision voltage reference with integrated buffer & enable pin | Voltage Reference | 2 | Active | The REF6000 family of voltage references have an integrated low output impedance buffer that enable the user to directly drive the REF pin of precision data converters, while preserving linearity, distortion, and noise performance. Most precision SAR and Delta-Sigma ADCs, switch binary-weighted capacitors onto the REF pin during the conversion process. In order to support this dynamic load the output of the voltage reference must be buffered with a low-output impedance (high-bandwidth) buffer. The REF6000 family devices are well suited, but not limited, to drive the REF pin of theADS88xx familyof SAR ADCs, andADS127xx familyof delta-sigma ADCs, as well as other digital-to-analog converters (DACs).
The REF6000 family of voltage references are able to maintain an output voltage within 1LSB (18-bit) with minimal droop, even during the first conversion while driving the REF pin of the ADS8881. This feature is useful in burst-mode, event-triggered, equivalent-time sampling, and variable-sampling-rate data-acquisition systems. The REF61xx variants of REF6000 family specify a maximum temperature drift of just 8 ppm/°C and initial accuracy of 0.05% for both the voltage reference and the low output impedance buffer combined. For various temperature drift options in REF6000 family, see theDevice Comparison Table.
The REF6000 family of voltage references have an integrated low output impedance buffer that enable the user to directly drive the REF pin of precision data converters, while preserving linearity, distortion, and noise performance. Most precision SAR and Delta-Sigma ADCs, switch binary-weighted capacitors onto the REF pin during the conversion process. In order to support this dynamic load the output of the voltage reference must be buffered with a low-output impedance (high-bandwidth) buffer. The REF6000 family devices are well suited, but not limited, to drive the REF pin of theADS88xx familyof SAR ADCs, andADS127xx familyof delta-sigma ADCs, as well as other digital-to-analog converters (DACs).
The REF6000 family of voltage references are able to maintain an output voltage within 1LSB (18-bit) with minimal droop, even during the first conversion while driving the REF pin of the ADS8881. This feature is useful in burst-mode, event-triggered, equivalent-time sampling, and variable-sampling-rate data-acquisition systems. The REF61xx variants of REF6000 family specify a maximum temperature drift of just 8 ppm/°C and initial accuracy of 0.05% for both the voltage reference and the low output impedance buffer combined. For various temperature drift options in REF6000 family, see theDevice Comparison Table. |
REF61505-V, 8-ppm/°C high-precision voltage reference with integrated buffer & enable pin | Integrated Circuits (ICs) | 1 | Active | The REF6000 family of voltage references have an integrated low output impedance buffer that enable the user to directly drive the REF pin of precision data converters, while preserving linearity, distortion, and noise performance. Most precision SAR and Delta-Sigma ADCs, switch binary-weighted capacitors onto the REF pin during the conversion process. In order to support this dynamic load the output of the voltage reference must be buffered with a low-output impedance (high-bandwidth) buffer. The REF6000 family devices are well suited, but not limited, to drive the REF pin of theADS88xx familyof SAR ADCs, andADS127xx familyof delta-sigma ADCs, as well as other digital-to-analog converters (DACs).
The REF6000 family of voltage references are able to maintain an output voltage within 1LSB (18-bit) with minimal droop, even during the first conversion while driving the REF pin of the ADS8881. This feature is useful in burst-mode, event-triggered, equivalent-time sampling, and variable-sampling-rate data-acquisition systems. The REF61xx variants of REF6000 family specify a maximum temperature drift of just 8 ppm/°C and initial accuracy of 0.05% for both the voltage reference and the low output impedance buffer combined. For various temperature drift options in REF6000 family, see theDevice Comparison Table.
The REF6000 family of voltage references have an integrated low output impedance buffer that enable the user to directly drive the REF pin of precision data converters, while preserving linearity, distortion, and noise performance. Most precision SAR and Delta-Sigma ADCs, switch binary-weighted capacitors onto the REF pin during the conversion process. In order to support this dynamic load the output of the voltage reference must be buffered with a low-output impedance (high-bandwidth) buffer. The REF6000 family devices are well suited, but not limited, to drive the REF pin of theADS88xx familyof SAR ADCs, andADS127xx familyof delta-sigma ADCs, as well as other digital-to-analog converters (DACs).
The REF6000 family of voltage references are able to maintain an output voltage within 1LSB (18-bit) with minimal droop, even during the first conversion while driving the REF pin of the ADS8881. This feature is useful in burst-mode, event-triggered, equivalent-time sampling, and variable-sampling-rate data-acquisition systems. The REF61xx variants of REF6000 family specify a maximum temperature drift of just 8 ppm/°C and initial accuracy of 0.05% for both the voltage reference and the low output impedance buffer combined. For various temperature drift options in REF6000 family, see theDevice Comparison Table. |
REF62252.5-V, 3-ppm/°C high-precision voltage reference with integrated buffer & enable pin | Power Management (PMIC) | 2 | Active | The voltage references in the REF6000 family have an integrated low output impedance buffer that enables the user to directly drive the reference (REF) pin of precision data converters, while preserving linearity, distortion, and noise performance. Most precision SAR and delta-sigma analog-to-digital converters (ADCs), switch binary-weighted capacitors onto the REF pin during the conversion process. In order to support this dynamic load, the output of the voltage reference must be buffered with a low-output impedance, high-bandwidth buffer. The REF6000 family devices are well suited, but not limited, to drive the REF pin of theADS88xx familyof SAR ADCs, andADS127xx familyof delta-sigma ADCs, as well as precision digital-to-analog converters (DACs).
The REF6000 family of is able to maintain an output voltage within 1LSB (18-bit) with minimal droop, even during the first conversion while driving the REF pin of the ADS8881. This feature is useful in burst-mode, event-triggered, equivalent-time sampling, and variable-sampling-rate data-acquisition systems. The REF62xx variants of REF6000 family specify a maximum temperature drift of just 3 ppm/°C and initial accuracy of 0.05% for both the voltage reference and the low output impedance buffer combined. For various temperature drift options in REF6000 family, see theDevice Comparison Table.
The voltage references in the REF6000 family have an integrated low output impedance buffer that enables the user to directly drive the reference (REF) pin of precision data converters, while preserving linearity, distortion, and noise performance. Most precision SAR and delta-sigma analog-to-digital converters (ADCs), switch binary-weighted capacitors onto the REF pin during the conversion process. In order to support this dynamic load, the output of the voltage reference must be buffered with a low-output impedance, high-bandwidth buffer. The REF6000 family devices are well suited, but not limited, to drive the REF pin of theADS88xx familyof SAR ADCs, andADS127xx familyof delta-sigma ADCs, as well as precision digital-to-analog converters (DACs).
The REF6000 family of is able to maintain an output voltage within 1LSB (18-bit) with minimal droop, even during the first conversion while driving the REF pin of the ADS8881. This feature is useful in burst-mode, event-triggered, equivalent-time sampling, and variable-sampling-rate data-acquisition systems. The REF62xx variants of REF6000 family specify a maximum temperature drift of just 3 ppm/°C and initial accuracy of 0.05% for both the voltage reference and the low output impedance buffer combined. For various temperature drift options in REF6000 family, see theDevice Comparison Table. |
REF62303-V, 3-ppm/°C high-precision voltage reference with integrated buffer & enable pin | Voltage Reference | 1 | Active | The voltage references in the REF6000 family have an integrated low output impedance buffer that enables the user to directly drive the reference (REF) pin of precision data converters, while preserving linearity, distortion, and noise performance. Most precision SAR and delta-sigma analog-to-digital converters (ADCs), switch binary-weighted capacitors onto the REF pin during the conversion process. In order to support this dynamic load, the output of the voltage reference must be buffered with a low-output impedance, high-bandwidth buffer. The REF6000 family devices are well suited, but not limited, to drive the REF pin of theADS88xx familyof SAR ADCs, andADS127xx familyof delta-sigma ADCs, as well as precision digital-to-analog converters (DACs).
The REF6000 family of is able to maintain an output voltage within 1LSB (18-bit) with minimal droop, even during the first conversion while driving the REF pin of the ADS8881. This feature is useful in burst-mode, event-triggered, equivalent-time sampling, and variable-sampling-rate data-acquisition systems. The REF62xx variants of REF6000 family specify a maximum temperature drift of just 3 ppm/°C and initial accuracy of 0.05% for both the voltage reference and the low output impedance buffer combined. For various temperature drift options in REF6000 family, see theDevice Comparison Table.
The voltage references in the REF6000 family have an integrated low output impedance buffer that enables the user to directly drive the reference (REF) pin of precision data converters, while preserving linearity, distortion, and noise performance. Most precision SAR and delta-sigma analog-to-digital converters (ADCs), switch binary-weighted capacitors onto the REF pin during the conversion process. In order to support this dynamic load, the output of the voltage reference must be buffered with a low-output impedance, high-bandwidth buffer. The REF6000 family devices are well suited, but not limited, to drive the REF pin of theADS88xx familyof SAR ADCs, andADS127xx familyof delta-sigma ADCs, as well as precision digital-to-analog converters (DACs).
The REF6000 family of is able to maintain an output voltage within 1LSB (18-bit) with minimal droop, even during the first conversion while driving the REF pin of the ADS8881. This feature is useful in burst-mode, event-triggered, equivalent-time sampling, and variable-sampling-rate data-acquisition systems. The REF62xx variants of REF6000 family specify a maximum temperature drift of just 3 ppm/°C and initial accuracy of 0.05% for both the voltage reference and the low output impedance buffer combined. For various temperature drift options in REF6000 family, see theDevice Comparison Table. |
REF62333.3-V, 3-ppm/°C high-precision voltage reference with integrated buffer & enable pin | Voltage Reference | 2 | Active | The voltage references in the REF6000 family have an integrated low output impedance buffer that enables the user to directly drive the reference (REF) pin of precision data converters, while preserving linearity, distortion, and noise performance. Most precision SAR and delta-sigma analog-to-digital converters (ADCs), switch binary-weighted capacitors onto the REF pin during the conversion process. In order to support this dynamic load, the output of the voltage reference must be buffered with a low-output impedance, high-bandwidth buffer. The REF6000 family devices are well suited, but not limited, to drive the REF pin of theADS88xx familyof SAR ADCs, andADS127xx familyof delta-sigma ADCs, as well as precision digital-to-analog converters (DACs).
The REF6000 family of is able to maintain an output voltage within 1LSB (18-bit) with minimal droop, even during the first conversion while driving the REF pin of the ADS8881. This feature is useful in burst-mode, event-triggered, equivalent-time sampling, and variable-sampling-rate data-acquisition systems. The REF62xx variants of REF6000 family specify a maximum temperature drift of just 3 ppm/°C and initial accuracy of 0.05% for both the voltage reference and the low output impedance buffer combined. For various temperature drift options in REF6000 family, see theDevice Comparison Table.
The voltage references in the REF6000 family have an integrated low output impedance buffer that enables the user to directly drive the reference (REF) pin of precision data converters, while preserving linearity, distortion, and noise performance. Most precision SAR and delta-sigma analog-to-digital converters (ADCs), switch binary-weighted capacitors onto the REF pin during the conversion process. In order to support this dynamic load, the output of the voltage reference must be buffered with a low-output impedance, high-bandwidth buffer. The REF6000 family devices are well suited, but not limited, to drive the REF pin of theADS88xx familyof SAR ADCs, andADS127xx familyof delta-sigma ADCs, as well as precision digital-to-analog converters (DACs).
The REF6000 family of is able to maintain an output voltage within 1LSB (18-bit) with minimal droop, even during the first conversion while driving the REF pin of the ADS8881. This feature is useful in burst-mode, event-triggered, equivalent-time sampling, and variable-sampling-rate data-acquisition systems. The REF62xx variants of REF6000 family specify a maximum temperature drift of just 3 ppm/°C and initial accuracy of 0.05% for both the voltage reference and the low output impedance buffer combined. For various temperature drift options in REF6000 family, see theDevice Comparison Table. |
REF62414.096-V, 3-ppm/°C high-precision voltage reference with integrated buffer & enable pin | Voltage Reference | 2 | Active | The voltage references in the REF6000 family have an integrated low output impedance buffer that enables the user to directly drive the reference (REF) pin of precision data converters, while preserving linearity, distortion, and noise performance. Most precision SAR and delta-sigma analog-to-digital converters (ADCs), switch binary-weighted capacitors onto the REF pin during the conversion process. In order to support this dynamic load, the output of the voltage reference must be buffered with a low-output impedance, high-bandwidth buffer. The REF6000 family devices are well suited, but not limited, to drive the REF pin of theADS88xx familyof SAR ADCs, andADS127xx familyof delta-sigma ADCs, as well as precision digital-to-analog converters (DACs).
The REF6000 family of is able to maintain an output voltage within 1LSB (18-bit) with minimal droop, even during the first conversion while driving the REF pin of the ADS8881. This feature is useful in burst-mode, event-triggered, equivalent-time sampling, and variable-sampling-rate data-acquisition systems. The REF62xx variants of REF6000 family specify a maximum temperature drift of just 3 ppm/°C and initial accuracy of 0.05% for both the voltage reference and the low output impedance buffer combined. For various temperature drift options in REF6000 family, see theDevice Comparison Table.
The voltage references in the REF6000 family have an integrated low output impedance buffer that enables the user to directly drive the reference (REF) pin of precision data converters, while preserving linearity, distortion, and noise performance. Most precision SAR and delta-sigma analog-to-digital converters (ADCs), switch binary-weighted capacitors onto the REF pin during the conversion process. In order to support this dynamic load, the output of the voltage reference must be buffered with a low-output impedance, high-bandwidth buffer. The REF6000 family devices are well suited, but not limited, to drive the REF pin of theADS88xx familyof SAR ADCs, andADS127xx familyof delta-sigma ADCs, as well as precision digital-to-analog converters (DACs).
The REF6000 family of is able to maintain an output voltage within 1LSB (18-bit) with minimal droop, even during the first conversion while driving the REF pin of the ADS8881. This feature is useful in burst-mode, event-triggered, equivalent-time sampling, and variable-sampling-rate data-acquisition systems. The REF62xx variants of REF6000 family specify a maximum temperature drift of just 3 ppm/°C and initial accuracy of 0.05% for both the voltage reference and the low output impedance buffer combined. For various temperature drift options in REF6000 family, see theDevice Comparison Table. |
REF62454.5-V, 3-ppm/°C high-precision voltage reference with integrated buffer & enable pin | Integrated Circuits (ICs) | 1 | Active | The voltage references in the REF6000 family have an integrated low output impedance buffer that enables the user to directly drive the reference (REF) pin of precision data converters, while preserving linearity, distortion, and noise performance. Most precision SAR and delta-sigma analog-to-digital converters (ADCs), switch binary-weighted capacitors onto the REF pin during the conversion process. In order to support this dynamic load, the output of the voltage reference must be buffered with a low-output impedance, high-bandwidth buffer. The REF6000 family devices are well suited, but not limited, to drive the REF pin of theADS88xx familyof SAR ADCs, andADS127xx familyof delta-sigma ADCs, as well as precision digital-to-analog converters (DACs).
The REF6000 family of is able to maintain an output voltage within 1LSB (18-bit) with minimal droop, even during the first conversion while driving the REF pin of the ADS8881. This feature is useful in burst-mode, event-triggered, equivalent-time sampling, and variable-sampling-rate data-acquisition systems. The REF62xx variants of REF6000 family specify a maximum temperature drift of just 3 ppm/°C and initial accuracy of 0.05% for both the voltage reference and the low output impedance buffer combined. For various temperature drift options in REF6000 family, see theDevice Comparison Table.
The voltage references in the REF6000 family have an integrated low output impedance buffer that enables the user to directly drive the reference (REF) pin of precision data converters, while preserving linearity, distortion, and noise performance. Most precision SAR and delta-sigma analog-to-digital converters (ADCs), switch binary-weighted capacitors onto the REF pin during the conversion process. In order to support this dynamic load, the output of the voltage reference must be buffered with a low-output impedance, high-bandwidth buffer. The REF6000 family devices are well suited, but not limited, to drive the REF pin of theADS88xx familyof SAR ADCs, andADS127xx familyof delta-sigma ADCs, as well as precision digital-to-analog converters (DACs).
The REF6000 family of is able to maintain an output voltage within 1LSB (18-bit) with minimal droop, even during the first conversion while driving the REF pin of the ADS8881. This feature is useful in burst-mode, event-triggered, equivalent-time sampling, and variable-sampling-rate data-acquisition systems. The REF62xx variants of REF6000 family specify a maximum temperature drift of just 3 ppm/°C and initial accuracy of 0.05% for both the voltage reference and the low output impedance buffer combined. For various temperature drift options in REF6000 family, see theDevice Comparison Table. |
| Part | Category | Description |
|---|---|---|
Texas Instruments | Integrated Circuits (ICs) | BUS DRIVER, BCT/FBT SERIES |
Texas Instruments | Integrated Circuits (ICs) | 12BIT 3.3V~3.6V 210MHZ PARALLEL VQFN-48-EP(7X7) ANALOG TO DIGITAL CONVERTERS (ADC) ROHS |
Texas Instruments | Integrated Circuits (ICs) | TMX320DRE311 179PIN UBGA 200MHZ |
Texas Instruments TPS61040DRVTG4Unknown | Integrated Circuits (ICs) | IC LED DRV RGLTR PWM 350MA 6WSON |
Texas Instruments LP3876ET-2.5Obsolete | Integrated Circuits (ICs) | IC REG LINEAR 2.5V 3A TO220-5 |
Texas Instruments LMS1585ACSX-ADJObsolete | Integrated Circuits (ICs) | IC REG LIN POS ADJ 5A DDPAK |
Texas Instruments INA111APG4Obsolete | Integrated Circuits (ICs) | IC INST AMP 1 CIRCUIT 8DIP |
Texas Instruments | Integrated Circuits (ICs) | AUTOMOTIVE, QUAD 36V 1.2MHZ OPERATIONAL AMPLIFIER |
Texas Instruments OPA340NA/3KG4Unknown | Integrated Circuits (ICs) | IC OPAMP GP 1 CIRCUIT SOT23-5 |
Texas Instruments PT5112AObsolete | Power Supplies - Board Mount | DC DC CONVERTER 8V 8W |