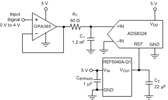
REF5040A-Q1Automotive, low-noise, very-low drift, precision 4.096-V series voltage reference | Voltage Reference | 63 | Active | The REF50xx is a family of low-noise, low-drift, very high precision voltage references. These references are capable of both sinking and sourcing current, and have excellent line and load regulation.
Excellent temperature drift (2.5ppm/°C) and high accuracy (0.025%) are achieved using proprietary design techniques. These features, combined with very low flicker noise (0.5µVPP/V), make the REF50xx family an excellent choice for use in high-precision data acquisition systems. REF50 family is available in enhanced grade (REF50xxEI), high grade (REF50xxI) and standard grade (REF50xxAI). The reference voltages are offered in 8-pin SOIC and VSSOP packages and are specified from –40°C to 125°C.
The REF50xxEI supports wide supply voltage rating of 42V with ultra-low IQ of 340µA. The wide supply range allows for direct connection to the battery or field supply. This also protects the device in case of power supply IC failure.
The REF50xx is a family of low-noise, low-drift, very high precision voltage references. These references are capable of both sinking and sourcing current, and have excellent line and load regulation.
Excellent temperature drift (2.5ppm/°C) and high accuracy (0.025%) are achieved using proprietary design techniques. These features, combined with very low flicker noise (0.5µVPP/V), make the REF50xx family an excellent choice for use in high-precision data acquisition systems. REF50 family is available in enhanced grade (REF50xxEI), high grade (REF50xxI) and standard grade (REF50xxAI). The reference voltages are offered in 8-pin SOIC and VSSOP packages and are specified from –40°C to 125°C.
The REF50xxEI supports wide supply voltage rating of 42V with ultra-low IQ of 340µA. The wide supply range allows for direct connection to the battery or field supply. This also protects the device in case of power supply IC failure. |
REF5045A-Q1Automotive, low-noise, very-low drift, precision 4.5-V series voltage reference | Power Management (PMIC) | 1 | Active | The REF50xxA-Q1 family of devices is low-noise, low-drift, very-high precision-voltage reference. These reference devices are capable of both sinking and sourcing, and are very robust with regard to line and load changes.
Excellent temperature drift (3 ppm/°C) and high accuracy (0.05%) are achieved using proprietary design techniques. These features combined with very low noise make the REF50xxA-Q1 family of devices ideal for use in high-precision data acquisition systems.
Each reference voltage is available in a standard-grade versions. The devices are offered in SO-8 packages and are specified from –40°C to 125°C.
The REF50xxA-Q1 family of devices is low-noise, low-drift, very-high precision-voltage reference. These reference devices are capable of both sinking and sourcing, and are very robust with regard to line and load changes.
Excellent temperature drift (3 ppm/°C) and high accuracy (0.05%) are achieved using proprietary design techniques. These features combined with very low noise make the REF50xxA-Q1 family of devices ideal for use in high-precision data acquisition systems.
Each reference voltage is available in a standard-grade versions. The devices are offered in SO-8 packages and are specified from –40°C to 125°C. |
REF542500.8ppm/°C drift (max), 0.11ppmp-p 1/f noise, 380μA current precision voltage reference | Integrated Circuits (ICs) | 2 | Active | The REF54 is a family of high precision, low-drift, low current consumption series voltage reference devices. The REF54 family offers low temperature drift coefficient (0.8ppm/°C), low noise (0.11ppmp-p) and high accuracy (±0.02%) while consuming 260µA current. The REF54 with low long-term drift (25ppm), excellent load and line regulation helps meet strict performance requirements of high precision applications. The device family is designed as a companion device for high-resolution data converters such asADS8900B,ADS127L11,ADS1285andDAC11001B.
The REF54 family supports wide supply voltage rating of 18 V. This also protects the device in case of power supply IC failure. The REF54 device supports up to 10mA load current. The wide load current support allows for direct connection of REF54 as power supply to precision sensors.
The REF54 is specified for the two temperature ranges, C grade is specified for 0°C to 70°C and Q grade is specified for –40°C to +125°C . The wide temperature range enables operation across various industrial applications.
The REF54 is a family of high precision, low-drift, low current consumption series voltage reference devices. The REF54 family offers low temperature drift coefficient (0.8ppm/°C), low noise (0.11ppmp-p) and high accuracy (±0.02%) while consuming 260µA current. The REF54 with low long-term drift (25ppm), excellent load and line regulation helps meet strict performance requirements of high precision applications. The device family is designed as a companion device for high-resolution data converters such asADS8900B,ADS127L11,ADS1285andDAC11001B.
The REF54 family supports wide supply voltage rating of 18 V. This also protects the device in case of power supply IC failure. The REF54 device supports up to 10mA load current. The wide load current support allows for direct connection of REF54 as power supply to precision sensors.
The REF54 is specified for the two temperature ranges, C grade is specified for 0°C to 70°C and Q grade is specified for –40°C to +125°C . The wide temperature range enables operation across various industrial applications. |
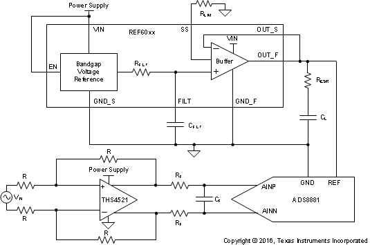
REF60252.5-V, 5-ppm/°C high-precision voltage reference with integrated buffer & enable pin | Evaluation and Demonstration Boards and Kits | 1 | Active | The REF6000 family of voltage references have an integrated low output impedance buffer that enable the user to directly drive the REF pin of precision data converters, while preserving linearity, distortion, and noise performance. Most precision SAR and Delta-Sigma ADCs, switch binary-weighted capacitors onto the REF pin during the conversion process. In order to support this dynamic load the output of the voltage reference must be buffered with a low-output impedance (high-bandwidth) buffer. The REF6000 family devices are well suited, but not limited, to drive the REF pin of theADS88xx familyof SAR ADCs, andADS127xx familyof delta-sigma ADCs, as well as other digital-to-analog converters (DACs).
The REF6000 family of voltage references are able to maintain an output voltage within 1LSB (18-bit) with minimal droop, even during the first conversion while driving the REF pin of the ADS8881. This feature is useful in burst-mode, event-triggered, equivalent-time sampling, and variable-sampling-rate data-acquisition systems. The REF60xx variants of REF6000 family specify a maximum temperature drift of just 5 ppm/°C and initial accuracy of 0.05% for both the voltage reference and the low output impedance buffer combined. For various temperature drift options in REF6000 family, see theDevice Comparison Table.
The REF6000 family of voltage references have an integrated low output impedance buffer that enable the user to directly drive the REF pin of precision data converters, while preserving linearity, distortion, and noise performance. Most precision SAR and Delta-Sigma ADCs, switch binary-weighted capacitors onto the REF pin during the conversion process. In order to support this dynamic load the output of the voltage reference must be buffered with a low-output impedance (high-bandwidth) buffer. The REF6000 family devices are well suited, but not limited, to drive the REF pin of theADS88xx familyof SAR ADCs, andADS127xx familyof delta-sigma ADCs, as well as other digital-to-analog converters (DACs).
The REF6000 family of voltage references are able to maintain an output voltage within 1LSB (18-bit) with minimal droop, even during the first conversion while driving the REF pin of the ADS8881. This feature is useful in burst-mode, event-triggered, equivalent-time sampling, and variable-sampling-rate data-acquisition systems. The REF60xx variants of REF6000 family specify a maximum temperature drift of just 5 ppm/°C and initial accuracy of 0.05% for both the voltage reference and the low output impedance buffer combined. For various temperature drift options in REF6000 family, see theDevice Comparison Table. |
REF60303-V, 5-ppm/°C high-precision voltage reference with integrated buffer & enable pin | Power Management (PMIC) | 1 | Active | The REF6000 family of voltage references have an integrated low output impedance buffer that enable the user to directly drive the REF pin of precision data converters, while preserving linearity, distortion, and noise performance. Most precision SAR and Delta-Sigma ADCs, switch binary-weighted capacitors onto the REF pin during the conversion process. In order to support this dynamic load the output of the voltage reference must be buffered with a low-output impedance (high-bandwidth) buffer. The REF6000 family devices are well suited, but not limited, to drive the REF pin of theADS88xx familyof SAR ADCs, andADS127xx familyof delta-sigma ADCs, as well as other digital-to-analog converters (DACs).
The REF6000 family of voltage references are able to maintain an output voltage within 1LSB (18-bit) with minimal droop, even during the first conversion while driving the REF pin of the ADS8881. This feature is useful in burst-mode, event-triggered, equivalent-time sampling, and variable-sampling-rate data-acquisition systems. The REF60xx variants of REF6000 family specify a maximum temperature drift of just 5 ppm/°C and initial accuracy of 0.05% for both the voltage reference and the low output impedance buffer combined. For various temperature drift options in REF6000 family, see theDevice Comparison Table.
The REF6000 family of voltage references have an integrated low output impedance buffer that enable the user to directly drive the REF pin of precision data converters, while preserving linearity, distortion, and noise performance. Most precision SAR and Delta-Sigma ADCs, switch binary-weighted capacitors onto the REF pin during the conversion process. In order to support this dynamic load the output of the voltage reference must be buffered with a low-output impedance (high-bandwidth) buffer. The REF6000 family devices are well suited, but not limited, to drive the REF pin of theADS88xx familyof SAR ADCs, andADS127xx familyof delta-sigma ADCs, as well as other digital-to-analog converters (DACs).
The REF6000 family of voltage references are able to maintain an output voltage within 1LSB (18-bit) with minimal droop, even during the first conversion while driving the REF pin of the ADS8881. This feature is useful in burst-mode, event-triggered, equivalent-time sampling, and variable-sampling-rate data-acquisition systems. The REF60xx variants of REF6000 family specify a maximum temperature drift of just 5 ppm/°C and initial accuracy of 0.05% for both the voltage reference and the low output impedance buffer combined. For various temperature drift options in REF6000 family, see theDevice Comparison Table. |
REF60333.3-V, 5-ppm/°C high-precision voltage reference with integrated buffer & enable pin | Voltage Reference | 1 | Active | The REF6000 family of voltage references have an integrated low output impedance buffer that enable the user to directly drive the REF pin of precision data converters, while preserving linearity, distortion, and noise performance. Most precision SAR and Delta-Sigma ADCs, switch binary-weighted capacitors onto the REF pin during the conversion process. In order to support this dynamic load the output of the voltage reference must be buffered with a low-output impedance (high-bandwidth) buffer. The REF6000 family devices are well suited, but not limited, to drive the REF pin of theADS88xx familyof SAR ADCs, andADS127xx familyof delta-sigma ADCs, as well as other digital-to-analog converters (DACs).
The REF6000 family of voltage references are able to maintain an output voltage within 1LSB (18-bit) with minimal droop, even during the first conversion while driving the REF pin of the ADS8881. This feature is useful in burst-mode, event-triggered, equivalent-time sampling, and variable-sampling-rate data-acquisition systems. The REF60xx variants of REF6000 family specify a maximum temperature drift of just 5 ppm/°C and initial accuracy of 0.05% for both the voltage reference and the low output impedance buffer combined. For various temperature drift options in REF6000 family, see theDevice Comparison Table.
The REF6000 family of voltage references have an integrated low output impedance buffer that enable the user to directly drive the REF pin of precision data converters, while preserving linearity, distortion, and noise performance. Most precision SAR and Delta-Sigma ADCs, switch binary-weighted capacitors onto the REF pin during the conversion process. In order to support this dynamic load the output of the voltage reference must be buffered with a low-output impedance (high-bandwidth) buffer. The REF6000 family devices are well suited, but not limited, to drive the REF pin of theADS88xx familyof SAR ADCs, andADS127xx familyof delta-sigma ADCs, as well as other digital-to-analog converters (DACs).
The REF6000 family of voltage references are able to maintain an output voltage within 1LSB (18-bit) with minimal droop, even during the first conversion while driving the REF pin of the ADS8881. This feature is useful in burst-mode, event-triggered, equivalent-time sampling, and variable-sampling-rate data-acquisition systems. The REF60xx variants of REF6000 family specify a maximum temperature drift of just 5 ppm/°C and initial accuracy of 0.05% for both the voltage reference and the low output impedance buffer combined. For various temperature drift options in REF6000 family, see theDevice Comparison Table. |
REF60414.096-V, 5-ppm/°C high-precision voltage reference with integrated buffer & enable pin | Integrated Circuits (ICs) | 1 | Active | The REF6000 family of voltage references have an integrated low output impedance buffer that enable the user to directly drive the REF pin of precision data converters, while preserving linearity, distortion, and noise performance. Most precision SAR and Delta-Sigma ADCs, switch binary-weighted capacitors onto the REF pin during the conversion process. In order to support this dynamic load the output of the voltage reference must be buffered with a low-output impedance (high-bandwidth) buffer. The REF6000 family devices are well suited, but not limited, to drive the REF pin of theADS88xx familyof SAR ADCs, andADS127xx familyof delta-sigma ADCs, as well as other digital-to-analog converters (DACs).
The REF6000 family of voltage references are able to maintain an output voltage within 1LSB (18-bit) with minimal droop, even during the first conversion while driving the REF pin of the ADS8881. This feature is useful in burst-mode, event-triggered, equivalent-time sampling, and variable-sampling-rate data-acquisition systems. The REF60xx variants of REF6000 family specify a maximum temperature drift of just 5 ppm/°C and initial accuracy of 0.05% for both the voltage reference and the low output impedance buffer combined. For various temperature drift options in REF6000 family, see theDevice Comparison Table.
The REF6000 family of voltage references have an integrated low output impedance buffer that enable the user to directly drive the REF pin of precision data converters, while preserving linearity, distortion, and noise performance. Most precision SAR and Delta-Sigma ADCs, switch binary-weighted capacitors onto the REF pin during the conversion process. In order to support this dynamic load the output of the voltage reference must be buffered with a low-output impedance (high-bandwidth) buffer. The REF6000 family devices are well suited, but not limited, to drive the REF pin of theADS88xx familyof SAR ADCs, andADS127xx familyof delta-sigma ADCs, as well as other digital-to-analog converters (DACs).
The REF6000 family of voltage references are able to maintain an output voltage within 1LSB (18-bit) with minimal droop, even during the first conversion while driving the REF pin of the ADS8881. This feature is useful in burst-mode, event-triggered, equivalent-time sampling, and variable-sampling-rate data-acquisition systems. The REF60xx variants of REF6000 family specify a maximum temperature drift of just 5 ppm/°C and initial accuracy of 0.05% for both the voltage reference and the low output impedance buffer combined. For various temperature drift options in REF6000 family, see theDevice Comparison Table. |
REF60454.5-V, 5-ppm/°C high-precision voltage reference with integrated buffer & enable pin | Voltage Reference | 2 | Active | The REF6000 family of voltage references have an integrated low output impedance buffer that enable the user to directly drive the REF pin of precision data converters, while preserving linearity, distortion, and noise performance. Most precision SAR and Delta-Sigma ADCs, switch binary-weighted capacitors onto the REF pin during the conversion process. In order to support this dynamic load the output of the voltage reference must be buffered with a low-output impedance (high-bandwidth) buffer. The REF6000 family devices are well suited, but not limited, to drive the REF pin of theADS88xx familyof SAR ADCs, andADS127xx familyof delta-sigma ADCs, as well as other digital-to-analog converters (DACs).
The REF6000 family of voltage references are able to maintain an output voltage within 1LSB (18-bit) with minimal droop, even during the first conversion while driving the REF pin of the ADS8881. This feature is useful in burst-mode, event-triggered, equivalent-time sampling, and variable-sampling-rate data-acquisition systems. The REF60xx variants of REF6000 family specify a maximum temperature drift of just 5 ppm/°C and initial accuracy of 0.05% for both the voltage reference and the low output impedance buffer combined. For various temperature drift options in REF6000 family, see theDevice Comparison Table.
The REF6000 family of voltage references have an integrated low output impedance buffer that enable the user to directly drive the REF pin of precision data converters, while preserving linearity, distortion, and noise performance. Most precision SAR and Delta-Sigma ADCs, switch binary-weighted capacitors onto the REF pin during the conversion process. In order to support this dynamic load the output of the voltage reference must be buffered with a low-output impedance (high-bandwidth) buffer. The REF6000 family devices are well suited, but not limited, to drive the REF pin of theADS88xx familyof SAR ADCs, andADS127xx familyof delta-sigma ADCs, as well as other digital-to-analog converters (DACs).
The REF6000 family of voltage references are able to maintain an output voltage within 1LSB (18-bit) with minimal droop, even during the first conversion while driving the REF pin of the ADS8881. This feature is useful in burst-mode, event-triggered, equivalent-time sampling, and variable-sampling-rate data-acquisition systems. The REF60xx variants of REF6000 family specify a maximum temperature drift of just 5 ppm/°C and initial accuracy of 0.05% for both the voltage reference and the low output impedance buffer combined. For various temperature drift options in REF6000 family, see theDevice Comparison Table. |
REF60505-V, 5-ppm/°C high-precision voltage reference with integrated buffer & enable pin | Voltage Reference | 2 | Active | The REF6000 family of voltage references have an integrated low output impedance buffer that enable the user to directly drive the REF pin of precision data converters, while preserving linearity, distortion, and noise performance. Most precision SAR and Delta-Sigma ADCs, switch binary-weighted capacitors onto the REF pin during the conversion process. In order to support this dynamic load the output of the voltage reference must be buffered with a low-output impedance (high-bandwidth) buffer. The REF6000 family devices are well suited, but not limited, to drive the REF pin of theADS88xx familyof SAR ADCs, andADS127xx familyof delta-sigma ADCs, as well as other digital-to-analog converters (DACs).
The REF6000 family of voltage references are able to maintain an output voltage within 1LSB (18-bit) with minimal droop, even during the first conversion while driving the REF pin of the ADS8881. This feature is useful in burst-mode, event-triggered, equivalent-time sampling, and variable-sampling-rate data-acquisition systems. The REF60xx variants of REF6000 family specify a maximum temperature drift of just 5 ppm/°C and initial accuracy of 0.05% for both the voltage reference and the low output impedance buffer combined. For various temperature drift options in REF6000 family, see theDevice Comparison Table.
The REF6000 family of voltage references have an integrated low output impedance buffer that enable the user to directly drive the REF pin of precision data converters, while preserving linearity, distortion, and noise performance. Most precision SAR and Delta-Sigma ADCs, switch binary-weighted capacitors onto the REF pin during the conversion process. In order to support this dynamic load the output of the voltage reference must be buffered with a low-output impedance (high-bandwidth) buffer. The REF6000 family devices are well suited, but not limited, to drive the REF pin of theADS88xx familyof SAR ADCs, andADS127xx familyof delta-sigma ADCs, as well as other digital-to-analog converters (DACs).
The REF6000 family of voltage references are able to maintain an output voltage within 1LSB (18-bit) with minimal droop, even during the first conversion while driving the REF pin of the ADS8881. This feature is useful in burst-mode, event-triggered, equivalent-time sampling, and variable-sampling-rate data-acquisition systems. The REF60xx variants of REF6000 family specify a maximum temperature drift of just 5 ppm/°C and initial accuracy of 0.05% for both the voltage reference and the low output impedance buffer combined. For various temperature drift options in REF6000 family, see theDevice Comparison Table. |
REF61252.5-V, 8-ppm/°C high-precision voltage reference with integrated buffer & enable pin | Power Management (PMIC) | 1 | Active | The REF6000 family of voltage references have an integrated low output impedance buffer that enable the user to directly drive the REF pin of precision data converters, while preserving linearity, distortion, and noise performance. Most precision SAR and Delta-Sigma ADCs, switch binary-weighted capacitors onto the REF pin during the conversion process. In order to support this dynamic load the output of the voltage reference must be buffered with a low-output impedance (high-bandwidth) buffer. The REF6000 family devices are well suited, but not limited, to drive the REF pin of theADS88xx familyof SAR ADCs, andADS127xx familyof delta-sigma ADCs, as well as other digital-to-analog converters (DACs).
The REF6000 family of voltage references are able to maintain an output voltage within 1LSB (18-bit) with minimal droop, even during the first conversion while driving the REF pin of the ADS8881. This feature is useful in burst-mode, event-triggered, equivalent-time sampling, and variable-sampling-rate data-acquisition systems. The REF61xx variants of REF6000 family specify a maximum temperature drift of just 8 ppm/°C and initial accuracy of 0.05% for both the voltage reference and the low output impedance buffer combined. For various temperature drift options in REF6000 family, see theDevice Comparison Table.
The REF6000 family of voltage references have an integrated low output impedance buffer that enable the user to directly drive the REF pin of precision data converters, while preserving linearity, distortion, and noise performance. Most precision SAR and Delta-Sigma ADCs, switch binary-weighted capacitors onto the REF pin during the conversion process. In order to support this dynamic load the output of the voltage reference must be buffered with a low-output impedance (high-bandwidth) buffer. The REF6000 family devices are well suited, but not limited, to drive the REF pin of theADS88xx familyof SAR ADCs, andADS127xx familyof delta-sigma ADCs, as well as other digital-to-analog converters (DACs).
The REF6000 family of voltage references are able to maintain an output voltage within 1LSB (18-bit) with minimal droop, even during the first conversion while driving the REF pin of the ADS8881. This feature is useful in burst-mode, event-triggered, equivalent-time sampling, and variable-sampling-rate data-acquisition systems. The REF61xx variants of REF6000 family specify a maximum temperature drift of just 8 ppm/°C and initial accuracy of 0.05% for both the voltage reference and the low output impedance buffer combined. For various temperature drift options in REF6000 family, see theDevice Comparison Table. |