T
Texas Instruments
| Series | Category | # Parts | Status | Description |
|---|---|---|---|---|
| Part | Spec A | Spec B | Spec C | Spec D | Description |
|---|---|---|---|---|---|
| Series | Category | # Parts | Status | Description |
|---|---|---|---|---|
| Part | Spec A | Spec B | Spec C | Spec D | Description |
|---|---|---|---|---|---|
| Part | Category | Description |
|---|---|---|
Texas Instruments | Integrated Circuits (ICs) | BUS DRIVER, BCT/FBT SERIES |
Texas Instruments | Integrated Circuits (ICs) | 12BIT 3.3V~3.6V 210MHZ PARALLEL VQFN-48-EP(7X7) ANALOG TO DIGITAL CONVERTERS (ADC) ROHS |
Texas Instruments | Integrated Circuits (ICs) | TMX320DRE311 179PIN UBGA 200MHZ |
Texas Instruments TPS61040DRVTG4Unknown | Integrated Circuits (ICs) | IC LED DRV RGLTR PWM 350MA 6WSON |
Texas Instruments LP3876ET-2.5Obsolete | Integrated Circuits (ICs) | IC REG LINEAR 2.5V 3A TO220-5 |
Texas Instruments LMS1585ACSX-ADJObsolete | Integrated Circuits (ICs) | IC REG LIN POS ADJ 5A DDPAK |
Texas Instruments INA111APG4Obsolete | Integrated Circuits (ICs) | IC INST AMP 1 CIRCUIT 8DIP |
Texas Instruments | Integrated Circuits (ICs) | AUTOMOTIVE, QUAD 36V 1.2MHZ OPERATIONAL AMPLIFIER |
Texas Instruments OPA340NA/3KG4Unknown | Integrated Circuits (ICs) | IC OPAMP GP 1 CIRCUIT SOT23-5 |
Texas Instruments PT5112AObsolete | Power Supplies - Board Mount | DC DC CONVERTER 8V 8W |
| Series | Category | # Parts | Status | Description |
|---|---|---|---|---|
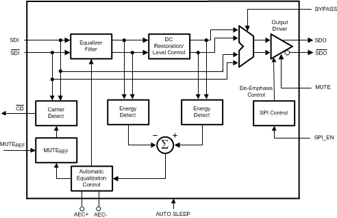
LMH03843G HD/SD SDI extended reach and configurable adaptive cable equalizer | Specialized | 3 | Active | The LMH0384 3-Gbps HD - SD SDI Extended Reach and Configurable Adaptive Cable Equalizer is designed to equalize data transmitted over cable (or any media with similar dispersive loss characteristics). The equalizer operates over a wide range of data rates from 125 Mbps to 2.97 Gbps and supports ST 424, ST 292, ST 344, and ST 259 standards.
The LMH0384 device includes active sensing features and design enhancements including longer cable equalization, lower output jitter, configurable pin mode and SPI modes, a power-saving sleep mode, and programmable output common-mode voltage and swing. The LMH0384 implements DC restoration to correctly handle pathological data conditions.
The LMH0384 includes an auto sleep mode to power down the device when no input signal is detected. Other features include separate carrier detect and output mute pins which may be tied together to mute the output when no input signal is present, and a programmable mute reference which may be used to mute the output at a selectable level of signal degradation.
The LMH0384 supports two modes of operation. In pin mode (non-SPI mode) the LMH0384 is footprint compatible with the LMH0344 and legacy SDI equalizers. In the optional SPI mode, the LMH0384 provides register access to all of its features along with a cable length indicator, programmable output common-mode voltage and swing, and launch amplitude optimization.
The LMH0384 3-Gbps HD - SD SDI Extended Reach and Configurable Adaptive Cable Equalizer is designed to equalize data transmitted over cable (or any media with similar dispersive loss characteristics). The equalizer operates over a wide range of data rates from 125 Mbps to 2.97 Gbps and supports ST 424, ST 292, ST 344, and ST 259 standards.
The LMH0384 device includes active sensing features and design enhancements including longer cable equalization, lower output jitter, configurable pin mode and SPI modes, a power-saving sleep mode, and programmable output common-mode voltage and swing. The LMH0384 implements DC restoration to correctly handle pathological data conditions.
The LMH0384 includes an auto sleep mode to power down the device when no input signal is detected. Other features include separate carrier detect and output mute pins which may be tied together to mute the output when no input signal is present, and a programmable mute reference which may be used to mute the output at a selectable level of signal degradation.
The LMH0384 supports two modes of operation. In pin mode (non-SPI mode) the LMH0384 is footprint compatible with the LMH0344 and legacy SDI equalizers. In the optional SPI mode, the LMH0384 provides register access to all of its features along with a cable length indicator, programmable output common-mode voltage and swing, and launch amplitude optimization. |
LMH03873G HD/SD SDI configurable I/O adaptive cable equalizer / cable driver | Specialized | 2 | Active | The LMH0387 3 Gbps HD/SD SDI Configurable I/O Adaptive Cable Equalizer / Cable Driver provides a single chip interface to a BNC. The device can be configured either in the input mode as an equalizer to receive data over coaxial cable or in the output mode as a cable driver to transmit data over coaxial cable. The same I/O pin is used both for the input and the output functions of the device, allowing the system designer the flexibility to use a BNC attached to the device as either an input or an output.
The device operates over a wide range of data rates from 125 Mbps to 2.97 Gbps (DC to 2.97 Gbps when driving cable) and supports ST 424, ST 292, ST 344, and ST 259. The return loss network is integrated within the device so no external components are required to meet the SMPTE return loss specification. The LMH0387 offers designers flexibility in system design and quicker time to market.
In the input mode, the LMH0387 features include a power-saving sleep mode, programmable output common mode voltage and swing, cable length indication, launch amplitude optimization, input signal detection, and an SPI interface. In the output mode, the LMH0387 features include two selectable slew rates for ST 424 / 292 and ST 259 compliance, and output driver power-down control.
The device is available in a 7-mm × 7-mm 48-pin laminate Thin Laminate Grid Array (TLGA) Package.
The LMH0387 3 Gbps HD/SD SDI Configurable I/O Adaptive Cable Equalizer / Cable Driver provides a single chip interface to a BNC. The device can be configured either in the input mode as an equalizer to receive data over coaxial cable or in the output mode as a cable driver to transmit data over coaxial cable. The same I/O pin is used both for the input and the output functions of the device, allowing the system designer the flexibility to use a BNC attached to the device as either an input or an output.
The device operates over a wide range of data rates from 125 Mbps to 2.97 Gbps (DC to 2.97 Gbps when driving cable) and supports ST 424, ST 292, ST 344, and ST 259. The return loss network is integrated within the device so no external components are required to meet the SMPTE return loss specification. The LMH0387 offers designers flexibility in system design and quicker time to market.
In the input mode, the LMH0387 features include a power-saving sleep mode, programmable output common mode voltage and swing, cable length indication, launch amplitude optimization, input signal detection, and an SPI interface. In the output mode, the LMH0387 features include two selectable slew rates for ST 424 / 292 and ST 259 compliance, and output driver power-down control.
The device is available in a 7-mm × 7-mm 48-pin laminate Thin Laminate Grid Array (TLGA) Package. |
LMH03943G HD/SD SDI low power extended reach adaptive cable equalizer | Integrated Circuits (ICs) | 3 | Active | The LMH0394 3-Gbps HD/SD SDI Low Power Extended Reach Adaptive Cable Equalizer is designed to equalize data transmitted over cable (or any media with similar dispersive loss characteristics). The equalizer operates over a wide range of data rates from 125 Mbps to 2.97 Gbps and supports ST 424, ST 292, ST 344, ST 259, and DVB-ASI standards.
The LMH0394 provides extended cable reach with improved immunity to crosstalk and ultra low power consumption. The equalizer includes active sensing circuitry that ensures robust performance and enhanced immunity to variations in the input signal launch amplitude. The output driver offers programmable de-emphasis for up to 40" of FR4 trace losses. The LMH0394 includes power management to further reduce power consumption when no input signal is present.
The LMH0394 supports two modes of operation. In pin mode, the LMH0394 operates with control pins to set its operating state, and is footprint compatible with the LMH0384, LMH0344, and legacy SDI equalizers. In SPI mode, an optional SPI serial interface can be used to access and configure multiple LMH0394 devices in a daisy-chain configuration. This allows users to program the output common-mode voltage and swing, output de-emphasis level, input launch amplitude, and power management settings. Users may also access a cable length indicator and all pin mode features.
The LMH0394 3-Gbps HD/SD SDI Low Power Extended Reach Adaptive Cable Equalizer is designed to equalize data transmitted over cable (or any media with similar dispersive loss characteristics). The equalizer operates over a wide range of data rates from 125 Mbps to 2.97 Gbps and supports ST 424, ST 292, ST 344, ST 259, and DVB-ASI standards.
The LMH0394 provides extended cable reach with improved immunity to crosstalk and ultra low power consumption. The equalizer includes active sensing circuitry that ensures robust performance and enhanced immunity to variations in the input signal launch amplitude. The output driver offers programmable de-emphasis for up to 40" of FR4 trace losses. The LMH0394 includes power management to further reduce power consumption when no input signal is present.
The LMH0394 supports two modes of operation. In pin mode, the LMH0394 operates with control pins to set its operating state, and is footprint compatible with the LMH0384, LMH0344, and legacy SDI equalizers. In SPI mode, an optional SPI serial interface can be used to access and configure multiple LMH0394 devices in a daisy-chain configuration. This allows users to program the output common-mode voltage and swing, output de-emphasis level, input launch amplitude, and power management settings. Users may also access a cable length indicator and all pin mode features. |
LMH03953G HD/SD SDI dual output low power extended reach adaptive cable equalizer | Integrated Circuits (ICs) | 3 | Active | The LMH0395 3-Gbps HD/SD SDI Dual Output Low Power Extended Reach Adaptive Cable Equalizer is designed to equalize data transmitted over cable (or any media with similar dispersive loss characteristics). The equalizer operates over a wide range of data rates from 125 Mbps to 2.97 Gbps and supports ST 424, ST 292, ST 344, ST 259, and DVB-ASI standards.
The LMH0395 device provides extended cable reach with improved immunity to crosstalk and ultra low power consumption. The equalizer includes active sensing circuitry that ensures robust performance and enhanced immunity to variations in the input signal launch amplitude. The LMH0395 offers power management to further reduce power consumption when no input signal is present.
The LMH0395 has two differential serial data outputs, increasing flexibility and eliminating the need for a fanout buffer on the output in many applications. The outputs may be independently enabled and controlled. The output drivers offer programmable de-emphasis for up to 40 inches of FR4 trace losses. The LMH0395 supports two modes of operation. In pin mode, the LMH0395 operates with control pins to set its operating state. In SPI mode, an optional SPI serial interface can be used to access and configure multiple LMH0395 devices in a daisy-chain configuration.
The LMH0395 3-Gbps HD/SD SDI Dual Output Low Power Extended Reach Adaptive Cable Equalizer is designed to equalize data transmitted over cable (or any media with similar dispersive loss characteristics). The equalizer operates over a wide range of data rates from 125 Mbps to 2.97 Gbps and supports ST 424, ST 292, ST 344, ST 259, and DVB-ASI standards.
The LMH0395 device provides extended cable reach with improved immunity to crosstalk and ultra low power consumption. The equalizer includes active sensing circuitry that ensures robust performance and enhanced immunity to variations in the input signal launch amplitude. The LMH0395 offers power management to further reduce power consumption when no input signal is present.
The LMH0395 has two differential serial data outputs, increasing flexibility and eliminating the need for a fanout buffer on the output in many applications. The outputs may be independently enabled and controlled. The output drivers offer programmable de-emphasis for up to 40 inches of FR4 trace losses. The LMH0395 supports two modes of operation. In pin mode, the LMH0395 operates with control pins to set its operating state. In SPI mode, an optional SPI serial interface can be used to access and configure multiple LMH0395 devices in a daisy-chain configuration. |
LMH03973G SDI bidirectional I/O with integrated reclocker | Integrated Circuits (ICs) | 2 | Active | The LMH0397 is a 3G-SDI 75-Ω bidirectional I/O with integrated reclocker. This device can be configured either in input mode as an adaptive cable equalizer or in output mode as a dual cable driver, allowing system designers the flexibility to use a single BNC either as an input or output port to simplify HD-SDI video hardware designs. The integrated reclocker locks to all supported SMPTE data rates up to 2.97 Gbps in both modes. The bidirectional I/O has an on-chip 75-Ω termination and return loss compensation network that meets the stringent SMPTE return loss requirements.
An additional 75-Ω driver output allows the LMH0397 to support a variety of system functions. In EQ (Equalizer) Mode, this second 75-Ω driver can be used as a loop-through output. In Cable Driver (CD) Mode, this 75-Ω driver can be used as a second fan-out cable driver. The host-side 100-Ω driver can also be used as a loopback output in CD Mode for monitoring purposes.
The on-chip reclocker attenuates high-frequency jitter and fully regenerates the data using a clean, low-jitter clock. The reclocker has a built-in loop filter and does not require any input reference clock. The LMH0397 also has an internal eye opening monitor and a programmable pin for CDR lock indication, input carrier detect, or hardware interrupts to support system diagnostics and board bring-up.
The LMH0397 is powered from a single 2.5-V supply. The device is offered in a small 5-mm × 5-mm, 32-pin WQFN package. The LMH0397 is also pin-compatible with theLMH1297.
The LMH0397 is a 3G-SDI 75-Ω bidirectional I/O with integrated reclocker. This device can be configured either in input mode as an adaptive cable equalizer or in output mode as a dual cable driver, allowing system designers the flexibility to use a single BNC either as an input or output port to simplify HD-SDI video hardware designs. The integrated reclocker locks to all supported SMPTE data rates up to 2.97 Gbps in both modes. The bidirectional I/O has an on-chip 75-Ω termination and return loss compensation network that meets the stringent SMPTE return loss requirements.
An additional 75-Ω driver output allows the LMH0397 to support a variety of system functions. In EQ (Equalizer) Mode, this second 75-Ω driver can be used as a loop-through output. In Cable Driver (CD) Mode, this 75-Ω driver can be used as a second fan-out cable driver. The host-side 100-Ω driver can also be used as a loopback output in CD Mode for monitoring purposes.
The on-chip reclocker attenuates high-frequency jitter and fully regenerates the data using a clean, low-jitter clock. The reclocker has a built-in loop filter and does not require any input reference clock. The LMH0397 also has an internal eye opening monitor and a programmable pin for CDR lock indication, input carrier detect, or hardware interrupts to support system diagnostics and board bring-up.
The LMH0397 is powered from a single 2.5-V supply. The device is offered in a small 5-mm × 5-mm, 32-pin WQFN package. The LMH0397 is also pin-compatible with theLMH1297. |
LMH120812G UHD-SDI dual cable driver | Linear | 1 | Active | LMH1208 device is a 12G UHD-SDI low power dual output cable driver. It supports SMPTE video rates up to 11.88 Gbps, enabling UHD video for 4K/8K applications. The additional equalized 100-Ω driver output on the host-side can be used for monitoring or signal distribution purposes.
The programmable PCB input equalizer provides high frequency boost to reduce inter symbol interference (ISI) induced by PCB board trace. The integrated 75-Ω termination and return loss network at both cable driver outputs facilitate overall system design in meeting stringent SMPTE return loss requirements.
Input Signal Detect determines the presence of a valid signal at the input of the cable driver. This sensing feature may be used to alert the user of a system fault and activate a Power Save Mode, reducing the power consumption of the cable driver. The LMH1208 provides selectable slew rates for data rates up to 11.88 Gbps. The output slew rate and amplitude can be controlled by pin, SPI, or SMBus control.
The LMH1208 is powered from a single 2.5-V supply. It is offered in a small footprint 5 mm × 5 mm 32-pin WQFN package. The LMH1208 is pin compatible with the LMH1228 (12G Dual Cable Driver with Integrated Reclocker).
LMH1208 device is a 12G UHD-SDI low power dual output cable driver. It supports SMPTE video rates up to 11.88 Gbps, enabling UHD video for 4K/8K applications. The additional equalized 100-Ω driver output on the host-side can be used for monitoring or signal distribution purposes.
The programmable PCB input equalizer provides high frequency boost to reduce inter symbol interference (ISI) induced by PCB board trace. The integrated 75-Ω termination and return loss network at both cable driver outputs facilitate overall system design in meeting stringent SMPTE return loss requirements.
Input Signal Detect determines the presence of a valid signal at the input of the cable driver. This sensing feature may be used to alert the user of a system fault and activate a Power Save Mode, reducing the power consumption of the cable driver. The LMH1208 provides selectable slew rates for data rates up to 11.88 Gbps. The output slew rate and amplitude can be controlled by pin, SPI, or SMBus control.
The LMH1208 is powered from a single 2.5-V supply. It is offered in a small footprint 5 mm × 5 mm 32-pin WQFN package. The LMH1208 is pin compatible with the LMH1228 (12G Dual Cable Driver with Integrated Reclocker). |
LMH121812G SDI cable driver with integrated reclocker | Evaluation and Demonstration Boards and Kits | 3 | Active | The LMH1218 device is a low-power cable driver with integrated reclocker to drive serial video data compatible to SMPTE-SDI, SMPTE 2022-5/6, 10GbE Ethernet, and DVB-ASI standards. The LMH1218 supports up to 11.88 Gbps to enable Ultra High Definition Video for 4K/8K applications. With 75-Ω and 50-Ω transmitter outputs, the LMH1218 enables multiple media options such as coax, fiber, and FR-4 PCB.
The integrated 2-to-1 MUX on the input of the LMH1218 enables selection between two video sources, while the programmable equalizer compensates for the printed-circuit board loss to extend signal reach. With a wide range clock-and-data recovery (CDR) circuit, the on-chip reclocker automatically detects and locks to serial data from 270 Mbps to 11.88 Gbps without the need for an external reference clock and loop filter component, thereby simplifying board design and lowering system cost. The reclocked serial data can be routed to either the 75-Ω or 50-Ω transmitter output, or both simultaneously (1-to-2 fanout mode). The output voltage swing is compatible to SFF-8431 (SFP+), ST-2082/1 (Proposed), SMPTE 424M, 344M, 292M, and 259M standards.
A non-disruptive eye monitor allows for real-time measurement of serial data to simplify system start-up or field tuning. The LMH1218 can be programmed using SPI or SMBus Interface.
The LMH1218 device is a low-power cable driver with integrated reclocker to drive serial video data compatible to SMPTE-SDI, SMPTE 2022-5/6, 10GbE Ethernet, and DVB-ASI standards. The LMH1218 supports up to 11.88 Gbps to enable Ultra High Definition Video for 4K/8K applications. With 75-Ω and 50-Ω transmitter outputs, the LMH1218 enables multiple media options such as coax, fiber, and FR-4 PCB.
The integrated 2-to-1 MUX on the input of the LMH1218 enables selection between two video sources, while the programmable equalizer compensates for the printed-circuit board loss to extend signal reach. With a wide range clock-and-data recovery (CDR) circuit, the on-chip reclocker automatically detects and locks to serial data from 270 Mbps to 11.88 Gbps without the need for an external reference clock and loop filter component, thereby simplifying board design and lowering system cost. The reclocked serial data can be routed to either the 75-Ω or 50-Ω transmitter output, or both simultaneously (1-to-2 fanout mode). The output voltage swing is compatible to SFF-8431 (SFP+), ST-2082/1 (Proposed), SMPTE 424M, 344M, 292M, and 259M standards.
A non-disruptive eye monitor allows for real-time measurement of serial data to simplify system start-up or field tuning. The LMH1218 can be programmed using SPI or SMBus Interface. |
LMH121912G SDI adaptive cable equalizer with integrated reclocker | Integrated Circuits (ICs) | 2 | Active | The LMH1219 is a low-power, dual-input and dual-output, adaptive equalizer with integrated reclocker. It supports SMPTE video rates up to 11.88 Gbps and 10 GbE video over IP, enabling UHD video for 4K/8K applications. An extended reach adaptive cable equalizer at IN0 is designed to equalize data transmitted over 75 Ω coaxial cable and operates over a wide range of data rates from 125 Mbps to 11.88 Gbps. An adaptive board trace equalizer at IN1 is SFF-8431 compatible and supports both SMPTE and 10 GbE data rates.
The integrated reclocker attenuates high frequency jitter and provides the best signal integrity. High input jitter tolerance of the reclocker improves timing margin. The reclocker has a built-in loop filter, and operates without the need of a precision input reference clock. A non-disruptive eye monitor allows real time measurement of the serial data to simplify system debug and accelerate board bring-up.
The integrated 2:1 Mux and 1:2 Fanout provide flexibility for multiple video signals. The output drivers offer programmable de-emphasis to compensate board trace losses at its outputs. The integrated return loss network meets stringent SMPTE specifications across all data rates. The typical power consumption of LMH1219 is 250 mW. In the absence of input signal, power is further reduced to 16 mW.
The LMH1219 is pin compatible to LMH1226 (12G UHD reclocker) and LMH0324 (3G adaptive cable equalizer).
The LMH1219 is a low-power, dual-input and dual-output, adaptive equalizer with integrated reclocker. It supports SMPTE video rates up to 11.88 Gbps and 10 GbE video over IP, enabling UHD video for 4K/8K applications. An extended reach adaptive cable equalizer at IN0 is designed to equalize data transmitted over 75 Ω coaxial cable and operates over a wide range of data rates from 125 Mbps to 11.88 Gbps. An adaptive board trace equalizer at IN1 is SFF-8431 compatible and supports both SMPTE and 10 GbE data rates.
The integrated reclocker attenuates high frequency jitter and provides the best signal integrity. High input jitter tolerance of the reclocker improves timing margin. The reclocker has a built-in loop filter, and operates without the need of a precision input reference clock. A non-disruptive eye monitor allows real time measurement of the serial data to simplify system debug and accelerate board bring-up.
The integrated 2:1 Mux and 1:2 Fanout provide flexibility for multiple video signals. The output drivers offer programmable de-emphasis to compensate board trace losses at its outputs. The integrated return loss network meets stringent SMPTE specifications across all data rates. The typical power consumption of LMH1219 is 250 mW. In the absence of input signal, power is further reduced to 16 mW.
The LMH1219 is pin compatible to LMH1226 (12G UHD reclocker) and LMH0324 (3G adaptive cable equalizer). |
LMH122612G SDI dual-output reclocker | Linear | 2 | Active | The LMH1226 is a low-power, dual-output 12G UHD reclocker. It supports SMPTE video rates up to 11.88 Gbps and 10 GbE video over IP, enabling UHD video for 4K/8K applications. An adaptive board trace equalizer at IN1 is SFF-8431 compatible and supports both SMPTE and 10 GbE data rates.
The reclocker attenuates high frequency jitter and provides the best signal integrity. High input jitter tolerance of the reclocker improves timing margin. The reclocker has built-in loop filter and operates without the need of a precision input reference clock. A non-disruptive eye monitor allows for real time measurement of the serial data to simplify system debug and accelerate board bring-up.
The integrated 1:2 fanout provides flexibility for multiple video signals. The output drivers offer programmable de-emphasis to compensate board trace losses at its outputs. The typical power consumption of LMH1226 is 214 mW. In the absence of input signal, power is further reduced to 16 mW.
The LMH1226 is pin compatible with the LMH1219 (12G-UHD cable equalizer with integrated reclocker).
The LMH1226 is a low-power, dual-output 12G UHD reclocker. It supports SMPTE video rates up to 11.88 Gbps and 10 GbE video over IP, enabling UHD video for 4K/8K applications. An adaptive board trace equalizer at IN1 is SFF-8431 compatible and supports both SMPTE and 10 GbE data rates.
The reclocker attenuates high frequency jitter and provides the best signal integrity. High input jitter tolerance of the reclocker improves timing margin. The reclocker has built-in loop filter and operates without the need of a precision input reference clock. A non-disruptive eye monitor allows for real time measurement of the serial data to simplify system debug and accelerate board bring-up.
The integrated 1:2 fanout provides flexibility for multiple video signals. The output drivers offer programmable de-emphasis to compensate board trace losses at its outputs. The typical power consumption of LMH1226 is 214 mW. In the absence of input signal, power is further reduced to 16 mW.
The LMH1226 is pin compatible with the LMH1219 (12G-UHD cable equalizer with integrated reclocker). |
LMH122812G UHD-SDI dual cable driver with integrated reclocker | Linear | 1 | Active | LMH1228 device is a 12G UHD-SDI low power dual output cable driver with integrated reclocker. It supports SMPTE video rates up to 11.88 Gbps, enabling UHD video for 4K/8K applications. With a wide range clock-and-data recovery (CDR) circuit, the on-chip reclocker automatically detects and locks to all SMPTE video rates up to 11.88 Gbps. The additional reclocked 100-Ω driver output on the host-side can be used for monitoring or signal distribution purposes.
The on-chip reclocker attenuates high-frequency jitter and fully regenerates the data using a clean, low-jitter clock. The reclocker has a built-in loop filter and does not require any input reference clock. The LMH1228 also has an internal eye opening monitor and a programmable pin for CDR lock indication, input signal detect, or hardware interrupts to support system diagnostics and board bring-up.
The LMH1228 is powered from a single 2.5-V supply. It is offered in a small footprint 5 mm × 5 mm 32-pin WQFN package. The LMH1228 is pin compatible with the LMH1208 (12G Dual Cable Driver).
LMH1228 device is a 12G UHD-SDI low power dual output cable driver with integrated reclocker. It supports SMPTE video rates up to 11.88 Gbps, enabling UHD video for 4K/8K applications. With a wide range clock-and-data recovery (CDR) circuit, the on-chip reclocker automatically detects and locks to all SMPTE video rates up to 11.88 Gbps. The additional reclocked 100-Ω driver output on the host-side can be used for monitoring or signal distribution purposes.
The on-chip reclocker attenuates high-frequency jitter and fully regenerates the data using a clean, low-jitter clock. The reclocker has a built-in loop filter and does not require any input reference clock. The LMH1228 also has an internal eye opening monitor and a programmable pin for CDR lock indication, input signal detect, or hardware interrupts to support system diagnostics and board bring-up.
The LMH1228 is powered from a single 2.5-V supply. It is offered in a small footprint 5 mm × 5 mm 32-pin WQFN package. The LMH1228 is pin compatible with the LMH1208 (12G Dual Cable Driver). |